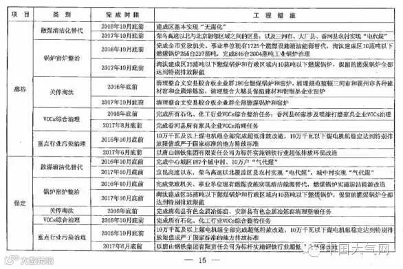
为切实加大京津冀及周边地区大气污染治理力度,日前环保部与京津冀三省市联合印发通知《京津冀大气污染防治强化措施(2016-2017)》,部署2016年至2017年京津冀大气污染防治强化措施。《措施》强调,要加大挥发性有机物(VOCs)综合治理力度。京津冀地级及以上城市2016年度前完成所有石化、化工行业VOCs综合整治任务。2016年10月底,传输通道城市10万千瓦及以上煤电机组全部完成超低排放。
《措施》要求,北京市在2016年底前,排查电子制造业有机溶剂使用情况,进一步强化有机溶剂使用过程的环境管理及污染防治设施运行监管;逐一排查所有加油站VOCs回收治理设施运行情况,对不运行或达不到要求加油站进行处罚,公布设施名单。
北京市在2017年6月底前,全面淘汰有机溶剂型涂料生产、沥青类防水材料生产、人造板生产以及使用有机溶剂型涂料的家具制造、木制品加工工艺;加强印刷、汽车修理等行业的VOCs污染防治。2017年8月底前,全面推广汽车制造业底漆、中涂、色漆环节水性漆替代油性漆,罩光漆环节实施有机废气深度治理。
到2017年,天津市PM2.5年均浓度应达到60微克/立方米左右,其中武清区、宝坻区、蓟县分别达到或低于全市平均水平。
《措施》要求,廊坊市在2016年底前,完成所有石化、化工行业VOCs综合整治任务,香河县60家涉及喷漆家具企业VOCs治理;2017年8月底前,完成香河县所有家具企业VOCs治理任务。
保定市在2016年10月底前,完成所有石化、化工行业VOCs综合整治任务;京津冀其他城市在2016年底前,完成所有石化、化工行业VOCs综合整治任务。
记者了解到,国家此前提出了京津冀生态环境治理的2017年和2020年目标:到2017年,区域生态环境保护协作机制基本完善,重大生态环保工程全面实施,区域生态环境质量恶化趋势得到遏制。到2020年,城乡公共环境基础设施体系基本建立,区域生态环境质量明显改善,PM2.5平均浓度持续下降。
具体文件内容如下:








文章来源(转载自VOC前沿)
引领合规文化,传递合规正能量,倡导合规风险管理


