关注“特会玩儿”特价产品随你挑!
1588元!12月5/10/11/12/13/14日
首尔自由行4晚5日游!
首尔
推荐理由
费用说明
包含:
往返国际机票团队经济舱费用;
含机场建设税(不得退票、改期、签转);
指定酒店标准间住宿;
北京、唐山、廊坊含接送;
所有报名参加特会玩儿旅游线路,均免费赠送旅游者人身意外险。
不含:
护照办证费;
单房差;
个人消费;
行李物品托管或超重费用、旅游者因违约、自身过错、自由活动期间内行为或自身疾病引起的人身和财产损失;
费用包含中未提及的费用及一切不可抗拒原因所产生的费用。
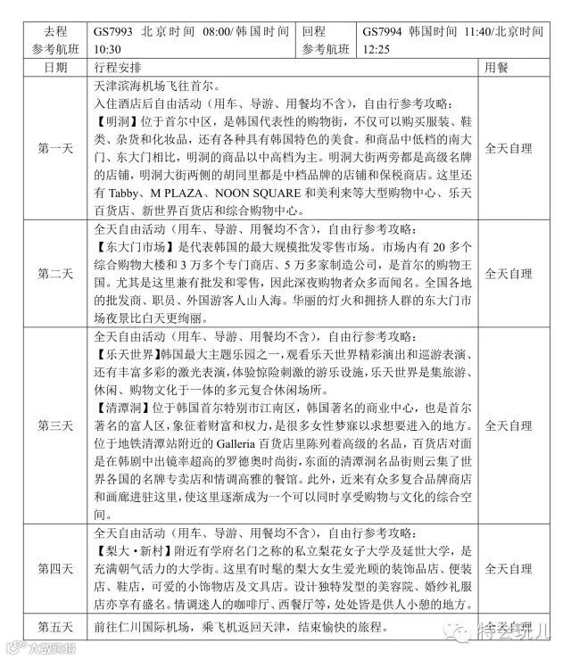
参考行程
咨询地址: 北京市西城区西直门南小街国英一号4楼0423号环境国旅车公庄门市
咨询热线: 010-58562400-602
新浪微博: @特会玩儿2016
WeChat: tehuiwan2016

