关注“特会玩儿”特价产品随你挑!
1888元!2月7-13日
买一送一
济州岛5日游!
济州岛
推荐理由
费用说明
包含:
往返国际团队经济舱机票(不得退票、改期、签转);
行程中所列用餐;
行程所列酒店标准间住宿(当地特价酒店双床间和大床房,家庭房统称标准间);
旅游巴士费用(根据实际收客人数,适当调整车型);
行程中所列景点门票;
中文导游;
旅行社责任险;
所有报名参加特会玩儿旅游线路,均免费赠送旅游者人身意外险。
不含:
护照办证费;
单房差;
个人消费;
行李物品托管或超重费用;
自费项目;
旅游者因违约、自身过错、自由活动期间内行为或自身疾病引起的人身和财产损失;
费用包含中未提及的费用及一切不可抗拒原因所产生的费用。
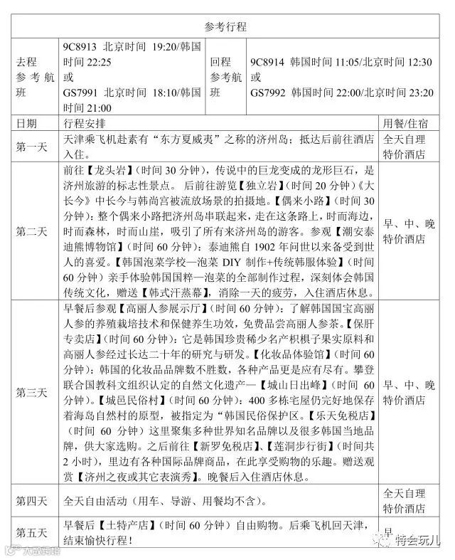
参考行程
咨询地址: 北京市西城区西直门南小街国英一号4楼0423号环境国旅车公庄门市
咨询热线: 400-900-1909
新浪微博: @特会玩儿2016
WeChat: tehuiwan2016

