
免费发布环评和验收公示,请上环保之家论坛,咨询热线15356135656
长按识别二维码进入环保智库


河北实施区域差别化环境准入,多地禁止新建煤化工项目(附各市管理名录)
日前,河北省生态环境厅印发《关于改善大气环境质量实施区域差别化环境准入的指导意见》提出,实施分区域差别化环境准入政策,推动全省产业合理布局。
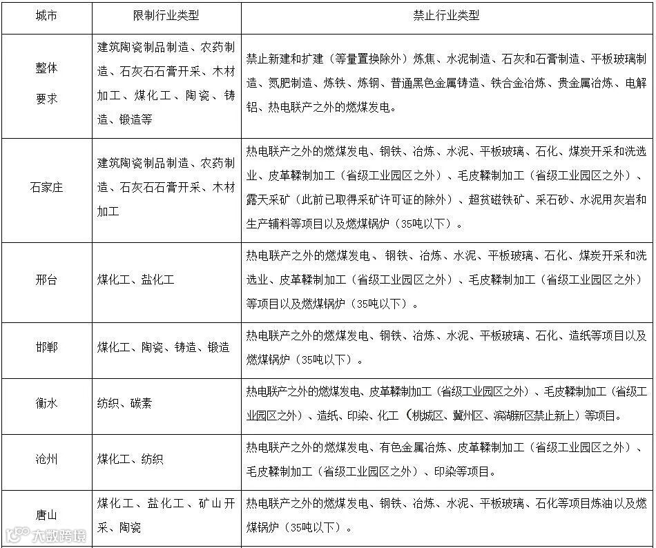
实施差别化环境准入负面清单管理。全省各设区市行政区域及雄安新区、定州市、辛集市行政区域,严禁新建、扩建煤电项目,禁止新建、扩建新增产能的钢铁、水泥、平板玻璃、石化项目和35蒸吨以下燃煤锅炉,禁止新增污染物排放强度低于准入条件的其他工业项目。
划定为大气传输通道一级红线区的8市行政辖区内,禁止新建和扩建钢铁、火电、炼焦、水泥、石灰、石膏、氮肥、普通黑色金属铸造、铁合金冶炼、碳素、以煤为燃料的其他工业项目。京昆高速以东、荣乌高速以北,以及廊坊、保定与北京接壤县域地区划定为禁煤区,不得审批除集中供热以外的燃煤项目。
石家庄市要大力压减焦化产能,2019年底前要提出明确的改造升级或压减方案,2020年底前要全部完成改造升级,未完成改造升级企业予以压减淘汰。禁止新建水泥用灰岩、水泥生产辅料项目,严控陶瓷、农药制造等行业新增产能,禁止新建和扩建新增产能的钢铁、平板玻璃、水泥项目,禁止新建和扩建石灰和石膏制造、煤炭开采和洗选业、制革、露天采矿、采石砂、超贫磁铁矿开采、氮肥制造、石化项目等。
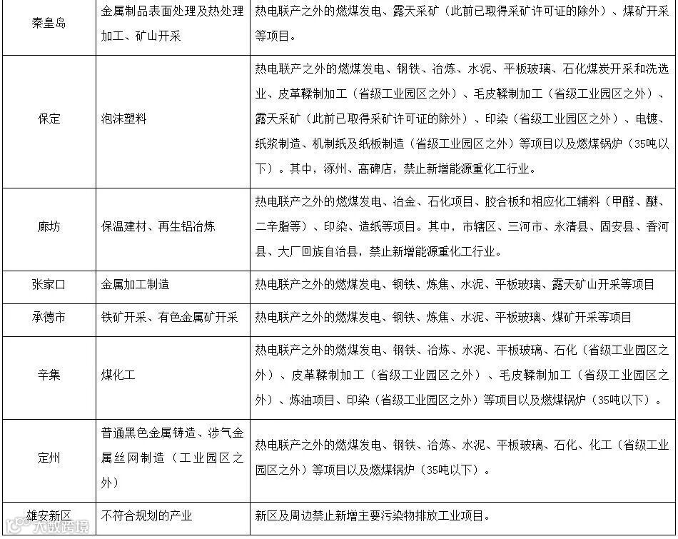
沧州、保定、廊坊市及定州市、雄安新区,严格建材、纺织等产业的地方环境准入标准,禁止新建、扩建石灰和石膏制造、平板玻璃制造、氮肥制造等项目,区域内水泥行业不得新增产能,推动平板玻璃转型升级,完成钢铁、煤电、焦化行业化解过剩产能任务。雄安新区及周边区域禁止新增主要污染物排放工业项目。
邢台、邯郸、衡水、唐山等市及辛集市,根据环境承载力,严格执行煤化工行业环境准入条件,支持产能压减和异地搬迁升级改造,禁止新建煤化工项目。禁止新建、扩建石灰和石膏制造、平板玻璃制造、氮肥制造、碳素等项目。对新建、扩建煤电、钢铁、水泥、焦化等项目,严格落实减量置换(替代)政策,逐步推动重污染企业改造升级,减量替代,集约化发展。
秦皇岛、张家口、承德市属重点生态功能区,提高金属制品加工等行业环境准入要求,推进煤电、钢铁、水泥、焦化等行业转型升级或有序退出,禁止露天采矿、石灰和石膏制造、平板玻璃制造、氮肥制造等。
改善大气环境质量实施差别化环境准入管理名录


来源:中国化工报 化小新


