
免费发布环评和验收公示,请上环保之家论坛,咨询热线15356135656
二维码进入环保智库
河北省市场监督管理局
关于2019年度生态环境监测机构
专项监督检查结果的通告
2019年第33号

为进一步净化生态环境监测市场环境,促进全省生态环境监测机构健康发展,提升检验检测数据准确、公正,我局于2019年10月组织对我省282家生态环境监测机构进行专项监督检查。
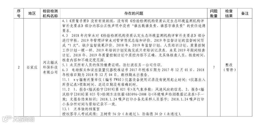
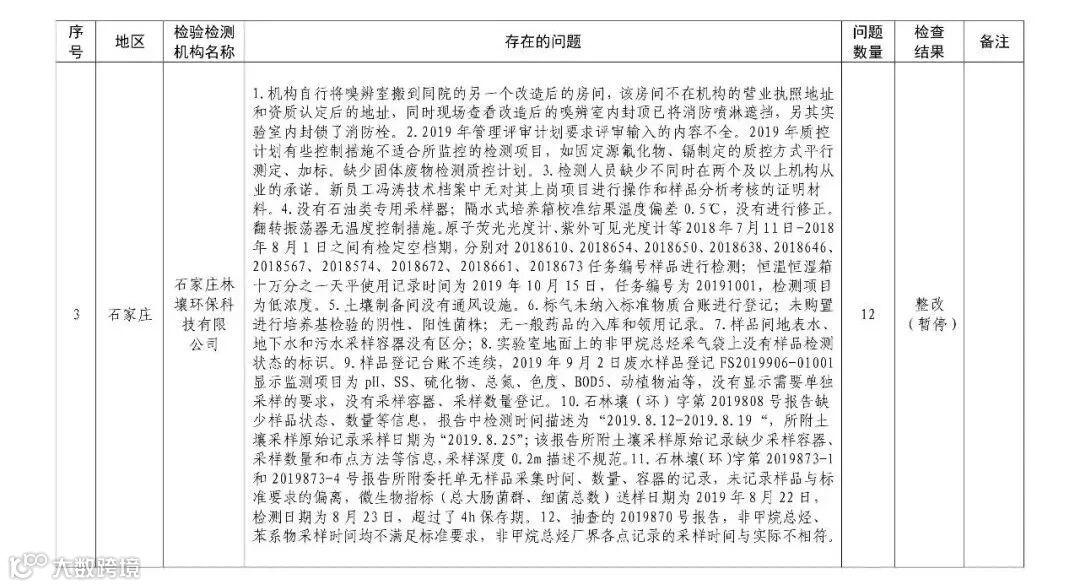
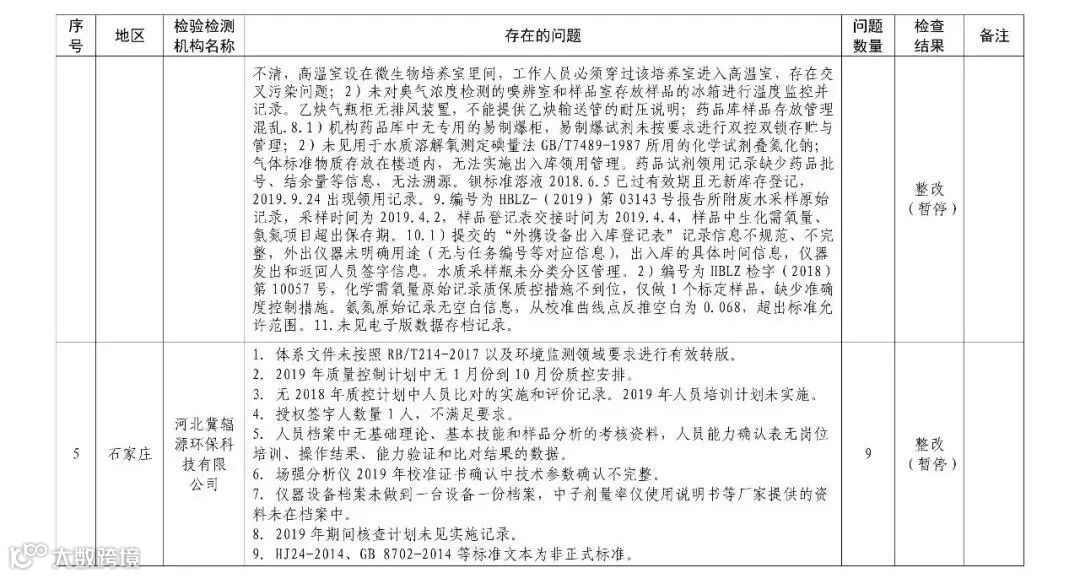
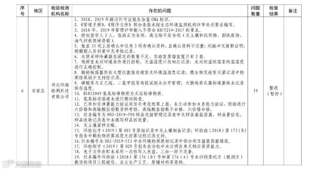
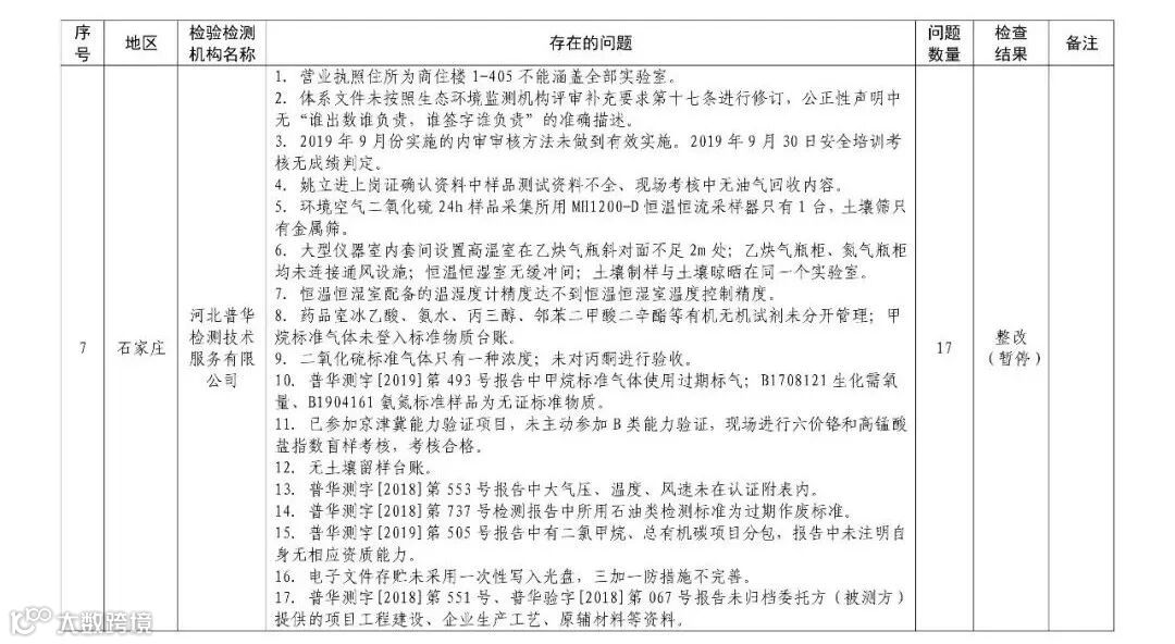
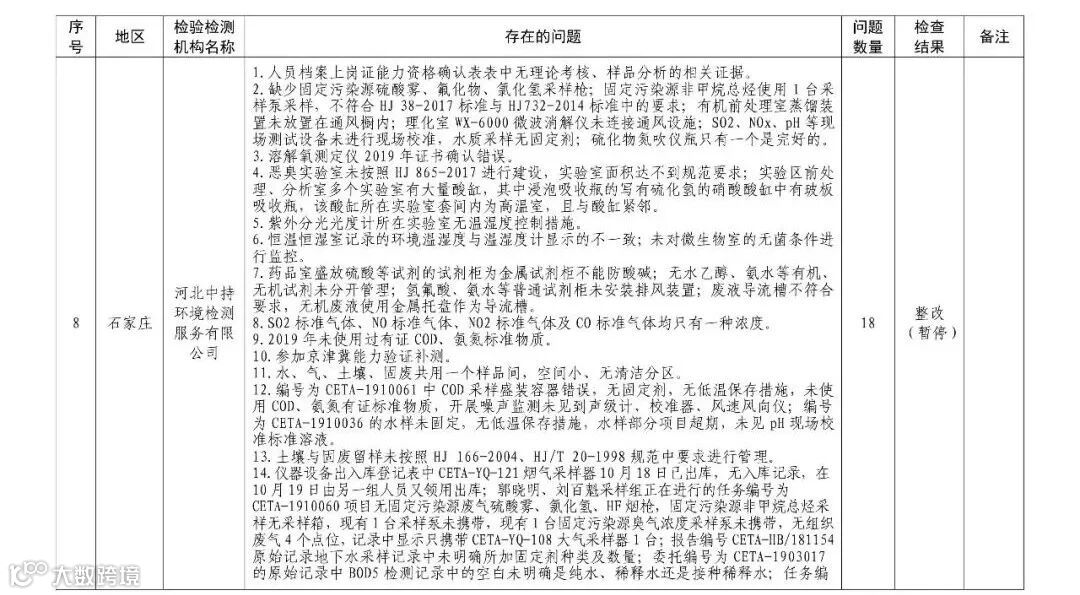
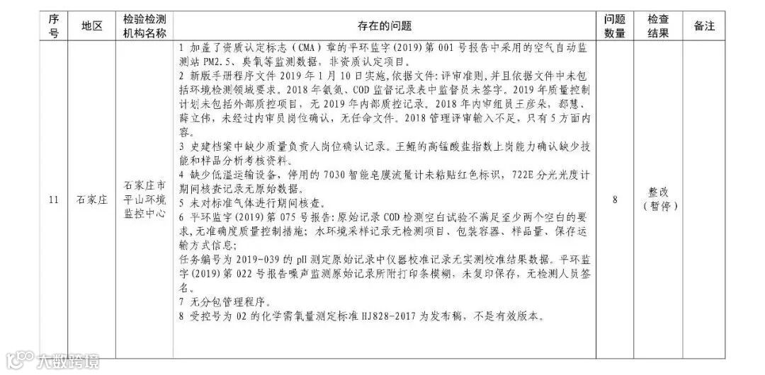
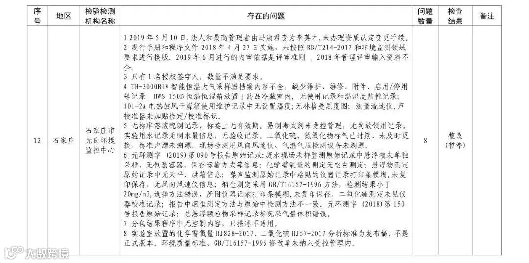
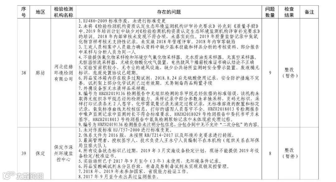
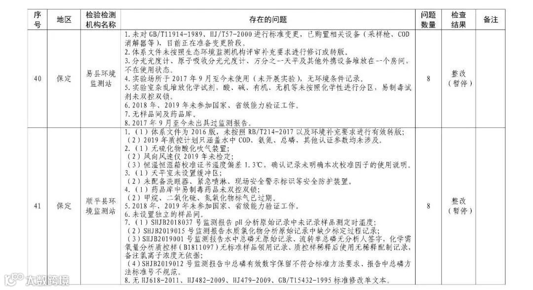
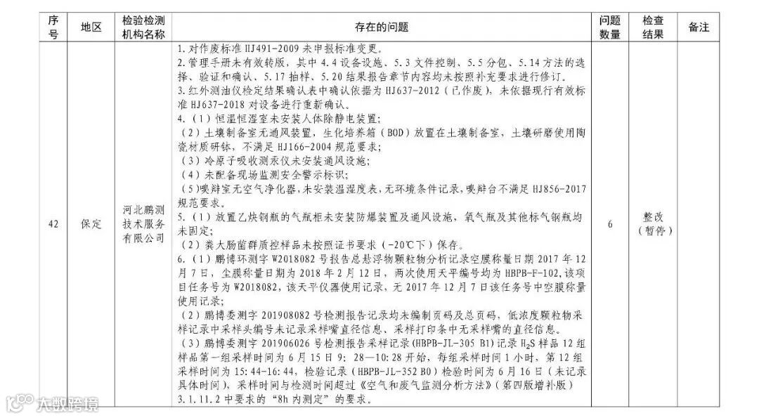
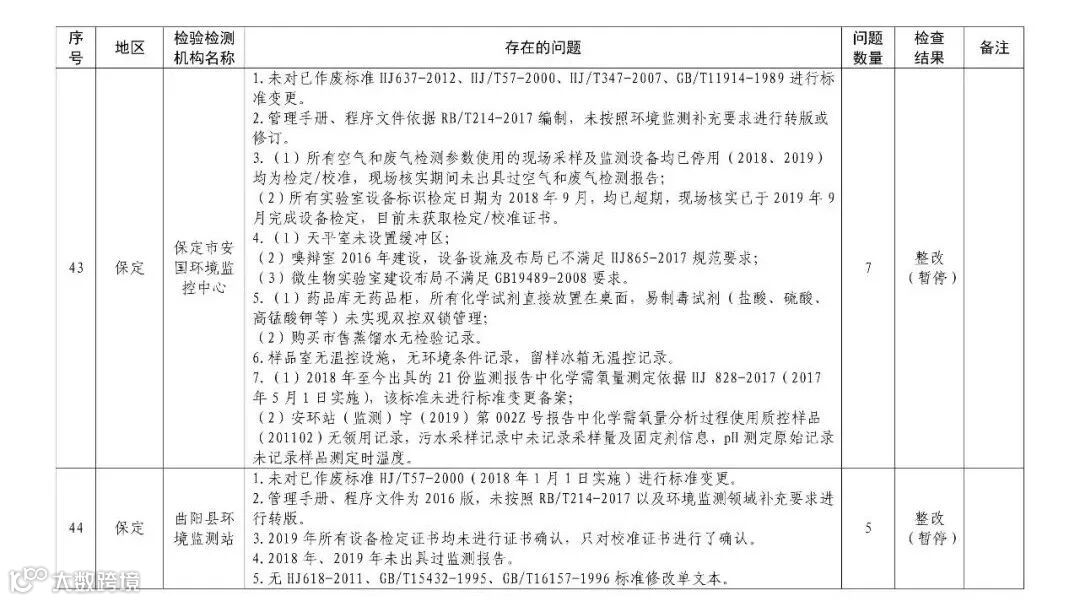
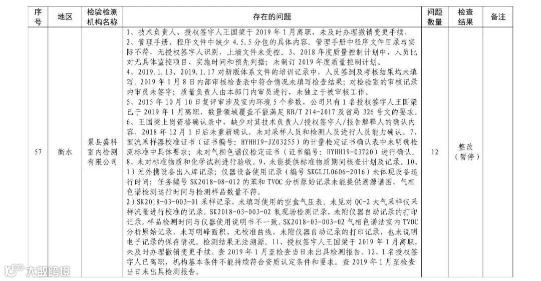
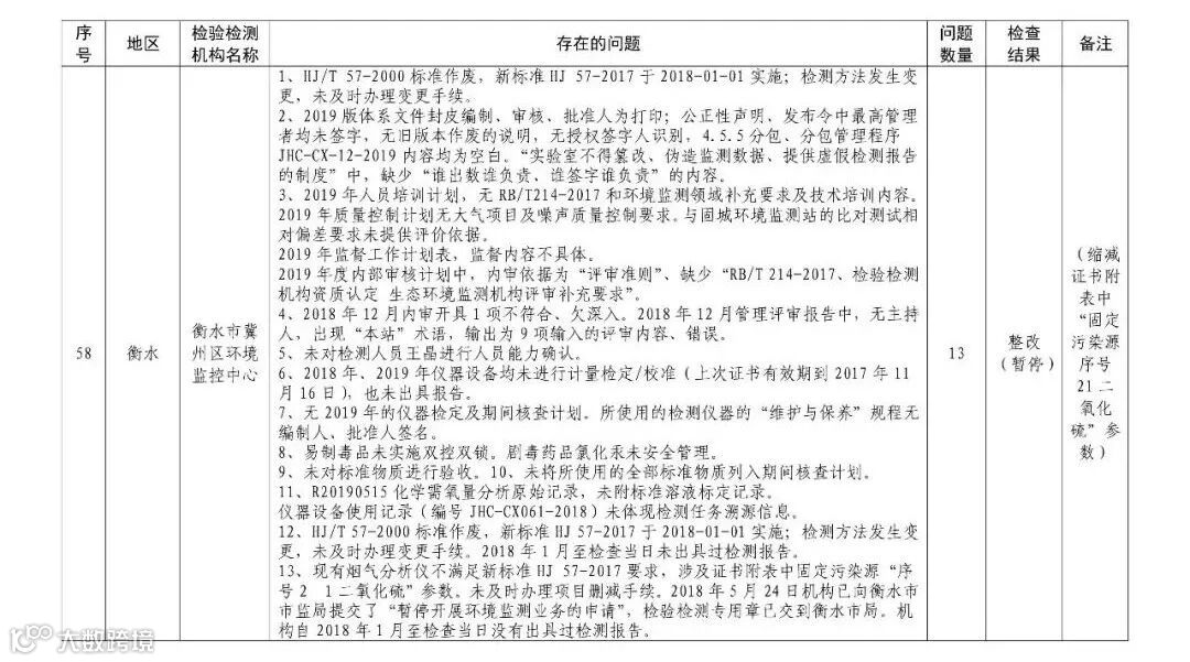
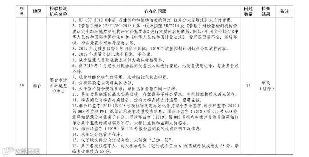
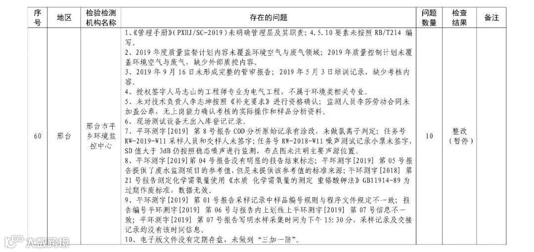
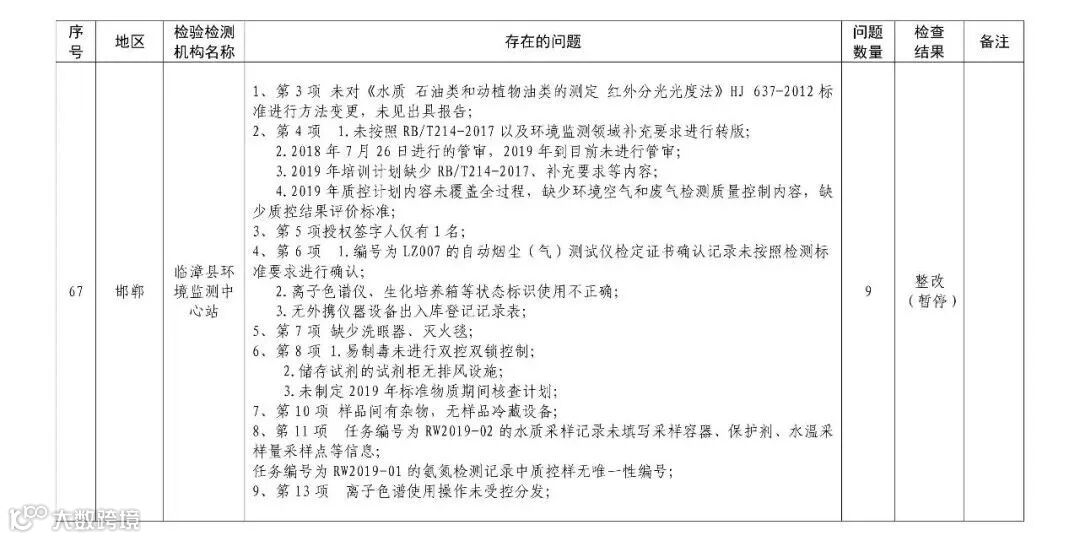
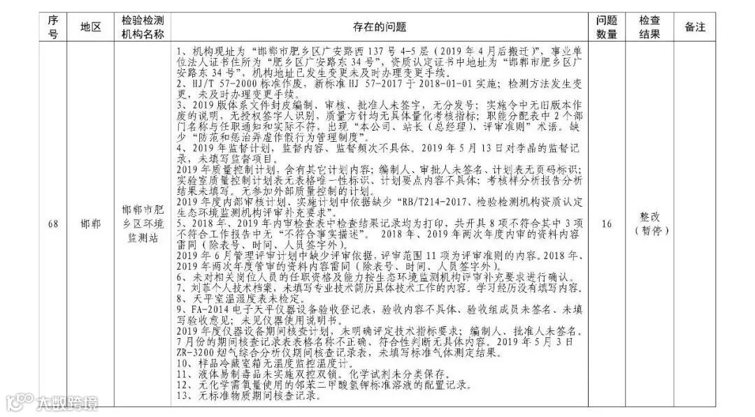
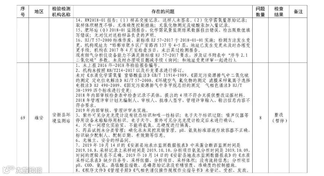
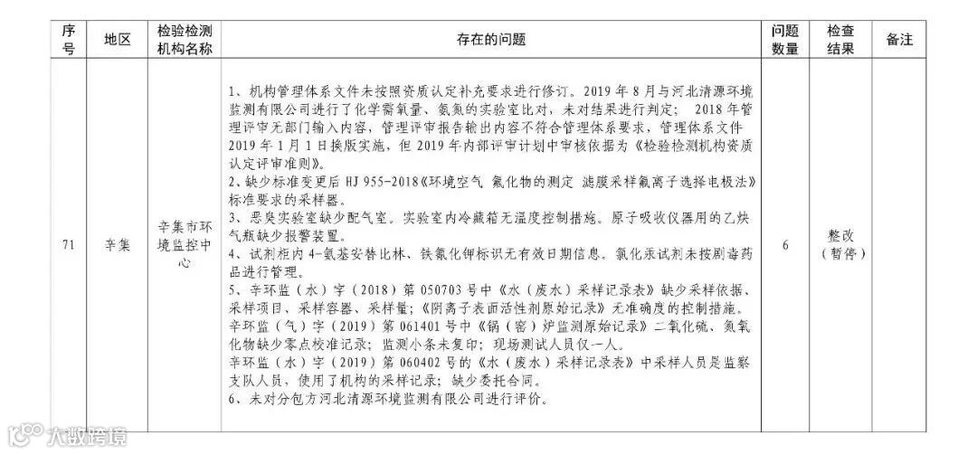
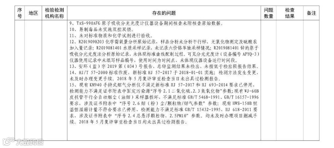
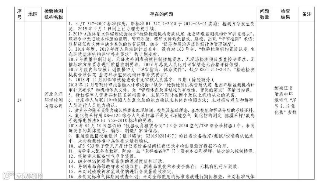
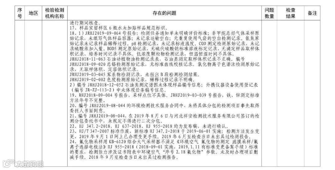
经检查,24家机构资质条件不满足资质认定能力要求,71家机构存在违规行为,13家机构现场部分能力不能持续满足资质认定要求,1家机构未主动参加京津冀能力验证项目考核,5家机构现场能力考核不合格。
另授权签字人考试521人,及格人员422人,不及格人员99人。现场检查后,我局检查组将检查的问题、考试不及格人员、考试缺考人员名单及检查结论书交办各级市场监管局进行后续处理。
现将上述暂停、能力缩减、部分能力暂停的机构信息予以公布,请各相关单位和消费者关注并预防风险,各级市场监管部门对区域内的机构做好后续处理和考试不及格人员的补考工作,及时将后处理情况报送我局。
附件:1.暂停24家现场资质不满足条件的生态环境监测机构名单
2.暂停71家资质的生态环境监测机构名单
3.缩减14家部分能力的生态环境监测机构名单
4.暂停5家部分能力的生态环境监测机构名单
河北省市场监督管理局
2019年11月15日
附件1
暂停24家现场资质不满足条件的
生态环境监测机构名单
河北省尚义县环境监测站;蔚县环境监测站;沽源县环境保护监测站;康保县环境监测站;承德县环境监测站;承德市室内环境污染监督检验站;平泉市环境监控中心;滦平县环境监测站;隆化县环境监控中心;廊坊市辐射环境监测站;永清县环境监测站;大厂回族自治县环境保护监测站;孟村回族自治县环境监测站;海兴县环境监测站;盐山县环境监测站;献县环境监测站;衡水市饶阳县环境监控中心;衡水市深州市环境监控中心;枣强县环境监测站;邯郸市峰峰矿区环境保护监测站;邯郸市环保工程技术服务中心;唐山市辐射环境监测中心;唐山市滦南县环境监控中心(原滦南县环境监测站);望都县环境监测站











































































