近期,外交部领事司对中国领事服务网《持普通护照中国公民前往有关国家和地区入境便利待遇一览表》进行了更新,并已通知出入境边防检查机关给予相关人员出境便利。请认真阅读附件有关内容,咨询相关驻华使领馆或查阅拟前往国家或地区政府部门网站相关规定和要求,并按要求准备所需材料或履行必要手续,以免入境受阻。
持普通护照中国公民前往有关国家和地区入境便利待遇一览表
(更新至2020年1月)
注:表格中所列国家和地区的入境便利条件均适用中国普通护照,其中部分国家不仅限于普通护照)
一、互免签证国家(共15个)

注:部分国家(例如,塞舌尔)要求免签入境人员提供酒店订单、离境机票订单等材料。建议行前通过有关国家驻华使领馆网站,或直接咨询有关国家驻华使领馆,了解具体免签入境规定,避免入境受阻。
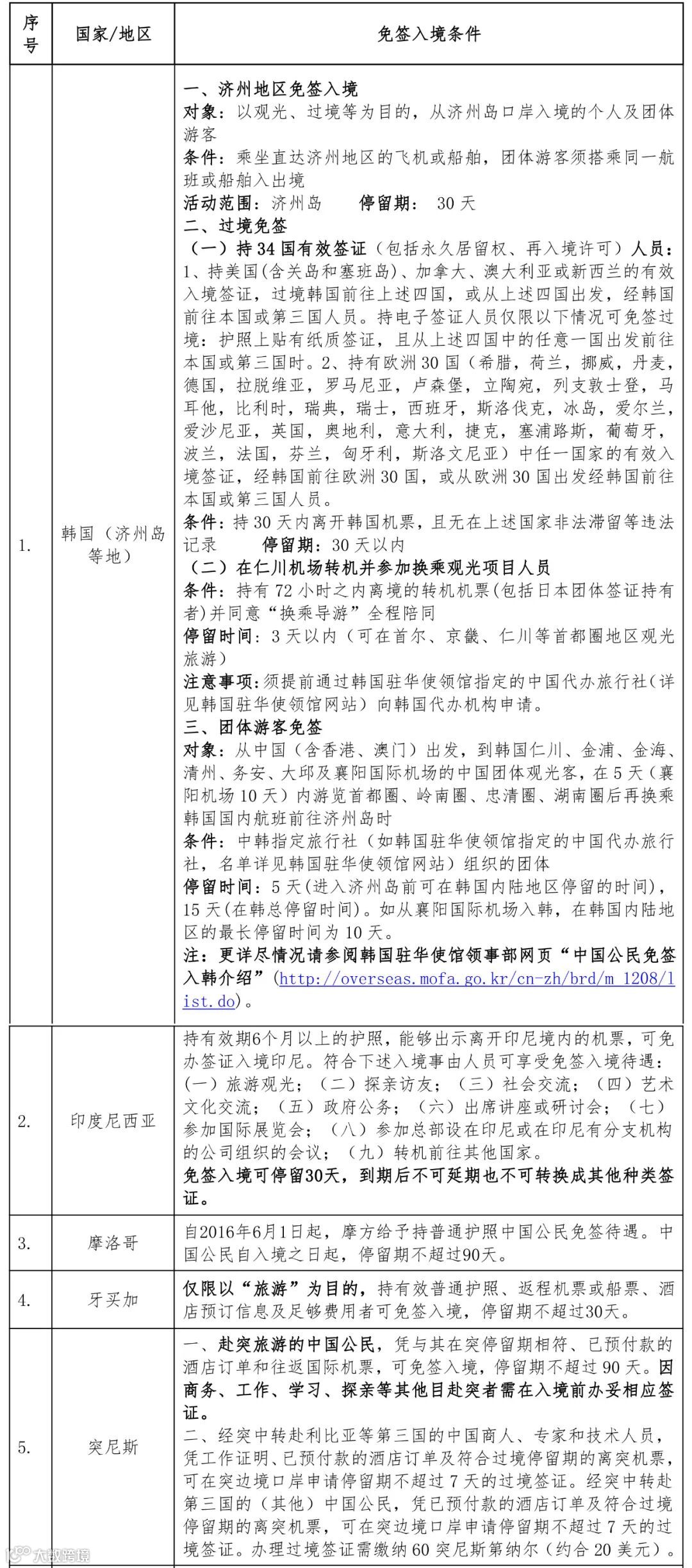
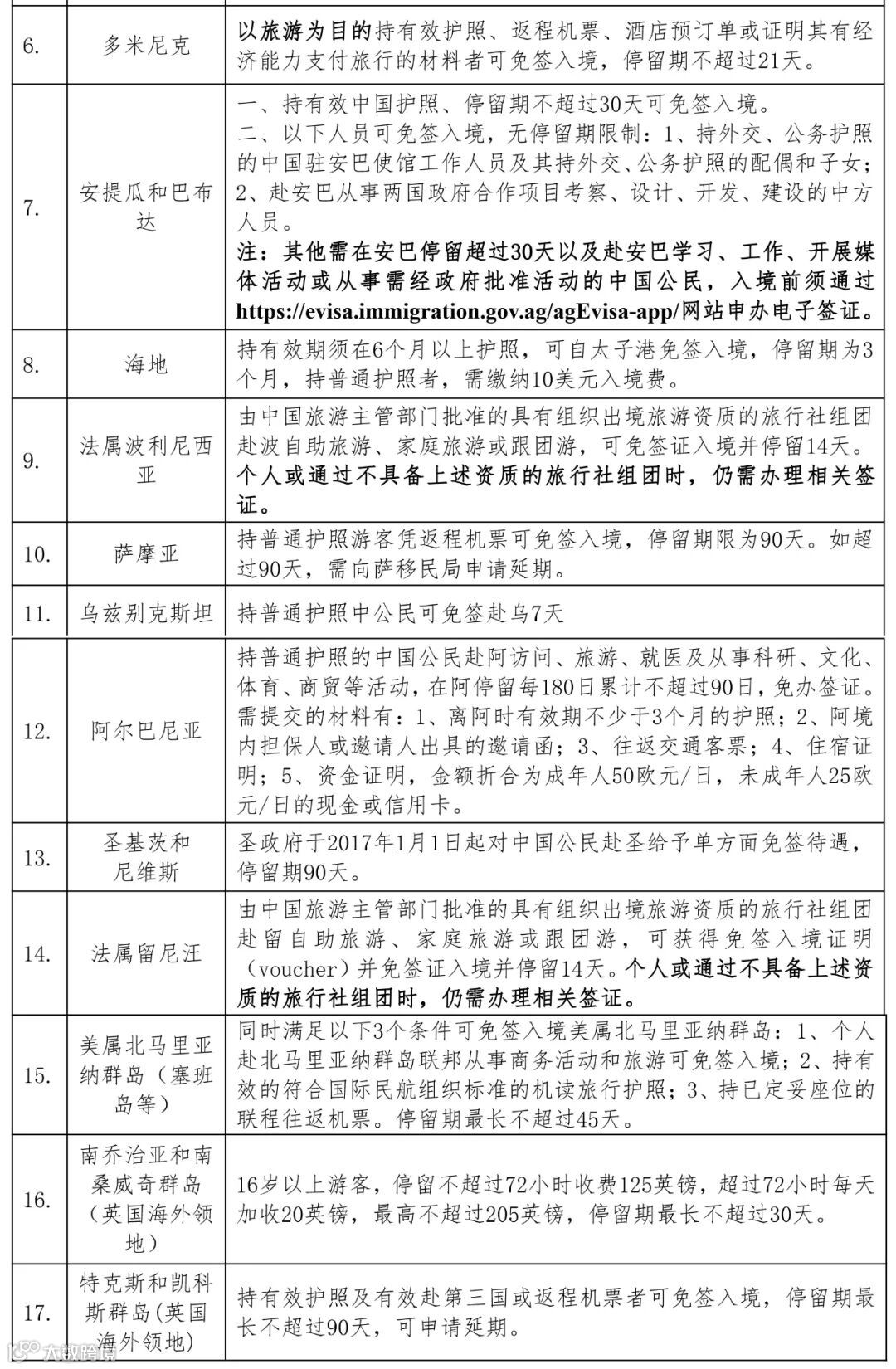
二、单方面允许中国公民免签入境国家和地区(共17个)
亚洲(3个):印度尼西亚、乌兹别克斯坦、韩国(济州岛等地)


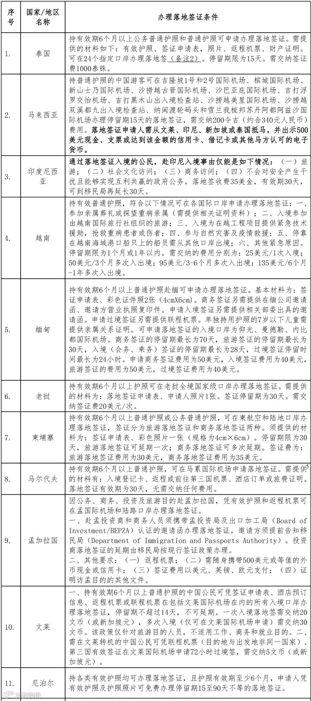
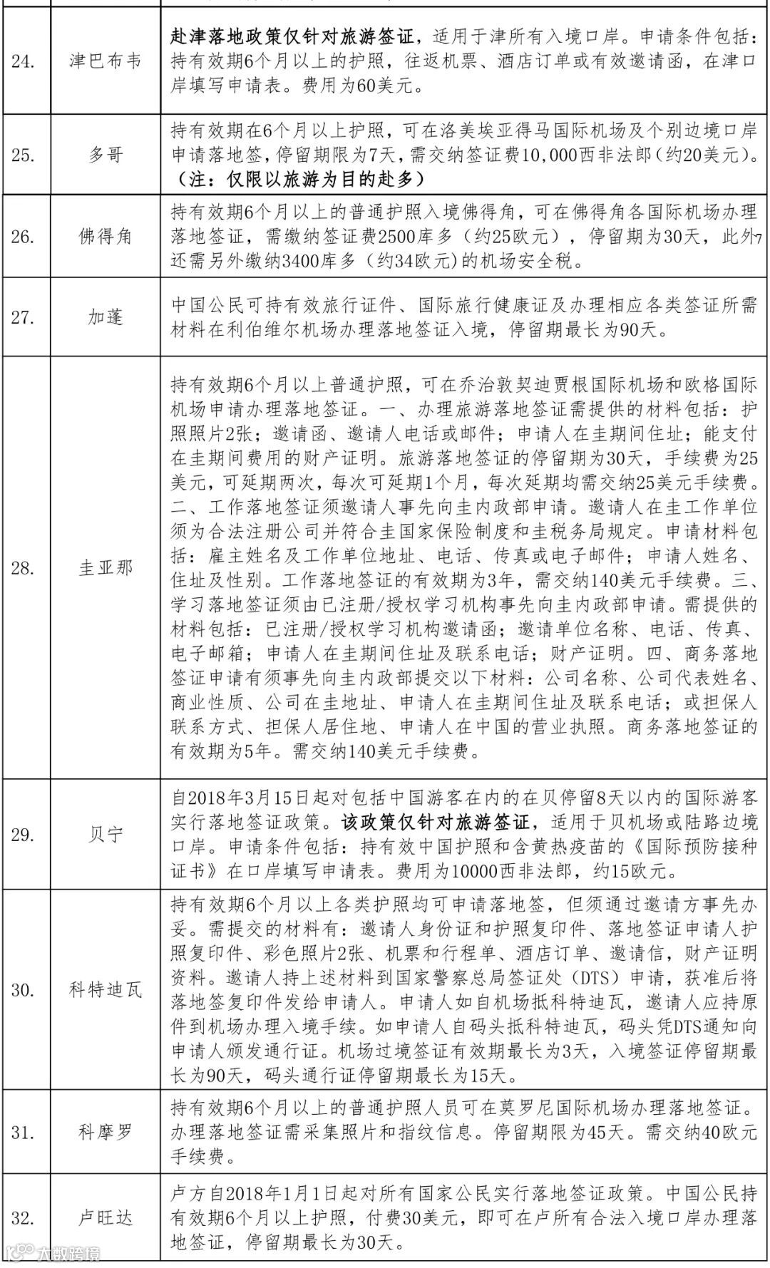
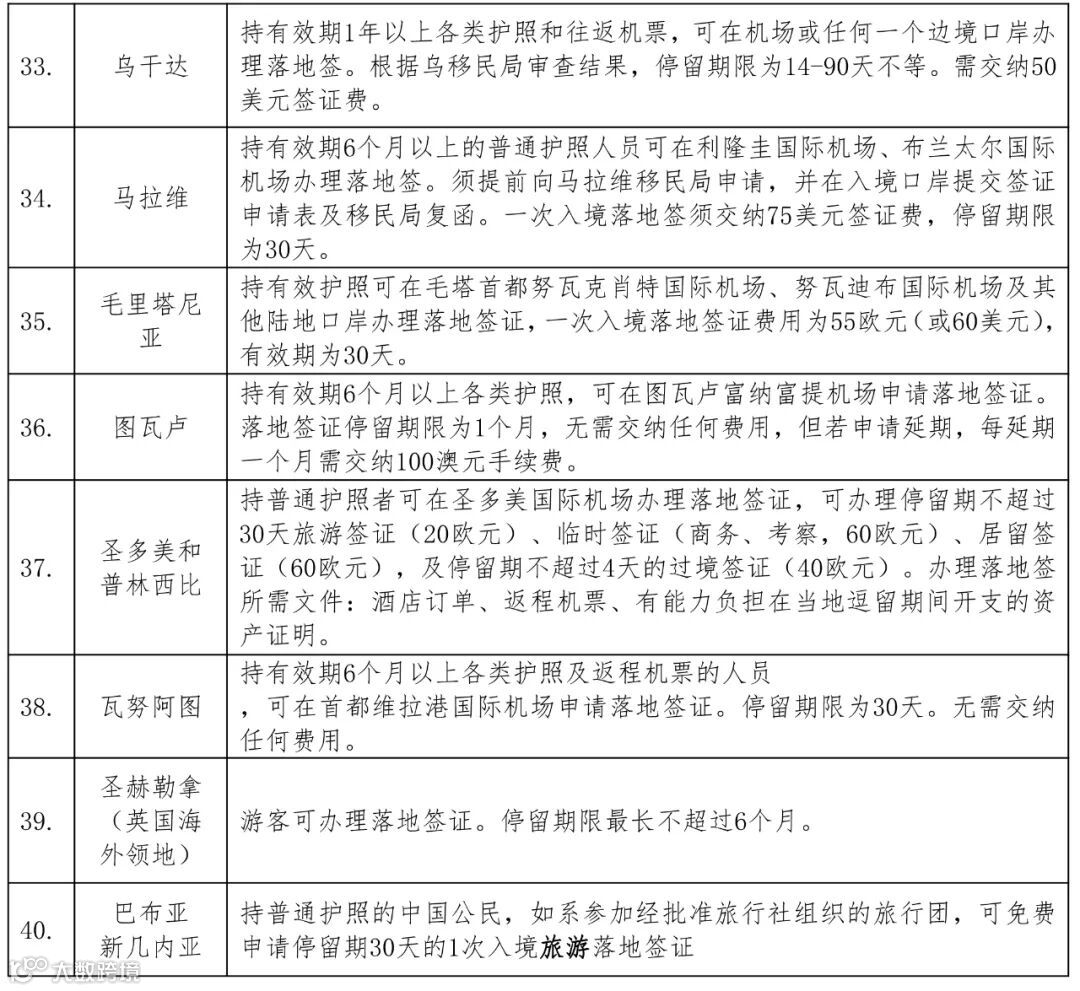
三、单方面允许中国公民办理落地签证国家和地区(共40个)
亚洲(19个):阿塞拜疆、巴林、东帝汶、印度尼西亚、老挝、黎巴嫩、马尔代夫、缅甸、尼泊尔、斯里兰卡、泰国、土库曼斯坦、文莱、伊朗、约旦、越南、柬埔寨、孟加拉国、马来西亚
(注:印度尼西亚同时是单方面允许中国公民免签入境国家及单方面允许中国公民办理落地签证国家)
非洲(15个):埃及、多哥、佛得角、加蓬、科摩罗、科特迪瓦、卢旺达、马达加斯加、马拉维、毛里塔尼亚、圣多美和普林西比、坦桑尼亚、乌干达、贝宁、津巴布韦




《持普通护照中国公民前往有关国家和地区入境便利待遇一览表》官方下载链接:
http://cs.mfa.gov.cn/zggmcg/cgqz/qzxx_660462/t1185357.shtm
来源:中国领事服务网
欧盟入籍护照项目
27个欧盟国护照=欧盟护照
✅27个欧盟国任意居住、工作、读书
✅让您在任何一个欧盟国家享受优质教育,社会福利,医疗福利等待遇
更多服务添加微信:iicctzym
