
前段时间一条“停工令”的征求意见稿的出现是闹的人心惶惶,近日生态环境部正式公布了京津冀及周边地区,2019-2020年秋冬季大气污染综合治理攻坚行动方案。
《攻坚行动方案》概要
2020年是打赢蓝天保卫战三年行动计划的目标年、关键年,2019-2020年秋冬季攻坚成效直接影响2020年目标的实现。据预测,受厄尔尼诺影响,2019-2020年秋冬季气象条件整体偏差,不利于大气污染物扩散,进一步加大了大气污染治理压力,必须以更大的力度、更实的措施抵消不利气象条件带来的负面影响。各地要充分认识2019-2020年秋冬季大气污染综合治理攻坚的重要性和紧迫性,扎实推进各项任务措施,为坚决打赢蓝天保卫战、全面建成小康社会奠定坚实基础。

本次实施时间:2019年10月1日至2020年3月31日
实施范围:京津冀及周边地区,包含北京市,天津市,河北省石家庄、唐山、邯郸、邢台、保定、沧州、廊坊、衡水市以及雄安新区,山西省太原、阳泉、长治、晋城市,山东省济南、淄博、济宁、德州、聊城、滨州、菏泽市,河南省郑州、开封、安阳、鹤壁、新乡、焦作、濮阳市(以下简称“2+26”城市,含河北省定州、辛集市,河南省济源市)。
注:上文来自《生态环境部办公厅》点击>>工程资料免费下载
回顾2019年所有停工令
近年来实现经济社会和资源、环境的协调发展已成为当今世界的主题。为积极响应省、市政府的号召,今年以来,我们秉承绿色环保的理念,将全面落实政府政策,以支持社会经济建设,推动环保事业发展。
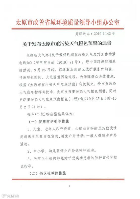
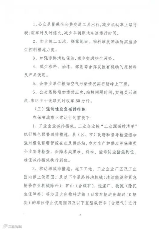
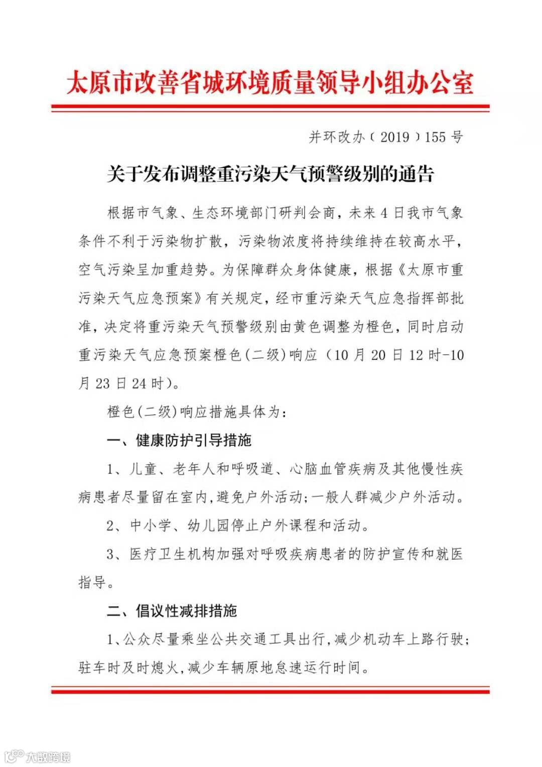
如下为政府预警通知函:












