源自 | 湖北省住建厅、各省市住建部门等,整理:度川管理研究部,转载请注明!
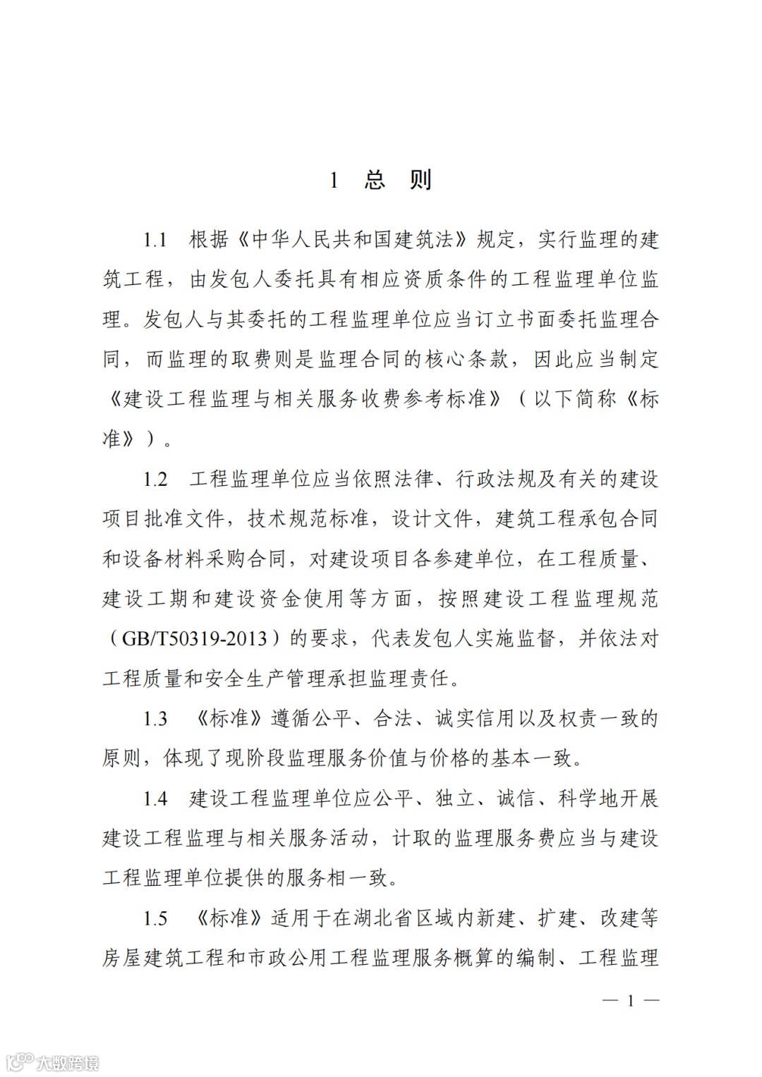
9月6日,湖北省住建厅发布了《湖北省建设工程监理与相关服务收费参考标准(试行)》,自印发之日起施行。《标准》适用于全省房屋建筑工程和市政公用工程。
《标准》按综合费率法和人员综合计算法两种形式,根据合同双方意愿选择计费方式(工程监理费所包含的内容参见附录 C)。
住建管理部门将对监理单位收费情况进行监管,考核收费过低的项目成本及执业质量,考核结果纳入企业信用评价。
工程监理费=∑(各类监理人员综合费用×相应监理人员数量×相应监理人员服务时间)×工程复杂程度调整系数。
各类监理人员综合费用包括:项目监理机构人员基本费用、企业综合管理费用、企业利润和税金。
总监:高级职称1000-1200元/日·人,中级职称800-1000元/日·人;
总监代表:高级职称800-1000元/日·人,中级职称600-800元/日·人;
专监:高级职称600-800元/日·人,中级职称400-800元/日·人;
监理员:300-600元/日·人。


工程监理费=计费额×综合费率×工程复杂程度调整系数。
计费额是指工程概算投资额中的建筑安装工程费、设备与工器具购置费和联合试运转费之和。

附:工程复杂程度调整系数。


监理改革历程!
近几年,针对建设工程人员不断调整,其中监理人员执业环境的变化可能是相对最大的,也是最多的。
2019年12月,住建部、国家发改委联合印发《房屋建筑和市政基础设施项目工程总承包管理办法》,明确:自2020年3月1日起,注册监理工程师可以担任工程总承包项目经理。
2022年2月,中国建设监理协会发布了《关于试行<施工阶段项目管理服务标准>和<监理人员职业标准>的通知》。
其中,《监理人员职业标准(试行).pdf》中提出:总监理工程师、专业监理工程师实行分级管理,监理员不分级。一级总监应取得高级工程师及以上职称。
此外,重庆、佛山、南昌、北京、上海、广州、天津、贺州等多个省市均提出总监需具备本科或以上学历。
自2020年起,报考监理工程师取消“中级职称”要求、考试成绩实行4年为一个周期的滚动管理办法。
2022年3月,人力资源和社会保障部正式发布《关于降低或取消部分准入类职业资格考试工作年限要求有关事项的通知》,其中对监理工程师降低了专科和本科学历的工作年限,硕士和博士不变。

2018年,住建部关于修改《建筑工程施工许可管理办法》的决定,将《办法》中唯一涉及“监理”的内容--第四条第一款第七项“按照规定应当委托监理的工程已委托监理”删去。
此后,多个省份、地市针对中小工程项目建设,明确不再强制监理。广东省、海南省、山西省、北京市、河南省、天津市、上海市、湖北荆州、江苏泰州、四川成都、福建厦门等地均已发文。
由此可以预见,未来对监理等项管人员的要求只会高不会低,管理人员想要有更长远的发展,资格证书、学历、职称缺一不可。而这次湖北发文,也是为了改善纠正监理机构及人员费用过低的情况,对于监理人员是更加利好的。
湖北文件原文:

各市、州、直管市、神农架林区住(城)建局,各有关单位:
为进一步提升全省工程监理与相关服务质量和技术水平,维护公平、有序的执业环境,保障工程监理市场各方的合法权益,促进行业健康发展,我厅组织研究制定了《湖北省建设工程监理与相关服务收费参考标准(试行)》,现印发给你们,供湖北省工程监理市场各方参考使用。
附件:湖北省建设工程监理与相关服务收费参考标准(试行)
湖北省住房和城乡建设厅
2023年9月4日
(此件公开发布)















