
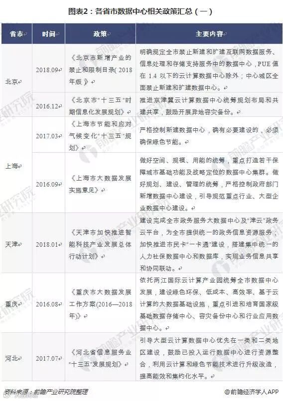
2018年9月26日,北京市政府公布《北京市新增产业的禁止和限制目录》(2018年版),其中对软件和信息技术服务业有了新规,要求全市层面禁止新建和扩建互联网数据服务、信息处理和存储支持服务中的数据中心(PUE值在1.4以下的云计算数据中心除外),中心城区全面禁止新建和扩建数据中心。
在全国各地加快数据中心建设布局的背景下,北京市对数据中心布局建设政策的收紧,其实质是鼓励、推动绿色数据中心的推广、建设。

标准、规划、引导政策,数据中心建设步步为营
随着以互联网、云计算和大数据为代表的信息经济的迅速发展,数据中心已成为信息社会重要的基础设施,迎来了快速发展期,国内外纷纷布局发展数据中心,我国在数据中心的布局建设上也不遗余力,从标准、规划以及鼓励扶持措施等方面提出相关政策。
2012年11月,工业和信息化部发布《关于进一步规范因特网数据中心业务和因特网接入服务业务市场准入工作的通告》,进一步完善了IDC业务准入要求。监管政策降低了IDC市场准入门槛,促进IDC市场健康快速发展。
2013年1月,工业和信息化部、国家发展改革委、国土资源部、电监会、能源局等五部委联合发布《关于数据中心建设布局的指导意见》。《指导意见》指出数据中心的建设和布局应以科学发展为主题,以加快转变发展方式为主线,以提升可持续发展能力为目标,以市场为导向,以节约资源和保障安全为着力点,遵循产业发展规律,发挥区域比较优势,引导市场主体合理选址、长远规划、按需设计、按标建设,逐渐形成技术先进、结构合理、协调发展的数据中心新格局。
2015年3月,工业和信息化部、国家机关事务管理局、国家能源局联合印发《关于国家绿色数据中心试点工作方案》,提出到2017年,围绕重点领域创建百个绿色数据中心试点,试点数据中心能效平均提高8%以上,制定绿色数据中心相关国家标准4项,推广绿色数据中心先进适用技术、产品和运维管理最佳实践40项,制定绿色数据中心建设指南。
2017年8月,工业和信息化部办公厅印发《关于组织申报2017年度国家新型工业化产业示范基地的通知》,首次将数据中心、云计算、大数据、工业互联网等新兴产业纳入国家新型工业化产业示范基地创建的范畴,并提出2017年度优先支持新兴产业示范基地的创建。

加强信息产业基础设施建设,地方政府出台规划、节能政策
自2013年工信部五部委发布《关于数据中心建设布局的指导意见》已有五年,我国数据中心产业已经很明显地呈现出规模化、集中化、绿色化、布局合理化的趋势,已经形成了贵州贵安、河北张北基地、廊坊基地、呼和浩特基地等数据中心的产业集聚区。
一方面,部分省市出台相关政策推动数据中心建设。2017年3月,浙江省发改委、经信委印发《浙江省数据中心“十三五”发展规划》,提出到2020年,全省基本形成数据中心有序化、规模化、集约化、绿色化、云计算化的发展格局,数据中心生产率(DCP)水平全国领先,新建数据中心PUE值低于1.5,改造后的数据中心PUE值低于2.0,绿色数据中心和云计算数据中心比例均超过40%。数据中心年增长率控制在30%以下,至“十三五”末,数据中心机架数不超过25万个。
另一方面,部分省市通过政策、节能规划引导数据中心降能耗,促进数据中心绿色发展。
2018年9月,北京市发布《北京市新增产业的禁止和限制目录(2018年版)》,明确规定全市禁止新建和扩建互联网数据服务、信息处理和存储支持服务中的数据中心,PUE值在1.4以下的云计算数据中心除外;中心城区全面禁止新建和扩建数据中心。与2015年版的限制目录相比,对数据中心的要求进一步提高。
2017年3月,上海市发布《上海市节能和应对气候变化“十三五”规划》,指出要严格控制新建数据中心,确有必要建设的,必须确保绿色节能。在此基础上,上海市还从多个方面对能源管理和节能减排的重点工作予以推进。
广东省利用碳排放配额管理、能源消费指标等多种手段降低数据中心能耗水平。广东省节能中心统筹全省节能监察计划、标准、规程等相关研究工作,组织开展节能技术、产品和新机制推广,推进绿色数据中心项目落地。受北上广等一线城市政策限制,部分数据中心建设需求向周边地区外溢。


以上数据及分析均来自于前瞻产业研究院《2018-2023年中国IDC行业市场前瞻与投资战略规划分析报告》。
往期精彩内容分享
欢迎加入DTDATA数据中心全生态服务平台,找机房、找品牌、找产品、找朋友,DTDATA团队为大家分享更多,敬请关注。服务热线:400-089-1045,投稿邮箱:service@dtdata.cn。
点击阅读原文,下载《数据中心白皮书(2018年)》

