
华为行业数字化转型大会:大交通行业迈向全新的智慧化时代
近年来,全球航空客运需求不断增长,吞吐量屡创新高,给机场运行带来了巨大压力。交通机场行业已必须呼唤业务数字化转型,以技术驱动创新,迎合未来需求。随着5G、AI、物联网、大数据等新技术的不断成熟,大交通行业已进入数字化转型的高速发展期;行业数字化水平正由高速度增长向高质量增长转变。
日前,华为采用全球直播的方式、以“你好,智能世界”为主题,举办线上行业数字化转型大会。在会上,深圳机场集团数字化总监张立轩分享了深圳机场数字化转型与智慧机场建设的实践探索。机场数字化转型是一个复杂的系统性工程,深圳机场基于“同一个空港,同一个梦想”愿景,提出以新理念、新蓝图、新平台、新技术、新模式、新成效,来打造数字化的最佳体验机场。
来源:新浪财经
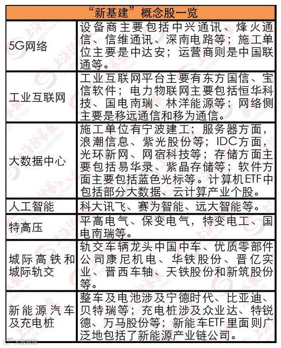
中央20天4次部署新基建:两提5G 未来5年或投1.2万亿
近期中央密集部署“新基建”,20天内4次提及相关内容,其中2次提及5G网络。在3月4日召开的中央政治局常务委员会会议上:要加大公共卫生服务、应急物资保障领域投入,加快5G网络、数据中心等新型基础设施建设进度。要注重调动民间投资积极性。
更首次提及数据中心。数据中心(IDC),是为有互联网需求的用户,提供了集中存放计算、存储以及网络设备的场所。IDC除提供最基本的场地之外,还需要提供互联网基础服务,如稳定高速的互联网接入带宽、稳定充足的电力供应、恒温恒湿的机房环境、实时有效的集中监控等。
来源:新浪财经
朝阳“城市大脑”助力智慧抗疫
依托大数据技术,实现疫情数据共享、实时分析和精准防控。北京朝阳区日前启动“战疫”地图的开发,助力科技化疫情防控。
朝阳区科信局的“城市大脑”平台上展示着一张朝阳区地图,清晰显示着全区43个街乡、629个社区的疫情信息。点击某个街乡,就能显示该地区的确认和疑似病例数量、医疗资源量、集中观察点位置、防疫物资储备量以及药店、宾馆、商务楼宇的位置和具体信息。这就是朝阳区刚刚开发的“战疫”地图。
“这张地图是依托时空大数据技术,基于朝阳区统一GIS平台建设的。地图上线后,有助于实现疫情数据共享、实时分析和精准防控。”区科信局相关负责人说,比如,图中的医疗资源一栏中,叠加了医院、社区卫生服务站、发热门诊等医疗资源,并可查询近期的就诊人数,便于相关部门开展疫情变化趋势以及医疗资源承载力分析,实现应急资源统一调配“一盘棋”。
此外,借助“城市大脑”,朝阳区科信局还对职住分布、人口构成、人口来源等进行分析,计算出居住密度最高、流动人口最多的30个小区,联合属地开展疫情精准防御、排查和监测。针对返回疫区的人员,城市大脑通过智能语音对话机器人进行逐个电话外呼,整理返京情况并自动形成报表,助力相关部门科学防范。
来源:北京日报
北京开出首张区块链电子发票
日前,北京首张区块链电子普通发票在汉威国际广场停车场开出,这意味着北京税收服务管理首次踏入区块链时代。市税务局昨天宣布,今后本市停车场均可实现收费、开票自动一体化,市民扫码缴费后无需等候索要发票,可在线开具、保存区块链发票,无需保存纸质发票,用票体验进一步优化。
市税务局方面介绍,今后本市停车场等企业纳税人也无需再为收费开票而耗费人力,不用再为购票而往返税务局。目前,本市停车收费已接入市税务局区块链电子发票系统实现开票与支付的对接,这也是北京区块链电子普通发票向公共服务迈出的第一步,未来其将拓展更多应用场景,覆盖更多行业和票种,让市民生活办税更加便捷。
目前这一试点只是本市区块链电子发票建设走出的第一步,本市还将陆续把全市公园门票、定额停车票等都逐步纳入北京区块链电子普通发票的范畴。
来源:北京日报
京津冀协同发展重大基础设施项目复工
3月1日上午10时30分,在京雄城际铁路四标段中铁十九局固安制梁场施工现场,高约17米的900吨轮式提梁机搭载着双线箱梁正式启动。
京雄城际铁路正线全长92.78公里,经过北京市大兴区、大兴国际机场、廊坊市广阳区、固安县、永清县、霸州市等地。本次集中复工开工铁路、高速公路、天然气管线工程共11个,总长度约479.1公里,总投资约780亿元。其中,铁路项目4个,分别是京雄城际铁路、京唐铁路、城际铁路联络线一期工程、津兴铁路,总里程约163公里,总投资约388亿元;高速公路项目4个,分别是津石高速、京雄高速、京德高速、荣乌高速新线,总里程约161.8公里,总投资约359.5亿元;油气管线项目3个,分别是中俄东线(长岭-永清段)、唐山LNG外输管线(曹妃甸-永清段)、涿州-永清天然气管线工程,总长度约154.3公里,总投资约32.5亿元。
来源:国家发展改革委
栏目简介
泰豪战略发展圈行业简报栏目每周将智慧行业最新动态、国家发布的政策等相关重点新闻以简讯的形式进行播报,为业内人士提供最核心资讯!
泰豪战略发展生态圈
您的关注是我们更新的动力
长按识别二维码关注我们

