近几年,增长成了跨境电商卖家之痛。部分经验老到的卖家,或是希望避开主流平台的内卷,或是基于流量最大化利用的策略等,开始逐浪而行,主动开拓多市场、多平台。于是,越来越多中国卖家开始关注地区性的或是垂类的龙头平台,Wayfair即是其中之一。
作为家居垂类的老牌平台,Wayfair目前已覆盖北美、欧洲地区,活跃用户达2200万。而且用户活跃度和忠诚度较高,平均每年登录Wayfair网站10次以上,超过1.8次的复购频率,去年78%的订单都来自于回头客。那么,Wayfair平台的现状和规划如何?中国卖家如何发掘商机?跨境眼观察采访了Wayfair平台的相关负责人,为大家分享平台的最新动向及卖家的机会点。
01、平台现状及特点
跨境眼观察:相比大部分平台,Wayfair 采用的是类似全托管的模式,具体模式是怎样的?
Wayfair:Wayfair在2002年创立之初便一直采取类似全托管的合作方式,目前也暂时没有较大的改变计划。
一是在Wayfair平台上,供应商不需要支付佣金、尾程运费,也不需要额外做站外引流等,只需要定好批发价、上传产品信息、有订单后发货即可。Wayfair负责定零售价、营销推广、提供客服解决消费者售前及售后疑问,以及尾程运输等。
二是Wayfair不向供应商买断库存,供应商便可以更快速地通过用户的订单及可优化的空间。
跨境眼观察:Wayfair目前有北美站点和欧洲站点,供应商入驻这两个站点有哪些区别?
Wayfair:目前我们在北美有美国和加拿大站点,欧洲有英国和德国站点,同时在北美和欧洲都具有很高的家居品牌知名度,在北美为85%, 欧洲为77% 。
相较于北美市场,欧洲市场的亚洲供应商占比更低,蕴含更大的销售机会。欧洲有小语种国家比如德国,但Wayfair其实已经帮助供应商解决了语言问题,供应商在上架欧洲站点的产品时,只需要提供英语的产品信息即可,后续Wayfair负责小语种的翻译以及产品在小语种多国的售卖,包括面向小语种国家售前售后的客服服务。
02、消费者趋势及产品选择
跨境眼观察:今年美国经济复苏较快,欧洲经济仍处于低迷状态。北美和欧洲市场的消费者有哪些消费趋势?
Wayfair:美国消费者信心和支出相对较高,喜欢追求新潮产品,更青睐家居软装;欧洲消费者更注重环保和可持续发展理念,会考虑物品的实用性以及产品使用寿命,更青睐家居硬装。
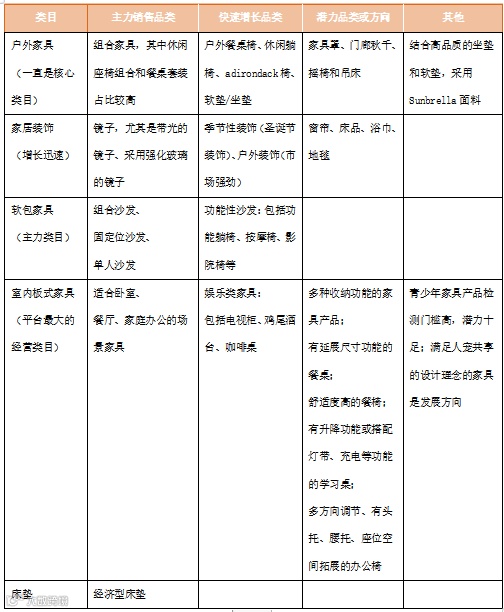
跨境眼观察:每年在 Wayfair上热销的品类有哪些规律?今年热销的品类有哪些?哪些品类增长较快?又有哪些品类潜力十足?
Wayfair:户外家具是Wayfair的核心产品类目之一。主力销售品类包括组合家具,如休闲座椅组合和餐桌套装占据室外家具销售的主要份额;呈现快速增长趋势的品类包括户外餐桌椅、休闲躺椅、Adirondack椅、软垫/坐垫等;潜力品类如家具罩、门廊秋千、摇椅和吊床等。此外,在高端户外家具领域,结合高品质的坐垫和软垫,尤其采用Sunbrella面料的家具,更能满足中高端市场的需求。
室内板式家具作为Wayfair最大的经营类目,近些年来一直处在高速发展中。在消费场景中,卧室、餐厅和家庭办公一直是主要的业绩支柱。关于卧室家具,消费者更加青睐有着多种收纳功能的家具产品;在餐厅中,餐桌的延展尺寸功能、餐椅的舒适度也是消费者关心的方向;在办公家具,桌子的升降功能,桌面的分区功能,搭配灯带,充电等辅助功能也开始替换传统的书桌成为主流;在办公椅上,多方向调节、有头托、有腰托、实现座位空间拓展都是消费者喜欢的功能。随着越来越多的消费者提高家庭内休闲生活的质量,娱乐类家具包括电视柜、鸡尾酒台、咖啡桌等也在近期表现抢眼。
软包家具作为Wayfair的主力家具类目之一,近年来整个类目的营业额在连年稳步增长。在众多的软包子类目中,组合沙发、固定位沙发和单人沙发椅一直是市场体量最大的三个类目,竞争也非常激烈,这要求供应商持续不断地创新和开发新品。此外,这两年随着消费者的接受程度越来越高,功能躺椅、按摩椅、影院椅等带有功能性的沙发产品增速很快并且依然具有很大的市场潜力。但是,由于缺乏线下体验的场景,如何通过线上的图文和视频把产品的优秀卖点和功能传达给消费者是这类商品需要额外关注的。
装饰类别是一个增长迅速的领域,包括镜子、户外装饰以及季节性装饰等。镜子是装饰类别的主力产品,尤其是带灯光的镜子、采用强化玻璃的镜子备受消费者青睐。户外装饰也是这一类别中的重要组成部分,其市场表现也非常强劲,这是由于人们对户外生活空间的日益重视所致。季节性装饰(如圣诞节装饰)在近年来经历了快速增长,满足了消费者的节庆购物需求。
床垫类目,Wayfair上涵盖了从经济型到豪华型的各种选择。但受限于市场消费者接受度以及缺乏线下体验的场景,目前经济型床垫在Wayfair占据着更大的市场份额。并且由于当前北美对床垫类目的反倾销政策,如何管理产品的成本会是床垫供应商制胜的关键。
家纺类目,无论是窗帘、床品、浴巾还是地毯在Wayfair上都具有广阔的前景,我们也希望更多供应商提供优质及有竞争力的商品来占领先机,吸引潜在用户的眼球。
青少年家具类目,我们认为是目前对于亚洲供应商非常有潜力的类目。虽然产品检测的门槛很高,但是也因此隔离了很多非优质的竞争者,同时我们也在不断加强商品及供应商的合规监测管理,为这个类目的营商环境保驾护航,所以也是非常适合优质供应商投资的类目。
值得一提的是,今年许多家具产品逐渐朝着人宠共享的设计理念发展。因为在Wayfair的很多消费者群体是宠物主人,他们在规划理想的家居环境时,也会考虑寻找适合宠物的家具产品。同时,Wayfair的其他Home Improvement和Housewares类别也受到了越来越多供应商和消费者的关注,形成了供需旺盛的市场情况。我们也预计这一趋势将会持续下去。

03、批发价制定及消费者服务
跨境眼观察:Wayfair 成立之初就采取供应商制定批发价,平台制定售价的全托管模式。您对供应商在确定批发价上有哪些具体可执行的双赢建议?
Wayfair:根据Wayfair的运营逻辑细节,可以分享三条建议给供应商伙伴:
一是供应商需要时刻关注自己商品的零售价相比同类商品是否具有竞争力。这不仅会影响该商品的转化,同时也会影响它的搜索排名及获得的曝光。所以,供应商可以通过调整自己的批发价来影响零售价,获得价格优势。
二是确保新品期的合理定价。如果新品在定价上缺乏吸引力,又没有任何销售记录和评价背书,会让消费者望而却步,进而让新品被埋没。因此确保新品期价格合理性,尽快通过销量和好评向Wayfair和消费者证明产品的优秀是推广新品的关键。
三是确保非促销期间商品价格竞争力。很多供应商会习惯在平时设定较高的价格,等到促销活动期间大幅降价来提振销量。这一习惯或许是来自于其他一些平台的成功经验,但在Wayfair上带来的效果会比较有限。因为在Wayfair在活动期间的流量分配机制中,会参考商品在促销活动之前日销期的销量和转化,如果一款商品在平时的销售表现非常糟糕,即使在活动期间大幅降价,在争取流量时仍会处于劣势。所以,供应商需在平时就应当向Wayfair“证明”自己的产品是持续受消费者欢迎的。
跨境眼观察:据平台的观察总结,在提升消费者服务上,目前亚洲供应商普遍有哪些做得不足之处?又该如何提升?
Wayfair:目前我们观察普遍做得不足的有两点:
一是运输过程中的货物破损或缺件。由于亚洲供应商的商品产地多在中国和东南亚,因此商品会有更大的概率在漫长的运输途中产生不同程度的破损、缺陷或者配件丢失等情况。因此亚洲供应商应当更多地研究运输包装的设计与优化,减少货物破损导致的各种客诉情况。
二是尾程发货时效较低。由于大部分亚洲供应商都是租用的第三方海外仓,并且大家为了节约成本,都会尽可能选择价格相对实惠的海外仓,但可能忽略了订单履约的服务质量和效率。这时常导致发货不够及时、用户等待时间较长的问题。在这方面,Wayfair也会根据发货速度决定是否给予产品链接“快速发货”标志,这对用户下单决策的影响很大。而且近期Wayfair也在发货时效上提出了更高的要求,库存所在的仓库离消费者的远近是商品曝光的加权算法的考量因素之一。所以,我们也建议供应商能满足Wayfair 平台时效与服务的第三方仓库或者考虑加入Wayfair的Castle Gate仓储物流体系(相比其他代发货方,加入CG计划的卖家大包的配送速度可提升45%,小包的配送速度提升50%)
04、平台服务及赋能
跨境眼观察:在北美,有超过80%的消费者对Wayfair 有所认知,在英国品牌知名度也已高达77%。但欧美也是亚马逊的主要战场,Wayfair 如何在亚马逊的大本营形成这一优势?
一是与综合性的电商平台亚马逊相比,Wayfair的商品类目更聚焦,更能满足那些想花时间打造“理想家园”的客户,同时我们也可以更好精选和展示商品。例如,Wayfair更注重高质量产品图片以及场景展示,提供更加规范和详细的产品描述。
二是Wayfair会提供专业的室内设计咨询、3D产品预览等额外服务,帮助消费者实现房屋整体规划等。
三是Wayfair也在极力提升商品的交付体验,包括快速配送、大件商品送货进门、友好的退货政策和售后服务等。这些服务也有助于提高消费者对Wayfair的满意度和忠诚度。
跨境眼观察:相比其他家居垂类平台,如Manomano、Homedepot 等,Wayfair 如何为卖家赋能?
Wayfair:除了上述提及的部分特点优势,我觉得主要还有这三个方面:
第一,累积深厚的客户资源。经过20年的发展,Wayfair拥有超过2200万的活跃用户,在北美及欧洲市场有着极高的知名度,其中在美国市场更是被超过82%的消费者列为首选家居类目的零售渠道之一。
第二,用户体验的创新。Wayfair注重用户体验细节,采用AI等技术不断创新购物模式。比如:根据用户的语言、地理位置、设备和产品的信息,通过人工智能销售专家来回答客户的问题,增强他们对所选商品的信心;利用AI驱动客户服务过程,提升服务能力、主动性和个性化等。这些服务都极大提升了用户对Wayfair的信任。
第三,加强数据驱动智能化营销。我们的广告投入主要分为三大类:效果广告、品牌广告和联名广告。效果广告注重ROI,品牌广告塑造品牌形象,联名广告实现品牌联合效应。Wayfair开发了专有的Themis归因平台,通过机器学习模型动态将收入归因到各营销触点。因此,供应商可以根据自己的需求优化整体广告投入来达到最大化的ROI,并且在其中针对不同用户实现精准个性化营销,提升用户复购率和活跃客户数量。据我们统计,Wayfair的用户平均每年登录Wayfair网站10次以上,浏览超过30个商品,并且保持超过1.8次的复购频率,在过去的一年,甚至有78%的订单来自于回头客。