从最初“摸着石头过河”到现在逐步走向世界舞台,我国汽车零部件产业供应体系逐步完善,在产业规模、品类多样性和产业链协同等方面都取得了显著的成绩,深度融入全球供应链体系。
如今中国已成为世界上主要的汽车产销国,在全球汽车制造产业中的地位又有何变化?对于中国汽配卖家出海又有何意义?
全球汽车产业格局变迁
国际汽车制造商协会的数据显示,2022年全球汽车产量达8501.67万辆,较2021年增长6%,中国、美国、日本、印度、韩国位居全球汽车产量前五。

数据来源:国际汽车制造商协会2022年统计数据|www.oica.net,大数跨境绘制
疫情后,以德、美、日为代表的传统汽车工业强国逐渐被中国、印度、印尼等新兴制造国家赶超。
中国、印度、墨西哥、印度尼西亚、捷克等国凭借低廉的生产成本、日渐成熟的制造业配套能力和完善的原材料工业体系,吸引着汽车强国进行产业转移和产能投资,在全球汽车生产格局中的地位不断提升,汽车制造的多极化格局发展趋势日渐突出。
贸易方面,根据联合国国际贸易中心的数据,2022年全球汽车产品贸易的出口国排名前三位分别是德国、中国、日本,占比分别为16%、9%、8%。

数据来源:联合国国际贸易中心(International Trade Center,ITC)
值得一提的是,2018年汽车产品出口贸易额的前三位德国(17%)、日本(10%)、美国(8%),在2022年的出口贸易比重都有不同程度的下降。
由此可见,虽然全球的汽车产品贸易集中程度仍然较高,但是其分散化趋势也逐渐明显,新兴市场国家开始在世界汽车产品贸易市场上崭露头角,欧美日韩不再是汽配出海唯一的选择。
尽管以中国为代表的新兴市场国家正在改变着全球汽车贸易格局,但德国、日本、美国等传统汽车强国仍然控制着全球汽车产品贸易,而且这种贸易格局并未发生根本性变动,德国、日本、美国在汽车产品贸易中的霸主地位仍然突出。
中国汽车零部件产业链特点
中国零部件出口一直是中国汽车产品出口的主力,过去中国汽车零部件出口主要集中在车用玻璃、轮胎及制动盘等低附加值、高能耗的原材料密集型和劳动密集型产品上。
不过近年来,随着市场竞争的日益激烈、汽车产业规模的不断提升,我国汽车零部件制造业的产业规模和技术水平持续提高,出现了一大批在设计、研发及生产等方面具有较强实力的零部件制造企业。
如今中国汽车零部件行业产业链呈现出以下特点:
汽车全产业链布局完善
国内汽车全产业链布局已经相当完善,无论是上中下游哪个环节都出现了一大批有实力的企业:
- 上游的原材料行业涉及钢铁、橡胶、塑料、电子元件、有色金属及玻璃等,代表企业有立讯精密、中天科技、长盈精密等原材料供应商;
- 中游主要涉及发动机系统、传动系统、转向系统、行驶系统、汽车电子及车身附件等零部件制造,代表企业有宁德时代、福耀集团、海纳川等;
- 下游则主要包括比亚迪、吉利、长城等汽车制造商、汽车维修店、4S店、汽车零部件配件商及电商平台等。

产业集群逐步形成,分工精细化、专业化
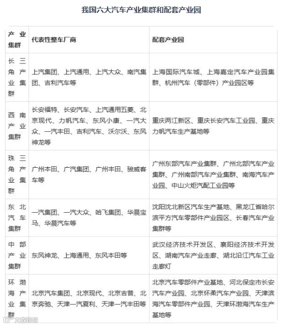
我国汽车零部件工业是伴随整车厂起步发展的,基本都是围绕整车生产基地,呈现集群式发展。中国的长春、广东珠三角、重庆、江浙地带拥有庞大的汽车生产基地,并且生产汽车与零配件的款式较多,几乎囊括全球各式各样的车型以及相应零配件。

从代表性企业分布情况来看,2022年中国汽车零部件百强企业分布在东北、环渤海、中部、西南、珠三角及长三角六大汽车零部件产业集群,在各个细分行业之间形成了协同效应,其中华南地区分布最集中。我国出口汽配企业具备稳定的生产能力,因此在供应链上占优势,能有效保障国际汽配企业的配件供应。

资料来源:中国汽车零部件行业竞争态势研究与发展战略分析报告(2023-2029年)
新能源汽车产业带优势明显
在汽车智能化、电动化发展趋势下,汽车零部件行业同样面临产品、技术、制造方式等领域的大变革——汽车工业正朝着“电动化、智能化、网联化、共享化”趋势发展。
新能源汽车作为电动化趋势的载体,是未来10年汽车工业发展风口。海关总署发布的2022年进出口商品数据来看,大涨的几乎全是新能源相关的板块,蓄电池、电动载人汽车、混合动力等涨幅都超过了80%。
新能源风口上,国内的新能源汽车零配件产业链也在高速发展,一旦新能源汽车逐渐进入维修高峰期,背后掘金市场也相当可观。
而在世界范围内,每10台新能源汽车中就有1台来自中国,国内完善的产业链和制造能力导致国产新能源汽配产品有价格优势,进入跨境电商机会大,前景广阔,是个不错的蓝海市场。


