
| 来源:中国政府网、江苏省/山东省人民政府等,整理:度川管理研究部,转载请注明!
近期,国务院接连批复江苏、广东、山东、福建、湖南、安徽、江西、河北、山西、吉林、宁夏、海南等多省《国土空间规划(2021—2035年)》。
《规划》是对各省国土空间作出的全局安排,是省域国土空间保护、开发、利用、修复的政策和总纲,必须严格执行,任何部门和个人不得随意修改、违规变更。
江苏省

《江苏省国土空间规划(2021-2035年)》已经国务院批复同意。
江苏省政府正式发布《关于印发江苏省国土空间规划(2021-2035年)的通知》(苏政发〔2023〕69号):
本规划是对江苏省国土空间作出的全局安排,是全省空间发展的指南、可持续发展的空间蓝图。本规划范围为全省陆地、内水和海域空间。规划期限为2021年至2035年,远景展望到2050年。
未来建设方向
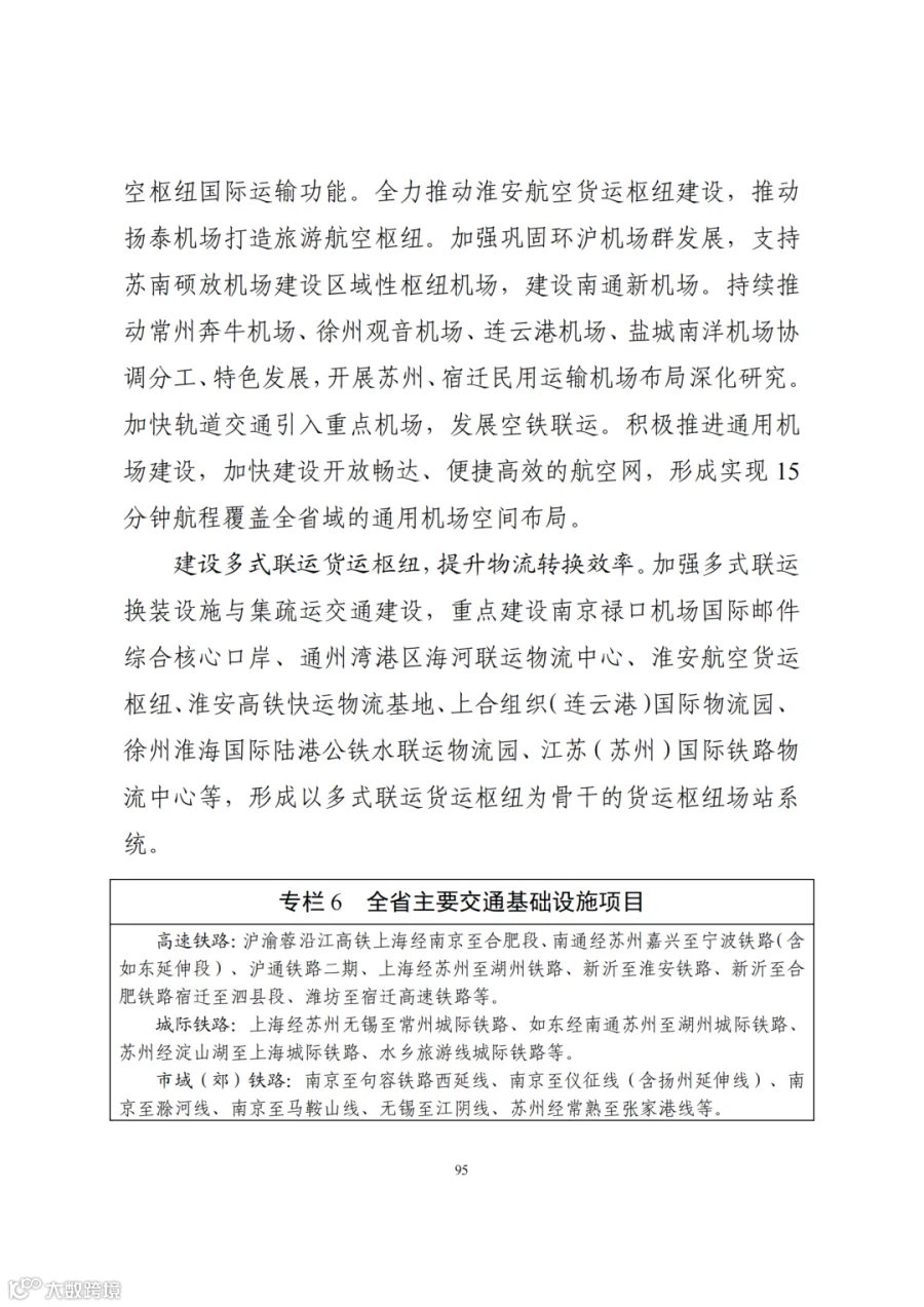
高速铁路:沪渝蓉沿江高铁上海经南京至合肥段、南通经苏州嘉兴至宁波铁路(含如东延伸段)、沪通铁路二期、上海经苏州至湖州铁路、新沂至淮安铁路、新沂至合肥铁路宿迁至泗县段、潍坊至宿迁高速铁路等。
城际铁路:上海经苏州无锡至常州城际铁路、如东经南通苏州至湖州城际铁路、苏州经淀山湖至上海城际铁路、水乡旅游线城际铁路等。
市域(郊)铁路:南京至句容铁路西延线、南京至仪征线(含扬州延伸线)、南京至滁河线、南京至马鞍山线、无锡至江阴线、苏州经常熟至张家港线等。
普速铁路:宁芜铁路扩能改造、新长铁路扩能改造、徐菏铁路、宿淮铁路扩能改造等。
铁路客运枢纽:南京北站综合客运枢纽、苏州南站综合客运枢纽、南沿江城际铁路金坛站综合客运枢纽、北沿江高铁南通站综合客运枢纽、北沿江高铁如皋西站(吴窑站)综合客运枢纽、北沿江铁路泰州南站综合客运枢纽、盐泰锡常宜铁路泰兴站综合客运枢纽等。
高速公路:济宁至合肥高速公路徐州至苏皖省界段、扬州至乐清高速公路金坛至宜兴段、扬州至乐清高速公路丹阳至金坛段、南京都市圈环线高速公路苏皖省界至沪陕高速段、南京至盐城高速公路、南京至常州高速公路等。
公路过江通道:崇海过江通道、润扬第四过江通道、润扬第二过江通道、靖澄过江通道等。
普通国省干线:104国道八卦洲枢纽至瓜埠枢纽段、104国道睢宁城区段、104国道溧阳段、204国道常熟北段、204国道盐城市区段、206国道徐州贾汪段、233国道淮安绕城段、125省道兴化段、226省道响水段、228省道张家港南段、256省道昆山北段、259省道无锡段、344省道新沂段等。
航道:南通港通州湾港区吕四作业区10万吨级进港航道工程、盐城港滨海港区20万吨级航道工程、乍嘉苏线航道整治工程、秦淮河航道整治二期工程、金宝航线淮安段航道整治工程、德胜河航道整治工程等。
码头:南京港龙潭港区扩容码头工程、张家港海进江LNG接收站项目(苏州LNG储备中心)码头工程、连云港港赣榆港区LNG接收站项目码头二期工程、镇江港大港港区码头扩容工程等。
通航建筑物及枢纽工程:京杭运河淮安四线船闸工程、通海港区至通州湾港区疏港航道新江海河船闸工程、芜申线下坝船闸一线船闸改造及配套工程等。
运输机场:南通新机场、淮安涟水机场、扬州泰州机场等。
防波堤:南通港通州湾港区洋口作业区环港码头区防波堤工程、南通港通州湾港区洋口作业区金牛码头区防波堤工程、连云港港赣榆港区南防波堤工程、盐城港射阳港区5万吨级航道北导堤工程等。
注:具体项目以本规划数据库所列项目清单为准
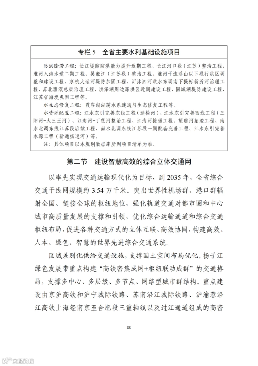
防洪除涝工程:长江堤防防洪能力提升近期工程、长江河口段(江苏)整治工程、淮河入海水道二期工程、吴淞江(江苏段)整治工程、淮河干流浮山以下段行洪区调整和建设工程、京杭大运河堤防加固工程、沂沭泗河洪水东调南下提标新沂河治理工程、苏北灌溉总渠治理工程、洪泽湖周边滞洪区近期建设工程、固城湖堤防建设工程、江苏省海堤巩固工程等。
水生态修复工程:霞客湖湖荡水系连通与生态修复工程等。
水资源配置工程:江水东引完善东线工程(通榆河)、江水东引完善西线工程(三阳河-大三王河)、江海河-丁堡河整治工程、江海河接通工程、望虞河拓浚工程、南水北调东线江苏段后续工程、南水北调东线江苏段一期配套完善工程、江水东引完善水源工程(新通扬运河)等。
注:具体项目以本规划数据库所列项目清单为准。
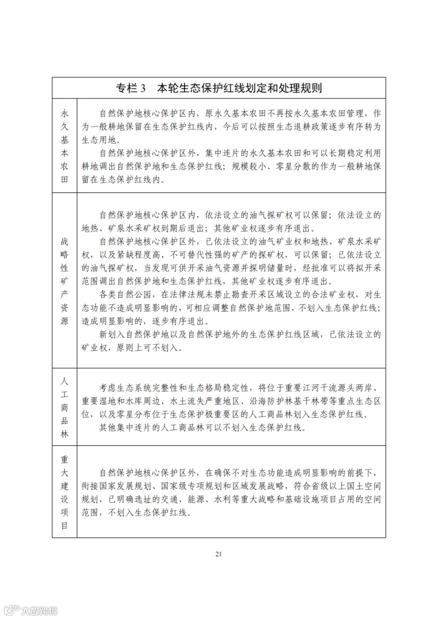
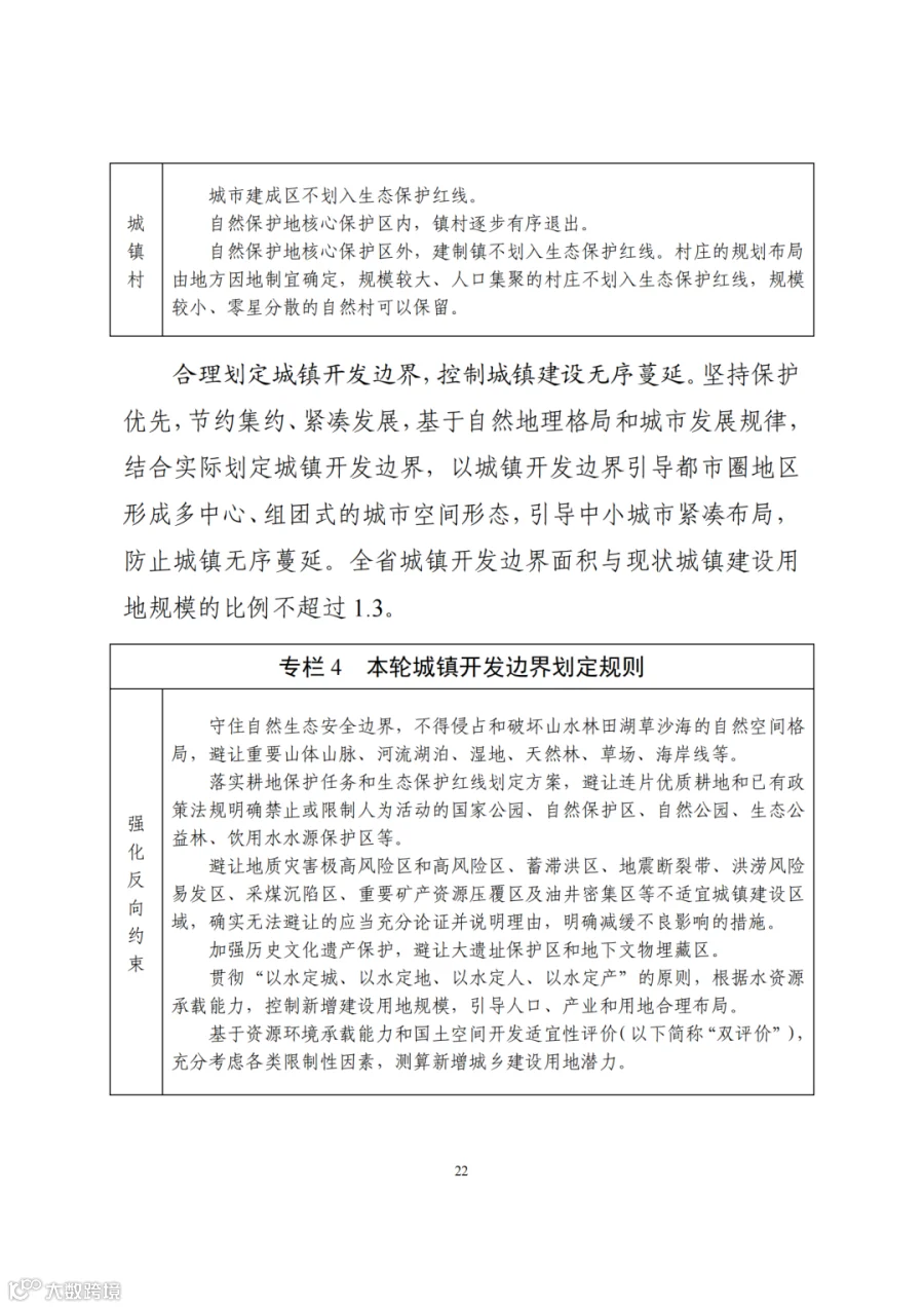
以粮食生产功能区和重要农产品生产保护区为重点的国家粮食安全产业带,“三区四带”的生态屏障和“两横三纵”的城镇化战略格局,深化落实“1+3”重点功能区,以服务全国构建新发展格局为目标,坚持“生态优先、带圈集聚、腹地开敞”的空间开发保护思路,优化徐淮、里下河、沿海、沿江、宁镇扬丘陵五大农业片区,构建“两心三圈四带”的国土空间总体格局。

更大力度、更高质量推进南京都市圈建设。
提高南京城市能级,带动周边城市发展,打造开放包容、协同发展的跨区域都市圈典范。突出发展都市生态农业,重点建设一批现代都市农业园区。
引导苏锡常都市圈深度融合、一体发展。
把握国内国外双循环建设机遇,深度融入上海大都市圈,建设接轨上海、联系周边、辐射长江以北的现代化都市圈。鼓励农业空间适度规模集聚,促进特色农业与旅游业融合发展。
“太湖丘陵生态绿心”。
率先推进自然资源生态产品价值实现机制试点城市建设。明确城市、重点中心镇和特色镇为主体的城镇发展空间。
“江淮湖群生态绿心”。
加大力度开展农村一二三产业融合发展试点示范建设。促进人口、产业向中心城市和县城集聚,促进淮洪涟一体化发展,加强小城镇和乡村基本公共服务设施空间保障。
淮海经济区。
着力提升徐州淮海经济区中心城市发展能级。推动徐州加快建设淮海经济区经济中心、创新创业中心、科教文化中心、全国重要的综合交通枢纽和双向开放高地。
构建扬子江绿色发展带。
有序推进长江国家文化公园建设。着力加快构建综合立体交通走廊,引导跨江融合发展。
加快形成沿海陆海统筹带。
提升沿海港口服务能力,完善交通运输大通道建设和港口集疏运设施,提升中心城市发展能级,培育壮大临港新城,引导港产城融合联动,推动沿海经济带高质量发展。
整合打造沿大运河文化魅力带。
因地制宜规划建设滨水绿地、绿道等。
努力建设陆桥东部联动带。
着力提升出海通道功能,提升国际货运班列综合运输能力,进一步推动连云港海港、徐州陆港、淮安空港协同建设,完善沿线基础设施建设。
推进与“一带一路”沿线地区深入合作。
巩固江苏“交汇点”开放先导地位,高质量推进新亚欧陆海联运大通道建设。
持续推进连云港港、上合组织(连云港)国际物流园、连云港国家东中西区域合作示范区等高能级开放合作平台建设。
高标准建设中国(江苏)自由贸易试验区南京、苏州、连云港三大片区。
加强徐州-连云港-淮安综合性物流枢纽协同建设,共同打造双向开放发展的现代物流“金三角”。
强化南京、徐州、连云港、南通等“一带一路”重要城市和重要枢纽的支撑带动作用,支持苏州、无锡、常州建成国际产能合作示范城市,支持其他地区建成特色合作基地。
共同促进长江经济带绿色发展。
加快“上海青浦-苏州吴江-浙江嘉善”长三角生态绿色一体化发展示范区建设。
协同推进“一地六县”长三角产业合作发展区建设。
深度融入上海大都市圈,共建卓越的全球城市区域。
支持苏州、无锡、常州、南通深度融入上海大都市圈建设。
推进环太湖、淀山湖、沿海、长江口战略协同区共建共治,加快崇启海、嘉昆太、青吴嘉等培育协作示范区,支持崇明东平-南通海永-南通启隆、嘉定安亭-青浦白鹤-苏州花桥等跨省城镇圈深度协同。支持南通沪苏跨江融合试验区建设。
支持虹桥国际开放枢纽北向拓展带建设,推进虹桥-昆山-太仓-相城-工业园区综合功能走廊建设,促进苏州北站与虹桥联动建设国家级高铁枢纽。高质量建设具有国际影响力的沿沪宁产业创新带。
共建省际产业合作园区,推动上海市北高新(南通)科技城、长三角(东台)康养基地、沪苏产业联动集聚区、盐城长三角一体化产业发展基地等跨省合作平台建设,打造长三角飞地经济示范区。加强重大交通设施、基础设施协调,完善过江通道布局,深化长江口港航合作,加强能源基础设施协调。
加快与浙江绿色创新协同,共建宁杭生态经济带。
以沿沪宁产业创新带、宁杭生态经济带、G60科创走廊形成的大三角为主,率先探索生态经济发展新路径,构建与生态环境保护相适宜的高水平产业集聚区和科创走廊,建设长三角中心区“绿丝带”;
加强重大基础设施协调,合力推动苏浙跨省高速铁路建设,完善高速公路网络衔接,协调京杭运河、长湖申线和乍嘉苏线等航道的疏浚改造与等级提升,做好重大市政设施通道协调和线路预控。
强化与安徽跨界协同,共建跨省都市圈。
加快南京都市圈、淮海经济区跨省协调,促进顶山-汊河、浦口-南谯、江宁-博望、溧阳-郎溪-广德、浦口-和县、江宁-马鞍山、高淳-宣州等苏皖跨界毗邻地区联动协同,共建跨省跨市毗邻合作区,探索建立规划管理、土地管理、重大项目管理、生态环境、公共服务等一体化机制。
推进苏皖跨省产业合作,支持共建园区、合作示范区等产业载体建设和产业空间互动。
强化生态环境共保联治,推进两个“生态绿心”与安徽跨省协调,推动长江生态廊道、淮河-洪泽湖生态廊道建设,共抓长江经济带大保护,协同推进淮河生态经济带建设。
加快推动高速铁路的规划建设,加强高速公路网络进一步优化完善和扩容改造提升,协调重大电力设施跨省线路衔接和通道预控。
推进与山东、河南互联互通,加速淮海经济区崛起。
共同推进沛县-微山县微山湖湖西地区、丰县-山东鱼台县-金乡县-单县等苏鲁跨界毗邻地区空间协同,完善基础设施对接。
加强环微山湖地区、大运河流域、东部沿海地区、南水北调输水廊道、黄河流域地区等跨界水体和水利工程的环境共保、生态维护。
加强苏鲁沿海港口及临港产业合作,推进以两汉文化、孔子文化、红色文化、西游文化、海滨风光、微山湖风光等区域旅游空间联动发展。
加强跨省高速铁路线路协调和共同建设,做好输电线网、原油管道、天然气管道等基础设施的协调衔接和合理预控。
全文如下:

省政府关于印发江苏省
国土空间规划(2021-2035年)的通知
(苏政发〔2023〕69号)
各市、县(市、区)人民政府,省各委办厅局,省各直属单位:
《江苏省国土空间规划(2021-2035年)》已经国务院批复同意,现印发给你们,请结合实际认真组织实施。
江苏省人民政府
2023年8月16日
(此文有删减)
《江苏省国土空间规划(2021-2035年)》127页
▲上下滑动查看全部
注:点击文章底部“阅读原文”可至官网下载附件
广东省
国务院关于《广东省国土空间规划
(2021—2035年)》的批复
国函〔2023〕76号
广东省人民政府、自然资源部:
自然资源部《关于报请批准〈广东省国土空间规划(2021—2035年)〉的请示》(自然资发〔2023〕76号)收悉。现批复如下:
一、原则同意《广东省国土空间规划(2021—2035年)》(以下简称《规划》)。《规划》是广东省空间发展的指南、可持续发展的空间蓝图,是各类开发保护建设活动的基本依据,请认真组织实施。广东省是改革开放的排头兵、先行地、实验区,是向世界展示我国改革开放成就的重要窗口。《规划》实施要坚持以习近平新时代中国特色社会主义思想为指导,全面贯彻落实党的二十大精神,完整、准确、全面贯彻新发展理念,坚持以人民为中心,统筹发展和安全,促进人与自然和谐共生,为扎实推进中国式现代化提供广东实践。
二、筑牢安全发展的空间基础。到2035年,广东省耕地保有量不低于2751万亩,其中永久基本农田保护面积不低于2523万亩;生态保护红线不低于5.07万平方千米,其中海洋生态保护红线不低于1.66万平方千米;城镇开发边界扩展倍数控制在基于2020年城镇建设用地规模的1.3倍以内;单位国内生产总值建设用地使用面积下降不少于40%;大陆自然岸线保有率不低于国家下达任务,其中2025年不低于36.4%;用水总量不超过国家下达任务,其中2025年不超过435亿立方米;除国家重大项目外,全面禁止围填海;严格无居民海岛管理。
三、构建支撑新发展格局的国土空间体系。深入实施区域协调发展战略、区域重大战略、主体功能区战略、新型城镇化战略,推动陆海大通道建设,加强与港澳地区布局协同,促进形成主体功能明显、优势互补、高质量发展的国土空间开发保护新格局,打造国内国际双循环的战略支点。
四、系统优化国土空间开发保护格局。发挥比较优势,优化主体功能定位,完善差别化支持政策。严格保护耕地和永久基本农田,确保良田粮用,优化南粤精细农业布局,保障区域粮食和重要农产品安全供给,促进城乡空间功能融合,建成一批特色鲜明、辐射带动能力强的乡村振兴示范带,为建设宜居宜业和美乡村提供“广东样板”。筑牢南方丘陵山地带、海岸带等国家生态安全屏障,加强河湖水域空间管控,加大珠江流域岸线修复、生态整治力度,加强生物多样性保护,对珍稀海洋生物的“三场一通道”严格实施用途管制。将珠三角建设成为世界一流城市群,打造具有全球竞争力的现代产业高地,保障实体经济发展空间,完善区域性公共服务体系,提升资源节约集约利用水平,改善城镇地区人居环境质量。以珠三角港口集群为核心,发挥湾区引领带动作用,构建完善的海陆通道网络,打造陆海联动、双向开放的门户枢纽,发挥海洋作为高质量发展战略要地的作用。以国土空间规划“一张图”为依托,统筹协调各类专项规划空间安排,提升国土空间承载能力。保护传承利用优秀传统文化,整体保护、系统利用文化遗产和自然遗产,塑造独具特色的岭南水乡和魅力海岸。
五、维护规划严肃性权威性。《规划》是对广东省国土空间作出的全局安排,是省域国土空间保护、开发、利用、修复的政策和总纲,必须严格执行,任何部门和个人不得随意修改、违规变更。按照定期体检和五年一评估的要求,健全各级各类国土空间规划实施监测评估预警机制,将规划评估结果作为规划实施监督考核的重要依据。建立健全规划监督、执法、问责联动机制,实施规划全生命周期管理。
六、做好规划实施保障。广东省人民政府要加强组织领导,明确责任分工,健全工作机制,完善配套政策措施。做好《规划》印发和公开,强化社会监督。组织完成地方各级国土空间总体规划、详细规划、相关专项规划编制工作,加快形成统一的国土空间规划体系。强化对专项规划的指导和约束,对涉及空间利用的水利、交通、能源、农业、文物保护等专项规划,在国土空间规划“一张图”上做好统筹。建立健全省市县国土空间规划委员会制度,发挥对国土空间规划编制实施管理的统筹协调作用。依据国土空间规划,统筹国土空间开发保护“一盘棋”,提升全省国土空间规划、建设、治理水平。自然资源部要会同有关方面根据职责分工,密切协调配合,加强指导、监督和评估,加快建立《规划》实施的全生命周期管理制度,确保实现《规划》确定的各项目标和任务。各有关部门要坚决贯彻党中央、国务院关于“多规合一”改革的决策部署,不在国土空间规划体系之外另设其他空间规划。《规划》实施中的重大事项要及时请示报告。
国 务 院
2023年8月8日
山东

国务院关于《山东省国土空间规划
(2021—2035年)》的批复
国函〔2023〕102号
山东省人民政府、自然资源部:
自然资源部《关于报请批准〈山东省国土空间规划(2021—2035年)〉的请示》(自然资发〔2023〕135号)收悉。现批复如下:
一、原则同意《山东省国土空间规划(2021—2035年)》(以下简称《规划》)。《规划》是山东省空间发展的指南、可持续发展的空间蓝图,是各类开发保护建设活动的基本依据,请认真组织实施。山东省是促进南北联动、东西陆海统筹,联通东北亚和“一带一路”的重要枢纽,是我国北方地区经济发展的战略支点和重要的工业基地。《规划》实施要坚持以习近平新时代中国特色社会主义思想为指导,全面贯彻落实党的二十大精神,完整、准确、全面贯彻新发展理念,坚持以人民为中心,统筹发展和安全,促进人与自然和谐共生,为建设新时代社会主义现代化强省提供有力支撑和保障。
二、筑牢安全发展的空间基础。到2035年,山东省耕地保有量不低于9491.10万亩,其中永久基本农田保护面积不低于8412.20万亩;生态保护红线面积不低于2.06万平方千米,其中海洋生态保护红线面积不低于0.95万平方千米,纳入生态保护红线实施清单管理的无居民海岛414个;城镇开发边界扩展倍数控制在基于2020年城镇建设用地规模的1.3倍以内;单位国内生产总值建设用地使用面积下降不少于40%;大陆自然岸线保有率不低于国家下达任务,其中2025年不低于40%;用水总量不超过国家下达指标,其中2025年不超过241.1亿立方米,严格用水强度管理。明确自然灾害风险重点防控区域,划定地震、洪涝等风险控制线,落实战略性矿产资源、历史文化保护等安全保障空间,全面锚固高质量发展的空间底线。
三、构建支撑新发展格局的国土空间体系。深入实施区域协调发展战略、区域重大战略、主体功能区战略、新型城镇化战略、乡村振兴战略和海洋强国战略,坚持陆海统筹,促进形成主体功能明显、优势互补、高质量发展的国土空间开发保护新格局。加强山东半岛城市群与沿黄省份的协调联动,推动黄河流域生态保护和高质量发展,对接京津冀协同发展和长三角一体化发展,衔接粤港澳大湾区建设和东北全面振兴,建成国内大循环的战略节点和国内国际双循环的战略枢纽。
四、系统优化国土空间开发保护格局。发挥区域比较优势,优化主体功能定位,细化主体功能区划分,完善差别化支持政策。巩固黄淮海平原农产品主产区,大力建设商品粮基地,科学有序开发耕地后备资源,陆海协同建设莱州湾、威海、日照海域渔业集中发展区,提升农业综合生产能力。筑牢鲁中南山地丘陵、鲁东低山丘陵生态屏障,加强沿黄、沿海、沿大运河,以及湿地、河口、海湾的生态系统保护修复,对候鸟重要栖息地和迁飞通道实施空间管控。严格河湖水域岸线空间管控,在黄河干流和主要支流两岸限制高耗水、高污染产业,实施地下水禁采限采管控,加强对地下水战略储备区、重要水源地、蓄滞洪区的保护和管控。发挥山东半岛城市群龙头带动作用,完善济南都市圈、青岛都市圈核心功能,加强省会、胶东、鲁南地区协调发展,培育高水平创新空间,推进新旧动能转换。推动城乡基础设施和公共服务一体化,完善城乡生活圈,分类优化乡村空间布局,提升城乡人居环境品质。优化海洋开发保护格局,集约高效利用海域、海岛、海岸线资源,优化港口功能布局,探索海岸建筑退缩线制度,拓展公众亲水空间。布局紧急医学救援基地,加强地震及地质灾害等防治,增强极端天气适应能力,完善综合防灾减灾体系,提高国土空间安全韧性。统筹传统和新型基础设施空间布局,优化空间结构、功能和发展模式,构建现代化基础设施网络。健全文化遗产与自然遗产空间保护机制,强化整体保护和系统活化利用,保护汶阳田等特色农耕文化,将省域的文化资源、自然资源、景观资源,特别是黄河、泰山、大运河、沂蒙山、海岸线和海域等构建形成整体保护的空间体系,全方位展示多姿多彩的齐鲁文化。
五、维护规划严肃性权威性。《规划》是对山东省国土空间作出的全局安排,是省域国土空间保护、开发、利用、修复的政策和总纲,必须严格执行,任何部门和个人不得随意修改、违规变更。按照定期体检和五年一评估的要求,健全各级各类国土空间规划实施监测评估预警机制,将规划评估结果作为规划实施监督考核的重要依据。建立健全规划监督、执法、问责联动机制,实施规划全生命周期管理。
六、做好规划实施保障。山东省人民政府要加强组织领导,明确责任分工,健全工作机制,完善配套政策措施。做好《规划》印发和公开,强化社会监督。组织完成地方各级国土空间总体规划、详细规划、相关专项规划编制工作,加快形成统一的国土空间规划体系,统筹国土空间开发保护。强化对水利、交通、能源、农业、信息、市政等基础设施以及公共服务设施、军事设施、生态环境保护、文物保护、林业草原等专项规划的指导约束,在国土空间规划“一张图”上协调解决矛盾问题,合理优化空间布局。建立健全省市县国土空间规划委员会制度,发挥对国土空间规划编制实施管理的统筹协调作用。按照“统一底图、统一标准、统一规划、统一平台”的要求,完善国土空间规划“一张图”系统和国土空间基础信息平台,建设国土空间规划实施监测网络,提高空间治理数字化水平。自然资源部要会同有关方面根据职责分工,密切协调配合,加强指导、监督和评估,确保实现《规划》确定的各项目标和任务。各有关部门要坚决贯彻党中央、国务院关于“多规合一”改革的决策部署,不在国土空间规划体系之外另设其他空间规划。《规划》实施中的重大事项要及时请示报告。
国 务 院
2023年9月20日

此外,今年11月,山东省人民政府还印发了《山东省综合立体交通网规划纲要(2023-2035年)》。
《纲要》是涵盖全省铁路、公路、水路、航空等交通方式的基础设施空间布局规划,衔接管道、邮政等内容,规划期至2035年,远期展望至本世纪中叶。
全省综合立体交通网实体线网布局总规模达到5.06万公里以上。
铁路网12500公里以上,其中高速(城际)铁路6500公里以上,普速铁路6000公里以上;
干线公路网35000公里以上,其中高速公路15000公里以上(含研究线位约3000公里),普通国省道20000公里以上;
内河航道3100公里以上;
沿海主要港口3个,地区性重要港口4个,沿海港口万吨级以上泊位400个;内河主要港口1个,地区性重要港口4个;
运输机场16个,通用机场100个。
建设“一轴两廊十通道”综合立体交通网主骨架

交通网

城市交通网

具体规划路线































查看全文:大批项目来了!山东省政府印发(2023-2035年)重要规划纲要!
福建
国务院关于《福建省国土空间规划
(2021—2035年)》的批复
国函〔2023〕131号
福建省人民政府、自然资源部:
你们关于报请批准《福建省国土空间规划(2021—2035年)》的请示收悉。现批复如下:
一、原则同意自然资源部审查通过的《福建省国土空间规划(2021—2035年)》(以下简称《规划》)。《规划》是福建省空间发展的指南、可持续发展的空间蓝图,是各类开发保护建设活动的基本依据,请认真组织实施。福建省地处我国东南沿海,是国家生态文明试验区、国家对外开放的重要地区。《规划》实施要坚持以习近平新时代中国特色社会主义思想为指导,全面贯彻落实党的二十大精神,完整、准确、全面贯彻新发展理念,坚持以人民为中心,统筹发展和安全,促进人与自然和谐共生,在加快建设现代化经济体系上取得更大进步,在服务和融入新发展格局上展现更大作为,在探索海峡两岸融合发展新路上迈出更大步伐,在创造高品质生活上实现更大突破。
二、筑牢安全发展的空间基础。到2035年,福建省耕地保有量不低于1341.00万亩,其中永久基本农田保护面积不低于1215.00万亩;生态保护红线面积不低于4.34万平方千米,其中海洋生态保护红线不低于1.18万平方千米;城镇开发边界扩展倍数控制在基于2020年城镇建设用地规模的1.3倍以内;单位国内生产总值建设用地使用面积下降不少于40%;用水总量不超过国家下达指标,其中2025年不超过189.9亿立方米。明确自然灾害风险重点防控区域,划定洪涝等风险控制线,落实战略性矿产资源、历史文化保护等安全保障空间,全面锚固高质量发展的空间底线。
三、构建支撑新发展格局的国土空间体系。深入实施区域协调发展战略、区域重大战略、主体功能区战略、新型城镇化战略、乡村振兴战略和海洋强国战略,促进形成主体功能明显、优势互补、高质量发展的国土空间开发保护新格局。加快发展壮大粤闽浙沿海城市群,积极对接长江经济带发展、长三角一体化发展、粤港澳大湾区建设、中部崛起等国家战略,提升平潭综合实验区开放水平,高质量建设21世纪海上丝绸之路核心区和海峡两岸融合发展示范区。
四、系统优化国土空间开发保护格局。发挥区域比较优势,优化主体功能定位,细化主体功能区划分,完善差别化支持政策。夯实粮食安全根基,拓展特色优势农产品生产空间,建设中国稻种基地,发展山地生态农业,打造环三都澳和东山湾等水产品优势区。筑牢以武夷山—玳瑁山和鹫峰山—戴云山—博平岭两大山脉为核心的生态屏障,统筹推进江河源区、湿地、河口、海湾等保护修复。提升福州都市圈发展能级,强化厦漳泉都市圈辐射带动作用,为积极培育创新走廊提供空间保障,高标准建设福厦泉国家自主创新示范区,加快南平、三明、龙岩等山区中心城市建设,深化山海产业协作,带动山区城镇乡村加快发展,推进革命老区和原中央苏区全面振兴。推进闽东北、闽西南与周边省份的城镇联动发展,协同共建粤闽浙沿海城市群,完善城乡生活圈,推动城乡基础设施和公共服务一体化,分区分类优化乡村空间布局,提升城乡人居环境品质。强化陆海统筹,提升沿海城市海洋功能,拓展公共亲海空间,优化海洋开发保护格局,统筹近远海域空间保护利用。加强重点城市跨区域重大风险联防联控,优化防灾减灾救灾设施区域布局,提高国土空间安全韧性。统筹传统和新型基础设施空间布局,整合优化形成现代化港口集群,构建适度超前、绿色低碳、高效实用的现代化基础设施体系。强化文化遗产与自然遗产整体保护和系统活化利用,健全文化遗产与自然遗产空间保护机制,加强武夷山、福建土楼、鼓浪屿等世界遗产,长征、革命老区和原中央苏区等红色遗产,以及妈祖信俗、文化生态保护区等非物质文化遗产保护,构建文化资源、自然资源、景观资源整体保护的空间体系,探索生态产品价值实现机制,实现生态保护、绿色发展、民生改善相统一,打造独具福建特色的地域景观,谱写新时代美丽中国福建篇章。
五、维护规划严肃性权威性。《规划》是对福建省国土空间作出的全局安排,是省域国土空间保护、开发、利用、修复的政策和总纲,必须严格执行,任何部门和个人不得随意修改、违规变更。按照定期体检和五年一评估的要求,健全各级各类国土空间规划实施监测评估预警机制,将规划评估结果作为规划实施监督考核的重要依据。建立健全规划监督、执法、问责联动机制,实施规划全生命周期管理。
六、做好规划实施保障。福建省人民政府要加强组织领导,明确责任分工,健全工作机制,完善配套政策措施。做好《规划》印发和公开,强化社会监督。组织完成地方各级国土空间总体规划、详细规划、相关专项规划编制工作,加快形成统一的国土空间规划体系,统筹国土空间开发保护。强化对水利、交通、能源、农业、信息、市政等基础设施以及公共服务设施、军事设施、生态环境保护、文物保护、林业草原等专项规划的指导约束,在国土空间规划“一张图”上协调解决矛盾问题,合理优化空间布局。建立健全省市县国土空间规划委员会制度,发挥对国土空间规划编制实施管理的统筹协调作用。按照“统一底图、统一标准、统一规划、统一平台”的要求,完善国土空间规划“一张图”系统和国土空间基础信息平台,建设国土空间规划实施监测网络,提高空间治理数字化水平。自然资源部要会同有关方面根据职责分工,密切协调配合,加强指导、监督和评估,确保实现《规划》确定的各项目标和任务。各有关部门要坚决贯彻党中央、国务院关于“多规合一”改革的决策部署,不在国土空间规划体系之外另设其他空间规划。《规划》实施中的重大事项要及时请示报告。
国务院
2023年11月19日
湖南
国务院关于《湖南省国土空间规划
(2021—2035年)》的批复
国函〔2023〕136号
湖南省人民政府、自然资源部:
你们关于报请批准《湖南省国土空间规划(2021—2035年)》的请示收悉。现批复如下:
一、原则同意自然资源部审查通过的《湖南省国土空间规划(2021—2035年)》(以下简称《规划》)。《规划》是湖南省空间发展的指南、可持续发展的空间蓝图,是各类开发保护建设活动的基本依据,请认真组织实施。湖南省是长江经济带发展、中部崛起等国家重大战略实施地区,是我国工业发展的重要省份。《规划》实施要坚持以习近平新时代中国特色社会主义思想为指导,全面贯彻落实党的二十大精神,完整、准确、全面贯彻新发展理念,坚持以人民为中心,统筹发展和安全,促进人与自然和谐共生,在推动高质量发展上闯出新路子,在构建新发展格局中展现新作为,在推动中部崛起和长江经济带发展中彰显新担当,奋力谱写新时代坚持和发展中国特色社会主义的湖南新篇章。
二、筑牢安全发展的空间基础。到2035年,湖南省耕地保有量不低于5372.66万亩,其中永久基本农田保护面积不低于4804.12万亩;生态保护红线面积不低于4.18万平方千米;城镇开发边界扩展倍数控制在基于2020年城镇建设用地规模的1.3倍以内;单位国内生产总值建设用地使用面积下降不少于40%;用水总量不超过国家下达指标,其中2025年不超过334.5亿立方米。明确自然灾害风险重点防控区域,划定洪涝等风险控制线,落实战略性矿产资源、历史文化保护等安全保障空间,全面锚固高质量发展的空间底线。
三、构建支撑新发展格局的国土空间体系。深入实施区域协调发展战略、区域重大战略、主体功能区战略、新型城镇化战略、乡村振兴战略,促进形成主体功能明显、优势互补、高质量发展的国土空间开发保护新格局。依托长江黄金水道,强化与长三角城市群、成渝地区双城经济圈联动布局,协同推动长江经济带高质量发展,积极对接京津冀协同发展、粤港澳大湾区建设,推动中部崛起,对接构建西部陆海新通道,打造内陆地区改革开放高地。
四、系统优化国土空间开发保护格局。发挥区域比较优势,优化主体功能定位,细化主体功能区划分,完善差别化支持政策。稳定优质耕地布局,实施耕地提质改造和污染耕地治理,优化特色农业布局,打造现代农业科技创新高地,提升长江中游平原商品粮生产基地和长江中下游农产品主产区农业现代化水平。实施长江、洞庭湖、湘江等大江大河以及罗霄山、幕阜山等重要山脉的生态保护修复,加强江河源头水源涵养保护,加大对野生动植物栖息地和候鸟迁徙通道的保护力度,维护提升洞庭湖生态系统稳定性,统筹推进长江干支流沿线治污治岸治渔,坚持共抓大保护、不搞大开发,守护好一江碧水。协同推进长江中游城市群建设,加强长株潭都市圈一体化布局,促进长株潭、洞庭湖、湘南、大湘西区域协调发展,着力打造国家重要先进制造业高地、具有核心竞争力的科技创新高地,完善均衡共享的公共服务空间体系,构建城乡生活圈,县域统筹分级分类优化乡村空间布局,提升城乡人居环境品质,加快形成结构合理、方式优化、区域协调、城乡一体的发展新格局。布局紧急医学救援基地,完善综合防灾减灾设施,提高国土空间安全韧性。统筹传统和新型基础设施空间布局,构建多中心、多层次、内联外通、双向开放的空间网络。健全文化遗产与自然遗产空间保护机制,强化整体保护和系统活化利用,加强对张家界、南岳衡山、城头山等自然与历史文化资源保护,提升红色文化资源价值,构建文化资源、自然资源、景观资源整体保护的空间体系,建设具有山水景观特色和丰富历史文化资源的美丽宜居湖南。
五、维护规划严肃性权威性。《规划》是对湖南省国土空间作出的全局安排,是省域国土空间保护、开发、利用、修复的政策和总纲,必须严格执行,任何部门和个人不得随意修改、违规变更。按照定期体检和五年一评估的要求,健全各级各类国土空间规划实施监测评估预警机制,将规划评估结果作为规划实施监督考核的重要依据。建立健全规划监督、执法、问责联动机制,实施规划全生命周期管理。
六、做好规划实施保障。湖南省人民政府要加强组织领导,明确责任分工,健全工作机制,完善配套政策措施。做好《规划》印发和公开,强化社会监督。组织完成地方各级国土空间总体规划、详细规划、相关专项规划编制工作,加快形成统一的国土空间规划体系,统筹国土空间开发保护。强化对水利、交通、能源、农业、信息、市政等基础设施以及公共服务设施、军事设施、生态环境保护、文物保护、林业草原等专项规划的指导约束,在国土空间规划“一张图”上协调解决矛盾问题,合理优化空间布局。建立健全省市县国土空间规划委员会制度,发挥对国土空间规划编制实施管理的统筹协调作用。按照“统一底图、统一标准、统一规划、统一平台”的要求,完善国土空间规划“一张图”系统和国土空间基础信息平台,建设国土空间规划实施监测网络,提高空间治理数字化水平。自然资源部要会同有关方面根据职责分工,密切协调配合,加强指导、监督和评估,确保实现《规划》确定的各项目标和任务。各有关部门要坚决贯彻党中央、国务院关于“多规合一”改革的决策部署,不在国土空间规划体系之外另设其他空间规划。《规划》实施中的重大事项要及时请示报告。
国务院
2023年11月30日
安徽
国务院关于《安徽省国土空间规划
(2021—2035年)》的批复
国函〔2023〕137号
安徽省人民政府、自然资源部:
你们关于报请批准《安徽省国土空间规划(2021—2035年)》的请示收悉。现批复如下:
一、原则同意自然资源部审查通过的《安徽省国土空间规划(2021—2035年)》(以下简称《规划》)。《规划》是安徽省空间发展的指南、可持续发展的空间蓝图,是各类开发保护建设活动的基本依据,请认真组织实施。安徽省是长三角一体化发展、长江经济带发展、中部崛起等国家重大战略实施地区,是我国科技创新发展的重要省份。《规划》实施要坚持以习近平新时代中国特色社会主义思想为指导,全面贯彻落实党的二十大精神,完整、准确、全面贯彻新发展理念,坚持以人民为中心,统筹发展和安全,促进人与自然和谐共生,加快建设现代化美好安徽。
二、筑牢安全发展的空间基础。到2035年,安徽省耕地保有量不低于8115.00万亩,其中永久基本农田保护面积不低于7143.56万亩;生态保护红线面积不低于1.96万平方千米;城镇开发边界扩展倍数控制在基于2020年城镇建设用地规模的1.3倍以内;单位国内生产总值建设用地使用面积下降不少于40%;用水总量不超过国家下达指标,其中2025年不超过273.80亿立方米。明确自然灾害风险重点防控区域,划定洪涝等风险控制线,落实战略性矿产资源、历史文化保护等安全保障空间,全面锚固高质量发展的空间底线。
三、构建支撑新发展格局的国土空间体系。深入实施区域协调发展战略、区域重大战略、主体功能区战略、新型城镇化战略、乡村振兴战略,促进形成主体功能明显、优势互补、高质量发展的国土空间开发保护新格局。深度融入长三角一体化发展、长江经济带发展、中部崛起等国家重大战略,建设具有重要影响力的科技创新策源地、新兴产业聚集地和绿色发展样板区,加快打造内陆开放新高地,在构建新发展格局中实现更大作为。
四、系统优化国土空间开发保护格局。发挥区域比较优势,优化主体功能定位,细化主体功能区划分,完善差别化支持政策。严格保护江淮丘陵地区优质耕地,完善皖北平原农田水利设施,保障沿江平原粮油生产基地建设和特色农产品生产,推进皖西、皖南山地零星耕地整合,构筑高质量农业空间,推进乡村振兴。推进皖西、皖南生态屏障和江河生态廊道的生态保护修复,加强大别山、黄山—怀玉山生物多样性和长江水生生物多样性保护优先区域空间管控,加强珍稀濒危野生动植物物种天然分布区保护,严格实施长江、淮河、巢湖等河湖水域空间管控,整体提升巢湖等河湖湿地生态系统的质量和稳定性,恢复和修复典型湿地植被及重要物种生境。推进合肥都市圈一体化布局,保障合芜蚌自主创新示范区科技和产业创新的空间需求,建立与人口规模和结构相匹配的公共服务配置体系,分类保障产业用地空间,推进城镇空间协同紧凑布局。以国土空间规划“一张图”为依托,加强区域和城市基础设施建设,统筹传统和新型基础设施空间布局,建立高效快捷现代物流体系,畅通与长三角中心城市连接的交通网络。优化综合防灾设施布局,协调区域和城市防洪、排涝、排水设施布局,着力提高国土空间安全韧性。健全文化遗产与自然遗产空间保护机制,强化整体保护和系统活化利用,加强黄山、皖南古村落等世界遗产保护,构建文化资源、自然资源、景观资源整体保护的空间体系,区域整体保护古徽州、沿江、沿淮地区的城乡历史文化聚落,促进历史文化、自然生态和城镇乡村融合发展,塑造徽风皖韵魅力空间。
五、维护规划严肃性权威性。《规划》是对安徽省国土空间作出的全局安排,是省域国土空间保护、开发、利用、修复的政策和总纲,必须严格执行,任何部门和个人不得随意修改、违规变更。按照定期体检和五年一评估的要求,健全各级各类国土空间规划实施监测评估预警机制,将规划评估结果作为规划实施监督考核的重要依据。建立健全规划监督、执法、问责联动机制,实施规划全生命周期管理。
六、做好规划实施保障。安徽省人民政府要加强组织领导,明确责任分工,健全工作机制,完善配套政策措施。做好《规划》印发和公开,强化社会监督。组织完成地方各级国土空间总体规划、详细规划、相关专项规划编制工作,加快形成统一的国土空间规划体系,统筹国土空间开发保护。强化对水利、交通、能源、农业、信息、市政等基础设施以及公共服务设施、军事设施、生态环境保护、文物保护、林业草原等专项规划的指导约束,在国土空间规划“一张图”上协调解决矛盾问题,合理优化空间布局。建立健全省市县国土空间规划委员会制度,发挥对国土空间规划编制实施管理的统筹协调作用。按照“统一底图、统一标准、统一规划、统一平台”的要求,完善国土空间规划“一张图”系统和国土空间基础信息平台,建设国土空间规划实施监测网络,提高空间治理数字化水平。自然资源部要会同有关方面根据职责分工,密切协调配合,加强指导、监督和评估,确保实现《规划》确定的各项目标和任务。各有关部门要坚决贯彻党中央、国务院关于“多规合一”改革的决策部署,不在国土空间规划体系之外另设其他空间规划。《规划》实施中的重大事项要及时请示报告。
国务院
2023年12月3日
江西
国务院关于《江西省国土空间规划
(2021—2035年)》的批复
国函〔2023〕98号
江西省人民政府、自然资源部:
自然资源部《关于报请批准〈江西省国土空间规划(2021—2035年)〉的请示》(自然资发〔2023〕106号)收悉。现批复如下:
一、原则同意《江西省国土空间规划(2021—2035年)》(以下简称《规划》)。《规划》是江西省空间发展的指南、可持续发展的空间蓝图,是各类开发保护建设活动的基本依据,请认真组织实施。江西省承东启西,地处长江中下游,是支撑中部地区崛起、长江经济带发展等国家战略实施的重要地区。《规划》实施要坚持以习近平新时代中国特色社会主义思想为指导,全面贯彻落实党的二十大精神,完整、准确、全面贯彻新发展理念,坚持以人民为中心,统筹发展和安全,促进人与自然和谐共生,高标准建设美丽中国“江西样板”。
二、筑牢安全发展的空间基础。到2035年,江西省耕地保有量不低于4004.59万亩,其中永久基本农田保护面积不低于3545.43万亩;生态保护红线不低于4.12万平方千米;城镇开发边界扩展倍数控制在基于2020年城镇建设用地规模的1.3倍以内;单位国内生产总值建设用地使用面积下降不少于40%;用水总量不超过国家下达指标,其中2025年不超过262.3亿立方米。明确自然灾害风险重点防控区域,落实战略性矿产资源、历史文化保护等安全保障空间,全面锚固高质量发展的空间底线。
三、构建支撑新发展格局的国土空间体系。深入实施区域协调发展战略、区域重大战略、主体功能区战略、新型城镇化战略和乡村振兴战略,促进形成主体功能明显、优势互补、高质量发展的国土空间开发保护新格局。完善赣东南、赣西北、赣西南等对外开放通道网络,协同推进长江经济带高质量发展,深度对接长三角一体化发展和粤港澳大湾区建设,谱写江西现代化建设新篇章。
四、系统优化国土空间开发保护格局。发挥区域比较优势,优化主体功能定位,细化主体功能区划分,完善差别化支持政策。巩固鄱阳湖平原、赣抚平原、吉泰盆地等粮食生产基地,发挥绿色生态资源优势,建设绿色有机农产品示范基地,分类分区优化村庄布局,促进乡村振兴。严格河湖水域空间管控,统筹长江、鄱阳湖、赣江等江河湖泊保护修复,恢复与重建典型湿地植被、重要物种及其生境。以南昌都市圈,以及沪昆、京九城镇发展带为支撑,建设江西内陆开放型经济试验区,支持赣南原中央苏区振兴发展。加快推进开发区整合优化,保障实体经济和先进制造业发展空间,打造城乡生活圈,促进城镇生态宜居、绿色发展。以国土空间规划“一张图”为依托,加强基础设施空间统筹,构建现代化基础设施网络。健全文化遗产与自然遗产空间保护机制,强化整体保护和系统活化利用,保护好庐山、武夷山(铅山段)世界遗产等各类文化遗存,加强革命根据地等红色文化遗产保护传承,构建文化资源、自然资源、景观资源整体保护的空间体系,促进历史文化、自然生态和城镇乡村融合发展,彰显江西地域特色。
五、维护规划严肃性权威性。《规划》是对江西省国土空间作出的全局安排,是省域国土空间保护、开发、利用、修复的政策和总纲,必须严格执行,任何部门和个人不得随意修改、违规变更。按照定期体检和五年一评估的要求,健全各级各类国土空间规划实施监测评估预警机制,将规划评估结果作为规划实施监督考核的重要依据。建立健全规划监督、执法、问责联动机制,实施规划全生命周期管理。
六、做好规划实施保障。江西省人民政府要加强组织领导,明确责任分工,健全工作机制,完善配套政策措施。做好《规划》印发和公开,强化社会监督。组织完成地方各级国土空间总体规划、详细规划、相关专项规划编制工作,加快形成统一的国土空间规划体系,统筹国土空间开发保护。强化对水利、交通、能源、农业、信息、市政等基础设施以及公共服务设施、军事设施、生态环境保护、文物保护、林业草原等专项规划的指导约束,在国土空间规划“一张图”上协调矛盾冲突,合理优化空间布局。建立健全省市县国土空间规划委员会制度,发挥对国土空间规划编制实施管理的统筹协调作用。按照“统一底图、统一标准、统一规划、统一平台”的要求,完善国土空间规划“一张图”系统和国土空间基础信息平台,建设国土空间规划实施监测网络,提高空间治理数字化水平。自然资源部要会同有关方面根据职责分工,密切协调配合,加强指导、监督和评估,确保实现《规划》确定的各项目标和任务。各有关部门要坚决贯彻党中央、国务院关于“多规合一”改革的决策部署,不在国土空间规划体系之外另设其他空间规划。《规划》实施中的重大事项要及时请示报告。
国 务 院
2023年9月15日
河北
国务院关于《河北省国土空间规划
(2021—2035年)》的批复
国函〔2023〕141号
河北省人民政府、自然资源部:
你们关于报请批准《河北省国土空间规划(2021—2035年)》的请示收悉。现批复如下:
一、原则同意自然资源部审查通过的《河北省国土空间规划(2021—2035年)》(以下简称《规划》)。《规划》是河北省空间发展的指南、可持续发展的空间蓝图,是各类开发保护建设活动的基本依据,请认真组织实施。河北省地处京畿要地,是实施京津冀协同发展战略的关键区域之一。《规划》实施要坚持以习近平新时代中国特色社会主义思想为指导,全面贯彻落实党的二十大精神,完整、准确、全面贯彻新发展理念,坚持以人民为中心,统筹发展和安全,促进人与自然和谐共生,奋力谱写中国式现代化建设河北篇章。
二、筑牢安全发展的空间基础。到2035年,河北省耕地保有量不低于8801万亩,其中永久基本农田保护面积不低于7665万亩;生态保护红线面积不低于3.639万平方千米,其中海洋生态保护红线面积不低于0.11万平方千米;城镇开发边界扩展倍数控制在基于2020年城镇建设用地规模的1.3倍以内;单位国内生产总值建设用地使用面积下降不少于41%;大陆自然岸线保有率不低于国家下达任务,其中2025年不低于23.2%;用水总量不超过国家下达指标,其中2025年不超过206亿立方米,严格地下水管控;除国家重大项目外,全面禁止围填海;严格无居民海岛管理。明确自然灾害风险重点防控区域,划定洪涝、地震、地面沉降、海洋灾害等风险控制线,落实战略性矿产资源、历史文化保护等安全保障空间,全面锚固高质量发展的空间底线。
三、构建支撑新发展格局的国土空间体系。深入实施区域协调发展战略、区域重大战略、主体功能区战略、新型城镇化战略、乡村振兴战略和海洋强国战略,坚持陆海统筹,促进形成主体功能明显、优势互补、高质量发展的国土空间开发保护新格局。发挥环京津的地缘优势,深入推进京津冀协同发展,共建世界一流城市群,高标准高质量建设雄安新区,推动京津冀地区成为中国式现代化建设的先行区、示范区。对接黄河流域生态保护和高质量发展战略,加强与山东半岛、中原、山西中部、辽中南等城市群的衔接联动,加快实现新旧动能转换。
四、系统优化国土空间开发保护格局。发挥区域比较优势,优化主体功能定位,细化主体功能区划分,完善差别化支持政策。巩固黄淮海平原农产品主产区,提高燕山—太行山山前平原地区粮食产能,夯实华北粮仓空间基础,高标准建设海洋牧场示范区。提升燕山—太行山区、京津冀北部—辽河源、渤海海岸带等重要地区生态功能,持续推进“三北”等重点生态工程建设,筑牢首都生态安全屏障,实施海滦河、辽河、内陆河三大流域以及草原、湿地、岸线、河口海湾等保护修复。严格河湖水域岸线空间管控,支持地表水源置换,压减地下水开采,加强太行山山前地下水资源储备,推进黑龙港流域等地下水超采区综合治理。强化石家庄都市圈引领作用,将雄安新区加快建设成为高质量高水平社会主义现代化城市,推进环京津、沿海、冀中南、冀西北地区联动发展,促进公共服务设施和基础设施城乡一体化,完善城乡生活圈,分片区分类型优化县域村庄空间布局。优化海洋开发保护格局,推进港口转型升级和资源整合,构建现代化综合性港口集群,提升秦皇岛等滨海城市的服务功能和环境品质,集约高效利用海域、海岛、海岸线资源,建设美丽海岸线。推动布局紧急医学救援基地,加强自然灾害防治,统筹防洪安全与雨洪利用,陆海联合完善综合防灾减灾救灾体系,建设安全韧性城市。统筹传统和新型基础设施空间布局,构建现代化基础设施网络。健全文化遗产与自然遗产空间保护机制,强化整体保护和系统活化利用,整体保护承德避暑山庄、长城、大运河、海湾河口和海岸带,加强西柏坡等红色文化遗产保护,构建文化资源、自然资源、景观资源整体保护的空间体系,塑造彰显燕赵特色的美丽河北。
五、维护规划严肃性权威性。《规划》是对河北省国土空间作出的全局安排,是省域国土空间保护、开发、利用、修复的政策和总纲,必须严格执行,任何部门和个人不得随意修改、违规变更。按照定期体检和五年一评估的要求,健全各级各类国土空间规划实施监测评估预警机制,将规划评估结果作为规划实施监督考核的重要依据。建立健全规划监督、执法、问责联动机制,实施规划全生命周期管理。
六、做好规划实施保障。河北省人民政府要加强组织领导,明确责任分工,健全工作机制,完善配套政策措施。做好《规划》印发和公开,强化社会监督。组织完成地方各级国土空间总体规划、详细规划、相关专项规划编制工作,加快形成统一的国土空间规划体系,统筹国土空间开发保护。强化对水利、交通、能源、农业、信息、市政等基础设施以及公共服务设施、军事设施、生态环境保护、文物保护、林业草原等专项规划的指导约束,在国土空间规划“一张图”上协调解决矛盾问题,合理优化空间布局。建立健全省市县国土空间规划委员会制度,发挥对国土空间规划编制实施管理的统筹协调作用。按照“统一底图、统一标准、统一规划、统一平台”的要求,完善国土空间规划“一张图”系统和国土空间基础信息平台,建设国土空间规划实施监测网络,提高空间治理数字化水平。自然资源部要会同有关方面根据职责分工,密切协调配合,加强指导、监督和评估,确保实现《规划》确定的各项目标和任务。各有关部门要坚决贯彻党中央、国务院关于“多规合一”改革的决策部署,不在国土空间规划体系之外另设其他空间规划。《规划》实施中的重大事项要及时请示报告。
国务院
2023年12月9日
山西
国务院关于《山西省国土空间规划
(2021—2035年)》的批复
国函〔2023〕101号
山西省人民政府、自然资源部:
自然资源部《关于报请批准〈山西省国土空间规划(2021—2035年)〉的请示》(自然资发〔2023〕111号)收悉。现批复如下:
一、原则同意《山西省国土空间规划(2021—2035年)》(以下简称《规划》)。《规划》是山西省空间发展的指南、可持续发展的空间蓝图,是各类开发保护建设活动的基本依据,请认真组织实施。山西省是支撑黄河流域生态保护和高质量发展的战略支点,是华夏文明最早的发祥地和中心区域之一,是我国重要的能源基地和矿产资源大省、华北地区重要绿色生态屏障。《规划》实施要坚持以习近平新时代中国特色社会主义思想为指导,全面贯彻落实党的二十大精神,完整、准确、全面贯彻新发展理念,坚持以人民为中心,统筹发展和安全,促进人与自然和谐共生,为推动山西绿色转型和高质量发展提供有力支撑和保障。
二、筑牢安全发展的空间基础。到2035年,山西省耕地保有量不低于5649万亩,其中永久基本农田保护面积不低于4748万亩;生态保护红线不低于3.40万平方千米;城镇开发边界扩展倍数控制在基于2020年城镇建设用地规模的1.3倍以内;单位国内生产总值建设用地使用面积下降不少于40%;用水总量不超过国家下达指标,其中2025年不超过85亿立方米。明确自然灾害风险重点防控区域,划定洪涝等风险控制线,落实战略性矿产资源、历史文化保护等安全保障空间,全面锚固高质量发展的空间底线。
三、构建支撑新发展格局的国土空间体系。深入实施区域协调发展战略、区域重大战略、主体功能区战略、新型城镇化战略和乡村振兴战略,促进形成主体功能明显、优势互补、高质量发展的国土空间开发保护新格局。加强与京津冀城市群、中原城市群、关中平原城市群功能联动和协同布局,统筹推进黄河流域生态保护和高质量发展,高水平建设资源型经济转型发展示范区,构建内陆地区对外开放新高地。
四、系统优化国土空间开发保护格局。发挥区域比较优势,优化主体功能定位,细化主体功能区划分,完善差别化支持政策。巩固汾渭平原农产品主产区和吕梁山、太行山等特色农区建设,拓展有机旱作现代农业发展空间,因地制宜实施农村土地综合整治,科学优化村庄布局,支撑乡村振兴。加强太行山、吕梁山、太岳山—中条山重要生态屏障修复,科学实施国土绿化,推进黄土高原塬面保护和水土流失治理,实施采煤沉陷区综合治理,严格河湖水域空间分类管控,加强重要水源涵养区空间管控,统筹地表水与地下水保护利用,强化汾河流域生态环境保护修复、运城盐湖生态保护修复,逐步恢复和提升生态功能。推进山西中部城市群协同发展,深化晋南、晋北、晋东南跨省合作,统筹布局区域性文化、旅游等公共服务设施体系,提升城乡人居环境品质,完善城乡生活圈,形成布局紧凑、各具特色、充满活力的城镇空间。推动布局紧急医学救援基地,优化防灾减灾救灾设施区域布局,着力提高国土空间安全韧性。统筹传统和新型基础设施空间布局,优化空间结构、功能和发展模式,构建现代化基础设施网络,建立高效快捷现代物流体系。稳定和巩固传统能源生产空间,建成绿色高效低碳安全的能源基地,打造全国能源革命综合改革试点先行区。健全文化遗产与自然遗产空间保护机制,强化整体保护和系统活化利用,加强黄河、长城、太行山等特色资源保护,构建文化资源、自然资源、景观资源整体保护的空间体系,加强对具有重要历史文化价值的古建筑等遗产本体及其环境的保护,积极应对气候变化带来的风险,以丰富多彩的历史文化、红色文化资源为山西发展提供精神力量。
五、维护规划严肃性权威性。《规划》是对山西省国土空间作出的全局安排,是省域国土空间保护、开发、利用、修复的政策和总纲,必须严格执行,任何部门和个人不得随意修改、违规变更。按照定期体检和五年一评估的要求,健全各级各类国土空间规划实施监测评估预警机制,将规划评估结果作为规划实施监督考核的重要依据。建立健全规划监督、执法、问责联动机制,实施规划全生命周期管理。
六、做好规划实施保障。山西省人民政府要加强组织领导,明确责任分工,健全工作机制,完善配套政策措施。做好《规划》印发和公开,强化社会监督。组织完成地方各级国土空间总体规划、详细规划、相关专项规划编制工作,加快形成统一的国土空间规划体系,统筹国土空间开发保护。强化对水利、交通、能源、农业、信息、市政等基础设施以及公共服务设施、军事设施、生态环境保护、文物保护、林业草原等专项规划的指导约束,在国土空间规划“一张图”上协调解决矛盾问题,合理优化空间布局。建立健全省市县国土空间规划委员会制度,发挥对国土空间规划编制实施管理的统筹协调作用。按照“统一底图、统一标准、统一规划、统一平台”的要求,完善国土空间规划“一张图”系统和国土空间基础信息平台,建设国土空间规划实施监测网络,提高空间治理数字化水平。自然资源部要会同有关方面根据职责分工,密切协调配合,加强指导、监督和评估,确保实现《规划》确定的各项目标和任务。各有关部门要坚决贯彻党中央、国务院关于“多规合一”改革的决策部署,不在国土空间规划体系之外另设其他空间规划。《规划》实施中的重大事项要及时请示报告。
国 务 院
2023年9月20日
吉林省
国务院关于《吉林省国土空间规划
(2021—2035年)》的批复
国函〔2023〕147号
吉林省人民政府、自然资源部:
你们关于报请批准《吉林省国土空间规划(2021—2035年)》的请示收悉。现批复如下:
一、原则同意自然资源部审查通过的《吉林省国土空间规划(2021—2035年)》(以下简称《规划》)。《规划》是吉林省空间发展的指南、可持续发展的空间蓝图,是各类开发保护建设活动的基本依据,请认真组织实施。吉林省位于东北亚地理中心,是我国面向东北亚开放的重要地区,是国家重要的商品粮基地和老工业基地。《规划》实施要坚持以习近平新时代中国特色社会主义思想为指导,全面贯彻落实党的二十大精神,完整、准确、全面贯彻新发展理念,坚持以人民为中心,统筹发展和安全,促进人与自然和谐共生,加快推动新时代吉林全面振兴、全方位振兴。
二、筑牢安全发展的空间基础。到2035年,吉林省耕地保有量不低于10944万亩,其中永久基本农田保护面积不低于8201万亩;生态保护红线面积不低于5.36万平方千米;城镇开发边界扩展倍数控制在基于2020年城镇建设用地规模的1.3倍以内;单位国内生产总值建设用地使用面积下降不少于40%;用水总量不超过国家下达指标,其中2025年不超过137.3亿立方米。明确自然灾害风险重点防控区域,划定洪涝、地震等风险控制线,落实战略性矿产资源、历史文化保护等安全保障空间,全面锚固高质量发展的空间底线。
三、构建支撑新发展格局的国土空间体系。深入实施区域协调发展战略、区域重大战略、主体功能区战略、新型城镇化战略和乡村振兴战略,促进形成主体功能明显、优势互补、高质量发展的国土空间开发保护新格局。加强哈长城市群与辽中南、山东半岛城市群协调联动,推进与京津冀协同发展等重大区域发展战略对接合作,积极参与中蒙俄经济走廊建设,打造好我国向北开放的重要窗口和东北亚地区合作中心枢纽,推动东北全面振兴取得新突破。
四、系统优化国土空间开发保护格局。发挥区域比较优势,优化主体功能定位,细化主体功能区划分,完善差别化支持政策。把保障粮食安全放在突出位置,推进国家粮食安全产业带建设,认真总结和推广梨树模式,采取有效措施切实把黑土地这个“耕地中的大熊猫”保护好、利用好,实施盐碱地综合利用和耕地后备资源开发,打造“黑土粮仓”,走出一条集约、高效、安全、持续的现代农业发展道路。巩固吉林东部森林生态安全屏障、西部防风固沙生态安全屏障,提升松花江、东辽河、鸭绿江、图们江等江河源头水源涵养功能,加强东北虎豹栖息地、长白山、查干湖流域以及重要湿地、流域等生态保护修复。严格河湖水域空间管控,划定一批地表水战略水源地,实施水资源战略储备,加强地下水超采治理,实现地下水采补平衡。推进哈长城市群一体化发展,建设长春都市圈,加快培育新兴产业,推进创新驱动发展和产业优化升级,形成多点支撑、多业并举、多元发展的产业发展格局,激发老工业基地活力。完善城乡生活圈,推动城乡基础设施和公共服务一体化,持续优化城乡生产、生活、生态功能布局和空间结构,分区分类优化乡村空间布局,推进城乡融合和区域协调发展。推动布局紧急医学救援基地,优化防灾减灾救灾设施区域布局,提高国土空间安全韧性。统筹传统和新型基础设施空间布局,构建现代化基础设施网络。健全文化遗产与自然遗产空间保护机制,强化整体保护和系统活化利用,发挥好冰雪、森林、边境、民俗等自然人文资源优势,加强夫余、高句丽、渤海古国、辽金等历史文化遗产和红色文化遗产保护,构建文化资源、自然资源、景观资源整体保护的空间体系。
五、维护规划严肃性权威性。《规划》是对吉林省国土空间作出的全局安排,是省域国土空间保护、开发、利用、修复的政策和总纲,必须严格执行,任何部门和个人不得随意修改、违规变更。按照定期体检和五年一评估的要求,健全各级各类国土空间规划实施监测评估预警机制,将规划评估结果作为规划实施监督考核的重要依据。建立健全规划监督、执法、问责联动机制,实施规划全生命周期管理。
六、做好规划实施保障。吉林省人民政府要加强组织领导,明确责任分工,健全工作机制,完善配套政策措施。做好《规划》印发和公开,强化社会监督。组织完成地方各级国土空间总体规划、详细规划、相关专项规划编制工作,加快形成统一的国土空间规划体系,统筹国土空间开发保护。强化对水利、交通、能源、农业、信息、市政等基础设施以及公共服务设施、军事设施、生态环境保护、文物保护、林业草原等专项规划的指导约束,在国土空间规划“一张图”上协调解决矛盾问题,合理优化空间布局。建立健全省市县国土空间规划委员会制度,发挥对国土空间规划编制实施管理的统筹协调作用。按照“统一底图、统一标准、统一规划、统一平台”的要求,完善国土空间规划“一张图”系统和国土空间基础信息平台,建设国土空间规划实施监测网络,提高空间治理数字化水平。自然资源部要会同有关方面根据职责分工,密切协调配合,加强指导、监督和评估,确保实现《规划》确定的各项目标和任务。各有关部门要坚决贯彻党中央、国务院关于“多规合一”改革的决策部署,不在国土空间规划体系之外另设其他空间规划。《规划》实施中的重大事项要及时请示报告。
国务院
2023年12月12日
宁夏
国务院关于《宁夏回族自治区
国土空间规划(2021—2035年)》的批复
国函〔2023〕79号
宁夏回族自治区人民政府、自然资源部:
自然资源部《关于报请批准〈宁夏回族自治区国土空间规划(2021—2035年)〉的请示》(自然资发〔2023〕95号)收悉。现批复如下:
一、原则同意《宁夏回族自治区国土空间规划(2021—2035年)》(以下简称《规划》)。《规划》是宁夏回族自治区空间发展的指南、可持续发展的空间蓝图,是各类开发保护建设活动的基本依据,请认真组织实施。宁夏回族自治区处于丝绸之路经济带通道枢纽,是西部陆海新通道建设的重要节点,是支撑西部大开发、黄河流域生态保护和高质量发展等国家战略实施的重要地区。《规划》实施要坚持以习近平新时代中国特色社会主义思想为指导,全面贯彻落实党的二十大精神,完整、准确、全面贯彻新发展理念,坚持以人民为中心,统筹发展和安全,促进人与自然和谐共生,全面建设社会主义现代化美丽新宁夏。
二、筑牢安全发展的空间基础。到2035年,宁夏回族自治区耕地保有量不低于1753万亩,其中永久基本农田保护面积不低于1424万亩;生态保护红线不低于1.2万平方千米;城镇开发边界扩展倍数控制在基于2020年城镇建设用地规模的1.3倍以内;单位国内生产总值建设用地使用面积下降不少于40%;用水总量不超过国家下达任务,其中2025年不超过72.8亿立方米。明确自然灾害风险重点防控区域,划定洪涝等风险控制线,落实战略性矿产资源、历史文化保护等安全保障空间,全面锚固高质量发展的空间底线。
三、构建支撑新发展格局的国土空间体系。深入实施区域协调发展战略、区域重大战略、主体功能区战略、新型城镇化战略和乡村振兴战略,促进形成主体功能明显、优势互补、高质量发展的国土空间开发保护新格局,保障丝绸之路经济带和西部陆海新通道建设,协同推进黄河流域生态保护和高质量发展。
四、系统优化国土空间开发保护格局。发挥区域比较优势,优化主体功能定位,细化主体功能区划分,完善差别化支持政策。稳定银川平原优质粮食生产基地,建设全国重要的绿色食品生产基地,因地制宜分区分类优化村庄布局,推动城乡融合发展和乡村振兴。强化贺兰山、六盘山生态安全屏障功能,坚持“四水四定”,统筹推进黄河水域、岸线、滩区、湿地等生态保护修复和系统治理,加强清水河、苦水河等河湖水域空间管控。强化银川的区域中心作用,完善区域交通一体化布局,引导宁夏沿黄城市群一体化发展,形成支撑西北地区高质量发展的重要引擎,强化固原市在宁夏南部地区的辐射作用,带动周边县联动发展。完善城乡生活圈,增强城乡公共服务能力,促进城镇生态宜居、绿色发展。以国土空间规划“一张图”为依托,加强基础设施空间统筹,构建现代化基础设施网络。强化文化遗产与自然遗产整体保护和系统活化利用,健全文化遗产与自然遗产空间保护机制,加大对万里长城(宁夏段)、西夏王陵等重要遗产的保护,构建文化资源、自然资源、景观资源整体保护的空间体系,充分展示黄河文化特色,增进各族人民对伟大祖国、中华民族、中华文化的认同。
五、维护规划严肃性权威性。《规划》是对宁夏回族自治区国土空间作出的全局安排,是全区国土空间保护、开发、利用、修复的政策和总纲,必须严格执行,任何部门和个人不得随意修改、违规变更。按照定期体检和五年一评估的要求,健全各级各类国土空间规划实施监测评估预警机制,将规划评估结果作为规划实施监督考核的重要依据。建立健全规划监督、执法、问责联动机制,实施规划全生命周期管理。
六、做好规划实施保障。宁夏回族自治区人民政府要加强组织领导,明确责任分工,健全工作机制,完善配套政策措施。做好《规划》印发和公开,强化社会监督。组织完成地方各级国土空间总体规划、详细规划、相关专项规划编制工作,加快形成统一的国土空间规划体系。强化对水利、交通、能源、农业、信息、市政等基础设施以及公共服务设施、军事设施、生态环境保护、文物保护、林业草原等专项规划的指导约束,在国土空间规划“一张图”上协调矛盾冲突,合理优化空间布局。建立健全国土空间规划委员会制度,发挥对国土空间规划编制实施管理的统筹协调作用。依据国土空间规划,统筹国土空间开发保护“一盘棋”,提升全区国土空间规划、建设、治理水平。按照“统一底图、统一标准、统一规划、统一平台”的要求,完善国土空间规划“一张图”系统和国土空间基础信息平台,建设国土空间规划实施监测网络,提高空间治理数字化水平。自然资源部要会同有关方面根据职责分工,密切协调配合,加强指导、监督和评估,加快建立《规划》实施的全生命周期管理制度,确保实现《规划》确定的各项目标和任务。各有关部门要坚决贯彻党中央、国务院关于“多规合一”改革的决策部署,不在国土空间规划体系之外另设其他空间规划。《规划》实施中的重大事项要及时请示报告。
国 务 院
2023年8月17日
海南
国务院关于《海南省国土空间规划
(2021—2035年)》的批复
国函〔2023〕97号
海南省人民政府、自然资源部:
自然资源部《关于报请批准〈海南省国土空间规划(2021—2035年)〉的请示》(自然资发〔2023〕107号)收悉。现批复如下:
一、原则同意《海南省国土空间规划(2021—2035年)》(以下简称《规划》)。《规划》是海南省空间发展的指南、可持续发展的空间蓝图,是各类开发保护建设活动的基本依据,请认真组织实施。海南省是我国最大的经济特区,在我国改革开放和社会主义现代化建设大局中具有特殊地位和重要作用。《规划》实施要坚持以习近平新时代中国特色社会主义思想为指导,全面贯彻落实党的二十大精神,完整、准确、全面贯彻新发展理念,坚持以人民为中心,统筹发展和安全,促进人与自然和谐共生,探索中国式现代化海南路径。
二、筑牢安全发展的空间基础。到2035年,海南省耕地保有量不低于721.75万亩,其中永久基本农田保护面积不低于638万亩;生态保护红线不低于1.76万平方千米,其中海洋生态保护红线不低于0.83万平方千米;城镇开发边界扩展倍数控制在基于2020年城镇建设用地规模的1.3倍以内;单位国内生产总值建设用地使用面积下降不少于40%;大陆自然岸线保有率不低于国家下达任务,其中2025年不低于63%;用水总量不超过国家下达指标,其中2025年不超过53亿立方米;除国家重大项目外,全面禁止围填海;严格无居民海岛管理。明确自然灾害风险重点防控区域,落实战略性矿产资源、历史文化保护等安全保障空间,严格优质岸线资源管理,全面锚固高质量发展的空间底线。
三、构建支撑新发展格局的国土空间体系。深入实施区域协调发展战略、区域重大战略、主体功能区战略、新型城镇化战略、乡村振兴战略和海洋强国战略,促进形成主体功能明显、优势互补、高质量发展的国土空间开发保护新格局,深入落实中国特色自由贸易港的空间部署,加强与粤港澳大湾区建设、长三角一体化发展等重大国家战略协同布局,打造21世纪海上丝绸之路重要战略支点。
四、系统优化国土空间开发保护格局。发挥区域比较优势,优化主体功能定位,细化主体功能区划分,完善差别化支持政策。加强耕地精细化利用,夯实国家热带现代农业基地,建设南繁育种基地,分类分区优化村庄布局,促进乡村振兴。建立以海南热带雨林国家公园为主体的自然保护地体系,严格河湖水域空间管控,加强浅海水域、红树林、珊瑚礁、海草床及潟湖等滨海湿地保护,构建“山—廊—海—岛”一体化的生态网络。提升海口发展能级,打造中国特色自由贸易港核心引领区,将三亚建成国际旅游消费中心核心功能区,打造世界级旅游度假目的地,打造城乡生活圈,完善均等共享的公共服务体系,构建现代化产业发展空间,形成绿色低碳、宜居韧性、高质量发展的城镇空间格局。统筹海岸线、海域、海岛开发保护活动,节约集约利用浅海近岸,完善海岛功能体系,持续优化海洋空间格局。以国土空间规划“一张图”为依托,统筹协调各类基础设施空间需求,加强海水淡化、雨洪水等非常规水利用,构建陆海统筹的现代化基础设施网络,提升国土空间承载能力。健全文化遗产与自然遗产空间保护机制,强化整体保护和系统活化利用,构建文化资源、自然资源、景观资源整体保护的陆海一体空间体系,营造向海而生、椰风海韵的景观特色,展现海洋文化魅力,把海南建设成为展示中华优秀文化的重要窗口。
五、维护规划严肃性权威性。《规划》是对海南省国土空间作出的全局安排,是省域国土空间保护、开发、利用、修复的政策和总纲,必须严格执行,任何部门和个人不得随意修改、违规变更。按照定期体检和五年一评估的要求,健全各级各类国土空间规划实施监测评估预警机制,将规划评估结果作为规划实施监督考核的重要依据。建立健全规划监督、执法、问责联动机制,实施规划全生命周期管理。
六、做好规划实施保障。海南省人民政府要加强组织领导,明确责任分工,健全工作机制,完善配套政策措施。做好《规划》印发和公开,强化社会监督。组织完成地方各级国土空间总体规划、详细规划、相关专项规划编制工作,加快形成统一的国土空间规划体系,统筹国土空间开发保护。强化对水利、交通、能源、农业、信息、市政等基础设施以及公共服务设施、军事设施、生态环境保护、文物保护、林业草原等专项规划的指导约束,在国土空间规划“一张图”上协调矛盾冲突,合理优化空间布局。建立健全省市县国土空间规划委员会制度,发挥对国土空间规划编制实施管理的统筹协调作用。按照“统一底图、统一标准、统一规划、统一平台”的要求,完善国土空间规划“一张图”系统和国土空间基础信息平台,建设国土空间规划实施监测网络,提高空间治理数字化水平。自然资源部要会同有关方面根据职责分工,密切协调配合,加强指导、监督和评估,确保实现《规划》确定的各项目标和任务。各有关部门要坚决贯彻党中央、国务院关于“多规合一”改革的决策部署,不在国土空间规划体系之外另设其他空间规划。《规划》实施中的重大事项要及时请示报告。
国 务 院
2023年9月15日
声明:转载此文是出于传递更多信息之目的,不为商业用途。文字和图片版权归原作者所有,若有来源标注错误或侵犯了您的合法权益,请作者与我们联系,我们将及时更正、除,谢谢。


欢迎加入:清大·工商管理(EMBA)总裁高级研修班
【联系方式】
咨询人:李老师
联系电话:139 1144 5864(同微信)
邮箱:1847623599@qq.com
微信:nt2014520(请备注“ 清大EMBA ”)
长按下方二维码添加李老师微信(请备注:清大EMBA )

【联系方式】
咨询人:李老师
联系电话:139 1144 5864(同微信)
邮箱:1847623599@qq.com
微信:nt2014520(请备注“ 清大EMBA ”)
长按下方二维码添加李老师微信(请备注:清大EMBA )

长按识别二维码,关注建筑业观察。

































































































































