点击上方蓝字
加入建筑
来源:江苏省人民政府,整理:度川管理研究部,转载请注明!

10月27日,江苏省政府发布《关于印发江苏省国土空间规划(2021-2035年)的通知》(苏政发〔2023〕69号)。《江苏省国土空间规划(2021-2035年)》已经国务院批复同意。
本规划是对江苏省国土空间作出的全局安排,是全省空间发展的指南、可持续发展的空间蓝图。
本规划范围为全省陆地、内水和海域空间。规划期限为2021年至2035年,远景展望到2050年。
未来建设方向
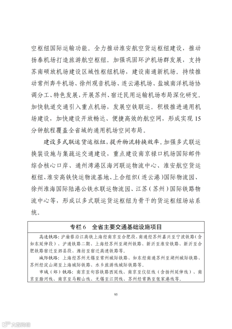
高速铁路:沪渝蓉沿江高铁上海经南京至合肥段、南通经苏州嘉兴至宁波铁路(含如东延伸段)、沪通铁路二期、上海经苏州至湖州铁路、新沂至淮安铁路、新沂至合肥铁路宿迁至泗县段、潍坊至宿迁高速铁路等。
城际铁路:上海经苏州无锡至常州城际铁路、如东经南通苏州至湖州城际铁路、苏州经淀山湖至上海城际铁路、水乡旅游线城际铁路等。
市域(郊)铁路:南京至句容铁路西延线、南京至仪征线(含扬州延伸线)、南京至滁河线、南京至马鞍山线、无锡至江阴线、苏州经常熟至张家港线等。
普速铁路:宁芜铁路扩能改造、新长铁路扩能改造、徐菏铁路、宿淮铁路扩能改造等。
铁路客运枢纽:南京北站综合客运枢纽、苏州南站综合客运枢纽、南沿江城际铁路金坛站综合客运枢纽、北沿江高铁南通站综合客运枢纽、北沿江高铁如皋西站(吴窑站)综合客运枢纽、北沿江铁路泰州南站综合客运枢纽、盐泰锡常宜铁路泰兴站综合客运枢纽等。
高速公路:济宁至合肥高速公路徐州至苏皖省界段、扬州至乐清高速公路金坛至宜兴段、扬州至乐清高速公路丹阳至金坛段、南京都市圈环线高速公路苏皖省界至沪陕高速段、南京至盐城高速公路、南京至常州高速公路等。
公路过江通道:崇海过江通道、润扬第四过江通道、润扬第二过江通道、靖澄过江通道等。
普通国省干线:104国道八卦洲枢纽至瓜埠枢纽段、104国道睢宁城区段、104国道溧阳段、204国道常熟北段、204国道盐城市区段、206国道徐州贾汪段、233国道淮安绕城段、125省道兴化段、226省道响水段、228省道张家港南段、256省道昆山北段、259省道无锡段、344省道新沂段等。
航道:南通港通州湾港区吕四作业区10万吨级进港航道工程、盐城港滨海港区20万吨级航道工程、乍嘉苏线航道整治工程、秦淮河航道整治二期工程、金宝航线淮安段航道整治工程、德胜河航道整治工程等。
码头:南京港龙潭港区扩容码头工程、张家港海进江LNG接收站项目(苏州LNG储备中心)码头工程、连云港港赣榆港区LNG接收站项目码头二期工程、镇江港大港港区码头扩容工程等。
通航建筑物及枢纽工程:京杭运河淮安四线船闸工程、通海港区至通州湾港区疏港航道新江海河船闸工程、芜申线下坝船闸一线船闸改造及配套工程等。
运输机场:南通新机场、淮安涟水机场、扬州泰州机场等。
防波堤:南通港通州湾港区洋口作业区环港码头区防波堤工程、南通港通州湾港区洋口作业区金牛码头区防波堤工程、连云港港赣榆港区南防波堤工程、盐城港射阳港区5万吨级航道北导堤工程等。
注:具体项目以本规划数据库所列项目清单为准
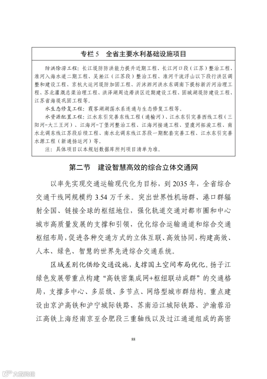
防洪除涝工程:长江堤防防洪能力提升近期工程、长江河口段(江苏)整治工程、淮河入海水道二期工程、吴淞江(江苏段)整治工程、淮河干流浮山以下段行洪区调整和建设工程、京杭大运河堤防加固工程、沂沭泗河洪水东调南下提标新沂河治理工程、苏北灌溉总渠治理工程、洪泽湖周边滞洪区近期建设工程、固城湖堤防建设工程、江苏省海堤巩固工程等。
水生态修复工程:霞客湖湖荡水系连通与生态修复工程等。
水资源配置工程:江水东引完善东线工程(通榆河)、江水东引完善西线工程(三阳河-大三王河)、江海河-丁堡河整治工程、江海河接通工程、望虞河拓浚工程、南水北调东线江苏段后续工程、南水北调东线江苏段一期配套完善工程、江水东引完善水源工程(新通扬运河)等。
注:具体项目以本规划数据库所列项目清单为准。
以粮食生产功能区和重要农产品生产保护区为重点的国家粮食安全产业带,“三区四带”的生态屏障和“两横三纵”的城镇化战略格局,深化落实“1+3”重点功能区,以服务全国构建新发展格局为目标,坚持“生态优先、带圈集聚、腹地开敞”的空间开发保护思路,优化徐淮、里下河、沿海、沿江、宁镇扬丘陵五大农业片区,构建“两心三圈四带”的国土空间总体格局。

更大力度、更高质量推进南京都市圈建设。
提高南京城市能级,带动周边城市发展,打造开放包容、协同发展的跨区域都市圈典范。突出发展都市生态农业,重点建设一批现代都市农业园区。
引导苏锡常都市圈深度融合、一体发展。
把握国内国外双循环建设机遇,深度融入上海大都市圈,建设接轨上海、联系周边、辐射长江以北的现代化都市圈。鼓励农业空间适度规模集聚,促进特色农业与旅游业融合发展。
“太湖丘陵生态绿心”。
率先推进自然资源生态产品价值实现机制试点城市建设。明确城市、重点中心镇和特色镇为主体的城镇发展空间。
“江淮湖群生态绿心”。
加大力度开展农村一二三产业融合发展试点示范建设。促进人口、产业向中心城市和县城集聚,促进淮洪涟一体化发展,加强小城镇和乡村基本公共服务设施空间保障。
淮海经济区。
着力提升徐州淮海经济区中心城市发展能级。推动徐州加快建设淮海经济区经济中心、创新创业中心、科教文化中心、全国重要的综合交通枢纽和双向开放高地。
构建扬子江绿色发展带。
有序推进长江国家文化公园建设。着力加快构建综合立体交通走廊,引导跨江融合发展。
加快形成沿海陆海统筹带。
提升沿海港口服务能力,完善交通运输大通道建设和港口集疏运设施,提升中心城市发展能级,培育壮大临港新城,引导港产城融合联动,推动沿海经济带高质量发展。
整合打造沿大运河文化魅力带。
因地制宜规划建设滨水绿地、绿道等。
努力建设陆桥东部联动带。
着力提升出海通道功能,提升国际货运班列综合运输能力,进一步推动连云港海港、徐州陆港、淮安空港协同建设,完善沿线基础设施建设。
推进与“一带一路”沿线地区深入合作。
巩固江苏“交汇点”开放先导地位,高质量推进新亚欧陆海联运大通道建设。
持续推进连云港港、上合组织(连云港)国际物流园、连云港国家东中西区域合作示范区等高能级开放合作平台建设。
高标准建设中国(江苏)自由贸易试验区南京、苏州、连云港三大片区。
加强徐州-连云港-淮安综合性物流枢纽协同建设,共同打造双向开放发展的现代物流“金三角”。
强化南京、徐州、连云港、南通等“一带一路”重要城市和重要枢纽的支撑带动作用,支持苏州、无锡、常州建成国际产能合作示范城市,支持其他地区建成特色合作基地。
共同促进长江经济带绿色发展。
加快“上海青浦-苏州吴江-浙江嘉善”长三角生态绿色一体化发展示范区建设。
协同推进“一地六县”长三角产业合作发展区建设。
深度融入上海大都市圈,共建卓越的全球城市区域。
支持苏州、无锡、常州、南通深度融入上海大都市圈建设。
推进环太湖、淀山湖、沿海、长江口战略协同区共建共治,加快崇启海、嘉昆太、青吴嘉等培育协作示范区,支持崇明东平-南通海永-南通启隆、嘉定安亭-青浦白鹤-苏州花桥等跨省城镇圈深度协同。支持南通沪苏跨江融合试验区建设。
支持虹桥国际开放枢纽北向拓展带建设,推进虹桥-昆山-太仓-相城-工业园区综合功能走廊建设,促进苏州北站与虹桥联动建设国家级高铁枢纽。高质量建设具有国际影响力的沿沪宁产业创新带。
共建省际产业合作园区,推动上海市北高新(南通)科技城、长三角(东台)康养基地、沪苏产业联动集聚区、盐城长三角一体化产业发展基地等跨省合作平台建设,打造长三角飞地经济示范区。加强重大交通设施、基础设施协调,完善过江通道布局,深化长江口港航合作,加强能源基础设施协调。
加快与浙江绿色创新协同,共建宁杭生态经济带。
以沿沪宁产业创新带、宁杭生态经济带、G60科创走廊形成的大三角为主,率先探索生态经济发展新路径,构建与生态环境保护相适宜的高水平产业集聚区和科创走廊,建设长三角中心区“绿丝带”;
加强重大基础设施协调,合力推动苏浙跨省高速铁路建设,完善高速公路网络衔接,协调京杭运河、长湖申线和乍嘉苏线等航道的疏浚改造与等级提升,做好重大市政设施通道协调和线路预控。
强化与安徽跨界协同,共建跨省都市圈。
加快南京都市圈、淮海经济区跨省协调,促进顶山-汊河、浦口-南谯、江宁-博望、溧阳-郎溪-广德、浦口-和县、江宁-马鞍山、高淳-宣州等苏皖跨界毗邻地区联动协同,共建跨省跨市毗邻合作区,探索建立规划管理、土地管理、重大项目管理、生态环境、公共服务等一体化机制。
推进苏皖跨省产业合作,支持共建园区、合作示范区等产业载体建设和产业空间互动。
强化生态环境共保联治,推进两个“生态绿心”与安徽跨省协调,推动长江生态廊道、淮河-洪泽湖生态廊道建设,共抓长江经济带大保护,协同推进淮河生态经济带建设。
加快推动高速铁路的规划建设,加强高速公路网络进一步优化完善和扩容改造提升,协调重大电力设施跨省线路衔接和通道预控。
推进与山东、河南互联互通,加速淮海经济区崛起。
共同推进沛县-微山县微山湖湖西地区、丰县-山东鱼台县-金乡县-单县等苏鲁跨界毗邻地区空间协同,完善基础设施对接。
加强环微山湖地区、大运河流域、东部沿海地区、南水北调输水廊道、黄河流域地区等跨界水体和水利工程的环境共保、生态维护。
加强苏鲁沿海港口及临港产业合作,推进以两汉文化、孔子文化、红色文化、西游文化、海滨风光、微山湖风光等区域旅游空间联动发展。
加强跨省高速铁路线路协调和共同建设,做好输电线网、原油管道、天然气管道等基础设施的协调衔接和合理预控。
全文如下:

省政府关于印发江苏省
国土空间规划(2021-2035年)的通知
(苏政发〔2023〕69号)
各市、县(市、区)人民政府,省各委办厅局,省各直属单位:
《江苏省国土空间规划(2021-2035年)》已经国务院批复同意,现印发给你们,请结合实际认真组织实施。
江苏省人民政府
2023年8月16日
(此文有删减)
《江苏省国土空间规划(2021-2035年)》127页































































































































声明:转载此文是出于传递更多信息之目的,不为商业用途。文字和图片版权归原作者所有,若有来源标注错误或侵犯了您的合法权益,请作者与我们联系,我们将及时更正、除,谢谢。
| 2022年全国各省建企中标100强 | |||
| 吉林 | 辽宁 | 黑龙江 | 河北 |
| 北京 | 天津 | 山东 |
山西 |
| 陕西 | 内蒙古 | 甘肃 | 宁夏 |
| 青海 | 新疆 | 西藏 | 河南 |
| 江苏 | 浙江 | 上海 | 安徽 |
| 福建 | 江西 |
湖北 | 湖南 |
| 重庆 | 四川 | 云南 | 贵州 |
| 广西 | 广东 | 海南 | 全国 |
注:全国(未计入港澳台地区)各省建筑施工企业年度百强榜,蓝色为已经发布的省份,点击相关省份(市)即可直接查看。 |
|||
▼关注建筑业观察,获取全国最新建筑政策。

立即关注!

立即关注!



