
▎ 来源:重庆市住建委、各省市住建部门等
刚刚,重庆市住建委发布《关于进一步加强房屋市政工程综合风险分级管控有关工作的通知》(全文见文章末尾),本通知自2023年7月1日起实施。
通知明确提出:未获得施工许可的项目,应严格执行本通知规定。
总监理工程师尚应具有建筑学、工程学或建设工程管理类专业大学本科及以上学历。
早在2022年1月4日,重庆市住建委就发布《重庆市进一步优化社会投资小型低风险建设项目改革实施方案》。
提高质量管控从业人员学历要求。本市施工图审查人员、施工现场质量监督管理人员及总监理工程师除了符合国家规定的最低从业年限要求和从业资格以外,同时应满足建筑学、工程学或建设管理本科及以上的学历要求。
2021年9月30日,佛山市发布了《关于提高我市施工图综合审查、工程监理及工程质量监督人员从业要求的通知》。明确:
施工现场项目总监理工程师需具备《注册监理工程师》资格,并具备本科或以上学历。
2021年7月22日,南昌市住建局发布《关于进一步提高本市新建社会投资简易低风险工程建设项目施工图审查、工程监理人员从业要求的通知》。明确:
施工现场项目总监理工程师应为国家注册监理工程师,并具备本科或以上学历。
2019年3月,《北京市房屋建筑和市政基础设施工程监理人员配备管理规定》明确,
担任总监理工程师应当具备工程类相关专业大学本科及以上学历,具有3年以上监理工作经验。
2019年3月27日,上海市住建委下发通知,
要求担任总监理工程师,除需符合注册监理工程师及最低从业年限以外,同时应满足本科及以上学历要求。
2020年1月,广州市住建局发布《关于优化小型工程质量安全管理工作的通知》,
担任总监理工程师,需具备《注册监理工程师》资格,并具备本科或以上学历;
担任小型工程施工现场监理工程师,需具备《注册监理工程师》资格,并具备本科或以上学历。
2020年4月,天津市住建委等十二部门联合印发通知:
在全市房建和市政项目中,担任项目设计负责人、总监理工程师的,除需符合国家注册建筑师、注册监理工程师及最低从业年限外,应满足本科及以上学历要求。
2020年5月25日,广西贺州市住建局发布《关于进一步规范贺州市施工图综合审查、工程监理及工程建设监督管理人员从业要求的通知》,自发布之日起实施。明确:
总监理工程师应取得国家颁发的执业资格证,并具备本科或以上学历。
不过通知发布不久,贺州官方删除了这一文件。
经判定工程项目综合风险等级为低风险的项目,不再强制要求委托监理,法定监理职责由建设单位承担。
2018年,住建部关于修改《建筑工程施工许可管理办法》的决定,将《办法》中唯一涉及“监理”的内容--第四条第一款第七项“按照规定应当委托监理的工程已委托监理”删去。
随后,多个省份、地市针对部分项目建设,明确可以不实行监理。
2023年2月,湖北荆州市住建局公布施工图审查、施工许可证、工程监理豁免清单(试行),自发布之日起试行。
除5类必须实行监理的建设工程外,其它类建设项目由建设单位自主选择是否委托工程监理企业实施监理。
建设单位选择自主管理模式的,应配备与工程项目规模相匹配的专业技术人员,履行监理职责。
2021年11月,广东省工程建设项目审批制度改革工作领导小组办公室发布了《关于深化社会投资简易低风险等工程建设项目审批分类改革的指导意见》。意见明确:
建设单位具备工程项目管理能力,可以不委托工程监理单位实施监理,实行自行管理,并承担工程监理的法定责任和义务。
此后,广州、东莞、佛山均跟进发文。
2021年3月,海南省住建厅等10部门联合印发《海南省工程建设项目“清单制+告知承诺制”审批改革实施方案(1.0版)》。

取消工程监理。对3类项目不再强制要求进行工程监理,鼓励有条件的建设单位实行自管模式。
2020年4月2日,山西省住建厅发布《关于进一步完善房屋建筑和市政基础设施工程监理管理工作的通知》。
除国家规定必须实行监理的工程,其他项目可不实行工程建设监理,实行自我管理,由建设单位承担工程监理的法定责任和义务。
依法可不实行工程建设监理,办理施工许可时,不再提供监理单位有关资料。
2020年2月20日,北京市住建委发布《关于优化本市建设单位工程建设管理工作的通知》,3月1日起执行。
建设单位具备管理能力的,可不聘用工程监理。
2020年9月18日,河南省住建厅下发通知,就“优化工程监理”公开征求意见,提出:
建设单位自主选择监理。鼓励建设单位选择业主方项目管理或全过程工程咨询服务,可不再另行委托监理。
天津市住建委等十二部门联合印发通知,将实施“清单制+告知承诺制”改革。其中针对社会投资低风险项目:
原则上不再强制要求监理。
2018年3月,上海市住建委发布《关于进一步改善和优化本市施工许可办理环节营商环境的通知》。
2018年3月20日起,社会投资的“小型项目”和“工业项目”中,不再强制要求进行工程监理。
项目开工前,建设单位应切实履行好质量安全首要责任,组织参建各方对项目综合风险等级进行识别。
6月30日,重庆市住建委还发布《关于进一步加强建设工程监理行业管理的通知》:建设单位应严格落实质量安全首要责任,提供监理工作需要的办公、交通、通信、生活等设施。
2020年9月23日,住建部发布《关于落实建设单位工程质量首要责任的通知》,严格落实建设单位工程质量首要责任。
建设单位是工程质量第一责任人,依法对工程质量承担全面责任。
截至目前,25省市发文跟进:

▲点击放大
综合风险由高到低分为高风险、较高风险、中风险、低风险四个等级。
工程发生1起较大及以上安全质量事故或2起及以上一般安全质量事故的,该工程综合风险等级升级为“高风险”。
▲上下滑动查看全部
以后当总监可能真的要高级职称和本科学历了。
就在去年,中国建设监理协会发布《关于试行<施工阶段项目管理服务标准>和<监理人员职业标准>的通知》。
通知中,将总监分为三级,其中一级总监就有要求,担任二级总监满3年具有高级职称还要考核合格后才能担任一级总监。
何为一级总监,就是担任大型项目的总监。现在,考注册监理已经没有门槛了,当总监执业却要设置门槛。再加上全国多个省市要求总监需具备本科或以上学历,以后当总监可能真的要注册监理工程师+高级职称+本科学历,而且还要具有业绩。
这不免让人想到,考注册监理工程人容易,做监理难。现实中的监理越来越难做了。只要公司新上一个项目,好多项目总监都垂涎三尺,特别是那种大型项目,往往在这时候,就要求总监的硬性条件要满足。

中国建设监理协会组织开展了工程监理服务相关标准的课题研究。现将课题研究成果《施工阶段项目管理服务标准》和《监理人员职业标准》印发,试行一年。
其中,《监理人员职业标准》中提出:总监理工程师、专业监理工程师实行分级管理,监理员不分级。
总监理工程师分3级,各级标准应符合下列规定:
三级总监理工程师:取得国务院建设主管部门颁发的《中华人民共和国注册监理工程师注册执业证书》从事监理工作满2年或参与过1项二级及以上工程项目的监理、继续教育合格、聘用单位考核合格。
二级总监理工程师:担任三级总监理工程师满3年、参与过1项一级或2项二级工程项目的监理、继续教育合格、聘用单位考核合格。
一级总监理工程师:担任二级总监理工程师满3年并取得高级工程师及以上职称;作为总监理工程师主持过1项一级或2项二级工程项目的监理、继续教育合格、聘用单位考核合格。
查看全文:总监、专监实行分级管理!各分3个级别,一级总监应取得高级职称!《监理人员职业标准》试行
2022年9月14日,重庆市住建委发布关于征求《建设工程监理人员职业能力标准(征求意见稿)》意见的函,同样明确一级总监应取得高级及以上职称。
3.0.6 总监理工程师实行分级管理,专业监理工程师、监理员不分级。总监理工程师分2级,各级应符合下列规定:
1 一级总监理工程师:取得住房城乡建设主管部门颁发的《中华人民共和国注册监理工程师注册执业证书》、高级及以上工程类专业技术职务、作为总监理工程师主持过3项及以上工程项目的监理工作或具有连续担任总监理工程师3年及以上的经历并经一级总监理工程师业务培训合格、聘用单位考核合格。
2 二级总监理工程师:取得住房城乡建设主管部门颁发的《中华人民共和国注册监理工程师注册执业证书》、中级及以上工程类专业技术职务、参与过2项及以上工程项目的监理或从事2年及以上监理工作并经二级总监理工程师业务培训合格、聘用单位考核合格。
查看全文:重庆市《建设工程监理人员职业能力标准(征求意见稿)》
由此可以预见,未来对项管人员的要求只会高不会低,管理人员想要有更长远的发展,资格证书、学历、职称缺一不可。
重庆文件原文:

渝建质安〔2023〕30号
各区县(自治县)住房城乡建委,两江新区、重庆高新区、经开区、万盛经开区、双桥经开区建设局,有关单位:
为进一步深化“放管服”改革,持续优化营商环境,科学划分本市房屋市政工程综合风险等级,差别化、精准化加强工程建设项目质量安全监督管理,根据市政府关于优化营商环境激发市场活力有关工作要求,按照“简化分级标准、优化定级流程、压实主体责任、强化事中监管”的工作思路,进一步完善改革举措、提升施工阶段质量安全管控水平。现将有关事项通知如下:
一、风险分级
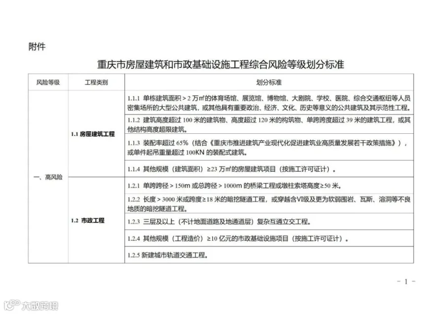
本市房屋建筑(含装饰装修工程)和市政基础设施工程应根据项目的工程规模、施工难度、周边环境、规划用途及人员密集情况、是否包含超规模危大工程等因素,划分工程项目综合风险等级(详见附件)。综合风险由高到低分为高风险、较高风险、中风险、低风险四个等级。
二、风险识别
项目开工前,建设单位应切实履行好质量安全首要责任,组织参建各方严格按照《重庆市房屋建筑和市政基础设施工程综合风险等级划分标准》对项目综合风险等级进行识别。在申办施工许可证环节,应按照风险识别情况如实填报项目风险等级。其中低风险项目中,符合社会投资小型低风险建设项目定义的,按《重庆市社会投资小型低风险建设项目审批服务实施细则(修订版)》(渝建管〔2021〕159号)执行。
工程质量安全监督机构在开展首次监督工作时,应复核项目综合风险等级识别情况。
三、压实风险管控主体责任
各参建单位应根据工程项目的综合风险等级,切实履行质量安全主体责任,配备的项目管理人员除满足国家的相关规定外,尚需满足《重庆市建设工程建设单位质量安全首要责任管理规定》(渝建质安〔2021〕30号)、《房屋建筑和市政基础设施工程施工现场从业人员配备标准》(DBJ50/T-157-2022)要求。其中总监理工程师尚应具有建筑学、工程学或建设工程管理类专业大学本科及以上学历。
经判定工程项目综合风险等级为低风险的项目,不再强制要求委托监理,法定监理职责由建设单位承担。
四、实施差别化监督检查
市、区(县)质量安全监督机构,应根据工程项目综合风险等级,开展差别化监督检查。质量安全监督机构监督员应具有工程类相关专业大学本科及以上学历或中级及以上专业技术职称,并具备相应工作能力和工作经验:中风险项目质量安全监督负责人需具有2年及以上监督工作经验;较高风险、高风险项目质量安全监督负责人需具有5年及以上监督工作经验。
工程综合风险为低风险的,质量、安全监督机构的监督员同时到场开展监督检查,监督抽查总次数原则上不多于3次(抽查次数不包含上级部门的各项督查、抽查,下同),对于新建、改扩建项目宜在工程结构施工、竣工验收等阶段开展监督检查,对于内部装修项目应根据工程施工进度以及技术特点等情况开展监督检查。其中,符合社会投资小型低风险建设项目定义的,质量安全仅开展1次现场监督检查,不再对竣工验收开展到场监督工作。
工程综合风险为中风险的,鼓励质量、安全监督机构的监督员同时到场开展监督检查,监督抽查总次数原则上不少于4次。重点加强对工程地基基础、主体结构、节能保温等部位,竣工验收环节的监督检查。
工程综合风险为较高风险的,监督检查总次数原则上不少于6次,且在基础、主体施工阶段每2个月不少于1次。重点加强对工程地基基础、主体结构、节能保温等部位,竣工验收环节的监督检查。
工程综合风险为高风险的,监督抽查频次在基础、主体施工阶段原则上每月不少于1次。其中,本通知附件所列第1. 1项高风险项目中,建筑高度超过250米或单体建筑面积超过5万平米的,区县监督机构应在地基基础、主体结构分部验收以及竣工验收时书面报告市级监督机构,市级监督机构“双随机一公开”开展抽查检查。
五、提级监管
对存在以下情况的项目,工程质量安全监督机构应及时调整监督检查频次,按提高一级风险等级进行提级监管(高风险除外,但应在事故发生后至完成整改前,每月增加一次监督抽查)。
(一)工程发生1起一般安全质量事故的;
(二)未实施技术检查、受到建设主管部门质量安全类行政立案处罚、未兑现承诺、发生影响较大安全质量突发事件的;
(三)经群众举报或媒体曝光,并由住房城乡建设主管部门现场核实存在重大风险事故隐患的;
(四)项目建设、施工、监理任何一方累计3次及以上被住房城乡建设主管部门或监督机构记录不良行为的;
(五)建设单位在申办施工许可证环节,填报项目风险等级低于项目实际风险等级的;
(六)应上级部门要求或由下级部门提请提级监管的。
工程发生1起较大及以上安全质量事故或2起及以上一般安全质量事故的,该工程综合风险等级升级为“高风险”,且该工程施工总承包单位在渝总承包的其他工程均按提高一级风险等级加强监管(高风险除外,但应在事故发生后至整改完成前,每月增加一次监督抽查)。
六、其他
本通知自2023年7月1日起实施,《关于进一步优化营商环境提升建筑工程施工质量安全管控水平的通知》(渝建质安〔2019〕39号)同时废止。自实施之日起,已获得施工许可的项目,参建单位及质量安全监督机构委派的项目主要管理人员和项目监督人员不强制要求按本通知进行调整,但应根据本通知及时调整监督检查频次;未获得施工许可的项目,应严格执行本通知规定。
附件:重庆市房屋建筑和市政基础设施工程综合风险等级划分标准
重庆市住房和城乡建设委员会
2023年6月20日





欢迎加入:后EMBA董事长高端项目
【联系方式】
咨询人:李老师
联系电话:139 1144 5864(同微信)
邮箱:1847623599@qq.com
微信:nt2014520(请备注“后E董事长”)
长按下方二维码添加李老师微信(请备注:后E董事长)

【联系方式】
咨询人:李老师
联系电话:139 1144 5864(同微信)
邮箱:1847623599@qq.com
微信:nt2014520(请备注“后E董事长”)
长按下方二维码添加李老师微信(请备注:后E董事长)

长按识别二维码,关注建筑业观察。


