

暴涨过后,一地鸡毛!
9月9日,创业板大跌,整个大盘也随之遇冷,在风向转变之后,一些大涨个股中的获利盘开始集体出逃。
天海防务9月9日晚间公告,近日接到公司控股股东、实际控制人刘楠的通知,其质押在国泰君安、国元证券的部分股票可能将遭遇强制平仓导致被动减持,拟减持数量不超过4519.91万股,占公司总股本的4.71%,同时也是目前刘楠所持有的所有流通股。
梳理天海防务公告发现,早在2018年10月份,刘楠已经将几乎所有股权质押殆尽,两年期间天海防务股价最低最低点仅有2.21元/股,最近10多个交易日,天海防务股价已经从不足4元上涨到10.30元,此时两家机构将刘楠所持有的所有流通股强平,显然是看中了当下股价暴涨之后的难得窗口。
两家券商减持尚可接受,亚光科技的股东减持则让投资者措手不及,9月9日晚间,亚光科技发布公告,近日分别收到控股股东湖南太阳鸟控股有限公司(以下简称太阳鸟控股)等通知,合计拟减持亚光科技股份比例不超过25.08%。亚光科技今年以来股价上涨接近3倍,股东如此大手笔清仓减持,后续亚光科技股价何去何从,自是不言而喻。
近日天山生物等妖股引起监管高度重视,更有多家媒体报道深交所正全面排查天山生物等公司的交易情况,发现有些交易可能涉嫌新型股价操纵行为,炒小炒差风险逐步累积。又有公司趁着股价上涨大规模减持,对于普通投资者而言,是否要继续追高,确实要仔细思量了。
天海防务9月9日晚间公告,近日接到公司控股股东、实际控制人刘楠的通知,其质押在国泰君安、国元证券的部分股票可能将遭遇强制平仓导致被动减持,拟减持数量不超过4519.91万股,占公司总股本的4.71%,不超过刘楠持有公司股份的25%。

从公告披露的内容上来看,刘楠合计持有公司18.83%的股权,已经质押的股份占公司总股本的18.80%,几乎全部质押殆尽,其中无限售流通股为4519.91万股,此次两家券商计划把所有能强平的股份全部强平,可以算是顶格强平了。
有意思的是,根据天海防务的历史公告,早在2018年10月16日,刘楠将其持有的168.65万股质押给国元证券时,其质押的股份占就已经公司总股本的18.80%,此后也没有解质押和新质押的公告。
2019年1月份,国泰君安也已经就股权质押问题向法院提起了诉讼,要求刘楠向国泰君安支付超过1.4亿元的股权质押借款本金,以及2000万元左右的利息及违约金。
随后的近两年中,天海防务的股价最低一度触及2.21元每股,从这些信息来看,其实刘楠质押的股票很有可能早已经符合强平的标准,但是两家机构一直没有采取强平的措施。

但是持续上涨的股价给了两家机构强平的“良机”。近日,天海防务股价持续大涨,从8月24日至9月8日连续11连阳,股价从4块钱左右直接拉升到10元以上,期间涨幅超过250%。9月9日盘中一度上涨超过18%,最后以下跌5.16%收尾,盘中振幅高达32.87%。但是最终报价仍然高达10.30元/股。
从基本面上来看,天海防务早已经千疮百孔。

2019年3月21日,公司收到上海市第三中级人民法院(以下简称“法院”)发来的《应诉通知书》(2019沪03破申13号),债权人中国船舶重工集团公司第七○四研究所(以下简称“七○四所”)以公司无法清偿到期债务并且明显缺乏清偿能力为由,向法院申请对公司进行重整。2020年2月14日上海市第三中级人民法院裁定受理债七○四所对公司的重整申请。
目前,公司已经走上了重整程序,如果公司宣告破产,将被实施停牌并面临终止上市的风险。
此外,公司目前二股东已经涉及合同诈骗被立案。

公司与李露2015年6月12日签署《发行股份及支付现金购买资产协议》,公司通过发行股份及支付现金的方式,向李露购买由其持有的泰州市金海运船用设备有限责任公司(以下简称“金海运”)100%股权,双方约定资产交易价格为13.55亿元,其中以现金方式支付6.57亿元,以发行股份的方式支付6.98亿元。2016年4月1日,金海运完成了相关的资产过户手续,成为公司的全资子公司。
基于金海运存在巨额存货并导致公司于2019年大幅计提存货减值损失以及2018年度出现盈利水平大幅度下滑、导致公司于2018年大幅计提商誉减值的事实,同时金海运原股东李露、原管理团队及其他相关人员不配合提供相关的资料,为了维护上市公司和中小投资者的利益,公司对可能涉嫌违法违规的相关人员及行为,及时向有关部门进行反映。
2020年7月份公司近日收到上海市公安局松江分局出具的《立案告知书》,经该局审查,认为李露等人涉嫌合同诈骗一案符合刑事立案条件,决定立案。
受到金海运减值等问题影响,公司2018年、2019年分别亏损18.78亿元和3.58亿元,2020年上半年,公司业绩有所好转,盈利4068.82万元。
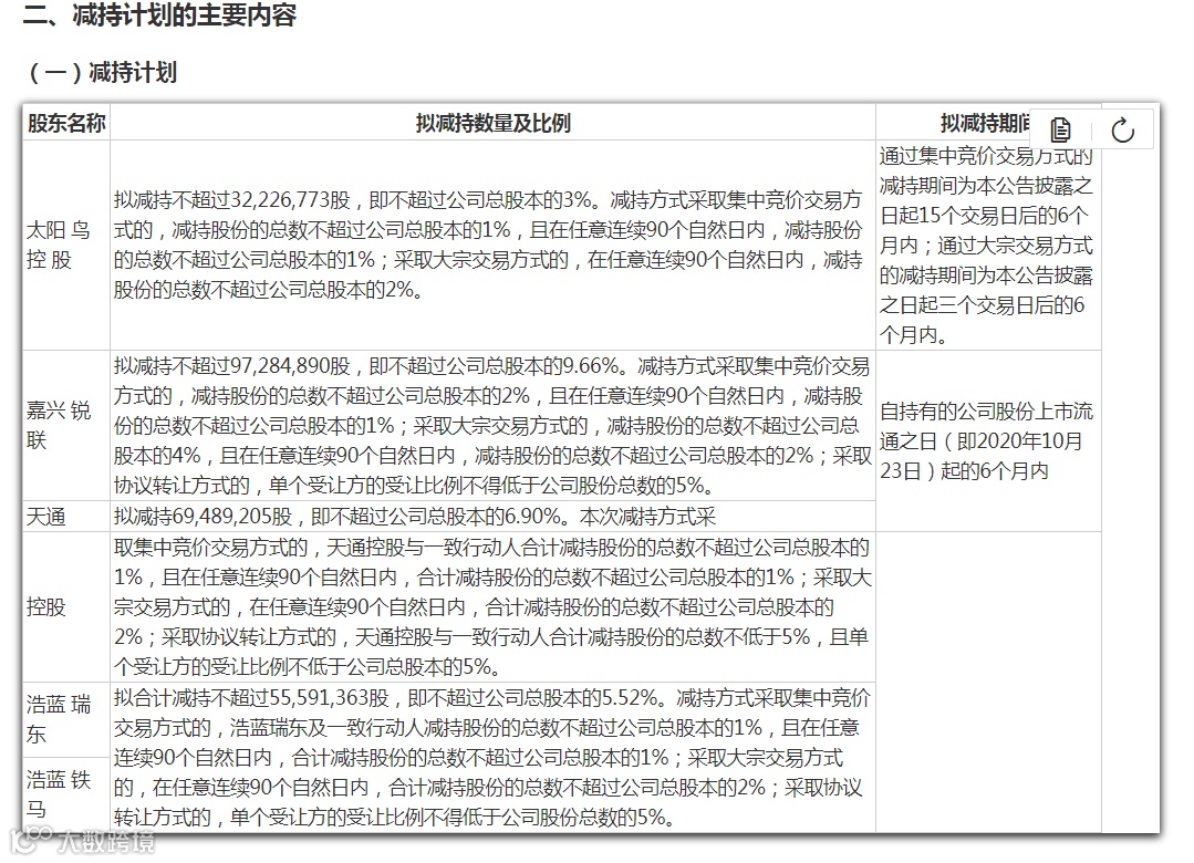
9月9日晚间,亚光科技发布公告,近日分别收到控股股东湖南太阳鸟控股有限公司(以下简称太阳鸟控股)、嘉兴锐联三号股权投资合伙企业(有限合伙)(以下简称嘉兴锐联)、天通股份、北京浩蓝瑞东投资管理中心(有限合伙)(以下简称浩蓝瑞东)及其一致行动人北京浩蓝铁马投资管理中心(有限合伙)(以下简称浩蓝铁马)的《关于减持亚光科技集团股份有限公司股份相关事宜的告知函》。

其中,太阳鸟控股拟减持不超过3222.68万股,即不超过亚光科技总股本的3%;嘉兴锐联拟减持不超过9728.49万股,即不超过亚光科技总股本的9.66%;天通控股拟减持6948.92万股,即不超过公司总股本的6.9%;浩蓝瑞东、浩蓝铁马拟合计减持不超过5559.14万股,即不超过亚光科技总股本的5.52%;由此,各股东合计拟减持亚光科技股份比例不超过25.08%。
公告披露,嘉兴锐联拟减持原因为基金自身资金安排,太阳鸟控股、天通控股、浩蓝瑞东及浩蓝铁马拟减持原因为公司发展需要。太阳鸟控股拟以集中竞价交易、大宗交易等方式减持;嘉兴锐联、天通控股、浩蓝瑞东及浩蓝铁马拟以集中竞价交易、大宗交易、协议转让等方式减持。

半年报显示,此次减持的股东均为公司前十大股东,除太阳鸟控股外,其余四位股东都拟清仓式减持。该四名股东所持股份均是通过此前太阳鸟(亚光科技前身)收购亚光电子时获得。

股价上来看,亚光科技年初股价在7元左右,6月以来更是加速上涨,一度超过26元/股,随后有所回调,截至9月9日收盘报21元/股,年内涨幅接近300%。
获利资金忙着减持,显然会对股价产生不小的影响。天海防务的股价在9月9日已经坐上了过山车。当日盘间公司股价一度飙涨超过18%,2点前后快速下杀,最大跌幅达到13%,日内振幅32.87%,最终以大跌5.16%收场。
亚光科技虽然9日还上涨了1.84%,但是股吧等社区已经哀鸿遍野,10日开盘显然并不乐观。
事实上,两只个股获利盘出逃,亦是在提醒市场风险,两只个股均来自创业板,近期受到天山生物等个股炒作影响,创业板部分个股上面炒作情绪浓厚,短期涨幅惊人,天海防务和亚光科技都是这种市场情绪的受益者,但是显然风向在变化。
天山生物等妖股引起监管高度重视,更有多家媒体报道深交所正全面排查天山生物等公司的交易情况,发现有些交易可能涉嫌新型股价操纵行为,炒小炒差风险逐步累积。

9日的盘面上看,有20余只的创业板低价股跌幅超过15%,回调风险不容忽视,如果在当下的市场情况下,还盲目追高短期涨幅较大的个股,投资者显然会承当远远超过潜在收益的风险。
送外卖就是与死神赛跑?万亿美团刷屏!"你愿意多给我5分钟吗?"绑架客户还是体谅小哥?美团最新回应
突然离职!国信泰九开创者张定军告别华林证券,入职不足两个月!高管团队曾多次变动,背后有何原因?
突发!3只创业板"妖股"同时停牌核查,什么信号?深交所再次复盘炒作数据,妖风该停一停了?

券商中国是证券市场权威媒体《证券时报》旗下新媒体,券商中国对该平台所刊载的原创内容享有著作权,未经授权禁止转载,否则将追究相应法律责任。



