提涨2000元/吨后,化工一哥突发停产!
河北:石家庄、定州、衡水、邯郸、唐山、廊坊6市启动重污染天气Ⅱ级(橙色)应急响应。
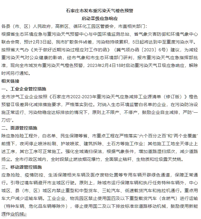
石家庄市重污染天气应急指挥部批准,自2023年2月4日18时启动重污染天气Ⅱ级应急响应,解除时间另行通知。

定州市定于2月3日18时启动重污染天气Ⅱ级(橙色)应急响应。解除时间另行通知。

衡水市定于2月3日18时启动II级应急响应,解除时间另行通知。

邯郸市重污染天气应急指挥部决定2月3日14时起启动II级应急响应,在确保安全生产和民生保障的前提下,全市域严格按照应急减排有关要求落实各项应急减排措施。解除时间根据会商研判结果另行通知。

唐山市自2023年2月4日18时全市启动重污染天气Ⅱ级应急响应,具体解除时间另行通知。







廊坊市大气污染治理工作领导小组办公室定于2月4日18时启动II级应急响应,解除时间另行通知。
四川:成都、泸州两市启动重污染天气橙色预警,资阳、德阳、广元、绵阳、南充、自贡、绵阳7市启动重污染天气黄色预警。
成都市大气、水、土壤污染防治“三大战役”领导小组办公室发布通知,根据四川省污染防治攻坚办发布的重污染天气预警信息,按照《成都市重污染天气应急预案(2022年修订)》相关规定,成都决定于2023年2月4日零时启动重污染天气橙色预警。

泸州市污染防治攻坚战领导小组办公室决定从2023年2月3日12时起启动重污染天气Ⅱ级橙色预警。
资阳市自2月3日18时起启动重污染天气黄色预警,请你们按照资阳市重污染天气应急预警M级响应措施要求,落实区域联防联控有关要求,加强重点行业帮扶指导和暗查暗访,有效减缓污染影响。

德阳市污染防治攻坚战领导小组办公室决定于2023年2月4日零时起启动重污染天气黄色预警,请各地、各部门高度重视,按照预案要求全力做好本地、本行业重污染天气应急管控工作,减少污染物排放,减缓重污染天气影响。
广元市污染防治攻坚战领导小组办公室按照省污染防治攻坚战领导小组办公室决定从2月4日上午9时启动重污染天气黄色预警和Ⅲ级应急响应。

巴中市重污染天气应急指挥部办公室决定,自2023年2月4日0:00起,全市同步启动橙色预警和II级应急响应。请各县(区)和市级相关部门按照相关规定和职责迅速启动II级应急响应,及时研究落实相关措施,坚决确保重污染天气应对措施落实到位,最大程度降低污染浓度和污染级别。
南充市污染防治攻坚战领导小组办公室决定自2023年2月4日零时启动南充市重污染天气黄色预警。
自贡市自2月3日12时启动重污染天气橙色预警,自2月6日零时起,执行机动车尾号限行措施。重污染天气橙色预警的启动,也将代表新一轮汽车尾号限行的实施,请各位私家车主请注意自己的车辆号牌尾号哟,合理安排、绿色出行。

绵阳市污染防治攻坚战暨重污染天气应急领导小组定于2月4日0时起,启动重污染天气黄色(III级)预警。绵阳各地各相关部门要严格按照《绵阳市重污染天气应急预案(2022年修订版)》和《绵阳市2022年重污染天气秋冬季应急减排措施清单》全面落实各项应急减排措施,加强重点区域、重点时段、重点行业帮扶指导和暗查暗访,有效减缓污染影响。
焦作市污染防治攻坚办发布通知,决定自2月3日24时起,启动重污染天气橙色预警(Ⅱ级响应)。
濮阳市生态环境保护委员会办公室,决定自2023年2月3日12时起,在全市范围内启动重污染天气橙色预警,实施II级应急响应。
德州市重污染天气应急指挥部决定自2023年2月3日23时发布重污染天气橙色预警,2月4日16时启动重污染天气Ⅱ级应急响应。
聊城市市重污染天气应急指挥部决定自2023年2月3日22时发布重污染天气橙色预警,2月4日14时启动重污染天气Ⅱ级应急响应。
菏泽市重污染天气应急指挥部办公室通知全市自2023年2月4日16时起启动重污染天气Ⅱ级应急响应。

济宁市重污染天气应急工作领导小组办公室研究决定,自2023年2月4日12时发布重污染天气橙色预警,2月4日15时启动II级应急响应。




滨州市重污染天气应急指挥部办公室要求,于2月3日23时发布重污染天气橙色预警,并于2月4日16时启动Ⅱ级应急响应。

济宁市:经市重污染天气应急工作领导小组办公室研究决定,济宁市自2023年2月4日12时发布重污染天气橙色预警,2月4日15时启动II级应急响应。

哈尔滨市气象局启动重污染天气二级(橙色)预警:经生态环境部门和气象部门会商研判,哈尔滨市2月4-6日气象扩散条件不利,将出现重污染过程。
为保障全市环境空气质量,根据《哈尔滨市重污染天气应急预案(2020年修订)》规定,哈尔滨市重污染天气应急指挥部办公室决定于2月4日9时30分启动重污染天气二级(橙色)预警,预警解除时间另行通知。

晋城市:重污染天气应急指挥部办公室决定自2023年2月4日18时00分启动重污染天气橙色预警(Ⅱ级),1月29日启动的不利气象条件应对措施同步取消。
西安市环境监测站和市“一市一策”驻点跟踪研究工作组研判会商预测,2月6日至7日,西安市大气扩散条件较差,污染物进一步累积,预计空气质量为中度至重度污染。室于2023年2月6日10时发布重污染天气橙色预警信息,同步执行重污染天气Ⅱ级应急响应。
本文系网络转载,版权归原作者所有。部分文章推送时未能及时与原作者取得联系,若涉及版权问题,烦请与我们联系,我们将第一时间删除文章,与您共同协商版权问题。

