3月1日,大唐集团发布2023年第2批关于供应商不良行为处理情况的公告,共有699家企业被点名。其中包含2例光伏储能项目招标相关的5家企业被点名。
详情如下:
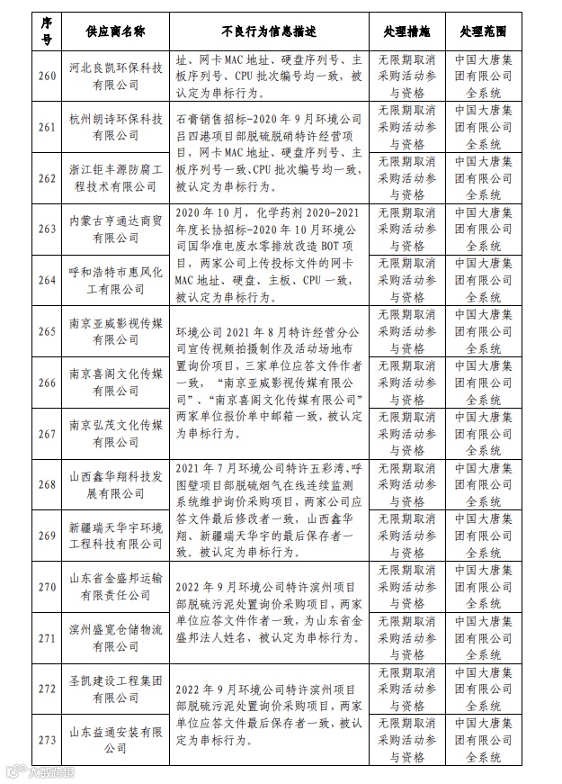
为促进供应商诚信履约,保证产品质量、服务水平,依据《中国大唐集团有限公司供应商管理办法》有关规定,对出现不诚信行为、履约不力以及产品质量等问题的供应商进行了处理,具体处理情况如附件1所示。
供应商整改说明:
相关供应商可在上述处理期结束前1个月,向招标人提出整改验收申请,经相关单位或部门验收合格后方能解除处理。
供应商整改需满足以下条件:
1.对于产品质量问题,供应商应提供有关的信息和数据,并积极配合招标人进行质量调查和原因分析,制定整改措施;对出现质量问题的产品进行免费处理或更换,赔偿由此引起的附加调试配合等费用,并对同类产品进行全面排查和整改;对于存在批量质量隐患或家族性缺陷的产品应全部免费召回或积极配合招标人进行治理,并赔偿因此造成的直接经济损失;
2.对于交货问题,供应商应在与采购需求单位协商后约定的期限内完成交货;
3.对于服务、诚信等问题,供应商应制定整改措施, 并做出不再发生类似问题的书面承诺。





















































