大数跨境

对照查看!21城最新公告病例轨迹信息汇总

对照查看!21城最新公告病例轨迹信息汇总 成都欧洲产业城
2022-03-23
2
导读:做好防护,转发周知


现将福建省福州市、山东省邹平市、重庆市、福建省泉州市、广东省深圳市、黑龙江省哈尔滨市、河北省廊坊市、河北省三河市、上海市、甘肃省兰州市、甘肃省白银市、内蒙古呼和浩特市、福建省厦门市、吉林松原市、吉林省辽源市、吉林省延吉市、辽宁省沈阳市、辽宁省大连市、辽宁省营口市、山东省青岛市、山东省聊城市莘县最新公告的病例活动区域公布如下。请广大市民朋友对照查看,如有轨迹重叠或收到疾控中心或社区通知(包括电话、短信等)后,请立即主动向所在社区、入住酒店、工作单位报备,积极配合开展隔离观察、核酸检测和健康监测等工作。如有发热、咳嗽等呼吸道疾病症状,请立即前往就近的发热门诊就诊。按照《中华人民共和国刑法》《中华人民共和国治安管理处罚法》《中华人民共和国传染病防治法》等相关法律法规,单位和个人瞒报、知情不报,违反疫情防控规定,导致疫情传播或者其他严重违法后果的,应当依法承担民事、行政、刑事责任。如果您有任何疑问,请您拨打12345市长热线,感谢您的配合。   


福建省福州市


3月21日,福州市仓山区在对管控区人员进行新冠病毒全员核酸检测筛查中,发现1份样本新冠病毒核酸初筛阳性,经福州市疾病预防控制中心复核为阳性。

病例活动轨迹

向上滑动查看


病例9:杨某某,女,41岁,居住于福州市仓山区城门镇谢安村67-4号。

3月13-14日1:00-8:30与丈夫朱某某福旺包子铺(地址:仓山区谢坑菜市场)做包子、卖包子,8:30关店后在家未外出,卖包子期间佩戴口罩。

3月15日1:00-9:21行程同13、14日,9:21-11:00在家接待朋友彭某、杨某某(阳性检测者)并吃午餐,后在家未外出。

3月16日行程同13、14日。

3月17日1:00-10:30行程同13、14日,10:30与丈夫朱某某骑电动车前往长乐福旺包子店(地址:长乐营前镇下洋村182-2号)做客,12:00-13:00与杨某某(阳性检测者)、肖某某等共10人在附近下洋大排档吃午餐,13:00肖某某去星光家具(下洋村家居厂)工作,13:00-16:50其余9人在包子铺打牌、聊天,16:50除肖某某外其余9人在下洋大排档就餐,19:30与丈夫骑电动车回家后未外出。


3月18日-19日行程同13、14日。


3月20日1:00-9:00行程同13、14日,9:00步行至谢安村村委会核酸采样,9:30步行回家后未外出,期间佩戴口罩。


3月21日1:00-10:30行程同13、14日,10:30与丈夫朱某某骑电动车前往城门镇安平村村委会核酸采样,11:00骑电动车回家后未外出,15:30转运至指定地点集中隔离。



山东省邹平市


2022年3月21日,邹平市报告1例核酸检测初筛阳性人员,正在进一步复核中。经流行病学调查,现将其在邹行程轨迹公告如下:

病例活动轨迹

向上滑动查看


3月15日

7:30从邹平六电公寓自驾到魏桥创业集团能源公司;

12:00去邹平六电食堂;

13:30自驾去邹平市中医院发热门诊;

17:30回魏桥创业集团机关三区家中。

3月16日

7:30从魏桥创业集团机关三区自驾到魏桥创业集团能源公司;

12:00去邹平六电食堂;

18:30到长山镇东蔚燃气加油站加油后回家。

3月17日

7:30从魏桥创业集团机关三区自驾到魏桥创业集团能源公司;

12:00去邹平六电食堂;

14:00去轻量化厂区做核酸检测;

18:00到建宇商城123超市购物;

18:15回家。

3月18日

7:30从魏桥创业集团机关三区自驾到魏桥创业集团能源公司;

9:00去邹平宏旭厂区做核酸检测;

15:30到国际商贸城邹平农夫果园购物;

15:35离开;

15:50到魏纺路可华超市;

15:55离开;

16:00到魏纺路益康药店;

16:05离开;

17:30至19:40到魏桥创业集团机关三区内一佳超市购物;

19:40后回家未外出。

3月19日

14:00至16:27到一佳超市购物。

3月20日

10:00至11:00本小区排队做核酸检测。



重庆市


经市、区两级专家研判,现将重庆市巴南区确诊病例5活动轨迹通告如下:

病例活动轨迹

向上滑动查看


3月13日

12:50从家(巴南区花溪街道岔路口渝南大道102号)步行至农家美味老卤(岔路口店),13:20回家,18:31农家美味老卤(岔路口店),19:21回家
3月14日

6:51从家步行至岔路口村公交站乘坐309公交车到南温泉小学,16:30虎啸口公交站,16:50乘坐309公交车,岔路口公交站下车后回家,17:10农家美味老卤(岔路口店),期间曾到巴蜀怡苑坝子采样点及亿品超市(十里缇香店)门口卤肉摊,17:54回家
3月15日

6:52岔路口村公交站乘坐309公交车到南温泉小学8:50乘坐309公交车到农家美味老卤(岔路口店),13:51回家,18:40农家美味老卤(岔路口店),19:20回家,期间曾到巴蜀怡苑坝子采样点(花溪典雅森林花园小区侧)
3月16日

12:42从家步行至农家美味老卤(岔路口店),13:50回家,18:00农家美味老卤(岔路口店),19:35回家
3月17日

未外出,闭环转运至集中医学观察点



福建省泉州市


泉州公布129名确诊病例活动轨迹。3月20日0~24时,泉州市新增确诊病例活动轨迹涉及的点位情况。

病例活动轨迹

向上滑动查看


确诊病例1:男,45岁,现住鲤城区鲤中街道礼让巷,经专家会诊由无症状感染者转为确诊病例(普通型)。

确诊病例2:女,53岁,丰泽滨海酒店员工,现住丰泽区丰泽街道,经专家会诊由无症状感染者转为确诊病例(轻型)。

确诊病例3:男,44岁,现住丰泽区城东街道保利二期,经专家会诊由无症状感染者转为确诊病例(轻型)。

确诊病例4:男,37岁,现住丰泽区冠亚凯旋门,经专家会诊为确诊病例(普通型)。

确诊病例5:男,27岁,现住丰泽区丰泽街道太平洋花园,大规模核酸检测发现,经专家会诊为确诊病例(普通型)。

确诊病例6:男,57岁,现住晋江市池店镇,大规模核酸检测发现,经专家会诊为确诊病例(普通型)。3月14-16日到过南安市官桥镇紫星村。

确诊病例7:男,27岁,现住鲤城区开元街道西街玉塔巷,大规模核酸检测发现,经专家会诊为确诊病例(轻型)。3月14日到过鲤城区新华路中闽百汇、丰泽区西贤路城口菜市场。

确诊病例8:女,45岁,现住丰泽区丰泽街道,大规模核酸检测发现,经专家会诊为确诊病例(轻型)。

确诊病例9:女,31岁,现住晋江市新塘街道梧林西区,经专家会诊为确诊病例(轻型)。3月13日到过石狮市金汇冰岛茶餐厅、晋江市梧林古村落。

确诊病例10:女,29岁,现住鲤城区开元街道,大规模核酸检测发现,经专家会诊为确诊病例(轻型)。3月12日到过鲤城区江滨北路培明汽车公司、南俊路。

确诊病例11:女,59岁,现住丰泽区城东街道玉石路,大规模核酸检测发现,经专家会诊为确诊病例(轻型)。

确诊病例12:女,1岁,现住石狮市湖滨街道凤凰城,经专家会诊为确诊病例(轻型)。

确诊病例13:女,33岁,现住鲤城区开元街道南俊北路,大规模核酸检测发现,经专家会诊为确诊病例(轻型)。

确诊病例14:女,36岁,现住丰泽区城东街道美仙山花苑,集中隔离点密接筛查发现,经专家会诊为确诊病例(轻型)。

确诊病例15:女,60岁,现住丰泽区城东街道美仙山花苑,大规模核酸检测发现,经专家会诊为确诊病例(轻型)。

确诊病例16:女,20岁,丰泽赫本酒吧员工,现住丰泽区泉秀街道蔚蓝海岸,居家隔离发现,经专家会诊为确诊病例(轻型)。

确诊病例17:女,31岁,现住丰泽区城东街道裕景湾,重点人群监测发现,经专家会诊为确诊病例(轻型)。

确诊病例18:男,27岁,现住晋江市池店镇龙湖嘉天下,重点人群监测发现,经专家会诊为确诊病例(轻型)。

确诊病例19:女,9岁,现住丰泽区清源街道忠堡路,大规模核酸检测发现,经专家会诊为确诊病例(轻型)。

确诊病例20:女,47岁,现住鲤城区鲤中街道金鱼巷,大规模核酸筛查发现,经专家会诊为确诊病例(轻型)。3月13日到过鲤城区新华南路T淘园。

确诊病例21女,23岁,晋江天宫酒吧员工,现住晋江市青阳街道安嘉公寓,大规模核酸检测发现,经专家会诊为确诊病例(轻型)。

确诊病例22:女,50岁,现住鲤城区金龙街道鼎盛大观,居家隔离发现,经专家会诊为确诊病例(轻型)。

确诊病例23:男,33岁,现住鲤城区开元街道西湖街,大规模核酸检测发现,经专家会诊为确诊病例(轻型)。

确诊病例24:女,30岁,现住丰泽区城东街道浔美社区,居家隔离发现,经专家会诊为确诊病例(轻型)。

确诊病例25:男,42岁,现住南安市罗东镇蔡厝村,居家隔离发现,经专家会诊为确诊病例(轻型)。3月14日到过南安市罗东镇源昌路。

确诊病例26:女,50岁,现住安溪县蓝田乡进德村,大规模核酸检测发现,经专家会诊为确诊病例(轻型)。

确诊病例27:女,40岁,现住鲤城区海滨街道幸福大厦,居家隔离发现,经专家会诊为确诊病例(轻型)。3月14-15日到过泉州中侨财富中心。

确诊病例28:女,55岁,现住丰泽区城东街道美仙山花苑,居家隔离发现,经专家会诊为确诊病例(轻型)。3月14日到过南安市洪濑镇建洪新村。

确诊病例29:女,5岁,现住丰泽区城东街道美仙山花苑,居家隔离发现,经专家会诊为确诊病例(轻型)。

确诊病例30:女,32岁,现住丰泽区城东街道美仙山花苑,居家隔离发现,经专家会诊为确诊病例(轻型)。

确诊病例31:男,2岁,现住丰泽区城东街道美仙山花苑,居家隔离发现,经专家会诊为确诊病例(轻型)。

确诊病例32:男,43岁,现住洛江区万安街道中源领地,经专家会诊为确诊病例(轻型)。

确诊病例33:女,22岁,现住丰泽区城东街道霞美社区,大规模核酸检测发现,经专家会诊为确诊病例(轻型)。3月15-17日到过丰泽区浔美社区。

确诊病例34:女,45岁,现住丰泽区城东街道浔美社区,大规模核酸检测发现,经专家会诊为确诊病例(轻型)。

确诊病例35:男,14岁,现住丰泽区城东街道美仙山花苑,居家隔离发现,经专家会诊为确诊病例(轻型)。

确诊病例36:男,47岁,现住丰泽区丰泽街道云谷小区,大规模核酸检测发现,经专家会诊为确诊病例(轻型)。

确诊病例37:女,36岁,现住丰泽区城东街道美仙山花苑,居家隔离发现,经专家会诊为确诊病例(轻型)。

确诊病例38:男,25岁,现住丰泽区城东街道,大规模核酸检测发现,经专家会诊为确诊病例(轻型)。3月15日到过同安区莲花高速站、丰泽区中国银行华大支行。

确诊病例39:男,70岁,现住丰泽区中骏广场安置小区,大规模核酸检测发现,经专家会诊为确诊病例(轻型)。

确诊病例40:女,53岁,现住丰泽区城东街道美仙山花苑,居家隔离发现,经专家会诊为确诊病例(轻型)。

确诊病例41:女,62岁,现住丰泽区泉秀街道,封控区筛查发现,经专家会诊为确诊病例(轻型)。3月14日到过丰泽浦西万达广场。

确诊病例42:男,45岁,现住丰泽区城东街道海城花苑,居家隔离发现,经专家会诊为确诊病例(轻型)。

确诊病例43:女,69岁,现住丰泽区城东街道海城花苑,居家隔离发现,经专家会诊为确诊病例(轻型)。

确诊病例44:男,72岁,现住丰泽区城东街道海城花苑,集中隔离点密接筛查发现,经专家会诊为确诊病例(轻型)。

确诊病例45:男,40岁,现住丰泽区泉秀街道中升雅园,大规模核酸检测发现,经专家会诊为确诊病例(轻型)。3月12日到过丰泽滨海酒店。

确诊病例46:女,14岁,现住鲤城区开元街道东街,大规模核酸检测发现,经专家会诊为确诊病例(轻型)。

确诊病例47:女,41岁,现住丰泽区城东街道浔美社区,主动就诊发现,经专家会诊为确诊病例(轻型)。

确诊病例48:女,23岁,晋江天宫酒吧员工,现住晋江市陈埭镇,居家隔离发现,经专家会诊为确诊病例(轻型)。

确诊病例49:男,37岁,现住丰泽区中骏广场,大规模核酸检测发现,经专家会诊为确诊病例(轻型)。

确诊病例50:男,32岁,丰泽赫本酒吧员工,现住丰泽区泉秀街道海逸国际公寓,管控区筛查发现,经专家会诊为确诊病例(轻型)。

确诊病例51:男,47岁,现住丰泽区泉秀街道霞淮街,经专家会诊为确诊病例(轻型)。

确诊病例52:女,33岁,现住丰泽区城东街道浔美社区,密接筛查发现,经专家会诊为确诊病例(轻型)。

确诊病例53:男,59岁,现住鲤城区鲤中街道名都大厦,大规模核酸检测发现,经专家会诊为确诊病例(轻型)。

确诊病例54:男,19岁,现住晋江市永和镇旦厝村,集中隔离点密接筛查发现,经专家会诊为确诊病例(轻型)。

确诊病例55:男,57岁,现住南安市丰州镇,经专家会诊为确诊病例(轻型)。

确诊病例56:女,7岁,现住丰泽区城东街道浔美社区,集中隔离点密接筛查发现,经专家会诊为确诊病例(轻型)。

确诊病例57:女,13岁,现住洛江区马甲镇尾岭新村,大规模核酸检测发现,经专家会诊为确诊病例(轻型)。

确诊病例58:女,42岁,现住石狮市宝盖镇百德康桥,经专家会诊为确诊病例(轻型)。3月14日到过晋江市洋埭鑫威鞋厂。

确诊病例59:女,29岁,现住丰泽区泉秀街道宝洲街,大规模核酸筛查发现,经专家会诊为确诊病例(轻型)。3月15-18日到过丰泽区浦西万达广场。

确诊病例60:男,44岁,晋江天宫酒吧员工,现住丰泽区泉秀街道沉洲花园,大规模核酸检测发现,经专家会诊为确诊病例(轻型)。3月17-18日到过丰泽区宝洲街亿购超市。

确诊病例61:男,48岁,现住南安市丰州镇中南大酒店工地宿舍,集中隔离点密接筛查发现,经专家会诊为确诊病例(轻型)。3月15-17日到过南安市丰州镇福德龙超市、好生活购物。

确诊病例62:男,16岁,现住鲤城区海滨街道东鲁路,社区筛查发现,经专家会诊为确诊病例(轻型)。

确诊病例63:男,32岁,现住洛江区万安街道院前社区,大规模核酸检测发现,经专家会诊为确诊病例(轻型)。

确诊病例64:女,48岁,现住鲤城区常泰街道上兴街,大规模核酸检测发现,经专家会诊为确诊病例(轻型)。

确诊病例65:男,48岁,现住晋江市池店镇世茂御龙府,大规模核酸检测发现,经专家会诊为确诊病例(轻型)。

确诊病例66:女,17岁,现住晋江市御江帝景,居家隔离发现,经专家会诊为确诊病例(轻型)。

确诊病例67:女,25岁,现住晋江市池店镇海丝景城,居家隔离发现,经专家会诊为确诊病例(轻型)。

确诊病例68:女,50岁,现住丰泽区城东街道美仙山花苑,重点人群筛查发现,经专家会诊为确诊病例(轻型)。3月14日到过城东星光耀广场。

确诊病例69:女,31岁,现住鲤城区鲤中街道新华北路,大规模核酸检测发现,经专家会诊为确诊病例(轻型)。3月16日到过鲤城区南环路汇购超市;17日到过鲤城区常泰路中国石化加油站。

确诊病例70:女,40岁,现住鲤城区鲤中街道富林新天地,集中隔离点密接筛查发现,经专家会诊为确诊病例(轻型)。

确诊病例71:男,35岁,现住丰泽区城东街道中骏裕景湾,大规模核酸检测发现,经专家会诊为确诊病例(轻型)。

确诊病例72:男,20岁,现住丰泽区东海街道,居家隔离发现,经专家会诊为确诊病例(轻型)。

确诊病例73:女,32岁,现住石狮市凤里街道九二路童装城,居家隔离发现,经专家会诊为确诊病例(轻型)。

确诊病例74:男,35岁,现住德化县盖德镇三福村,集中隔离点密接筛查发现,经专家会诊为确诊病例(轻型)。3月14-17日到过德化县南门歌图人生酒庄。

确诊病例75:女,43岁,现住丰泽区清源街道福邸西湖,大规模核酸检测发现,经专家会诊为确诊病例(轻型)。

确诊病例76:女,31岁,现住鲤城区浮桥街道新步社区,大规模核酸检测发现,经专家会诊为确诊病例(轻型)。

确诊病例77:女,22岁,现住丰泽区东海街道,大规模核酸检测发现,经专家会诊为确诊病例(轻型)。

确诊病例78:男,27岁,现住石狮市凤里街道九二路童装城,居家隔离发现,经专家会诊为确诊病例(轻型)。

确诊病例79:男,46岁,现住丰泽区清源街道福邸西湖,大规模核酸检测发现,经专家会诊为确诊病例(轻型)。

确诊病例80:女,51岁,现住丰泽区云盛路,大规模核酸检测发现,经专家会诊为确诊病例(轻型)。3 月18日到过丰泽区云盛路泉友超市。

确诊病例81:女,45岁,丰泽滨海酒店员工,现住丰泽区丰泽街道美桐街,经专家会诊由无症状感染者转为确诊病例(普通型)。

确诊病例82:女,31岁,现住丰泽区丰泽街道美桐街,经专家会诊由无症状感染者转为确诊病例(轻型)。

确诊病例83:男,28岁,晋江天宫酒吧员工,现住丰泽区津淮街中骏广场,大规模核酸检测发现,经专家会诊为确诊病例(普通型)。

确诊病例84:女,20岁,现住丰泽区津淮街中骏广场,居家隔离发现,经专家会诊为确诊病例(轻型)。

确诊病例85:男,14岁,现住丰泽区城东街道海城花苑,集中隔离点密接筛查发现,经专家会诊为确诊病例(轻型)。

确诊病例86:女,32岁,现住鲤城区浮桥街道火炬街,大规模核酸筛查发现,经专家会诊为确诊病例(轻型)。3月14-15日到过到过洛江区万安首富商城。

确诊病例87:女,40岁,现住丰泽区城东街道保利城,集中隔离点密接筛查发现,经专家会诊为确诊病例(轻型)。

确诊病例88:男,49岁,现住丰泽区北峰街道肖厝社区,经专家会诊为确诊病例(轻型)。

确诊病例89:男,54岁,现住鲤城区开元街道红梅新村,大规模核酸筛查发现,经专家会诊为确诊病例(轻型)。3月15-17日到过泉州开发区智泰路万龙金刚石具有限公司。

确诊病例90:男,32岁,晋江天宫酒吧员工,现住晋江市青阳街道泉商安嘉公寓,管控区人员筛查发现,经专家会诊为确诊病例(轻型)。

确诊病例91:女,26岁,现住南安市霞美镇仙河村,大规模核酸筛查发现,经专家会诊为确诊病例(轻型)。

确诊病例92:女,6岁,现住丰泽区城东街道冠亚凯旋门,经专家会诊为确诊病例(轻型)。

确诊病例93:男,26岁,现住丰泽区城东街道前头社区,大规模核酸检测发现,经专家会诊为确诊病例(普通型)。

确诊病例94:女,59岁,现住洛江区罗溪镇,大规模核酸筛查发现,经专家会诊为确诊病例(普通型)。3月13-15日到过丰泽区浦西万达广场。

确诊病例95:女,46岁,现住鲤城区常泰街道高科雅园,大规模核酸筛查发现,经专家会诊为确诊病例(普通型)。3月15-17日到过鲤城区高科雅园药店。

确诊病例96:女,6岁,现住丰泽区城东街道浔江路,大规模核酸筛查发现,经专家会诊为确诊患者(普通型)。

确诊病例97:女,36岁,现住丰泽区冠亚城市花园,大规模核酸筛查发现,经专家会诊为确诊病例(轻型)。

确诊病例98:女,31岁,现住丰泽区北峰街道招丰社区,重点人群筛查发现,经专家会诊为确诊病例(轻型)。

确诊病例99:女,36岁,现住鲤城区海滨街道,重点人群监测发现,经专家会诊为确诊病例(轻型)。3月15日到鲤城区金龙街道高山花苑;16日到过鲤城区浮桥街道仙景工业区。

确诊病例100:女,24岁,现住丰泽区东湖街道鹿园山庄,大规模核酸筛查发现,经专家会诊为确诊病例(轻型)。

确诊病例101:女,55岁,丰泽宜尚酒店员工,现住洛江区万安街道武夷花苑,大规模核酸筛查发现,经专家会诊为确诊病例(轻型)。

确诊病例102:女,26岁,现住丰泽区泉秀街道浦西花园,居家隔离发现,经专家会诊为确诊病例(轻型)。

确诊病例103:女,25岁,现住晋江市陈埭镇溪边学园路,经专家会诊为确诊病例(轻型)。

确诊病例104:女,40岁,现住晋江市池店镇蓝湾悦庭,大规模核酸筛查发现,经专家会诊为确诊病例(轻型)。3月12日到过晋江市池店中心公园;13日到过鲤城实验小学。

确诊病例105:女,33岁,现住洛江区万安街道美亚芳邻,大规模核酸筛查发现,经专家会诊为确诊病例(轻型)。

确诊病例106:女,14岁,现住丰泽区冠亚城市花园,集中隔离点密接筛查发现,经专家会诊为确诊病例(轻型)。

确诊病例107:男,34岁,现住丰泽区清源街道田边社区,经专家会诊为确诊病例(轻型)。

确诊病例108:男,64岁,现住晋江市陈埭镇海尾村,大规模核酸筛查发现,经专家会诊为确诊病例(轻型)。

确诊病例109:女,49岁,现住丰泽区泉秀街道浦西花园,大规模核酸筛查发现,经专家会诊为确诊病例(轻型)。

确诊病例110:男,32岁,现住晋江市池店镇百信御江帝景,集中隔离点密接筛查发现,经专家会诊为确诊病例(轻型)。3月12日到过晋江市万科金域滨江二期、百信太阳城、永辉超市;13日到丰泽区丰泽广场。

确诊病例111:女,44岁,现住晋江市池店镇,居家隔离发现,经专家会诊为确诊病例(轻型)。3月13-15日到过晋江市池店镇东山菜市场。

确诊病例112:女,34岁,现住洛江区万安街道首富商城,大规模核酸检测发现,经专家会诊为确诊病例(轻型)。

确诊病例113:女,26岁,丰泽铂金酒店员工,现住丰泽区东海街道中骏广场,居家隔离发现,经专家会诊为确诊病例(轻型)。

确诊病例114:女,77岁,现住鲤城区美食街泉府大第,大规模核酸筛查发现,经专家会诊为确诊病例(轻型)。3月14-16日到过丰泽区后坂菜市场。

确诊病例115:女,36岁,现住鲤城区海滨街道升达旺座,大规模核酸筛查发现,经专家会诊为确诊病例(轻型)。

确诊病例116:女,32岁,现住丰泽区城东街道金凤屿花苑,经专家会诊为确诊病例(轻型)。

确诊病例117:男,6岁,现住洛江区万安街道嘉琳广场,经专家会诊为确诊病例(轻型)。

确诊病例118:男,6岁,现住丰泽区城东街道金凤屿花苑,大规模核酸筛查发现,经专家会诊为确诊病例(轻型)。

确诊病例119:男,22岁,现住丰泽区东海街道,经专家会诊为确诊病例(轻型)。

确诊病例120:女,57岁,现住丰泽区城东街道浔美社区,居家隔离发现,经专家会诊为确诊病例(轻型)。

确诊病例121:女,23岁,晋江天宫酒吧员工,现住晋江市陈埭镇安嘉公寓,居家隔离发现,经专家会诊为确诊患者(轻型)。3月13日到过丰泽区浦西万达广场。

确诊病例122:女,36岁,现住洛江区双阳街道吉源花苑,大规模核酸筛查发现,经专家会诊为确诊患者(轻型)。3月16 -18日到过洛江区万安友谊超市。

确诊病例123:男,69岁,现住晋江市池店镇东山村,主动就诊发现,经专家会诊为确诊患者(轻型)。

确诊病例124:女,29岁,现住丰泽区东海街道中骏广场,大规模核酸筛查发现,经专家会诊为确诊患者(轻型)。

确诊病例125:女,34岁,现住丰泽区泉秀街道万祥公寓,经专家会诊为确诊患者(轻型)。

确诊病例126:男,30岁,现住丰泽区城东街道中骏世界城,集中隔离点密接筛查发现,经专家会诊为确诊患者(轻型)。

确诊病例127:女,56岁,现住丰泽区东海街道滨海街,经专家会诊为确诊患者(轻型)。3月14日到过丰泽区大淮新村。

确诊病例128:女,8岁,现住丰泽区城东街道浔美社区,大规模核酸筛查发现,经专家会诊为确诊患者(轻型)。

确诊病例129:女,39岁,现住丰泽区城东街道浔江路,大规模核酸筛查发现,经专家会诊为确诊患者(轻型)。



广东省深圳市


3月21日0—24时,深圳新增28例病例。其中,1例在社区筛查中发现,1例在重点人群筛查中发现,7例在重点区域筛查中发现,19例在隔离观察的密接人员排查中发现;23例诊断为新冠肺炎确诊病例,5例诊断为新冠病毒无症状感染者。

病例活动轨迹

向上滑动查看


病例1


女,27岁,居住在福田区沙头街道上沙塘晏村4巷,在重点区域筛查中发现。


病例2


男,30岁,居住在福田区沙头街道上沙塘晏村6巷,在隔离观察的密接人员排查中发现。


病例3


男,60岁,居住在福田区沙头街道上沙塘晏村6巷,在隔离观察的密接人员排查中发现。


病例4


女,54岁,居住在福田区沙头街道上沙塘晏村7巷,在隔离观察的密接人员排查中发现。


病例5


男,26岁,居住在福田区沙头街道上沙塘晏村7巷,在隔离观察的密接人员排查中发现。


病例6


女,28岁,居住在福田区沙头街道上沙塘晏村7巷,在隔离观察的密接人员排查中发现。


病例7


女,3岁,居住在福田区沙头街道上沙塘晏村7巷,在隔离观察的密接人员排查中发现。


病例8


女,34岁,居住在福田区沙头街道上沙塘晏村8巷,在隔离观察的密接人员排查中发现。


病例9


女,35岁,居住在福田区沙头街道上沙塘晏村13巷,在隔离观察的密接人员排查中发现。


病例10


女,40岁,居住在福田区沙头街道上沙椰树村9巷,在重点区域筛查中发现。


病例11


女,4岁,居住在福田区沙头街道上沙龙秋村14巷,在隔离观察的密接人员排查中发现。


病例12


男,57岁,居住在福田区香蜜湖街道侨香村,在重点区域筛查中发现。


病例13


女,30岁,居住在福田区莲花街道天一名居,在隔离观察的密接人员排查中发现。


病例14


男,45岁,居住在福田区梅林街道梅林一村,在隔离观察的密接人员排查中发现。


病例15


男,48岁,居住在福田区园岭街道百花六路4号,在隔离观察的密接人员排查中发现。


病例16


男,30岁,居住在福田区福田街道同庆路9号附近临时建筑,在重点人群筛查中发现。


病例17


男,44岁,居住在宝安区沙井街道环镇路201号,在重点区域筛查中发现。


病例18


女,41岁,居住在宝安区沙井街道环镇路201号,在重点区域筛查中发现。


病例19


男,10岁,居住在宝安区沙井街道环镇路201号,在重点区域筛查中发现。


病例20


男,6岁,居住在宝安区沙井街道环镇路201号,在重点区域筛查中发现。


病例21


女,18岁,居住在宝安区沙井街道坣岗盛芳园北区,在隔离观察的密接人员排查中发现。


病例22


男,1岁半,居住在宝安区沙井街道和一新村,在隔离观察的密接人员排查中发现。


病例23


女,26岁,居住在南山区南山街道前海时代CEO公馆,在隔离观察的密接人员排查中发现。


病例24


男,25岁,居住在南山区南山街道前海时代CEO公馆,在隔离观察的密接人员排查中发现。


病例25


女,50岁,居住在南山区南山街道前海时代广场,在隔离观察的密接人员排查中发现。


病例26


男,31岁,居住在南山区南山街道7天连锁酒店(学府路店),在隔离观察的密接人员排查中发现。


病例27


女,47岁,居住在南山区南头街道前海东岸花园,在隔离观察的密接人员排查中发现。


病例28

女,9岁,居住在罗湖区黄贝街道福德花园,在社区筛查中发现。


经初步流调,新增病例近日主要活动轨迹为:


福田区


沙头街道:

浩然便利店(上沙椰树村9巷10号1楼)



黑龙江省哈尔滨市


2022年3月20日0时至24时,经哈尔滨市第六医院、省中医药大学附属第二医院哈南分院、省传染病防治院确诊并报告新增新冠病毒阳性感染者41例。其中,新冠肺炎确诊病例27例,新冠病毒无症状感染者14例。

病例活动轨迹

向上滑动查看


3月13日,道外区全盈生鲜(七道街店);南岗区和谐家园小区(征仪路);五常市壹米滴答快递(葵花大街时代新城小区),超越小区二期,鸿发副食超市(拉林镇解放大街17号),时代新城小区,嘉泽大药房(市医院店),永胜超市(拉林镇六合小区),学府商务会馆(拉林镇学府高层小区门市)。

3月13日、14日,五常市伊依超市(紫霖苑小区)。

3月13日-17日,尚志市福源食杂店(绥满公路店)。

3月13日、19日,尚志市牛家蔬菜水果(亚布力镇腾飞贸易城后门)。

3月14日,五常市阳光生鲜超市(拉林镇永海大街14号),金帝生活生鲜超市(拉林商城一楼),拉林镇政府会议室,宝丽来超市(拉林镇林平公路);尚志市南方烤鹅熟食店(大直街与和平路交叉口北40米),红肠熟食店汇丰肉联(亚布力镇百特佰购物中心门市一楼),韵达快递(亚布力分部)。

3月14日、15日,五常市嘉泽大药房(济民店),五常一粮店(开发大街246号)。

3月15日,五常市鲜汇果蔬生鲜超市(建设大街中国银行五常支行营业部西侧),全盈生鲜(文化路店),嘉泽大药房(中心店);尚志市倍丰农资(亚布力镇友谊小区西南侧),吴记王牌自助骨头锅(亚布力镇美食街站前九号楼),息家筋饼豆腐脑(和平路),百信超市(友谊小区店),晓凤水果蔬菜干果山产品(亚布力镇和平路时代购物中心旁),顺发五金电料商店(绥满公路和平商厦东南侧约40米),亚布力林业局阳光小区,天宇手机卖场(亚布力镇李氏婚纱摄影西侧),梦金园一店(亚布力镇时代购物中心一楼门市),梦金园二店(亚布力镇和平路政府零号楼一楼门市),太平洋生鲜超市(亚布力镇和平商厦),亚布力镇富强委永顺路204号,亚布力镇成祥制米厂,东方大药房(第一分店)。

3月15日、16日,尚志市亚布力镇利民小区。

3月15日-18日,尚志市亚布力前进粮库有限责任公司。

3月16日,尚志市冷山杂货店(石头河子镇庆丰村冷山屯),石头河子镇政府主楼一楼。

3月17日,五常市全盈生鲜(雅臣路店);尚志市中国农业银行(亚布力支行),鑫麦烘焙工坊(旗舰店),南方干调(绥满公路萌芽幼儿园西北侧约160米),和平路百特佰购物中心西道口小市场;出租车(黑A3CV05)。 

3月18日,尚志市宝成肉铺(绥满公路和平商厦西侧约220米)。

3月19日,尚志市旺旺食品超市(绥满公路亚布力公路客运站西北侧约150米),亚布力镇田丰福邸小区。



河北省廊坊市


廊坊市安次区防疫办通告3月18日新增确诊病例活动轨迹。

廊坊市病例活动轨迹

向上滑动查看


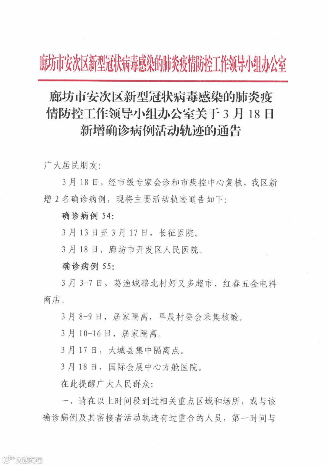
廊坊市安次区防疫办关于3月18日新增确诊病例活动轨迹的通告

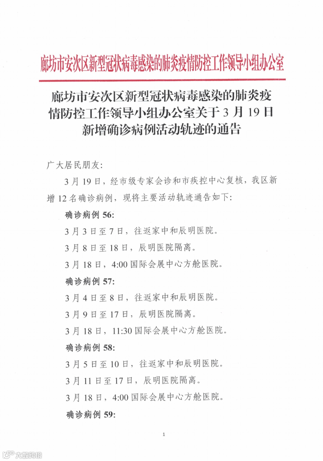
廊坊市安次区防疫办关于3月19日新增确诊病例活动轨迹的通告




河北省三河市


3月21日0-24时,廊坊市三河市新增1例新冠肺炎阳性感染者(为外省确诊病例的密切接触者,由外省协查函推送),系集中隔离点隔离人员。现将主要活动轨迹通告如下:

三河市病例活动轨迹

向上滑动查看


病例19:

3月7日,6:47在诸葛店公交站乘坐815(快),7:00在东方夏威夷车站下车,7:31到白庙检查站,17:30乘坐815(快)到美林小区南门。

3月8日-11日,每天5:30到美林小区南门乘坐815(快)(11日乘坐815)。

3月8日乘坐815(快)于19:00到美林小区南门,随后步行到星河皓月小区燕宏皓超市旁理发店;10日乘坐815于18:50到美林小区南门;11日乘坐815于18:45到美林小区南门,随后步行到星河皓月小区燕宏皓超市。

3月12日,居家未外出。

3月13日-14日,分别于11:30、13:30参加全员核酸检测,其余时间居家未外出。

3月15日凌晨,作为外省协查函推送的密切接触者由负压救护车转运至集中隔离点。

3月21日,核酸检测结果呈阳性,由负压救护车转运至定点救治医院。



上海市


2022年3月18日0—24时,上海市新增本土新冠肺炎确诊病例8例和无症状感染者366例,其中4例确诊病例和178例无症状感染者在隔离管控中发现,其余在相关风险人群排查中发现。感染者居住地信息将按区划分进行统计,各区信息如下:

病例活动轨迹

向上滑动查看


浦东新区

三三公路5020弄,

上南路3520弄,

北艾路1077弄,

蔡伦路1433弄,

齐爱路168弄,

定水路50弄,

新德路835弄,

华夏东路1668弄,

芳芯路251弄,

浦三路635弄,

江东支路南项湾,

观海路1118弄,

芦云路200弄,

杨莲路南新村吴家宅 ,

玉兰路81弄,

博华路999弄,

永泰路595弄,

博山路200弄,

瑞和路101弄,

南林路734弄,

华安路24弄,

锦安东路88弄,

浦东大道501弄,

人民西路1533弄,

栖山路1636弄,

枣庄路399弄,

枣庄路210弄,

金桥路1221弄,

云山路835弄,

博山东路811弄,

龙居路191弄,

拱为路2600弄,

拱乐路2400弄,

城南路818号,

听谐路73弄,

迎薰路215弄,

听悦路1205弄,

拱鸣路60弄,

新德路1058弄,

秀浦路10号,

南园路455弄,

彩虹雅苑东苑10号,

行泰路150弄,

东波路58弄,

柳埠路135弄,

柳杉路12号,

联勤村李家宅,

世博大道94弄,

上南路51号,

成山路1728弄,

崂山路551弄,

栖山路1700弄,

鹤驰路99弄,

亦园路75弄,

栖山路1555弄,

龙居路1号,

龙居路150弄,

东波路585弄,

高科西路3060弄,

绿林路333号,

灵岩南路1399弄。

已对相关居住地落实终末消毒措施。


黄浦区

鲁班路721弄,

淡水路225弄,

河南南路368弄,

斜土路486弄,

淮海东路89弄,

广东路138号,

五里桥路39弄,

河南南路398弄,

新昌路477弄,

中山南路1887弄,

斜土路80弄。

目前,已对相关居住地落实终末消毒措施。


静安区

茂名北路93号,

临汾路300弄,

中山北路197弄,

万荣路948号,

沪太路1329弄,

海防路100弄,

平型关路801弄,

长宁路209弄,

万荣路959号。

已对相关居住地落实终末消毒措施。


徐汇区

虹漕南路99弄,

龙南五村,

罗秀路930弄,

龙华路2518弄,

桂林西街47弄,

大木桥路450弄,

湖南路4弄,

虹梅南路698弄,

龙吴路2588弄,

田林十三村,

汇成二村,

老沪闵路1068弄,

华济路1号北二,

漕溪路251弄,

龙吴路1717弄,

东安一村,

龙州路425弄,

百色路451弄,

日晖一村,

老沪闵路901号,

罗秀路1175弄,

罗秀路887号,

梅陇十一村,

凯旋南路31号,

龙吴路555弄,

龙吴路2418弄,

天钥桥南路1191号,

龙华西路21弄,

梅陇六村,

江南一村。

已对相关居住地落实终末消毒措施。


长宁区

华山路1038弄,

万航渡路1455号,

天山路938弄,

天山路288弄,

茅台路900弄,

金钟路255弄。

已对相关居住地落实终末消毒措施。


普陀区

普陀区真光路798弄,

普陀区定边路377弄,

普陀区平利路21弄,

普陀区镇坪路48弄,

普陀区管弄路311弄,

普陀区车站新村,

普陀区新村路1717弄,

普陀区黄陵路200弄,

普陀区志丹路500弄,

普陀区金汤路353弄,

普陀区新村路1881弄,

普陀区西康路1288弄,

普陀区昌化路994弄。

已对相关居住地落实终末消毒措施。


虹口区

逸仙路810弄,

榆林路69弄,

天宝路882弄,

广中路680弄,

四达路220弄,

曲阳路610弄,

车站北路732弄,

四川北路1906弄,

万安路1323弄,

场中路115弄,

欧阳路289弄,

东大名路888弄,

吴家湾路101弄,

广灵二村。

已对相关居住地落实终末消毒措施。


杨浦区

国权后路15弄,

政通路9弄,

长阳路2087弄,

控江路2028号,

国顺路398号,

凤城三村,

凤城二村。

已对相关居住地落实终末消毒措施。


宝山区

大华路301弄,

顾陈路319号,

顾村镇盛宅村,

大华二路80号,

呼玛二村,

虎林路135弄,

华灵路1681弄,

菊泉街400弄,

大华路455弄,

菊太路1609弄,

沙浦路311弄,

华灵路1900弄,

十二房路,

泰和西路3463弄,

永顺路81弄,

友谊路2699号,

新沪路864号,

长江路868号,

长临路1318弄。

已对相关居住地落实终末消毒措施。


闵行区

七莘路2465弄30支弄,

华漕新村,

春申路1580弄,

都会路258号,

北翟路3318弄,

东川路800号,

东风村,

剑川路198弄,

剑川路201弄,

剑川路综合服务中心工地宿舍,

华宁路1399弄,

普乐路460号,

莲花南路1108弄,

梅陇二村,

金平路558弄,

银春路2200弄,

民建村,

银都路2688弄,

申北路135弄,

普乐路425弄,

名都路58弄,

北翟路2000弄,

江汉路200弄,

沪闵路6780弄。

已对相关居住地落实终末消毒措施。


嘉定区

温宿路6弄,

崇教路267号,

城中路213弄,

温宿路39弄,

温宿路45号,

建华路64号,

靖远路742弄,

靖远路1099弄,

金园一路1118弄,

海波路333弄,

海川路58弄,

华江支路328弄,

临夏路98弄,

芳林路1357弄,

澄浏中路1855弄,

南新路478弄,

沈徐路128弄,

娄塘人民街101号,

娄塘小东街48号,

星华公路2173号,

嘉定工业区娄东村、

三里村、

娄南村、

战斗村,

安亭镇联群村,

江桥镇五四村,

南翔镇新丰村,

华亭镇唐行石村,

真新街道丰庄二村。

已对相关居住地落实终末消毒等措施。


金山区

龙轩路1998弄,

板桥东路1200弄,

北泰路318弄,

板桥西路1709号,

板桥西路1709号,

龙轩路1998弄,

枫阳路211号,

贵泾村,

西静路1429弄,

蒙山路1517弄,

海盛路500弄,

贵泾村,

龙宇路999弄,

金龙新街436弄,

金龙新街436弄,

金龙新街436弄,

干巷和溪园。

已对相关居住地落实终末消毒措施。


松江区

外婆泾路299弄,

古楼公路759弄,

龙源路555号,

金白花路50弄,

申浜路279弄,

欣浪路888弄,

大官塘路248弄。

已对相关居住地落实终末消毒措施。


青浦区

龙联路58弄,

新府中路1655号,

盈港东路8300弄,

北青公路3488号,

华纪路189弄,

新凤南路233弄,

华盈路1085号,

青松路129弄,

莫家圩水塘上,

外青松公路6161号,

沪青平公路2095号。

已对相关居住地落实终末消毒措施。


奉贤区

金汇镇秀韵路105弄

西渡街道扶兰路18弄

四团镇横桥村

奉城镇头桥东路456号

西渡街道西闸路1118弄

西渡街道南渡村。



甘肃省兰州市


3月19日0—24时,甘肃省兰州市新增病例:兰州市七里河区16例、西固区3例、永登县3例、安宁区2例、城关区1例,兰州新区2例(均为无症状转确诊病例),新增本土无症状感染者17例(兰州市七里河区13例、城关区1例、安宁区1例、永登县1例,兰州新区1例)。

病例活动轨迹

向上滑动查看


兰州市城关区涉疫场所:

3月01日,宝丰紫金城,盐场堡哈立德手工面片,盐场堡某生煎包店,盐场路某包子铺,西关什字美食城尕胖子火锅,西关什字中福珠宝二分店(亚欧对面),盐场堡邮局,家园超市(盐场堡店),盐场堡菜市场旁边圆之梦服装店,盐场堡丁字路口服装店,延寿巷螺蛳粉店,张掖路步行街以纯服装店,大众巷中福珠宝店,张掖路中福珠宝店,张掖路江鹰桃酥王,洪门子华润万家,瑞纳斯造型(贡元巷),箭道巷新三宝手工炒面片,茶百道奶茶店(正宁路店)

3月02日,水利水电勘测设计院,红星巷华联体育馆,草场街盐场堡赵家庄陈记麻辣烫,姊妹甜食店,东部市场品牌楼,北滨河路招商银行,会展中心建设银行,东部市场天桥斜对面小店,盐场堡市场,广播家属院,瑞纳斯造型(贡元巷),金福牛肉面(箭道巷),武都路依莎干洗店,张掖路菜市场,兰林路菜市场,绿莹花园浙景隆综合超市,西关什字中福珠宝(二分店)

3月03日,名城广场2号楼,雁西中路附近麻辣烫,雁西中路附近鞋店、服装店,盐场堡菜市场,宋家滩菜市场汉中米皮,雁滩中路麻辣烫店,喜欢鞋店,DJ购物店,路桥音乐广场巨人教育上课,瑞纳斯造型(贡元巷店),贡元巷顺城百货经营部,正新鸡排(张掖路步行街店),A里面包店购物,双城门礼用鲜生综商超

3月04日,天水南路礼其林餐厅,东部市场新世纪购物广场,东部鞋城,西北鞋城,东部毛衫饰品城,东部市场千万姿、艾尚周,东部市场老兵麻辣烫,南北干果(东部店),欣大百货,大润发超市,张掖路以纯服装店,张掖路森马服装店,庙滩子菜市场,庙滩子西太华超市,黄楼钢琴培训班,贡元巷金城大壶油茶,贡元巷品为佳小吃店

3月05日,甘南路正信诊所,盐场路惠普诊所,衡文中学,大润发超市,DQ奶茶店(大润发店),杨国福麻辣烫(大润发店),西关什字木塔巷酸儿辣女,张掖路步行街地下商场,长江小区5号楼,绿莹花园菜市场旁边诊所,盘旋路纸中城邦,盐场路口惠仁堂药店,碧桂园2期望河丽景附近某装修小店,雁滩旧货市场,兰州十中对面文学楼三楼手柄围棋,黄家园肥肠面(箭道巷),正大优鲜(静宁路店),市民广场,武都路伊莎干洗店,武都路鑫吉水果店购物,正宁路点点红火锅店

3月06日,东岗世纪新村对面风帆蓄电池,绿莹花园菜市场,惠客佳超市(盐场堡店),大沙坪某华莱士小吃店,九州菜市场,草场街十字足浴店,兰饮商贸(五泉路56号),广电小区,兰州资源环境职业学院对面依尚美发店,瑞纳丝理发店(贡元巷),兰山路祥和不锈钢店、忠华玻璃商铺,绿茵花园菜市场,安定门金鼎牛肉面,西关什字缘麦坊蜂蜜麻花店,西关一手机修理店(西关地铁站D出口二楼右边),永昌路一碗兰特色炒面片,天昱凤凰城3期门口甜头水果店,天昱凤凰城佳和优品超市,塞奇面包店(甘南路店),麦积山路天鸿书店

3月7日,格调造型美发店(白银路店),格调造型附近菜鸟裹裹,绿莹花园菜市场,甘诺宝丽(白银路),雅典娜风情街粒粒香干果店,雅典娜风情街孙艳云店,杉杉奥特莱斯,大沙坪茂学羊羔肉店,靖远路巴柏造型理发店,九州中路香梅商店,元森石榴园,高新区开发创新大厦10楼红海公司,草场街兰州银行(电力技校),黑膳鸭王府井分店(王府井百货楼下1楼),黑膳鸭雅典娜分店(瑞德摩尔小吃城旁边),黑膳鸭(万商国际),黑膳鸭(东岗菜市场店),东岗菜市场物业中心,黑膳鸭(皋兰路店),永昌路杭州小笼包,瑞德摩尔小吃街,海鸿国际中心,兰天之家幼儿园(焦家湾路),名创优品(张掖路店),爱礼蛋糕店(草场街店),海鸿国际中心物业,德仁中西医诊所,东部市场品牌楼,居然之家(雁北路店),上海华联超市购物(嘉峪关西路店),兰大一院后食堂一碗兰,正大优鲜(兰海商贸城旁),麦积山路每日鲜,广场东口延安照相馆

3月08日,甘诺宝丽(白银路),兰林路菜市场,安定门东北烤肉,贡元巷顺成百货经营部,双城门蜜雪冰城,天昱凤凰城C区门口甜头水果店,天昱凤凰城A区门口果果家,居然之家(雁北路店)

3月09日,武都路明媚阳光早餐店,正宁路放哈咖啡,新世界百货附近义伟炸酱面,瑞纳斯造型(贡元巷),贰拾四度一便利店(嘉乐家苑店),居然之间(雁北路店),格调造型美发店(白银路店)

3月10日,兰林路菜市场,德生堂药店(兰林路菜市场旁),格调造型美发店(白银路店),东风剧院公交车站对面礼用鲜生生活综超,永昌路马金龙麻辣烫,伊串木炭烧烤点(柏道路口),顺成百货经营部,下水巷源顺商店,嘉乐家苑门口农家鲜肉,嘉乐家苑门口购物街诚信香蕉四季批发

3月11日,永昌路北口便民蔬菜店、馒头店,红强牛肉面(焦家湾路嘉乐家苑),新世界百货酥小蒙牛肉饼,大众巷胡家包子铺,宏达五金日杂(嘉乐家苑附近),东部广场新时代楼,东部市场(老林海鲜、金汤卤名甲),张掖路山字石教堂附近的酿皮店、旁边烤饼店,张掖路菜市场

3月12日,二热什字德祥楼面馆,顾家生活超市(兰大一分部附近),吉好鲜饺店(嘉乐家苑附近),兰州民族风味一条街海龙炒面馆,爱礼蛋糕店(酒泉路店),正嘉物流,雁滩旧货市场,九州阳光家园,九州广场附近市场水果店、百货商铺、超市

3月13日,天昱凤凰城c区门口佳和超市,天昱凤凰城门口1号酸奶吧,张掖路菜市场,佛慈大药房(广场北路),马路牙子牛肉面(广场店),北京华联超市(东方红广场店),汽车南站以南5公里晨鑫汽修店,34号私房菜(西关什字临夏路),泥巴味道酒吧(静宁路店)

3月14日,西北民族大学本部,青白石海森云汽修店,南关什字东方汇KTV,城关区教育大厦,广武门福文大厦后院一楼瑞达康泰医疗公司,广武门嘎嘎牛肉面

3月15日,东岗欧源汽修店,城关区大沙坪好扳手店,十九中对面正井儿火锅店,紫金大厦四楼伍仁影院,城关区教育大厦楼下面馆


兰州市七里河区涉疫场所:

3月01日,小西湖公园东门斜对面拐角处烟酒店,建兰路汇美服装城(建兰路)

3月02日,西站新华书店,西太华商场

3月03日,西站什字万明眼镜店

3月04日,仁恒美林郡楼下碧域养瘦专门店,兰州中心BM 层再回首酿皮店,兰州中心五楼高品会海鲜牛排自助,光华街电力修造厂宿舍,龚家湾38家园,晏家坪省建一公司家属楼,下西园菜市场,文化馆立交桥下清真寺旁面条店,文化馆立交桥下清真寺旁大饼店,秀川菜市场(崔家崖便民肉菜市场)

3月05日,安西路菜市场某理发店,安西路小学对面打字复印店,西湖后街菜市场,柳家营老梅麻辣烫店,兰州中心江南乐坊,华润万家(西站店)斜对面老陈家擀面皮,中天健睡美人国际芭蕾,中天健睡美人国际芭蕾对面西域尕羊餐厅1楼,晏家坪和龚家湾三叉路口附近的嘉峪关烤肉店,光华街金佳乐超市,万辉春雅之星舞蹈班,万辉新东方,任家庄烤羊鱼店,兰州中心二楼西区皇家王子珠宝店、四楼耐克店

3月06日,天童教育,任家庄联合兴盛超市,西站安仔堡窗口,万辉国际广场华联超市2楼手机de家,七里河区兰饶府羊百宴餐饮店,兰州中心(享遇牛排海鲜自助、兰州市全顺和餐饮管理有限公司、兰蔻展厅、科颜氏、在哈尼鹿、万斯鞋店),兰州中心BM层,西太华雅戈尔,西站什字银信大厦小提琴辅导班,西站什字舒心兰牛肉面,光华街南方鲜肉小馄饨,工商银行(兰州文化馆支行),金福豪图文店(西津东路店),惠仁堂药业(西湖公园),筷上瘾牛肉面,薯心薯愿食品店,欣小康便利店,小西湖骆驼巷,建兰路步行街路口,华林山亚古拜早餐店,铁建丽苑小区对面1989理发店、鹏厨家宴(秀川店)

3月07日,任家庄香福原包子店,任家庄联合兴盛超市,西太华对面众友药房,晏家坪第二小学,未来星托管部,建兰路步行街微可微服装销售部,兰州中心,DQ冰激凌(兰州中心店),万寿宫对面小吃店,美姿造型,鑫味源餐饮店,鑫鑫逸鑫烟酒店,下西园派出所,清真吾穆勒面条店,清真阿以莎手工酿皮点和旁边蔬菜购物店,七里河明珠家园,西湖后街菜市场,兰州中心北门附近民宿,老潼关肉夹馍(海德堡店),七里河区政府附近兰州银行,蜜雪冰城(西津路),西穆兰餐饮(西津西路),植物医生(西太华店),早露幼儿园,建兰路依波尔麻辣烫店,兰州中心三楼苹果和樱桃,晏家坪铁路院社区办公楼,龚家湾38家园,七里河农业农村局

3月08日,西站建兰路阳光小吃城“好口福”窗口,西站金泰康诊所,兰州中心五楼雒肘子店,龚家湾38家园,省建一公司家属院,任家庄涵美美容院,万辉附近魏家凉皮,晏家坪菜市场,陈记牛肉面(海德堡店),嘉诚同源便利店(海德堡附近),西站街道三角线吉安花园对面徐记烧烤,建西东路社区党群服务中心,建西东路社区服务中心街边关东煮小摊,建西东路社区党群服务中心,建西东路社区河道和粮库,武威路139号东东乐便利店,万辉广场1楼爱小涮火锅,建兰东路BRT对面步行街,土门墩金芳幼儿园,兰州西客站地下停车场卫生间,兰州中心四楼耐克店、二楼西区皇家王子珠宝店,西太华一楼毛戈平专区,德林牛肉面(西津东路),兰艺悦幼儿园(郑家庄)

3月09日,建兰路乔丹体育店,阳光家园紫金苑菜鸟驿站,七里河区农业农村局(9日-14日),区政府2号楼门口包子,西湖街道六联水果店,南山路彭家坪物流中心附近,恒大汽车玻璃店,三十四中桥下环卫工作室(9日-14日),建兰路步行街烧烤店和隔壁便利店,老潼关肉夹馍(海德堡店)

3月10日,七里河明珠家园,七里河区农业农村局,公交集团旁边AIL蛋糕店,区政府2号楼旁边兰州银行,晏家坪菜市场,晏家坪南院社区党群服务中心,恒大汽车玻璃店(西津西路1531号)(10日-16日),秀川职工医院,金城过桥米线餐饮店(秀川三岔路口),西部二手车市场(10日-17日)

3月11日,七里河明珠家园,晏河家园小区斜对面蔚然超市,安琪面包店(敦煌路店),裕华家园,西站街道三角线吉安花园旁菲菲凉皮店,七里河区农业农村局,西果园镇米家山百合公司,西果园镇甜甜百合公司,南滨河路正强牛肉面(市委东面),玉香阁牛肉面,崔家滩铁路洞子,宝妈时光(银滩花园B区新乐超市门口),法贝德面包店(银滩花园店),秀川菜市场(崔家崖便民肉菜市场),恒大汽车玻璃店(西津西路1531号),永光汽车玻璃总汇(上河苑南滨河中路293号),西站蔬菜市场,崔家崖和谐家园附近爱饼客煎包,铁建丽苑小区对面社区医院,和谐家园唐记面对面餐饮店,五十五中公交站附近的烧烤店

3月12日,奥体中心的万达售楼部,万达一期小区,正新鸡排店(深安大桥南地铁旁),消防队对面“蜜雪冰城”旁的蛋糕店,西站街道三角线吉安花园韵达快递窗口,西站街道三角线吉安花园菲菲凉皮店,七里河区农业农村局,磨沟沿牛肉面(吴家园店),银滩花园B区,恒大汽车玻璃店(西津西路1531号),永光汽车玻璃总汇(上河苑南滨河中路293号),京穆兰牛肉面(兰州西客站),西津西路一笼香早餐店(12日-16日),崔家崖市场(12日-16日)

3月13日,七里河区农业农村局,恒大汽车玻璃店(西津西路1531号),永光汽车玻璃总汇(上河苑南滨河中路293号),省妇幼前门烤红薯商铺,七里河狗牙山山庄,铁建丽苑小区对面陈记牛肉面,秀川派出所附近新达五得大饼,东立开泰园服务区,崔家崖和谐家园附近玉玲美发店,铁建丽苑小区斜对面1989理发店,兰通厂后的废铁厂,而力蓬灰牛肉面,徐婕瑜伽(七里河店),崔家崖大金沟四川焊水箱店(13日-17日),天源汽车装潢店(西津西路)

3月14日,柳家营公交站对面兰州银行,佛慈药店(西站店),安禾蘭牛肉面,区政府2号楼南侧小道馄饨馆和隔壁商店,老百姓大药房(甘肃省人民医院西院区),恒大汽车玻璃店(西津西路1531号),永光汽车玻璃总汇(上河苑南滨河中路293号),铁建丽苑小区附近的辣子牛肉面(海德堡附近),义顺老张的店(公交集团店),西津西路1519号“大户亲民便利店”“川仔麻辣烫”,秀川菜市场,中天健铭秀社美容院(2号楼),七里河农业农村局,兰雅亲河湾西侧加油站

3月15日,恒大汽车玻璃店(西津西路1531号),永光汽车玻璃总汇(上河苑南滨河中路293号),西站蔬菜市场,佳美汽车美容店(西津西路),大户村蔬菜水果店,三角线路口鑫舟便利店,甘肃二手车市场附近巷子,希望汽修厂,德生堂药店(西站店),七里河区农业农村局,区政府2号楼门口包子店,西站街道三角线吉安花园菲菲凉皮店,阿程酱鸭店,崔家崖第二小学的(15日-16日)

3月16日,永光汽车玻璃总汇(上河苑南滨河中路293号),秀川药店


兰州市安宁区涉疫场所:

3月03日,幸福巷巴食麻辣烫店,培黎广场拐弯处凉皮店、麻辣烫店,培黎广场张师傅烧烤小吃店

3月04日,小郝鲜花水果店,学府路聚香阁牛肉面,中和教育世家补习班,通达街北京华联超市银滩店(4日-16日),中国工商银行甘肃金融培训学校(4日-16日)

3月05日,保安堡菜市场,培黎小区,桃海市场附近加油站,培黎广场金城一号烤肉店(05日-07日),文化中心1单元,瑞南紫郡补习班,中和教育世家补习班

3月06日,五贝子染发店(安宁店),医药公司金仕康汤臣倍健养生堂,幸福巷恒通达粮行,安宁黄海建材市场,兰州交通大学,安宁庭院惠仁堂

3月07日,成君牛不二牛肉面,乐印振兴图文广告店(交大地下通道),十里店东街老林水果店,攻博文具店,梦幻雪茶饮店

3月08日,蜀香渝麻辣烫(安宁区北岸公馆北门)

3月09日,聚品汇客超市(景园店),科教城东区

3月10日,聚品汇客超市(景园店),科教城东区,科教城东区南门西侧韵达烟酒店

3月11日,聚品汇客超市(景园店),科教城东区,赛百味面包店(金牛街店)

3月12日,科教城东区,西太华生活超市(科教城店),蒙恩酒店(枣林路),城临路石油配件林峰改装厂,沙井驿中海广场金城1号烤肉店,兰飞中学,桓通汽修店

3月13日,科教城东区,千子莲足浴店(金牛街店),恒通汽修店

3月14日,聚品汇客超市(景园店),法贝德面包店(安宁区北岸公馆),科教城东区

3月15日,通达街北京华联银滩店超市购物,安宁区文化体育活动中心,银滩雅苑南门菜鸟驿站,银滩雅苑北门蜂巢快递柜,中石化加油站(费家营)

3月16日,安宁区文化体育活动中心,银滩雅苑小区,鼎泰中汇广场

3月17日,懿扬便利店购物(刘家堡康居小区)


兰州市西固区涉疫场所:

3月04日,西固公安局家属院,玉门街清泉洗浴中心,一支路精信汽修店,西柳沟街道启翔汽修店

3月05日,西固公安家属院

3月07日,香德园门口一乳胶漆店,西固公安局家属院

3月11日,中石油加油站(深沟桥),西固天越汽配城

3月08日,金城中心家属院,西固公安局家属院,西固天越汽配城

3月09日,西固天越汽配城

3月11日,一支路昌飞汽修店,西部市场康达精品经销部(11日-17 日)

3月12日,陈官营铁路以西晨运汽修店,陕西补胎店(12日-16日),西部市场康达精品经销部

3月13日,西固水上公园精英汽修,玻璃市场门口天桥修理厂,每时美刻便利店(25街区店),山丹街花鸟鱼市场

3月14日,中石油加油站(深沟桥),一支路精信汽修店,西柳沟启翔汽修店,每时美刻便利店(25街区店),西部市场康达精品经销部

3月15日,西固水上公园精英汽修,钟家河电厂旁兰园美发店,天畅二手车市场,兰西铁苑百欣便利店,临洮街昆仑燃气收费点

3月16日,西固区十一街,兴万象超市(玉门街经纬城),百合苑小区对面小鬼丫武汉黑鸭熟食店,一支路昌飞汽修店,兰州西汽车配件用品批发广场兰州盛业改车店,鸿宇汽修店(古浪路),范家坪电厂旁南山路乐嘉诚汽修店,兰西铁苑小区华联超市

3月17日,111医药馆(天庆国际新城),天庆国际新城乐果园水果店、建宏生鲜超市,兰西铁苑小区华联超市,山丹街陈记清汤牛肉面店,每时美刻便利店(25街区店)


兰州市红古区涉疫场所:

3月05日,海石湾金龙商场,金海湾商场,金和商场,天健平安广场一带商铺(以纯、鸿星尔克、爱居兔、恒源祥、丽歌姿魅、百维希),天健平安广场至仁同济药店,南区马有布牛肉面,南区幼儿园对面小文果蔬店,海石湾海麦香酥童子鸡

3月06日,古拜牛肉面(天建分店),红古镇旋子村一组,宝瑞花园


兰州市永登县涉疫场所:

3月01日,上川镇红井槽村,上川镇黄茨滩村,上川镇镇政府

3月03日,上川镇红井槽村

3月04日,上川镇天山村

3月07日,上川镇村黄茨滩村委会

3月08日,上川镇黄茨滩村二社

3月10日,上川镇红井槽村,上川镇派出所

3月12日,上川镇黄茨滩村委会

3月13日,上川镇黄茨滩村二社


兰州新区涉疫场所:

2月20日,秦川镇酷派酒店,小横路大润发超市,兰州新区化工园区兰州鑫隆生物科技有限公司,经纬印象小区10号楼,彩虹城B区御膳坊,三维发到家超市

2月27日,兰州新区中心餐厅附近麻辣烫,秦川镇酷派酒店斜对面小超市

3月01日,水投集团,秦川镇驴肉馆,新区法院,孵化大厦,奥特莱斯,绿茵花园,绿地五期,瑞雪华庭工地,秦川镇品牌街,秦川盛世华联超市

3月02日,秦川镇五道岘中通快递点,兰州新区精细化工厂,瑞雪华庭工地,兰州新区二中食堂,文曲湖景园小区

3月03日,兰州新区彩虹城附近大润发超市,秦川镇五道岘村供销社隔壁中通快递,秦川镇五道岘村华联超市隔壁干果店,秦川镇清泉淋浴,秦川镇祥云检测站,兰石一期酒时光酒吧,永祥宾馆,彩虹城B区天浩超市,御品楼餐厅,兰石一期对面烤肉店,兰州新区二中食堂,文曲湖景园小区

3月04日,秦川镇五道岘一社,瑞鑫酒楼,兰州新区瑞玲民珺10号楼,彩虹城A区东门伊穆祥牛肉面店,中央广场美的购物,彩虹城B区38号楼,瑞玲国际京都三楼美食街(泼辣姐烤面筋、杨婷店),兰石一期北门蒂梵尼理发店,兰州新区二中食堂,文曲湖景园小区

3月05日,秦川镇五道岘十字闫氏牛肉面,秦川镇麦乐迪KTV,秦川镇天辰汽修厂,龙舟搅拌站,小横路沙场瑞丰洗车店,秦川镇加油站斜对面瑞丰洗车店,新区蜀大侠火锅店,京都商业广场,三维发到家超市,奥特莱斯影院,秦川镇炮台庙湾村,彩虹城B区,秦川镇紫罗兰蔬菜店,隔壁大肉面馆,尕西鲜牛肉批发店

3月06日,彩虹城A区地铁商务中心一家正在装修酒店,水阜镇某商铺,水阜镇瀚洋玻璃商铺

3月09日,明欣养殖场

3月11日,景祥养殖场

兰州市皋兰县涉疫场所:

3月09日,皋兰县忠和镇水源村

3月15日,保利领秀山修理厂

3月16日,保利领秀山修理厂



甘肃省白银市


3月19日0—24时,甘肃省白银市新增病例:白银市景泰县2例

病例活动轨迹

向上滑动查看


2月21日,景泰县上沙沃镇大桥村,白银区纺织路街道,景泰县八十户出租房

2月22日,景泰县城八十户出租房门口药店,景泰县条山镇农行对面双鱼食品店,景泰县白墩子村永盛煤业,景泰县博汇农业开发有限公司(22日-3月2日)

2月23日,景泰县二中联合快递,景泰县条山路某饼店

2月24日,景泰县一中转角楼

2月25日,景泰县百货大楼,景泰县陇盛矿业(25日-3月5日)

2月26日,景泰县方舟苑

2月27日,景泰县博汇农业开发有限公司,景泰县第二幼儿园

2月28日,景泰县电信营业大厅、移动营业大厅,景泰县医院向北200米邮政储蓄银行,景泰县海天家园,景泰县民康药店,景泰县金大碗牛肉面,景泰县中医院家属楼,景泰县人民医院十字附近药店,景泰县方舟苑幼儿园,景泰县上沙沃镇中学附近馒头店

3月01日,景泰县上沙沃镇梁槽村,景泰县洪水镇,景泰县草窝滩镇余家窑村

3月02日,景泰县百货大楼,景泰县惠农综合门市部

3月03日,景泰县条山镇巴山蜀水餐馆,景泰县新建小区,景泰县大桥福慧寺,景泰县上沙沃镇三个山村,景泰县三泽粮油有限责任公司(地址大桥村十七斗梁)

3月04日,景泰县黄河路十字伊醇香牛肉面馆,景泰县草窝滩镇兰岗村晨兴蔬菜瓜果专卖店,景泰县草窝滩镇新建村ktv,景泰县草窝滩镇兔窝菜铺,景泰县长城粮库段家楼饭馆,景泰县草窝滩镇黑咀自,景泰县连宇汽修厂,景泰县雷丁电动车专卖店,景泰县三泽粮油有限责任公司

3月05日,景泰县上沙沃镇段家井村,景泰县城景泰宾馆,景泰县漫水滩乡北崖村

3月06日,景泰县惠农百货超市,景泰县保禄超市,景泰县上沙沃镇白墩子菁茂大门口,景泰县梁槽村居委会,景泰县上沙沃镇德胜商行,景泰县上沙沃镇白墩子加气站,景泰县上沙沃镇三岔路口东边第一个菜铺子,景泰县上沙沃镇白墩子村,景泰县黄河路唐人首府,德生堂药店(唐人首府附近)

3月07日,景泰县中医院家属楼,景泰县泰安小区衣服微店、棉业童装,景泰县红砂岘坝,景泰县草窝滩镇兰岗村马家菜铺子,景泰县三泽粮油有限责任公司



内蒙古呼和浩特市


3月21日,内蒙古呼和浩特市疾病预防控制中心公布10例无症状感染者轨迹信息如下。

病例活动轨迹

向上滑动查看


无症状感染者3:

3月13日 分别于18:10、20:39从回民区友谊巷翔宇花园小区家中步行前往本小区11号楼下打直饮水。

3月14日 8:30-12:30在富泰热力公司巴彦热源厂上班;14:00-17:30在巴彦热源厂上班;17:30-19:00在翡翠华庭南、北两个热力站巡查;21:00-次日9:00在巴彦热源厂上班。

3月15日 9:00下班后从巴彦热源厂驾车返回家中;14:10-14:40在中国银行鄂尔多斯东街支行办业务;14:40自驾前往大学路富泰热力总公司办事,之后驾车返回家中。


无症状感染者4:

3月12日 6:30-6:40在回民区万家寨小区家中。

3月14日 17:50左右到菜鸟驿站(祥和小区二区店)取快递。

3月16日 16:20左右到附近大兵烧烤涮食品店购物。


无症状感染者5:

3月12日 8:43-11:00自驾到赛罕区恼包物流园区。

3月14日14:47-15:13自驾到西口子昌隆肉类市场取货。

3月15日10:58-11:49自驾到国通仓储物流园区(回民区北二环二十中西侧)送货。

3月16日10:31-12:00自驾到呼和浩特联城托运部中全物流8号库14号取货;17:30-18:23自驾在乌素图收费站第一个收费口取货。

3月17日 从回民区祥和二区伊之峰肉铺回家后未外出。


无症状感染者6:

3月12日 6:30-6:40在回民区万家寨小区办事。


无症状感染者7:

3月12日 6:30-6:40在回民区万家寨小区办事。


无症状感染者9:

3月12日 7:20-7:40在玉泉区友谊小区儿子家;7:40骑行去回民区青山村。

3月13日 7:10骑行去青山村。

3月14日 7:00骑行去青山村,11:17-12:20在玉泉区友谊小区儿子家。

3月15日 7:10骑行去坝口子十三公里处,11:30-12:50在玉泉区友谊小区儿子家。

3月16日 7:10骑行到坝口子13公里处,10:57-11:05在翔宇花园女儿家;11:30-13:50在玉泉区友谊小区儿子家;14:00-14:10在羽神生鲜超市(步行街店)购物;14:30-14:45在新城区塔利公租房领取小区出入卡。


无症状感染者10:

3月15日 14:00-18:00驾驶出租车(蒙AY1265)运营;21:18在一团火超市翔宇305店购物(回民区祥和小区三区8号楼1号商铺)。

3月16日 13:50-19:00驾驶出租车运营;期间16:06-16:11在北二环中燃加气站加气(中国石油天然气内蒙古分公司)。


无症状感染者11:

3月14日,17:51-15:55在翔宇花园11号楼下韵达快递站取快递,其余时间居家无外出。

3月15日,11:00-11:50在青城公园游玩;12:00-12:30在回民区后新城道祥和三区热苏力饭店就餐,饭后步行至翔宇花园小区家中。

3月16日, 18:30-18:40在回中对面的中石油加油站加油;18:40驾车前往翔宇花园小区南门,18:44在拜记奶食店(祥和二区17号楼93号),19:52在一团火超市(宽巷子祥和二区139店),19:54在刚刚烩菜馆(宽巷子祥和二区14号),20:02在义德立清真快餐(回民区中山西路69号),20:06在回民区贵族味道蛋糕店(温州步行街南口1号店铺)先后购物。


无症状感染者14:

3月15日,8:35自驾从家前往赛罕区竹园东区,11:03离开,途经竹园东区西门时在流动摊位(大车)购买一箱车厘子。

3月16日,8:30-10:29在赛罕区竹园东区;17:30-18:30在回民区伊嘎拉达巷欣旺美发店理发。


无症状感染者15:

3月12日 6:30-6:40在回民区万家寨;15:00-15:05在大兵烧烤涮食品店;17:30-17:40在大兵烧烤涮食品店购物。

3月13日 17:00-17:02在祥和小区菜鸟驿站二区店取快递。



福建省厦门市


3月18日12时至19日12时,福建省厦门市新增4例确诊病例,活动轨迹如下:

病例活动轨迹

向上滑动查看


病例13:男,26岁,集中隔离点核酸筛查发现,现住址为湖里区悦华路173号、东宅里3号。

3月14日

7时47分打车到吕厝地铁站乘坐地铁1号线,8时18分到达湖滨东路站,8时20分步行至华润大厦A座21楼办公,12时05分在OK拉面(禾祥东路店)就餐,14时返回办公,18时13分步行至稻风田梅菜扣肉饭(思明区禾祥东路28-6号)就餐,19时步行至万象城3号门核酸采样点进行核酸采样,19时12分返回办公,21时59分在湖滨东路站乘坐地铁1号线,22时08分由吕厝站步行前往茶百道(华永天地店)附近并自驾返回东宅里家中。

3月15日

7时49分打车到吕厝地铁站乘坐地铁1号线,8时25分步行至华润大厦A座21楼办公,10时14分打车抵达无限青创大厦(湖里区安岭二路31号),12时到闽派猪脚饭嘉园旗舰店就餐,14时30分到达五华产业园(湖里区安岭路995号),16时23分到达江头街道社区卫生服务中心(湖里区台湾街331号),17时30分到达国联大厦(湖里区台湾街9-11号),18时51分返回华润大厦A座21楼办公,22时13分在湖滨东路站乘坐地铁1号线,22时22分由吕厝站步行前往茶百道(华永天地店)附近并自驾返回东宅里家中。

3月16日

白天未外出,22时51分从东宅里3号自驾前往豪味海鲜排挡(思明区半屏山路1255-63-67号)就餐,次日0时37分返回东宅里家中。

3月17日

10时55分从东宅里家中打车至悦华路家中。


病例14,女,26岁,外地返厦人员筛查发现,现住址为思明区莲前街道西林路36号。

3月16日

乘坐动车D3287次(2车厢)从江西南昌来厦,18时抵达厦门北站,在北站核酸采样点进行核酸采样,18时29分乘坐BRT从厦门北站前往卧龙晓城站,19时09分出站,19时26分在美宜佳便利店(金鸡亭F365店)外的自助充电宝机器上还充电宝,后返回家中。

3月17日

8时在欣欣幼儿园(西林社110号)停留,12时03分在米拉熊(西林西二路店)购物,12时30分在胖姥姥(卧龙店)就餐,13时左右在厦大西村顶澳仔的服装店仓库及小仙女的美甲屋(思明南路400-205号)之间运输物资,19时19分在佳和鲜牛肉(金鸡亭店,思明区莲前西路346-13号)停留,后返回家中。

3月18日

7时48分在福记肠粉(思明区西林路2-122号)就餐,之后在欣欣幼儿园(西林社110号)停留,8时07分在西林菜市场(西林路89号-104)停留,10时在莲怡社区对面停车场采样点进行核酸采样。


病例15,男,32岁,集中隔离点核酸筛查发现,现住址为海沧区锦里村南片83号。

3月14日

7时40分打车至海沧湾公园地铁站,8时6分从2号口进站后乘坐地铁2号线至体育中心站转3号线,8时22分到达湖滨东路站,9时步行至华润大厦A座21楼办公,12时30分至12时50分在陈中平小吃店(思明区湖滨南路292号附近)就餐,后返回办公,22时12分打车返回家中。

3月15日

7时52分打车至海沧湾公园地铁站,8时10分乘坐地铁2号线至体育中心站转3号线,8时34分到达湖滨东路站,9时步行至华润大厦A座21楼办公,18时28分至18时46分于阿肥发扁食(禾祥东路店)就餐,19时06分返回办公,22时53分打车返回家中。


病例16,女,31岁,集中隔离点核酸筛查发现,现住址为思明区嘉莲街道富山名士园。

3月14日

9时15分打车前往肯德基(湖滨东路店,万象城B1层)打包早餐,后至华润大厦A座21楼办公,12时至万隆·印尼餐厅(万象城店)用餐,后返回办公,22时40分打车返回家中。

3月15日

9时11分打车至华润大厦A座21楼办公,18时38分在阿肥发扁食(禾祥东路店)就餐,19时返回办公,21时27分打车返回家中。

3月16日

9时03分打车前往厦门大学附属中山医院旁核酸采样点进行核酸采样,10时03分打车返回家中,11时50分打车前往两条友螺蛳粉店(禾祥东路12-31-1号)就餐,20时在华润大厦A座核酸采样点采样。



吉林省松原市


3月19日,吉林松原扶余市在对域外返回隔离人员核酸检测筛查中,发现1例新冠病毒阳性感染者。经医疗专家组会诊,诊断为确诊病例(轻型)(病例1)。20日,在对其密接人员核酸检测筛查中,发现2例新冠病毒阳性感染者。经医疗专家组会诊,诊断1例为确诊病例(轻型)(病例2)、1例为无症状感染者。上述感染者均已转至定点医院隔离治疗,其行程轨迹如下:

病例活动轨迹

向上滑动查看


3月15日


病例1和病例2从域外返回扶余家中,与病例2母亲(无症状感染者)一同居家隔离。


3月16日—3月18日

居家隔离均未外出。


3月19日

6:30—7:00,病例1乘坐120救护车送至扶余市人民医院发热门诊,被采集鼻咽和口咽核酸后乘坐120救护车返回家中。

7:00—16:20,居家隔离未外出。

16:20,乘坐负压救护车转运至定点救治医院。病例2和其母亲(无症状感染者)乘坐120救护车转至集中隔离点。


3月20日

病例2和其母亲(无症状感染者)乘坐负压救护车转运至定点救治医院。



吉林省辽源市


3月20日,在辽源市新冠病毒阳性感染者2的密切接触者中发现一例核酸检测阳性感染者(其妻子),新增阳性感染者主要行程轨迹如下:

病例活动轨迹

向上滑动查看


3月8日18:22—18:30步行到大明火锅超市(隆基店);

3月9日8:39—8:47步行到三百货蟠桃园水果蔬菜大卖场;15:58-16:21乘私家车到东辽县甲山乡山西村四组;

3月10日9:00吉春路市场晓坤家禽摊床,9:28—9:34步行到大明火锅超市(隆基店)退快递;

3月12日10:06—10:15步行到三百货蟠桃园水果蔬菜大卖场,12:00到隆基宝典附近遇见你的美(美发店)送餐,13:26步行到三百货附近东辽医药博爱大药房二部;

3月13日9:15吉春路市场内刘老七豆制品摊床,9:19吉春路市场晓坤家禽摊床,9:23吉春路市场西南侧浪张咸菜门市,10:29—10:35龙腾景升附近OPPO手机店,11:00到隆基宝典附近遇见你的美(美发店)送餐,16:41三百货附近东辽医药博爱大药房二部;

3月14日13:00—14:37东辽县医院肿瘤科和核酸检测点,科协楼门市宝柱五金日杂;

3月15日15:59—16:28火车站地下双亿超市;

3月17日 9:16隆基新城小转盘两元店;

3月18日 7:30—7:40隆基新城楼下核酸检测点核酸检测;

该阳性感染者3月9日—3月15日除到过上述场所外,其余时间均在三百货碧海云天对面谭记羊杂面。



吉林省延吉市


吉林省延吉市新型冠状病毒肺炎疫情防控工作领导小组办公室21日通报,3月21日0-9时,延吉市新增无症状感染者1例。自3月1日以来,累计报告确诊病例19例(轻型16例、普通型2例、重型1例)、无症状感染者6例。新增无症状感染者行程轨迹信息如下:

病例活动轨迹

向上滑动查看


无症状感染者6:

3月10日,7:30自驾车到延吉市医院,17:00自驾车到紫荆苑,未再外出;

3月11日,8:20乘坐私家车到公园社区卫生服务中心,9:00乘坐私家车到紫荆苑,9:30自驾车到延吉市医院,未再外出;

3月12日,4:30自驾车到紫荆苑,7:30自驾车到延吉市医院,17:25自驾车到紫荆苑,17:40步行到紫荆苑超市,17:47步行到紫荆苑,未再外出;

3月13日,7:35自驾车到延吉市医院,17:45自驾车到紫荆苑,18:05步行到每日隆超市(紫荆苑),18:49步行到紫荆苑,未再外出;

3月14日,5:30自驾车到延吉市医院,22:30自驾车到紫荆苑,未再外出;

3月15日,8:00自驾车到延吉市医院,10:30自驾车到进学街道向阳社区,14:00自驾车到延吉市医院,16:00自驾车到紫荆苑超市,16:50步行到紫荆苑,17:30步行到特旺生鲜(紫荆苑),17:36步行到紫荆苑,未再外出;

3月16日,5:00自驾车到延吉市医院,21:00自驾车到紫荆苑,未再外出;

3月17日,7:30自驾车到延吉市医院,未再外出;

3月18日,5:00由120车转运至集中隔离点;

3月19日,在集中隔离点隔离;

3月20日,23:50由120车转运至定点医疗机构。



辽宁省沈阳市


3月20日0-24时,辽宁省新增35例本土新冠肺炎确诊病例,其中沈阳市报告8例(附轨迹),新增109例本土无症状感染者,其中沈阳市报告23例。

病例活动轨迹

向上滑动查看


病例1:现住址:沈阳市大东区上园街道矿北社区。

3月12日至3月14日,每日到极美熟食店上班(大东区新生二街61号)、还曾到过北方奥运花园南门室外核酸采样点接受核酸采集、艳红水果店(大东区新生二街极美熟食店附近)、乾汤麻辣烫(大东区新生一街21号2门)、百洁欣汇源浴池(大东区新生三街38-1号)。

3月15日,居家未外出。

3月16日,接受集中隔离医学观察。


病例2:现住址:沈阳市辽中区茨榆坨镇学府宝地小区。

3月12日至3月14日,居家未外出。

3月15日,曾到兴隆华府核酸采样点接受核酸采集(辽中区茨榆坨镇)。

3月16日至3月18日,居家未外出。

3月19日,由120急救车转运至辽中区人民医院发热门诊,当晚接受集中隔离治疗。


病例3:现住址:沈阳市浑南区李相街道雍华御景小区。

3月11日,曾到辽宁天禄食品科技有限公司(浑南区祥瑞工业园内)。

3月12日,居家未外出。

3月13日,曾到辽宁天禄食品科技有限公司、御林社区核酸采样点接受核酸采集(雍华御景小区内)。

3月14日,曾到辽宁天禄食品科技有限公司。

3月15日,曾到辽宁天禄食品科技有限公司、御林社区核酸采样点接受核酸采集(雍华御景小区内)。

3月16日,接受集中隔离医学观察。


病例4:现住址 :沈阳市浑南区李相街道雍华御景小区。

3月11日,曾到沈阳市第六十三中学。

3月12日,曾到家附近园优贝教育培训班。

3月13日,曾到家附近园优贝教育培训班、御林社区核酸采样点接受核酸采集。

3月14日,曾到沈阳市第六十三中学。

3月15日,曾到营城子村委会核酸采样点接受核酸采集。

3月16日,接受集中隔离医学观察。


病例5:现住址 :沈阳市浑南区盛世园田居。

3月12日至3月13日,每日到沈河区南塔鞋城,乘坐389路公交车从南塔客运站站至浑南区营城子大街正成牧业公司附近下车。

3月14日,曾到沈河区南塔鞋城,乘坐389路公交车从南塔客运站站至浑南区营城子大街正成牧业公司附近下车、盛世园田居俱乐部附近酸采样点接受核酸采集。

3月15日,曾到沈河区南塔鞋城,乘坐389路公交车从南塔客运站站至浑南区营城子大街正成牧业公司附近下车。

3月16日,接受集中隔离医学观察。


病例6:现住址 :沈阳市浑南区盛世园田居。

3月11日至3月12日,每日到沈阳市第六十三中学。

3月13日,曾到融城7英里核酸采样点接受核酸采集(浑南区营城大街35号)。

3月14日,曾到沈阳市第六十三中学。

3月15日,曾到融城7英里核酸采样点接受核酸采集(浑南区营城大街35号)。

3月16日,居家未外出。

3月17日,接受集中隔离医学观察。


病例7:现住址:沈阳市大东区劳动路32号。

3月11日至3月16日,均在沈阳职业技术学院(大东区劳动路32号)校内活动,未外出。

3月17日,接受集中隔离医学观察。


病例8:现住址:沈阳市辽中区都市蓝湾小区。

3月13日至3月17日,曾到都市蓝湾小区附近的圆宇超市和小区内汇秀副食商店。

3月13日,曾到小夫妻老式麻辣烫(辽中区茨榆坨街道茨榆坨市场南门)、华阳彩票站(辽中区茨榆街华阳小区东侧40米)。

3月15日,曾到辽中区都市蓝湾核酸采样点接受核酸采集、胡秀艳副食商店。

3月16日,曾到泽莹副食商店(辽中区茨榆坨镇富诚阳光小区)、嘉庆大药房(辽中区茨榆坨镇第二小学附近)。

3月17日,曾到茨榆坨市场西侧晟隆生鲜超市(辽中区华泰路茨榆坨市场西侧约60米)、小胖超市(辽中区华泰路茨榆坨市场西侧约70米)。

3月18日至3月19日,居家未外出。

3月20日,由120急救车转运至辽中区人民医院发热门诊,当晚接受集中隔离治疗。



辽宁省大连市


3月20日0-24时,大连市大连市报告2例(附轨迹)新增本土新冠肺炎确诊病例,新增本土无症状感染者74例。

病例活动轨迹

确诊病例1:现住址为金普新区三十里堡街道学府尚居小区。


确诊病例2:现住址为金普新区三十里堡街道绿景园小区。



辽宁省营口市


3月20日0-24时,营口市报告25例(附详情)新增本土新冠肺炎确诊病例,12例本土无症状感染者。

病例活动轨迹

向上滑动查看


确诊病例1:现住址为鲅鱼圈区龙水河小区。

确诊病例2:现住址为鲅鱼圈区群星国际小区。

确诊病例3:现住址为鲅鱼圈区电厂小区。

确诊病例4:现住址为鲅鱼圈区亚田观山佳境小区。

确诊病例5、8、20:现住址为鲅鱼圈区世贸皇冠花园小区。

确诊病例6:现住址为鲅鱼圈区方圆名都小区。

确诊病例7、15:现住址为鲅鱼圈区鸿基海岸小区。

确诊病例9:现住址为鲅鱼圈区御海明珠小区。

确诊病例10:现住址为鲅鱼圈区惠民小区。

确诊病例11:现住址为鲅鱼圈区新港小区。

确诊病例12:现住址为鲅鱼圈区金帝佳苑小区。

确诊病例13:现住址为鲅鱼圈区龙港花园小区。

确诊病例14:现住址为鲅鱼圈区唯美星海小区。

确诊病例16:现住址为盖州市双台子镇东双台村。

确诊病例17:现住址为鲅鱼圈区亚龙湾1号小区。

确诊病例18:现住址为鲅鱼圈区新海小区。

确诊病例19:现住址为鲅鱼圈区彩霞街。

确诊病例21:现住址为鲅鱼圈区书香门第小区。

确诊病例22:现住址为鲅鱼圈区金水康桥小区。

确诊病例23:现住址为鲅鱼圈区明鑫家园小区。

确诊病例24:现住址为鲅鱼圈区宋屯新区小区。

确诊病例25:现住址为鲅鱼圈区惠民小区。

无症状感染者1、2、3、7、11:现住址为鲅鱼圈区九龙官邸小区。

无症状感染者4:现住址为鲅鱼圈区惠民小区。

无症状感染者5:现住址为鲅鱼圈区世贸皇冠花园小区。

无症状感染者6:现住址为鲅鱼圈区渤海钰珠小区。

无症状感染者8:现住址为鲅鱼圈区金座A区。

无症状感染者9:现住址为鲅鱼圈区熊岳新二院小区。

无症状感染者10:现住址为鲅鱼圈区滨海街。

无症状感染者12:现住址为鲅鱼圈区新港小区。



山东省青岛市


2022年3月20日0时至24时,青岛市城阳区报告新增2例确诊病例(均为轻型),均在集中隔离期间核酸检测发现,已转运至青岛市定点医院进行隔离治疗。

现将主要行程轨迹公布如下:

病例活动轨迹

向上滑动查看


确诊病例1


现住丹山社区,系阳城区3月19日报告病例2的密切接触者。


3月15日,居家未外出。


3月16日,居家未外出,19时许阳城区3月19日报告的病例2到过家中,22时许离开。


3月17日,居家未外出。


3月18日,被集中隔离。


确诊病例2


现住丹山社区,为确诊病例1的妻子。


3月15日,8时许到丹山社区核酸采样点做核酸检测,期间佩戴口罩,8:30到东方城购物中心家家悦超市,期间佩戴口罩,12时许返回丹山社区家中,13:30许到东方城购物中心家家悦超市,期间佩戴口罩,17:00返回丹山社区家中。


3月16日,8时许到东方城购物中心家家悦超市,期间佩戴口罩,12时许到丹山社区喜客来生鲜超市购物,期间佩戴口罩,13:30到东方城购物中心家家悦超市,期间佩戴口罩,17:26返回丹山社区家中,19时许城阳区3月19日报告的病例2到过家中,22时许离开。


3月17日,6:30到丹山社区核酸采样点做核酸检测,期间佩戴口罩,8:00到东方城购物中心家家悦超市,期间佩戴口罩,12:00返回丹山社区家中,13:30到东方城购物中心家家悦超市,期间佩戴口罩,17:00返回丹山社区家中。


3月18日,8时许到东方城购物中心家家悦超市,期间佩戴口罩,12:00返回丹山社区家中,15:00到东方城购物中心家家悦超市,期间佩戴口罩,16:00返回丹山社区家中。


3月19日,被集中隔离。



山东省聊城市


3月20日,山东省聊城市莘县在外地返莘人员筛查中检出1例新冠病毒核酸阳性无症状感染者,为全力做好新冠肺炎疫情防控工作,有效控制和降低疫情传播风险,现将其返聊主要活动轨迹公告如下:

病例活动轨迹

3月18日:上午11:00自济聊馆高速冠县口ETC通道下高速;12:15左右到达莘县铁北管道加油站(G240国道与毛冯路交叉口),中途未停车,在加油站内食宿。


3月19日:自驾车于早7:40左右到达莘县中心医院(原莘县第二人民医院),7:55离开。8:00到达核酸采样点(G240国道与朝城镇工业园路交叉口东300米路南),8:15离开。8:40返回铁北管道加油站,之后一直未离开,直至隔离观察。



外地来蓉返蓉朋友疫情防控政策须知


01

倡导省外人员来(返)蓉时进行1次核酸检测。

02

陆地边境口岸城市(与香港、澳门有口岸相连的除外)来(返)蓉人员需提供48小时内核酸检测阴性证明。

03

对有中高风险地区旅居史的来(返)蓉人员,实施集中隔离,期间每3天进行1次核酸检测,直至离开风险地区满14天为止,解除隔离时双采双检。

04

对有中高风险地区所在乡镇(街道)旅居史的来(返)蓉人员,实施居家隔离(不满足居家隔离条件的,实施集中隔离),第1、3、7天进行核酸检测,直至离开风险地区所在乡镇(街道)满7天为止,解除隔离时双采双检。

05

对有中高风险地区所在县(市、区、旗)其他乡镇(街道)旅居史的来(返)蓉人员(不含直辖市),实施居家健康监测,第1、3、7天进行核酸检测,直至离开风险地区所在县(市、区、旗)满7天为止。

06

对有中高风险地区所在地市其他县(市、区、旗)和有中高风险地区所在直辖市的县(区)其他乡镇(街道)旅居史的来(返)蓉人员,需提供48小时内核酸阴性证明,来蓉后24小时内再进行1次核酸检测。如不能提供48小时内核酸检测阴性证明的,需在来蓉后进行3天2次(间隔24小时)核酸检测,核酸检测结果未出之前,不外出,不聚集。

07

对有本土感染者但未划定中高风险地区的县(市、区、旗)旅居史的来(返)蓉人员,需提供48小时内核酸阴性证明,来蓉后24小时内再进行1次核酸检测。如不能提供48小时内核酸检测阴性证明的,需在来蓉后进行3天2次(间隔24小时)核酸检测。当地划定中高风险地区后,则纳入相应规范管理。


如果您近期健康码为红码、黄码,如果您是来自中高风险地区、入境人员等,请务必及时向常住地所在社区报备,并配合做好各项疫情防控措施。



扫码获取

社区联系电话

用天府市民云app

或微信扫码

完成社区报备



152家24小时核酸检测服务机构、

25家“黄码”人员核酸检测定点医疗机构、

33家临时核酸检测便民采样点

↓↓↓

戳此处查看



来源|健康成都官微


做好防护,转发周知!

【声明】内容源于网络
0
0
成都欧洲产业城
内容 3065
粉丝 0
成都欧洲产业城
总阅读3.6k
粉丝0
内容3.1k