
2月6日,中共中央政治局常委、国务院总理、中央应对新型冠状病毒感染肺炎疫情工作领导小组组长李克强主持召开领导小组会议。就部署进一步有针对性加强疫情防控工作,有序做好恢复生产保障供应工作做出指示。

会议指出,当前除湖北省外,全国其他地区新增确诊病例总体稳定、病死率低,要合理配置资源,避免不必要恐慌,在继续做好科学防控的同时,有序推动恢复正常生产,既为疫情防控提供更好保障,又切实维护正常经济社会秩序。鼓励企业创新方式,降低工作场所人流密度,采取倒班制保障满负荷生产。建立重点企业派驻联络员制度,督促企业开足马力生产,及时协调解决机器、用工、资金不足等问题,抓好原辅料、重要零部件等稳供保障,保障全产业链正常运行。制定煤电油气供应保障预案,防止集中复产可能带来的区域性、时段性短缺或价格大幅上涨。
当前肆虐的新型冠状病毒疫情使各地开工时间延后。而一旦疫情结束,在恢复期后预计将有一波赶工期浪潮,建筑建材等相关行业应该提早行动,做好相应准备。

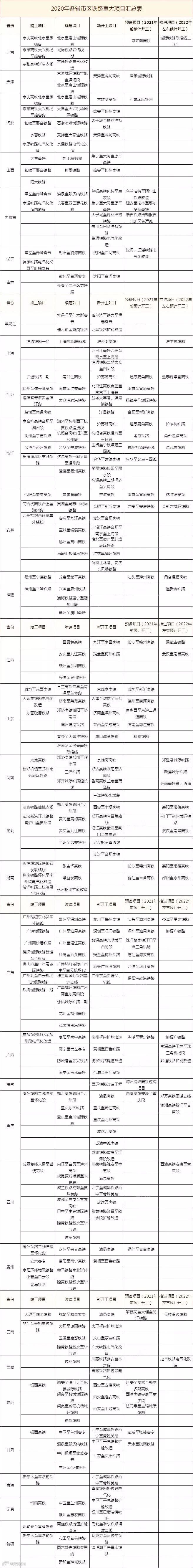
2020年计划开工铁路项目
川藏铁路雅安至林芝段:线路长度(km)967、设计时速(kmh)200、项目所在省份:四川、西藏
丰台至雄安至商丘高速铁路:线路长度(km)639、设计时速(kmh)350、项目所在省份:北京、河北、山东、河南
重庆至昆明高速铁路:线路长度(km)699、设计时速(kmh)350、项目所在省份:重庆、四川、云南、贵州
沈阳至白河高速铁路:线路长度(km)429、设计时速(kmh)350、项目所在省份:辽宁、吉林
西宁至成都铁路西宁至黄胜关段:线路长度(km)497、设计时速(kmh)200、项目所在省份:青海、甘肃、四川
包银高铁包头至惠农段:线路长度(km)419、设计时速(kmh)250、项目所在省份:内蒙古
郑济高铁濮阳至济南段:线路长度(km)210、设计时速(kmh)350、项目所在省份:河南、山东
西安至十堰高速铁路:线路长度(km)257、设计时速(kmh)350、项目所在省份:陕西、湖北
西安至延安高速铁路:线路长度(km)287、设计时速(kmh)350、项目所在省份:陕西
西安至安康高速铁路:线路长度(km)170、设计时速(kmh)350、项目所在省份:陕西
湖州至杭州西至杭黄联络线:线路长度(km)137、设计时速(kmh)350、项目所在省份:浙江
宜昌至郑万高铁联络线:线路长度(km)109、设计时速(kmh)350、项目所在省份:湖北
重庆至黔江高速铁路:线路长度(km)270、设计时速(kmh)350、项目所在省份:重庆
上海至苏州至湖州高速铁路:线路长度(km)163、设计时速(kmh)350、项目所在省份:浙江、江苏、上海
青藏铁路格拉段电气化改造:线路长度(km)1136、设计时速(kmh)120、项目所在省份:青海、西藏
乌北至准东铁路增建二线:线路长度(km)187、设计时速(kmh)120、项目所在省份:新疆
宁波枢纽庄桥至宁波段增建三四线:线路长度(km)7、设计时速(kmh)120、项目所在省份:浙江
茂名东至博贺港铁路:线路长度(km)50、设计时速(kmh)120、项目所在省份:广东
日照岚山港疏港铁路:线路长度(km)35、设计时速(kmh)120、项目所在省份:山东
兰州至张掖三四线中川机场至武威:线路长度(km)194、设计时速(kmh)250、项目所在省份:甘肃
2020年储备开工铁路项目
成都至达州至万州高速铁路:线路长度(km)435、设计时速(kmh)350、项目所在省份:四川、重庆
重庆至万州高速铁路:线路长度(km)248、设计时速(kmh)350、项目所在省份:重庆
集宁至大同至原平高速铁路:线路长度(km)270、设计时速(kmh)250、项目所在省份:山西、内蒙古
广州至湛江高速铁路:线路长度(km)400、设计时速(kmh)350、项目所在省份:广东
湛江至海安高速铁路:线路长度(km)129、设计时速(kmh)350、项目所在省份:广东
延安至榆林高速铁路:线路长度(km)239、设计时速(kmh)350、项目所在省份:陕西
宣城至绩溪高速铁路:线路长度(km)112、设计时速(kmh)350、项目所在省份:安徽
赣深高铁光明城至西丽段:线路长度(km)13、设计时速(kmh)350、项目所在省份:广东
日兰高铁菏泽至兰考段:线路长度(km)85、设计时速(kmh)350、项目所在省份:山东、河南
哈尔滨至铁力至伊春铁路:线路长度(km)307、设计时速(kmh)250、项目所在省份:黑龙江
太子城至锡林浩特铁路:线路长度(km)384、设计时速(kmh)160、项目所在省份:河北、内蒙古
宝中铁路中卫至平凉扩能改造:线路长度(km)280、设计时速(kmh)160、项目所在省份:宁夏、甘肃

除了上述项目外,进入2020年,多地发力稳投资,江苏、湖北、河南、江西、山东、重庆、安徽等多地都迎来了重大项目集中开工,各地省市级重点项目建设规划即将密集出台。以下对部分重点区域最新投资动态进行了汇总。
河北省将高标准完善雄安新区规划建设,全面完成冬奥项目建设。
河北省十三届人大三次会议1月7日在石家庄开幕,河北省省长许勤在作政府工作报告时称,雄安新区规划建设进入新阶段,去年已有京雄城际、京雄高速等67个重点项目开工建设。
据许勤介绍,2020年,河北将高标准完善雄安新区规划建设,完成雄安新区起步区各组团、外围组团及重点片区控详规,编制特色小镇、美丽乡村规划,做好建筑设计、景观设计和工程设计,完善规划建设标准体系和管理办法。加快雄安新区启动区、容东片区、基础设施和公共服务等项目建设,统筹58个续建项目和2020年新开工项目。
许勤当日还透露,2020年河北将全面完成冬奥项目建设。“雪如意”“冰玉环”“北欧两项”等场馆建成投运,冬奥村、太子城冰雪小镇等重点项目8月底全部完工,太崇高铁及外围交通项目将加快建设。
广东省今年重点发展大湾区交通,计划投资1300亿!
从刚结束的2020年广东省交通运输工作会议上获悉,未来,广东将以建设畅通粤港澳大湾区内外快速交通网络为重点,推动大湾区交通运输高质量发展,高站位高标准推进交通强国建设先行。
2020年,全省公路水路固定资产投资计划完成1300亿元,其中:高速公路完成投资900亿元,普通国省道190亿元,农村公路110亿元,港口65亿元,内河航道5亿元,公路客货站场项目及其他30亿元。
广东将加快完善综合交通基础设施网络,加快推进深中通道等54项2700多公里续建项目建设,其中2020年计划建成汕头至湛江高速公路汕头至揭西段、河惠莞高速公路河源紫金至惠州惠阳段等22项1195公里、新增里程约1195公里,到2020年底全省高速公路通车里程预计超过1万公里;新开工黄茅海通道、惠州至龙门、从化至黄埔等8项270多公里。加快推进狮子洋、莲花山等跨江通道及深岑高速公路江门至中山段、东莞至深圳、常平至虎门等高速公路改扩建工程等预备项目的前期工作。
未来,广东以建设世界级港口群和机场群、畅通大湾区内外快速交通网络为重点,谋划和建设一批标志性重大交通工程,用好管好港珠澳大桥,促进跨境运输便利化,推动粤港澳三地跨境通行政策与体制机制优化对接,加快构建便捷高效的现代化综合交通运输体系。
计划到2022年底,形成大湾区“12312”交通圈,大湾区内实现以香港-深圳、广州-佛山、澳门-珠海为核心的1小时交通圈,大湾区至粤东西北各市陆路2小时通达,至周边省会城市陆路3小时通达,与全球主要城市12小时通达,基本达到世界一流湾区发展水平。
北京市城市副中心今年安排182项重点工程,总投资1695.8亿元
从北京城市副中心首场发布会上了解到,今年,北京市政府将保持对副中心的投资力度,副中心工程办会同各有关单位,初步拟定副中心2020年市级重点工程182项,总投资1695.8亿元。随着一批重大工程的实施、推进,城市副中心的城市框架正有序搭建。
由副中心工程办主责推进的副中心市级重大工程共115项,总投资1661.41亿元,其中2019年计划完成建安投资159.01亿元,全年累计完成建安投资163.3亿元,超额完成了全年的投资任务。
北京学校小学部今年上半年具备开学条件,中学部及共享区将于今年年底全部完工。设计规模108个教学班,其中小学48班、初中30班、高中30班。
江苏省市县三级1473个重大产业项目集中开工,年度计划投资3750亿元
1月2日,江苏省委、省政府在苏州工业园区举行2020年全省重大产业项目建设现场推进会议。会议组织了省市县三级1473个重大产业项目集中开工,年度计划投资3750亿元。其中,战略性新兴产业项目549个、年度计划投资1396亿元,先进制造业项目601个、年度计划投资1452亿元,现代服务业项目323个、年度计划投资901亿元。
南京市共175个项目参加全省重大产业项目集中开工,年度计划投资404亿元。
无锡市共185个项目参加全省重大产业项目集中开工,年度计划投资449亿元。
徐州市共136个项目参加全省重大产业项目集中开工,年度计划投资469亿元。
常州市共95个项目参加全省重大产业项目集中开工,年度计划投资197亿元。
苏州市共252个项目参加全省重大产业项目集中开工,年度计划投资476亿元。
南通市共156个项目参加全省重大产业项目集中开工,年度计划投资290亿元。
连云港市共62个项目参加全省重大产业项目集中开工,年度计划投资187亿元。
淮安市共75个项目参加全省重大产业项目集中开工,年度计划投资186亿元。
盐城市共74个项目参加全省重大产业项目集中开工,年度计划投资278亿元。
扬州市共60个项目参加全省重大产业项目集中开工,年度计划投资141亿元。
镇江市共34个项目参加全省重大产业项目集中开工,年度计划投资64亿元。
泰州市共101个项目参加全省重大产业项目集中开工,年度计划投资233亿元。
宿迁市共68个项目参加全省重大产业项目集中开工,年度计划投资376亿元。
湖北省重大项目密集开工冲刺开门红
为发挥有效投资对稳增长的“定海神针”作用,湖北省发改委从去年9月就着手谋划今年“开门红”。省委经济工作会议后,省发改委迅即组织各地拟定了今年一季度新开工亿元以上项目935个,项目总投资5140亿元。其中重大转型升级项目659个、总投资3514.1亿元,如投资17.7亿元的TCL华中区总部项目;重大基础设施类项目129个,总投资970.9亿元,如投资10亿元的华润当阳景山风电场项目;重大社会事业类项目109个,总投资445.8亿元,如投资13.2亿元的武汉大学人民医院洪山院区项目;重大生态文明类项目38个,总投资208.8亿元,如投资30亿元的当阳市沮漳河流域生态修复项目。
着眼于发挥重大项目示范带动作用、稳固发展基本盘,湖北省近日还编制印发了2020—2021年重大项目推进计划,明确今后两年全省续建或新开工的10亿元以上重大项目1172个,总投资4.35万亿元,其中2020年续建项目595个,总投资2.2万亿元;2020年新开工项目299个,总投资9570亿元;2021年新开工项目278个,总投资近1.2万亿元。
山东省提前下达2020年第一批专项债券额度716亿元,涉及7大领域重点项目建设。
从山东省财政厅网站获悉:近日,经省政府同意,省财政厅提前下达2020年全省(不含青岛市)第一批专项债券额度716亿元,助力全省重点项目建设。
本批债券主要用于交通、能源、农林水利、生态环保、社会事业、市政建设、冷链物流“七大”领域重点项目建设,共涉及国家核准的327个政府投资项目。其中,铁路、机场等交通项目21个,金额134亿元;市政基础设施项目146个,金额360亿元;教育等社会事业项目78个,金额94亿元;生态环保项目32个,金额57亿元;农林水利项目42个,金额49亿元等。目前,此批专项债券发行准备工作已基本完成,按程序经省人大批准后,将于1月中旬由省政府统一发行。
附:全国21省市建企复工时间(截止到2月6日)
截至2月6日,通过新增省/市、调研企业样本以及原样本的持续跟进,对全国建筑市场复工时间、市场动态等做进一步梳理,汇总内容如下仅供参考。
山西省
截至2月6日调研了部分央企得知,山西省委、省政府要求省内各类企业不早于2月9日24时前复工。目前建筑行业部分企业除管理层外,大部分行政和基层相关人员预计2月10日左右复工。企业复工后,口罩、消毒液的紧缺也是众企业所面临的问题。建筑工地的实际复工作业因防疫物资和人员返工时间尚不明确。
另太原市通知全市新建项目和节前停工的在建项目不得在3月1日24时前开工、复工,拟返并参与工程建设的管理人员、务工人员在3月1日前暂勿返并;所有建筑工地从业人员返并后,对来自武汉等疫情严重地区的返并人员以及与其有密切接触者,应及时备案,进入施工现场前要隔离不少于14天。
天津市
截至2月6日调研部分施工企业了解到:由于政府发文延后复工时间,除特殊项目,目前还未收到具体的上班时间,建筑工地施工时间目前也待定。以下是政府对建筑工地发文的要求:本市在建建筑工地,除因施工安全需要不能停工的和涉及疫情防控必需、抢险、抢修项目以外,一律推迟开复工时间。具体开复工的时间,按照市突发公共卫生事件应急响应和市统一部署安排,另行通知。各建筑工地所属建设单位负责组织项目各参建单位对春节放假期间或假期前已离津人员进行排查登记,立即通知其暂缓返津,何时返津,视疫情控制情况和天津市统一部署再另行通知;对已返津人员要进行登记,并立即向属地防疫部门报告,按属地防疫部门要求采取隔离观察等相应措施。
河北省
截至2月6日调研河北市场了解到:河北省行政区域内企业复工复业时间不早于2月9日24时,经过调研部分施工企业获悉,目前各企业上班时间为2月10日。除特殊项目外,春节前后作业的工程全部叫停,目前工地开工时间尚不明确。复工后,各企业也比较担心口罩、消毒水等防疫物资的紧缺。
重庆市
截至2月6日对重庆建设单位调研了解到:为加强全市新型冠状病毒疫情防控工作,有效减少人员聚集,经市政府同意所有企业复工时间不得早于2月9日前。由于疫情较严重,据对当地企业了解如九龙坡区、渝中区复工时间将会推迟到23日,且复工后将会严格落实疫情防控和服务保障各项措施及人员动向和身体状态,施工材料方面也将会根据具体施工进度而定,复工基本根据市政府、地方政府通知再定。
云南省
截至2月6日对云南省相关情况了解到:云南省委省政府应对新型冠状病毒感染肺炎疫情工作领导小组指挥部发布关于延迟企业复工和学校开学的通告,要求省内各类企业及建设工程项目不早于2月9日24时前复工。云南省住房和城乡建设厅关于印发《云南省建筑施工疫情防控措施》的通知,各建筑相关协会机构纷纷转载落实。云南省建筑领域领头企业也积极响应,于2月5日召开“能通全通工程”部分复工动员安排布置专题会。
甘肃省
截至2月6日调研甘肃市场了解到:本省2月2日后,各地各部门应有序组织企业、建设项目开复工。根据企业生产需要、外地务工人员使用等情况,由企业自行提出开工申请,经地方政府及相关行业主管部门或工业园区同意后,有序开工。其中甘肃省交通运输厅发文:全省公路建设项目(不含冬季末停工项目)2月底前不得复(开)工。
海南省
广西壮族自治区
截至2月6日调研驻桂央企了解到:目前市内工地复工或新开工时间为2月10日以后,另外广西房建市政工程工地方面发通知要求,全区住建系统严格控制复工时间,2月9日前全区所有在建项目一律不得复工,具体复工时间根据疫情发展情况另行通知。因疫情防控导致的建设工期延误,属于建筑施工合同约定中的不可抗力情形,各建设单位应将建筑施工合同约定的工期予以顺延。
上海市
截至2月6日新增2家调研样本企业,了解到上海市国资委建筑企业的市内工地复工或新开工时间为2月10日,另外一家上海龙头建筑施工企业把人员安全放在首位,再度推迟复工或新开工日期,宣布集团下属上海市内工地不早于2月29日复工或新开工,这是上海首家明确将开工日期延迟到2月底的建筑施工企业!
河南省
截至2月6日通过对河南建筑市场复工时间持续跟进了解到郑州市场最新复工时间:重点民生工程(含市政重点工程、轨道交通工程、省市重点工程等)复工时间为2月25日,一般民生工程(包括安置房等建设工程)复工时间为3月6日,其他工程(包括房地产等建设工程)复工时间为3月16日。另外复工复产需要符合落实疫情防控条件及行业主管部门备案批准等。
四川省
截至2月6日通过持续跟进四川下游企业了解到:先前定在2月10日复工上班的企业,因为受疫情的影响,复工时间将进一步延迟,另外透露工人复工物资防护方面由于疫情严重、市场防护物资价格参差不齐,导致采购计划难落实,也间接影响了项目开(复)工时间,我们将积极保持关注。
福建省
截至2月6日通过新增驻厦门央企分公司调研,持续对福建建筑市场复工跟进了解到:1、当地市政府无明确规定2月10日上班的处于等待观望状态;2、工人防护物资较紧张,外界价格较高导致无法正常购买,疫情防控工作不到位,也无法正常开工;3、其他疫情较轻的地区,提前复工也将会受到市政府严格排查。
北京市
截至2月3日了解到全市房屋建筑和市政基础设施项目不早于2月9日24时复工或新开工。经过调研大型施工企业,上班时间为2月10日,工地复工时间有部分企业定在2月10日。因疫情影响,还有部分企业要在正月二十以后复工。目前各下游企业比较关心防疫物资及各地工人是否按时返工等。
江苏省
截至2月3日调研江苏下游建筑企业开工情况,目前江苏省政府通知各类企业复工时间在2月10日,通过调研3家特级和2家一级资质施工单位,目前苏州建筑企业告知苏州建筑行业2月20日后方可复(开)工,其他4家企业告知开工时间是2月10日,现阶段大家都是在家办公,据了解工地项目上开工大约要到2月底左右甚至更晚。具体原因:一方面是外来工人到岗位问题,另一方面工地要求工人到工地还要自行隔离一周左右。通过和建筑企业沟通,工地年前很少储备材料,都是工地开工后才同步采购,所以这次疫情对后期材料采购都有一定影响,包括材料的价格,甚至材料会出现供不应求情况。
浙江省
截至2月3日调研了浙江某国企及旗下分子公司,其杭州、宁波区域2月15日以后工地陆续开工,金华义乌地区为2月21日后复工,温州地区由于疫情发展可能要向后延迟。
广东省
截至2月3日调研了解到广东区域各施工单位应政府发布防疫期间复工推延要求,将于2月10日后正式上班,部分企业将于2月9日上班在本部做一些工地复工准备工作,因为此次疫情严重,各大单位在开工前除了要落实物设招标,劳务专包,还需做好防疫工作,防疫设备物资采供工作。大型国企央企广东区域公司由总部出面向当地红十字会等相关单位对接,本地单位则自行准备或与相关单位对接。
安徽省
截至2月3日悉数调研了驻皖央企,安徽地方国企,民营特级企业等绝大多数建筑企业,基本按照政府发文的2月10日开工上班,其中上班为机关、管理等人员,项目作业人员会延后。目前企业都比较担心农民工返工能否按时的问题,部分省内道路封路现象还是比较多,会对劳务人员返程造成影响。物资采购方面分两块:大宗物资等要视项目工地实际开工后排计划,相关防控疫情方面的物资例如口罩、消毒水等会提前采购,另外表示项目正月二十能启动就很好了。综合来看:下游复工多有延迟,需求跟进或同步延缓,元宵节后市场库存压力或大于往年。
山东省
截至2月3日通过调研房企及大型施工企业了解到,各企业行政和管理等人员绝大部分都是按照政府发文2月10日上班,工地上班时间除企业规定的要求2月10日开工外,大部分要在2月20日以后开工,由于工人分散在外地,疫情管控,可能会陆陆续续到岗。物资方面,工地返工后防护物资紧缺,工程采购物资在没有提前储备的情况下,也会对后期施工带来一定的影响。
陕西省
截至2月3日通过调研陕西市场了解到:为加强新型冠状病毒感染肺炎疫情防控工作,陕西省行政区域内企业复工时间不早于2月9日24时。经过调研陕西省当地大型国企央企施工企业,除特殊的防疫医院早就投入建设外。各企业的行政和管理人员上班是定在2月10日。工地施工时间预计在正月二十以后,由于防护物资大部分都支援疫情省,施工人员的防疫物资紧缺,外省务工人员不一定按时到岗,也会影响工地的开工时间。物资采购方面要等项目开工后根据具体情况来定。
湖北省
截至2月3日调研湖北市场,因为湖北属于此次疫情重灾区,考虑到疫情趋势琢磨不定,除了防疫工程年前年后一直处于开工状态,其他工程复工时间尚不能确定,本地央企国企结合政府发布通知,根据自身企业情况制定开工时间,如某建筑央企上班时间定为2月14日,但也只限于机关人员,且只是在家办公,项目上人员返回工地时间还需等下一步通知。部分施工单位2月10日后根据疫情情况以及政府进一步通知才能确定复工时间。中建三局、武汉建工等大型施工企业作为防疫工程中坚力量,正带领湖北乃至全国一切可以调配的工程单位全力以赴于各类防疫工程中,此外的工程项目复工尚未确定。
湖南省
有兴趣的伙伴扫码加入哦~
▼

如有疑问请联系:
行情资讯中心:15738302672(微信同号)
采购部经理:18703620087
调价速递!2020年2月5日全国钢材价格表
中小微企业有救啦!确保不抽贷、断贷、压贷!
史上最大规模“停工令”来了!1亿多人待岗!
抗疫时期,请勿混乱报价,静待市场启动,万物更生!


本文源自水泥内参,侵删
您好,老铁,请给小编一个“在看”呗

