
19年对会计人来说,也是需要努力的一年!国家现在对会计人越来越重视,会计的行业也越来越正规起来了!比如近期财政部日前发布《关于深化会计人员职称制度改革的指导意见》,其中明确未来将突出评价会计人员职业道德,弄虚作假的会计考的证书将一律作废。不断对会计人敲响警钟!
1
紧急通知
这些人证书将被取消
1、住建部早已开始,重拳出击“证书挂靠”,弄虚作假的人将无证可考
住建部:个人因“挂证”被撤销注册证书资格,三年内不得申请该项注册。


经调查核实,你在宁德市散装水泥和新型建材管理办公室工作期间,违规将监理工程师资格证书注册在福建恒实建设发展有限公司,存在以欺骗手段取得注册证书的行为。
我部于2018年7月3日向你发出《住房城乡建设部撤销行政许可意见告知书》(建督撤告字〔2018〕37号),你于2018年7月30日签收,未在规定时间内提出书面陈述、申辩。
依据《中华人民共和国行政许可法》第六十九条、第七十九条和《注册监理工程师管理规定》(建设部令第147号)第二十八条规定,我部决定撤销你的监理工程师注册,且你自撤销注册之日起3年内不得再次申请该项注册。请你在收到本决定书之日起15日内,持监理工程师注册证书和执业印章到福建省住房城乡建设厅办理相关手续。
如对本决定不服,你可自收到本决定书之日起60日内向我部申请行政复议或6个月内向人民法院提起行政诉讼。
会计圈虽说不小,但是毕竟是不光彩的事情,如果想继续在这个领域工作的话,遇上了这样的人生污点,以后再想谋职都会困难许多,即使你能力再优秀,企业也不敢用了。
2、失信会计人拿不到证书!1月1日起,会计人将正式启用新“身份证”!
《指导意见》的主要内容的第二条,完善评价标准,其中最重要的一点:职业道德

文件表明:坚持把职业道德放在评价首位!
以及剽窃他人研究成果,存在学术不端行为的,在会计人员职称评价过程中实行“一票否决制”。对通过弄虚作假取得的职称一律撤销。
坚持把职业道德放在评价首位,引导会计人员自觉遵纪守法、勤勉尽责、参与管理、强化服务,不断提高专业能力;督促会计人员坚持客观公正、诚实守信、廉洁自律、不做假账,不断提高职业操守。完善守信联合激励和失信联合惩戒机制,对严重失信会计人员实行“一票否决制”。
政策明确,建立会计人的个人信用积分。国家税务总局制定了发布《从事涉税服务人员个人信用积分指标体系及积分记录规则》!并且2019年1月1日起,会计人将正式启用新“身份证”!
《个人信用指标》的主要内容有哪些?

业内人士认为,信用积分将成为从事涉税服务人员的“第二身份证”,财务从业人员只有提升服务质量,加强自身信用管理,获得高积分,才能在竞争中立足。
一句话总结:违法、失信的会计将不能评定职称证书、不能做会计。
2
这两个方面也不能有问题,
否则会计职称考试都参加不了!
1、社保有问题?将不能参加2019年会计职称考试?
2018年11月13日人力资源社会保障部发布《社会保险经办管理服务条例(征求意见稿)》,向社会公开征求意见。

第七条明确规定:
〔信息共享〕 国家建立一体化网上政务服务平台,构建全国统一、多级互联的数据共享交换体系,实现社会保险业务数据共享。
其实会计人考证,早已经离不开社保信息!
2018年的中级报名中社保的重要性就体现的淋漓尽致。
苏州被称为最严报名地方,具体要求如下:

报名要求:
1、苏州地区资格审核需要提供社保缴费证明原件,而且该证明要有具体的缴费起止时间、工作单位以及当地社保部门公章,2018年的工作单位和参保地须在苏州。
2、会计工作证明由两点来确定的,一是报考学历的会计工作年限必须满足中级的报考条件,二是社保缴费累计年限也必须满足中级报考要求年限,两者需要同时满足方可报考中级会计职称考试。如果中间有一段时间没有缴纳社保,即使报考学历会计工作年限时间满足了,社保累计时间不满足也不能报考2018年中级会计职称考试。
3、还有一点需要注意:工作年限证明上面的单位必须与社保缴费清单上面的单位一致。
不止苏州这么严格,目前还有江苏南京、徐州都要求考生提供社保缴费证明哦,真相如下
江苏南京

江苏徐州

江苏泰州

总结为一句话:这些地区,不缴纳社保,不能参加会计职称考试!
2、没有参加继续教育的,你可能真的不能参加19年的职称考试了!
新疆财政厅最新通知:
报名2019年初级会计考试,必须参加继续教育!不参加继续教育将不能报名参加2019年考试!

原文通知(节选):
报考2019年会计初级考试的考生除基本报名条件外,还需完成当年(2018年)继续教育(90学时),继续教育可以采取面授和网络学习等方式,面授培训机构备案名单可在财政厅官方网站查询。
不仅仅新疆,全国各地陆续都将继续教育纳入报考条件,全国各省市的会计职称考试报名都要求继续教育记录也不远了!
其实早在之前,财政部就正式发文:

财政部官方文件清晰的指出:
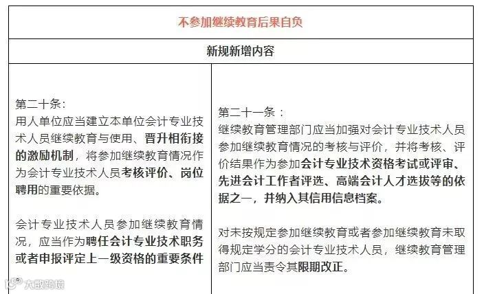
国家机关、企业、事业单位以及社会团体等组织(以下称单位)具有会计专业技术资格的人员,或不具有会计专业技术资格但从事会计工作的人员(以下简称会计专业技术人员)继续教育,适用本规定。所以只要你从事会计工作,即使没有证书也要参加继续教育。
有人不以为然,不当回事,看看不参加继续教育的会有什么后果:

从以上张图就能很明显的看出来了,不参加继续教育,会对你的会计职场有很大的影响,可见重视程度。
3
部分地区已经开始继续教育!
不要再忘记了!
天津市财政局天津市人力资源和社会保障局关于转发《财政部 人力资源社会保障部关于印发<会计专业技术人员继续教育规定>的通知》的通知:

2019年,抓紧起来吧!
最后:继续教育问题答疑(答疑汇总,请收藏!)
会计专业人员继续教育新规于2018年7月1日正式实行,此前会计证考试也正式取消。那么,那些人要进行继续教育呢?
1、哪些人要参加继续教育?
答:一是持有会计证的人群,二是从事会计工作的人。凡是符合这两个条件任一都要参加继续教育。(在校大学生,也要参加继续教育。)
2、什么时候要继续教育?
答:若今年取得证书,明年就要继续教育。若从事会计工作而没有会计证书,开始工作的第二年就要继续教育。
按照往年,继续教育一般会从2月开始陆续开展,大多数地区是8、9月开始的,直至年底结束。今年有新规,具体细则暂未公布,请耐心等待。
3、会计证取消,怎么参加继续教育?
答:继续教育有几种方式选择:
①参加继续教育管理部门组织的继续教育培训、高端人才培训、专业技术资格考试等相关考试、专业会议等;
②参加会计继续教育机构或用人单位组织的继续教育培训;
③承担继续教育管理部门或组织的研究课题、发表会计论文、出版会计类书籍、参加注册会计师、资产评估师、税务师等继续教育培训;
④继续教育管理部门认可的其他形式。
大多数会计人可以通过网络做题来完成继续教育。在继续教育机构或者用人单位组织的培训后做题;也可以登录当地的会计网站的继续教育栏目,通过会计档案号和密码登录,做题。
4、会计证取消,还要继续教育?
答:按照规定来说,要。除非打算以后不再从事会计工作,否则都建议进行继续教育。
5、在校大学生要继续教育?
答:拿到会计职称等会计证书前不用,但成绩公布后的次年,就要开始参加继续教育。
6、今年考初级/中级/…要继续教育?
答:拿到证就开始要继续教育。若今年报考,考过,今年就不用继续教育(注会、中级等考过一门都可以获得90学分,可以不用继续教育),第二年要。若没考过,而之前就持有会计证/职称等,就需要继续教育。
7、持有多个不同会计证,继续教育哪个?
答:目前没有分哪个证件需要继续教育,而是只要有证,或者从事会计工作都要继续教育。
8、没继续教育,影响职称考试?
答:会有影响。文件指出会将继续教育的情况纳入资格考试的评分依据,所以建议还是要补回。
9、专业学生可学分抵继续教育?
答:可以的。按照规定,中专以上会计类专业的学生通过一门课程考试就可以折算90学分。
10、去年/前年/…没继续教育要补?
答:按照规定是要补的,不补肯定对未来考取证书以及参加会计工作有影响,具体可以咨询当地财政厅。
11、怎么证明自己完成了继续教育?
答:登录当地的财政厅网站,进入继续教育查询相关栏目,输入信息就可以查到继续教育的情况。
12、拿证和工作地不同,在哪继续教育?
答:按照以往,一般是在工作地继续教育,但各地的规定有所不同,建议咨询工作所在地的财政厅和发证的财政厅。
13、丢了会计证,如何参加继续教育?
答:带齐身份证等证件到发证机关补办,然后就可以参加继续教育了。
14、中级考试前,要完成18年继续教育?
答:通过一门,可以去当地财政厅办理视同通过、免去继续教育的手续,但其实也算是继续教育。若没通过,就按一般途径参加继续教育。
15、没继续教育,已有证书失效?
答:目前还没有明确说不参加继续教育证书会被注销,但新规对继续教育参加有着强制性的规定,建议还是参加继续教育。
16、会计证到期,无法换证,要继续教育?
答:是的。凡是参加会计工作都要参加继续教育,若不参加,对你未来考取新的会计相关证书,以及参加会计工作都有影响。
17、一直无证做会计,不继续教育有影响?
答:会有影响。目前会计人员都要在税务局实名登记,从事会计工作却不参加继续教育,税务局会知道,很可能会有严重的后果。
18、参加继续教育应取得多少学分?
不少于90学分。专业科目一般不少于总学分的三分之二。
会计专业技术人员参加继续教育取得的学分,在全国范围内当年度有效,不得结转以后年度。
19、没拿到90学分,无法复试,咋办?
答:按照新规,7月1日后继续教育没拿到90学分,继续教育管理部门会责令限期改正。具体会怎么处理,建议咨询当地财政厅。
20、继续教育内容包括那些?
包括公需科目和专业科目。
公需科目包括专业技术人员应当普遍掌握的法律法规、政策理论、职业道德、技术信息等基本知识; 专业科目包括会计专业技术人员从事会计工作应当掌握的财务会计、管理会计、财务管理、内部控制与风险管理、会计信息化、会计职业道德、财税金融、会计法律法规等相关专业知识。
21、2018年7月1日前已参加,2018年7月1日后要再次继续教育?
答:新规实施前继续教育的学分和新规实施后的学分有明显的差异,而目前还没出过渡期的实施细则,建议留意继续教育的最新消息或咨询当地财政厅。
来源:住建部官网、会计职称考试、小艾财税俱乐部、上海国家会计学院远程教育网、大白学会计
更前沿的资讯
更精炼的内容
带你领略财税更美的风景

