2020年CPA官方教材来啦!
今年是值得纪念的
CPA还没开始报名
教材就迫不及待要被领回家
尝鲜,速来围观
还未拿到教材,大家最关心的问题:变化大不大?
今天咱们就从页数、价格、内容三个方面来对比今年与去年的变化到底有哪些?
页数飞涨!

除了经济法外,其他5科都变厚了,有的甚至增加了81页,CPA考生,就问你们怕不怕?
价格飞涨!

(教材价格来源于中国财政经济出版社天猫旗舰店)
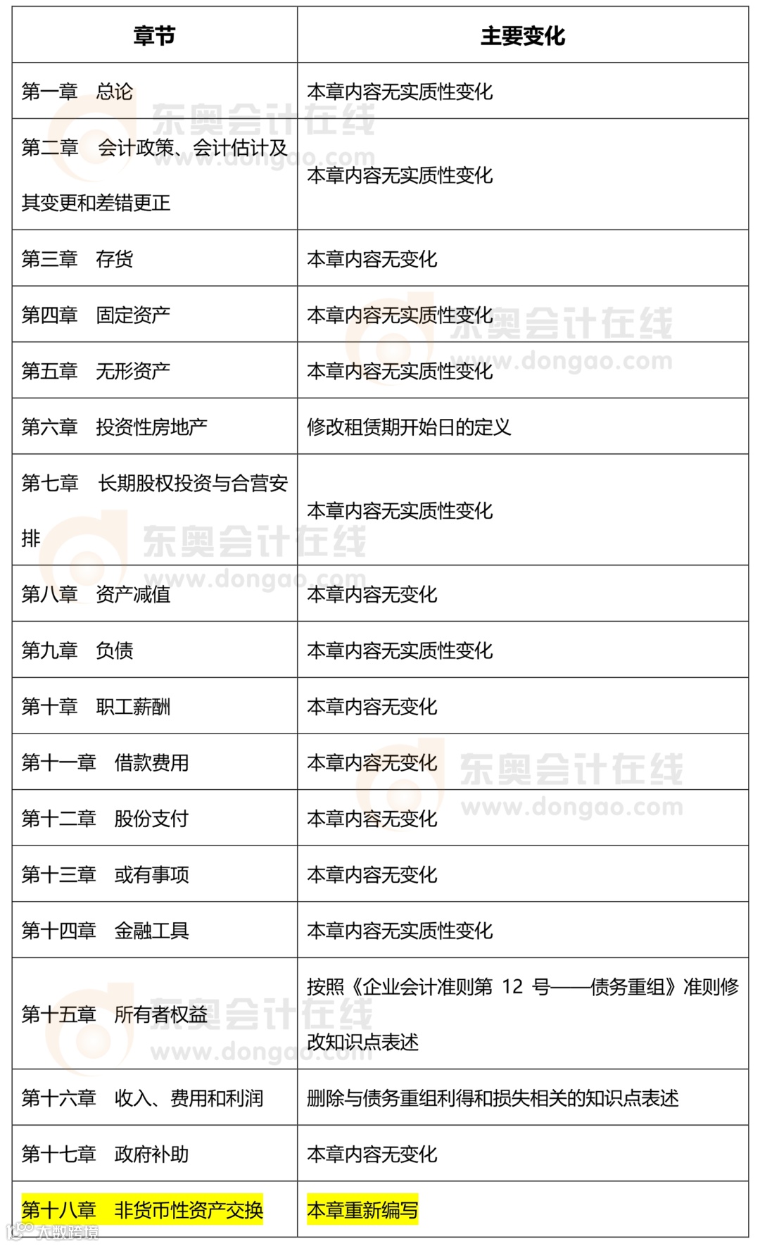
教材一览!
和新大纲一样,租赁今年有大变化,会计考生甚至需要重新学习了,除此外,第十八、十九章也出现了重新编写的情况:


△△△
为指导大家更好的掌握教材变化精华
2020年CPA系列直播第二场
闫华红老师带你揭秘《财管》
15:00~16:00
扫码观看👇

2020年CPA系列直播第三场
郭守杰老师带你揭秘《经济法》
17:00~18:00
扫码观看👇

△△△
3月30日开始
CPA系列直播
不容错过!
关注并@东奥会计在线官方微博
直播开始即可看到直播入口

△△△
教材已出,《轻松过关》还会远吗?
现货涨价倒计时
现在不买,之后可别哭着说“后悔”哦~
《轻1》、《轻2》更是新增预订专享



丨本文由东奥会计在线(ID:dongaocom) 原创发布,若须引用或转载,请务必与我们联系并在文首注明以上信息。未经过授权擅自转载者将被依法追究法律责任。
⊙东奥会计在线 保留所有权利。


↓↓↓*阅读原文获取20年CPA全科教材变化*

