可以直接扫上图二维码报名
1.培训导师
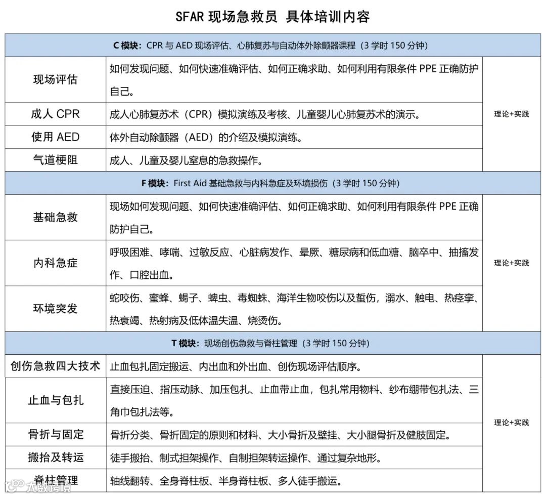
全球泛户外救援学院院前急救专委会(SFAR)基本急救+心肺复苏(FirstAid CPR AED)课程由院前急救专委会认可的导师担任,培训以动手实践为主。培训流程为 课前预习—现场报到—学习练习—考核—发证。
2. 培训时间:
2022年8月31日9:00-17:30。
3.培训地址:北京市海淀区苏家坨镇凤凰岭路19-1凤凰公社。
4.着装要求:课程有大量实践练习,请尽量宽松运动着装出席为宜。如您有任何身体状况问题需要避免某些练习,请在课前告知我们。导师可能根据具体情况调整您所使用的训练设备。另外,如您对橡胶类制品过敏,也请在课前让导师知道。
5.收费标准:收费价格:1180元/位 学员(全天三模块1180元,单个模块学习480元)
优惠价格:980元/位 学员(凤凰公社参训人员提供不少于100小时的公益时长证明可以享受980元的优惠价格)
6.报名及付费方式:扫下面图片中的微信二维码报名和付费。
7.此次培训咨询-联系方式:
电话:花生-18810073056
微信二维码:
& 全国联动城市 &
华北地区:北京、天津、山西临汾/太原、河北/廊坊/邯郸、内蒙古呼和浩特/鄂尔多斯/赤峰;
华东地区:山东济南/潍坊/聊城/济宁/烟台、上海、江苏南京、浙江杭州/温州/宁波、安徽滁州、福建厦门、江西南昌/赣州;
华南地区:广东深圳/汕头、广西北海/柳州/湛江/南宁、海南海口/琼海/三亚;
往期SFAR现场急救课程回顾
有书香四溢的木屋,供孩子们看绘本讲故事,成人随手择一本喜爱的书,捧一杯茶便在山林之中的木桌前看了起来。
顺便透漏,这里的藏书大部分为我们珍藏的有机农业、中医、教育书籍,一部分是真心喜爱这里的朋友捐赠的图书,大家一本一本共同构建起来的
有一个简朴素雅的有机素食餐厅,食材、主食、调料、饮料分别为农场自产和能找到的有机的好东西了。
这不仅是一个吃饭的地方,更是一个有机生活的展示平台,来这的朋友相互交换各自的有机清单也是每天发生的趣事呀!
还有近三十间被群树环抱的榻榻米房间,坐在炕上一边喝茶一边聊天,晚上透过窗户仰望星空或几只迷了路的萤火虫,一大早被各种鸟儿美妙的叫声扯醒,幸运的话,还可以看到漫天的朝霞,是真的美极了。
【凤凰公社咨询电话】17610273313 欣欣


