大数跨境
0
0

初中历史7-9年级上册期中知识点总结!孩子背熟轻松应对期中考!

初中历史7-9年级上册期中知识点总结!孩子背熟轻松应对期中考! 长春漖育帮
2021-11-07
4



01
七年级历史上册期中知识总结
第一单元  史前时期  中国境内人类的活动
第1课  中国早期人类的代表——北京
一、元谋人
1.发现地点:云南省元谋县;
2.生活年代:距今约170万年;
3.生活情况:能制造工具,知道用火;
4.发现意义:元谋人是我国境内目前已确认的最早的古人类。
▲人和动物最大的区别在于:人会制造工具和使用工具
二、北京人
1.发现地点:北京西南周口店龙骨山;
2.生活年代:距今约70万—20万年;
3.体貌特征:与现代人相似,能够直立行走,保留了猿的某些特征。
4.生产状况:①采集狩猎    ②会使用天然火,会保存火种    ③使用打制石器(旧石器时代)
5.社会组织:过群居生活,共同劳动,原始社会。
6.地位:①北京人是世界上最重要的原始人类之一;
②周口店北京人遗址是迄今所知世界上内涵最丰富、材料最齐全的直立人遗址。
三、山顶洞人
1.发现地点:位于北京周口店龙骨山顶部,距今约3万年;
2.体貌特征:已经具有现代人类的特征;
3.生产工具:①掌握钻孔技术和磨制技术(骨针)   ②会人工取火     
中生家长(ID:czsjz100)整理编辑
第2课  原始的农耕生活
一、半坡人的生活和河姆渡人的生活:
原始居民
河姆渡居民
半坡居民
距今年代
距今7000年
距今6000年
生活地区
长江流域的浙江余姚河姆渡村(南方)
黄河流域的陕西西安半坡村(北方)
房屋样式
干栏式房屋
半地穴式圆形房屋
生产工具
使用磨制石器,如骨耜
使用磨制石器(新石器时代)
原始农业
种植水稻
种植粟
原始畜牧业
饲养猪、狗、水牛
饲养猪狗;打猎捕鱼
原始手工业
制造陶器、玉器、乐器、雕刻、天然漆
制作彩陶和乐器;会纺织制衣
二、原始农业的发展
标志:农作物种植、家畜饲养的出现、使用陶器、使用磨制工具、聚落生活(定居);

第3课  远古的传说
一、炎黄联盟
1.阪泉之战:黄帝打败炎帝,炎黄联盟形成。
2.涿鹿之战:炎黄部落打败蚩尤部落。
3.影响:华夏族逐渐形成,炎帝、黄帝被尊崇为中华民族的人文始祖。
二、传说中炎帝和黄帝的发明
1.炎帝的贡献(神农氏)
①教民开垦耕种,制作生产工具,种植五谷和蔬菜;
②制作陶器,发明纺织,会煮盐,教人们通商交换。
③制作乐器琴瑟,具有最早的天文和历法知识。
2.黄帝的贡献(轩辕氏)
①建造宫室,制作衣裳,挖掘水井,制造舟车,发明了弓箭和指南车。
②黄帝的下属仓颉创造文字,伶伦制作音律,隶首发明算盘。
③黄帝的妻子嫘祖擅长纺织并会缫丝。
三、尧、舜、禹的禅让
1.禅让制的含义:将部落首领位子传给贤德之人(民主推选、首领没有特权)
2.大禹治水:三过家门而不入,治水有功。体现了刻苦耐劳,坚持不懈,大公无私的精神。 

第二单元   夏商周时期:早期国家的产生和社会的变革           
第4课  早期国家的产生和发展
一、夏朝的兴衰(夏朝是奴隶社会的形成时期)
1.建立:公元前2070年,禹建立夏朝,是我国历史上第一个奴隶制王朝,标志着中国早期国家的产生。  
2.制度:启继承父位,成为夏朝第二代国王,标志着世袭制代替禅让制,“公天下”变成 “家天下”。
3.遗址;二里头遗址——①阶级分化   ②等级界限
4.灭亡:桀统治残暴,约公元前 1600年被商汤所灭。
二、商朝(商朝是奴隶社会的发展时期)
1.建立:约公元前1600年,汤建立商朝。
2.迁都:盘庚迁都至殷,统治稳定。
3.灭亡:商纣王统治残暴,约公元前1046年,周武王伐纣,双方在牧野大战,商朝灭亡。
三、西周(西周是奴隶社会的鼎盛时期)
1.建立:公元前1046 年,周武王建立周朝,定都镐京,史称“西周”
2.西周的分封制----金字塔式的社会等级制度。(周天子 → 诸侯 → 卿大夫 → 士 )
(1)目的:稳定周初的政治形势,巩固疆土。      
(2)内容:周王根据血缘关系远近和功劳大小,将宗亲和功臣分封到各地,授予他们管理土地和人民的权力,建立诸侯国
(3)作用:保证了周王朝对地方的控制,稳定了政局,扩大了统治范围。
(4)弊端:诸侯国具有较大的独立性。当诸侯国力量强大后,会威胁到周天子的统治地位。
3.灭亡:①公元前841年,周厉王时发生国人暴动 。
②公元前771年,周幽王时,西周被犬戎族所亡。
四、东周建立:公元前770年,周平王东迁洛阳,史称东周。
朝代
建立时间
灭亡时间
都城
开国君主
亡国君主
夏朝
约公元前2070年
约公元前1600年
阳城
商朝
约公元前1600年
约公元前1046年
盘庚迁殷
西周
约公元前1046年
约公元前771年
镐京
周武王
周幽王
东周
公元前770年
约公元前221年
洛邑
周平王
/

第5课 青铜器与甲骨文
一、青铜器的高超工艺:
1.青铜器的发展阶段
①出现:原始社会末期出现青铜器,代表是甘肃地区齐家文化遗址出现铜镜。
②发展:商朝以后,青铜器数量和种类逐渐丰富,成为王公贵族身份地位及国家权力的代表性器物。
③繁荣:商周时期种类丰富、数量众多、制作工艺高超。  
2.代表:①司母戊鼎(迄今世界上出土的最大青铜器)②四羊方尊(造型奇特)③利簋[guǐ]
3.制作:①成分:铜、锡、铅;②方法:泥范铸造法 
二、甲骨文记事:
1.含义:商周时期刻写在龟甲和牛羊等兽骨上的文字。(注意:非文字符号)
2.发现:1899年,清朝人王懿荣首次发现甲骨文。
3.意义:①是中国发现的古代文字年代最早、体系较为完整的文字,对中国文字形成与发展有深远影响.②证明我国有文字可考的历史从商朝开始。 

第6课 动荡的春秋时期
一、春秋时期的经济发展
1.农业:春秋后期,铁制农具和牛耕出现,促进了农业上的发展。
2.手工业:手工业规模不断扩大。
3.商业:商业活动逐渐活跃,出现商品交换市场和金属货币
二、王室衰微
1.原因:①春秋时期,社会生产力的发展;②春秋时期,分封制逐步遭到瓦解。
2.影响:周王室地位下降,大的诸侯国势力崛起。他们竞相称霸操控政治局面,实际上取代周天子地位.
三、诸侯争霸
1.霸主:齐桓公、晋文公、楚庄王、秦穆公、吴王阖闾、越王勾践
2.影响:①消极:给社会和人民带来巨大灾难;②积极:加快统一的步伐,同时出现大规模的民族交融.

第7课 战国时期的社会变化
一、战国七雄
1.七国形成:齐楚秦燕赵魏韩(东南西北到中间)
2.春秋、战国时战争的对比

春秋时期
战国时期
目的
争霸(成为霸主)
兼并(统一全国)
特点
时间短、规模小、战争次数少
时间长、规模大、战争频繁
方式
强者通过召集盟会来确立霸主地位
强者吃掉弱者,进而统一中国
二、商鞅变法
1.概况:公元前365年.秦孝公任用商鞅主持变法。目的是为了富国强兵。
2.内容:
 
 
政治
1.确立县制,由国君直接直接派官吏治理
2.废除贵族的世袭特权
3.改革户籍制度,加强对人民的管理
4.严明法度,禁止私斗
 
经济
1.废除井田制。允许土地自由买卖
2.鼓励耕种,生产粮食、布帛多的人可以免除徭役
3.统一度量衡
军事
奖励军功,对有军功者授予爵位并赏赐土地
3.作用:使秦的国力增强,提高了军队的战斗力,一跃成为最强盛的诸侯国,为秦统一全国奠定了基础.
4.商鞅变法成功的原因:
①顺应了历史发展的潮流(根本原因);
②变法得到了秦孝公的支持;
③商鞅个人敢于与旧势力坚决斗争;
④制定的措施具体有效;
⑤百姓的信任。
三、造福千秋的都江堰
1.修建:公元前256年,秦国蜀郡郡守李冰主持,在成都附近的岷江上修建了都江堰。
2.功能:防洪、灌溉、水运等,是一座综合性的水利工程
3.影响:①使成都平原成为沃野,变成天府之国;②2200多年来,都江堰发挥着巨大作用,在世界水利史上绝无仅有,充分反映出我国人民智慧.
中生家长(ID:czsjz100)整理编辑
第8课  百家争鸣
时期
学派
姓名
著作
主要思想
启示
 
 
 
 
 
春秋时期
道家
老子
《道德经》
1.人应顺应自然;
2.事物都有其对立面,对立双方可以互相转化
3.主张无为而治
辩证地看待问题
儒家
孔子
《论语》
政治思想
 ①核心思想是仁
 ②仁者爱人,即要有爱心和同情心
 ③主张实行德政,反对苛政
教育思想
 ①创办私学,主张有教无类
 ②因材施教、温故而知新
①以人为本,构建和谐社会
②尊重教学
 
 
 
 
 
战国时期
墨家
墨子
《墨子》
①主张兼爱非攻
②主张选贤能的人治理国家
③提倡节俭
①构建和谐社会
②反对侵略战争
③勤俭治国
 
儒家
孟子
《孟子》
①主张实行仁政,提出民贵君轻的思想
②反对一切非正义的战争
 
构建和谐社会
荀子

主张实行礼治,明确尊卑等级,维系社会秩序

道家
庄子
《庄子》
①治国要顺其自然和民心
②人生应追求精神自由,保持独立的人格
积极地看待和面对问题
法家
韩非
《韩非子》
①依法治国,树立君主权威
②建立中央集权专制统治
积极改革和勇于创新
兵家
孙武
《孙子兵法》
知己知彼,百战不殆


第三单元  秦汉时期:统一多民族国家的建立和巩固
第9课 秦统一中国
一、秦灭六国:
1.灭六国时间:公元前230—公元前221年;顺序:韩赵魏楚燕齐。
2.秦朝的建立:公元前221年,秦始王嬴政建立秦朝,定都咸阳
3.秦建立意义:结束了长期争战混战的局面,建立起我国历史上第一个统一的多民族的封建国家。
二、秦始皇巩固统一的措施:
1、秦始皇统一后,采取了那些巩固统一的措施?(或加强中央集权的措施)
(1)政治上:确立中央集权制度:①皇帝制;②三公制;③郡县制
(2)经济上:统一货币(圆形方孔钱),统一度量衡;
(3)思想上:统一思想,焚书坑儒;
(4)文化上:统一文字(小篆);
(5)军事上:派大将蒙恬抗击匈奴;北修长城;南开灵渠。
2.秦的疆域:

 第10课 秦末农民大起义
一、秦的暴政
1.秦朝的暴政表现在:
(1)沉重的赋税; (2)繁重的徭役和兵役;(3)刑罚严酷;(4)秦二世的统治更加残暴。
2.影响:秦朝的暴政使社会经济严重破坏,加重了人民的负担和苦难,激起人民的反抗。 
二、陈胜吴广起义(又名“大泽乡起义”)
1.原因:①直接原因:遇雨误期,按律当斩;  ②根本原因:秦的暴政。
2.爆发:公元前209年,陈胜、吴广在大泽乡率众起义。  
3.经过:陈胜称王,在陈建立“张楚”政权,向西进攻,直逼咸阳。结果起义失败。
4.意义:是中国历史上第一次大规模的农民起义,他们的革命首创精神,鼓舞后世人民反抗残暴。
三、农民起义军推翻秦朝(易错:最后推翻秦朝的是刘邦领导的起义军)
1.项羽和刘邦起义:
(1)项羽:公元前207年,巨鹿之战,以少胜多,大败秦军。
(2)刘邦:公元前207年,直逼咸阳,灭亡秦朝。
2.楚汉之争:
公元前206年--公元前202年,项羽和刘邦为争夺帝位展开斗争,以刘邦的胜利告终。
第11课 西汉建立和“文景之治”
一、西汉的建立
1.西汉建立的概况
公元前202年,刘邦建立汉朝,称为西汉,定都长安。刘邦是汉高祖。
2.汉初的社会状况及面临的问题:
(1)状况:社会生产遭到严重的破坏,社会十分贫困,经济萧条。
(2)原因:秦朝的残暴统治和秦末的战乱
(3)措施:实行休养生息政策
     ①下令“兵皆罢归家”,让士兵还家务农;(解甲归田)
     ②将奴婢释放为平民,以增加农业劳动力;(释奴为民)
     ③鼓励人民致力农业生产;(鼓励生产)
     ④采取轻徭薄赋的政策。(轻徭薄赋)
(4)影响:汉初的经济逐渐得以恢复和发展,社会局势得以稳定。
二、文景之治:
1.汉文帝、汉景帝采取的休养生息政策:
①轻徭薄赋:注重农业生产,提倡以农为本,关心农桑,进一步减轻赋税和徭役。
②减轻刑罚:重视“以德化民”,废除一些严刑苛法;
③提倡节俭:提倡勤俭治国,以身作则(汉文帝以节俭著称)。
2.影响:出现中国封建社会第一个盛世局面,史称“文景之治”。

第12课  汉武帝巩固大一统王朝
一、汉武帝加强中央集权的措施(或大一统的表现或巩固统一的措施):
 
第13课  东汉的兴亡
一、建立:刘秀称帝
西汉灭亡:公元9年,王莽夺权,建立新朝,西汉灭亡。
东汉建立:公元25年,刘秀(光武帝)称帝,定都洛阳,史称东汉。
二、兴盛;光武中兴
1.光武中兴出现的原因(中兴措施):
①释放奴婢;
②减轻农民的负担,减轻刑法;
③合并郡县,裁减冗官,加强对官吏的监督,惩处贪官污吏
④允许北方少数民族内迁,缓和民族矛盾。
2.影响:社会比较安定,经济得到恢复和发展,史称“光武中兴”。
三、衰落:外戚宦官交替专权
1.原因:封建君主专制制度和皇位世袭制
2.特点:外戚宦官交替专权恶性循环。
3.影响:动摇了东汉统治,东汉王朝走向衰亡。
四、打击:黄巾起义
不同点
大泽乡起义
黄巾起义
时间
公元前209年
184年
领导人
陈胜、吴广
张角
口号
“王侯将相,宁有种乎”、
“苍天已死,黄天当立,岁在甲子,天下大吉。”
特点
中国历史上第一次农民大起义
一场有组织、有准备的农民大起义
相同点
都属于农民起义,都沉重打击了当时的黑暗统治,但结果都失败了。
 中生家长(ID:czsjz100)整理编辑
第14课 沟通中外文明的“丝绸之路 ”
一、张骞通西域
1.西域:指甘肃玉门关和阳关以西,今新疆地区和更远的地方称为西域。
2.张骞出使西域:

第一次
第二次
时间
公元前138年
公元前119年
目的
联络大月氏,夹击匈奴
加强与西域的友好交往
作用
未达到目的,但了解了西域的风土人情。
达到目的,交往日趋频繁。
 二、丝绸之路
1、陆上丝绸之路(汉武帝时,以主要运输丝绸到西方而得名):
(1)路线:长安——河西走廊——西域——中亚——西亚——欧洲的大秦。
(2)地位:丝绸之路是古代东西方往来的大动脉。
(3)意义:促进了中国同其他国家和地区的贸易与文化交流。
2、海上丝绸之路(汉武帝时):
中国东南沿海——中南半岛——马来半岛——马六甲海峡——孟加拉湾沿岸——印度半岛南端
三、对西域的管理
1.西域都护的设置:
(1)时间:公元前60年(汉宣帝时)
(2)意义:西域都护的设置,标志着西域开始正式归属中央政权。
2.东汉时期:班超出使西域,班勇继承父业,甘英出使大秦。

第15课  两汉的科技和文化
领域
时代
人物
成就
 
造纸
西汉
/
发明造纸术
东汉
蔡伦
改进造纸术
 
医学
 
东汉
张仲景“医圣”
《伤寒杂病论》
华佗
麻沸散、五禽戏、针灸、外科手术
史学
西汉
司马迁
《史记》记载了黄帝到汉武帝的史事,是中国古代第一部纪传体通史。
 
宗教
西汉
/
佛教传入中原
东汉
张陵、张角
五斗米教、太平道教
中生家长(ID:czsjz100)整理编辑
第四单元  三国两晋南北朝时期:政权分立与民族融合
第16课  三国鼎立
一、官渡之战与赤壁之战的基本概况
战役
时间
交战双方
结果
影响
官渡之战
200年
袁绍与曹操
曹操胜利
为曹操统一北方奠定了基础
赤壁之战
208年
曹操与孙刘联军
曹操失败
为三国鼎立局面形成奠定了基础
▲曹操统一北方的原因:
(1)政治上:挟天子以令诸侯;
(2)经济上:实行屯田,重视农业生产;
(3)军事上:积极练兵,战术得当;
(4)人才上:曹操任人纳谏,而袁绍不善用人,骄傲轻敌;
(5)人心上:统一北方,人心所向。
▲曹操失败的原因:(启示:做人不能骄傲自满,要善于听取别人的意见。)
(1)曹军来自北方,不习水战,水土不服,采取了错误的战术;
(2)曹操自持兵多,骄傲轻敌;
(3)孙刘联军正确的战术。
▲评价曹操:
①曹操是我国古代杰出的政治家、军事家和诗人。
②他广罗人才,统一了北方,结束了北方分裂割据的局面,有利于北方经济的恢复和发展,也为西晋的统一奠定了基础。他的这些做法符合人民的愿望,顺应历史的潮流。
③但他有狡诈、多疑、滥杀无辜的残暴本性。如:杀华佗、孔融、杨修等,攻打陶謙时,杀男女数万。
二、三国鼎立的形成
国家
时间
人物
都城
发展
魏国
220年
曹丕
洛阳
重视农业发展,大力兴修水利
蜀国
221年
刘备
成都
改善民族关系,发展经济
吴国
222年
孙权
建业
发展海外贸易,派卫温到达夷洲(台湾)
▲对三国鼎立局面的评价:
①东汉末年,军阀割据,连年混战,生产遭到严重破坏。
②三国鼎立形成局部性统一,有利于社会安定,经济发展,为西晋大一统创造了条件。
中生家长(ID:czsjz100)整理编辑
第17课  西晋的短暂统一和北方各族的内迁
一、西晋的短暂统一(三国灭亡顺序:蜀、魏、吴)
1.初步:263年,魏灭蜀。
2.建立:266年,司马炎建立西晋,定都洛阳。(魏变晋)
3.统一:280年,西晋灭吴,统一了全国。
4.衰落:晋惠帝时发生八王之乱,西晋迅速走向衰落。(转折点)
5.灭亡:316年,西晋被内迁的匈奴人所灭。
二、八王之乱
1.原因:分封同姓诸王,导致宗室诸王势力过大;晋惠帝昏庸无能。
2.爆发;晋惠帝在位时,手握重兵的八个封王为了争夺中央政权,先后起兵,相互混战。 
三、北方游牧民族的内迁(五胡内迁:匈奴、鲜卑、羯、氐、羌)
西晋末年形成我国古代历史上第一次大规模的人口迁徙高潮。
▲西晋迅速灭亡的原因:
①统治集团奢侈腐化;
②八王之乱消耗国力,西晋从此衰落;
③民族矛盾激化,内迁的少数民族受压迫起兵反晋

第18课  东晋南朝时期江南地区的开发
一、东晋的兴亡
1、建立:317年,司马睿建立东晋,定都建康
2、灭亡:420年,东晋灭亡。
3、概况:①“王与马,共天下”(王导)②淝水之战,解除了来自北方的威胁(东晋vs前秦)
二、南朝的政治420-589年出现宋、齐、梁、陈---都把都城定在建康,史称南朝
三、江南地区的开发
▲江南经济发展的原因:
①北方人的南迁,给江南地区带来了大量的劳动力,先进的生产工具和生产技术;
②江南地区自然条件优越,资源丰富;
③江南地区战乱较少,社会较安定;
④劳动人民辛勤劳动。

第19课  北魏政治和北方民族大融合
一、淝水之战
时间
383年
双方
前秦vs东晋
特点
以少胜多
影响
①前秦:前秦土崩瓦解,北方再度陷入分裂和混战状态。
②东晋:东晋战胜前秦,解除了来自北方的威胁。
二、北魏孝文帝改革
1.北魏统一:公元439年,北魏统一北方,结束分裂。
2.孝文帝改革
(1)迁都洛阳
(2)汉化:①说汉语 ②穿汉服 ③改汉姓 ④通汉婚 ⑤用汉制
(3)意义:促进了民族交融,增强了北魏的实力。
中生家长(ID:czsjz100)整理编辑
第20课  魏晋南北朝的科技和文化
领域
朝代
人物
主要成就
农学
北朝
贾思勰
《齐民要术》我国现存最早的一部完整的农书。
数学
南朝
祖冲之
《大明历》;《缀术》;将圆周率精确到小数点七位数;
 
书法
曹魏
钟繇
楷书《宣示表》
东晋
王羲之“书圣”
行书《兰亭集序》
绘画
东晋
顾恺之
《女史箴图》《洛神赋图》
雕塑
北朝
/
山西大同--云冈石窟;河南洛阳--龙门石窟
地理
北魏
郦道元
《水经注》


02
八年级历史上册期中知识总结

第一单元 中国开始沦为半殖民地半封建社会
第1课 鸦片战争
一 林则徐虎门销烟
1.虎门销烟原因:
①鸦片不断输入,白银大量外流,威胁到清朝的财政,也加重了人民的负担。
②由于吸食鸦片的人越来越多,人们身心健康受到严重摧残,官吏更加腐败,军队战斗力削弱。
2.经过:时间1839年6月 地点:虎门海滩  
3.虎门销烟意义:虎门销烟,是中国禁烟运动的重大胜利。它打击了外国侵略者的气焰,表明了中国人民维护民族尊严的决心。
二 中英鸦片战争(1840—1842年)
1.时间:1840年6月—1842年8月
2.原因:
①根本原因:英国为了打开中国市场,掠夺原料,倾销商品。
②导火线:林则徐虎门销烟。
3.经过:1840年6月,英国侵入中国广东海面,战争正式爆发。1841年初英军强占香港岛。
4.中国军民的抵抗:
军:关天培战死虎门、陈化成在吴淞牺牲;
民:三元里人民抗英。
5.结果:中国战败,1842年8月签订中英《南京条约》
6.中英《南京条约》的主要内容:
①割地——割香港岛给英国;
②赔款——2100万银元;
③通商——广州厦门福州宁波上海
④协税——中国须同英国协定关税;
注:
①香港岛并非香港地区。今天的香港包括:香港岛、九龙司地方一区和新界;
②中英《南京条约》是中国近代史上第一个丧权辱国的不平等条约。
7.补充条约:
①1843年中英签订《虎门条约》,从中获得了领事裁判权、片面最惠国待遇和在通商口岸租地建房的权力。
②1844年签订中美《望厦条约》和中法《黄埔条约》,扩大了侵华权益。
8.《南京条约》的影响:鸦片战争改变了中国历史发展的进程。中国不再享有完整独立的主权,中国社会的自然经济遭到破坏,开始从封建社会变为半殖民地半封建社会。鸦片战争是中国近代史的开端。
9.魏源编著《海国图志》,提出“师夷长技以制夷”的主张。
10.鸦片战争的启示:
①落后就要挨打,弱国无外交;发展,才是硬道理。
②实施对外开放政策,积极参与国际竞争,提高自身综合实力。
③不忘国耻,奋发图强。
第2课 第二次鸦片战争
(1856—1860年)
一 第二次鸦片战争
1.根本原因:企图进一步打开中国市场,扩大侵华权益。
2.主凶:英、法;帮凶:美、俄
3.借口:“亚罗号事件”和“马神甫事件”。
4.时间:1856年10月—1860年10月
5.经过:
⑴1856年10月,英军炮轰广州,挑起战争。
⑵1858年,英法联军北上攻陷大沽炮台,进而占领天津;清政府被迫与俄美英法分别签订《天津条约》:
⑶1860年英法联军再次占领天津,进逼北京,1860年10月英法联军攻占北京,抢劫、火烧圆明园。清政府被迫与英、法签订《北京条约》。(注意:外国侵略者第一次进入北京)
6.英法联军的罪行:火烧圆明园
7.结果:签订《天津条约》和《北京条约》
1856年,与英法俄美签订《天津条约》:外国公使可以进驻北京;增开汉口、南京等十处为通商口岸。外国商船和军舰可以在长江各口岸自由航行等。
1860年与英法签订《北京条约》:承认《天津条约》继续有效,增开天津为商埠。割九龙司地方一区给英国,赔款额也大幅增加。
8.影响:第二次鸦片战争使中国丧失更多的主权,西方侵略势力深入到长江中下游地区,沙俄占领北方大片领土。中国半殖民地半封建化程度进一步加深。
二.沙俄侵占中国北方大片领土:
第二次鸦片战争前后,沙俄强迫清政府签订了一系列不平等条约,共割占了中国东北和西北领土150多万平方千米领土。中俄《瑷珲条约》条约是近代割地最多的条约。
第3课 太平天国运动
(1851-1864)
一.太平天国运动爆发的背景
⑴鸦片战争的失败,进一步加深了清政府的统治危机;
⑵随着剥削的加重,统治阶级与劳动群众之间的矛盾日益尖锐。
二.太平天国运动的发展过程
1.开始标志:金田起义
1851年,洪秀全在广西桂平金田村起义,建号太平天国,起义军称“太平军”。
2.初步建立政权:永安封王
太平天国建立后,洪秀全称天王,封杨秀清为东王、萧朝贵为西王、冯云山为南王、韦昌辉为北王、石达开为翼王,由东王节制其他诸王。这初步奠定了太平天国政权的基础。
3.正式建立政权:定都天京
1853年3月,攻占南京,将南京改名天京,作为都城。标志者太平天国正式建立起与清政府对峙的政权。
4.颁布《天朝田亩制度》,实际上没有实行。《天朝田亩制度》主张在小生产的基础上废除私有制和平均社会财富,是不可能实现的。
5.全盛时期:北伐和西征
开始时间:1853年 目的:推翻清朝统治和巩固政权。
概况:北伐全军覆没,西征取得重大胜利。——太平天国军事上进入到全盛时期。
6.由盛转衰:天京事变
1856年,杨秀清意图篡位。结果杨秀清被杀,韦昌辉被处死,石达开率部出走,太平军损失惨重,人心士气受到严重影响。——太平天国由盛转衰。
7.后期防御:调整与改革
⑴目的:改变不利局面。
⑵措施:
①封洪仁玕为干王,总理朝政;提拔陈玉成,李秀成等青年将领。
②洪仁玕写出《资政新篇》,提出向西方学习、改革内政等一系列政治、经济、文化、外交主张,得到洪秀全的赞赏。但是由于受到当时历史条件的限制,《资政新篇》未能付诸实践。
8.最终失败:天京陷落
1864年夏,洪秀全病逝,湘军攻陷天京。——标志太平天国农民运动的失败。
三.评价太平天国运动
1.太平天国运动是中国历史上规模最大的一次农民战争,沉重打击了清朝的统治和外国侵略势力。
2.由于农民阶级的局限性,太平天国无法提出切合实际的革命纲领,无法制止和克服领导集团的腐败,也无法长期保持领导集团的团结。
四.太平天国运动中颁布的重要文献:
1.《天朝田亩制度》
⑴颁布时间:1853年
⑵主要内容:不分男女,按人口和年龄平均分配土地。
⑶主要目的:太平天国想通过这个方案,建立“有田同耕,有饭同食,有衣同穿,有钱同使,无处不均匀,无处不温饱”的理想社会。
⑷评价:《天朝田亩制度》主张在小生产的基础上废除私有制和平均社会财富,是不可能实现的,实际上也没有实行。
2.《资政新篇》:
提出向西方学习、改革内政等一系列政治、经济、文化、外交主张,得到洪秀全的赞赏。但是由于受到当时历史条件的限制,《资政新篇》未能付诸实践。

第二单元 近代化早期的探索与民族危机的加剧
第4课 洋务运动(地主阶级洋务派)
一.洋务运动:(19世纪60年代—90年代)
1.背景:经历两次鸦片战争和太平天国的打击,清政府内外交困。
2.时间:19世纪60年代-19世纪90年代中期(大约35年)
3.目的:洋务派主张利用西方先进技术,强兵富国,维护清朝统治
4.代表人物:奕(中央),李鸿章、曾国藩、左宗棠、张之洞等。
政治派别:地主阶级洋务派
5.口号:自强(前期)、求富(后期)
6.主要内容:
⑴创办军事工业:从19世纪60年代起,以“自强”为口号,兴办了福州船政局(左宗棠)、`安庆内军械所(曾国藩)、江南制造总局(曾国藩、李鸿章)等;(简记:福安江南求自强)
⑵开办近代民用企业:从19世纪70年代起,以“求富”为口号,兴办了轮船招商局(李鸿章)、开平煤矿(李鸿章)、汉阳铁厂(张之洞)、湖北织布局(张之洞)等;
⑶兴办新式学校,培养翻译和军事人才,设立翻译馆,翻译外国科技书籍(京师同文馆);派遣留学生出国深造;
⑷建立新式海陆军:
陆军:组建新式洋枪队;
海军:建成南洋、北洋和福建三支海军。
7.性质:是一次失败的封建统治者的自救运动;
8.评价:
⑴地位:洋务运动是中国近代历史上第一次近代化运动。(是中国近代化的开端)
⑵作用:在客观上促进了中国民族资本主义的产生,对外国资本主义的入侵起到了一定的抵制作用。
⑶结果:由于洋务运动的目的是维护和巩固清政府的统治,再加上其内部的腐败和外国势力的挤压,它没有使中国走上富强的道路。
9.失败的根本原因:其根本目的在于维护清朝统治,没有改变封建制度
简记:
三大军事工业,福、安、江南求自强;
四大民用工业,胡、汉、开船为求富。
中生家长(ID:czsjz100)整理编辑
第5课 甲午中日战争与瓜分中国狂潮
(1894—1895年)
一.甲午中日战争
1.背景:日本为实现征服朝鲜、侵略中国、称霸世界的梦想。
2.时间:1894~1895年
3.爆发:丰岛海战
1894年7月,日军在丰岛海面袭击清军运兵船,清政府被迫对日宣战。
4.经过:
⑴平壤战役:左宝贵牺牲,叶志超逃跑。
⑵黄海大战:致远舰管带邓世昌与200名将士殉国。
⑶辽东半岛战役:徐邦道牺牲;旅顺大屠杀——两万多中国人。
威海卫战役:丁汝昌殉国;北洋舰队全军覆没。
5.结果:清政府战败,派李鸿章前往日本议和,被迫签订《马关条约》。
二.《马关条约》的签订
1.签订时间:1895年,日本马关,李鸿章和伊藤博文
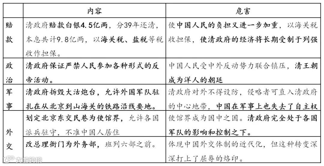
2.主要内容及危害:
3.影响:《马关条约》使外国侵略势力进一步深入中国腹地,大大加深了中国半殖民地化程度。
三.瓜分中国狂潮
1.导火线——三国干涉还辽:
《马关条约》签订后,沙俄联合法国、德国迫使日本放弃辽东半岛,日本向中国索取3000万两白银作为“赎辽费”。
2.表现:
⑴列强在中国掀起夺取利权、强租海港、划分“势力范围”的瓜分中国的狂潮;(P27时局图)
美国提出“门户开放”政策。
第6课 戊戌变法
(资产阶级维新派)
1.背景:1895年,清政府被迫签订《马关条约》,中国的民族危机大大加深。
2.代表人物:康有为、梁启超政治派别:资产阶级维新派
3.目的:救亡图存,变法图强
4.简单经过:
⑴序幕:1895年,“公车上书”(康有为、梁启超等人联合1300多名举人,上书光绪帝,要求拒和、变法、迁都。),拉开了变法维新运动的序幕。
⑵发展:组织学会,创办报刊,宣传变法图强,推动了维新变法思想的广泛传播。
梁启超在上海创办《时务报》和严复在天津创办《国闻报》。
⑶高潮:1898年6月11日,清政府颁布“明定国是”诏书,宣布实行变法。
⑷失败:1898年9月,慈禧太后等发动戊戌政变,囚禁光绪帝,搜捕维新人士,废除变法诏令。康有为、梁启超出逃。谭嗣同、刘光弟、林旭、杨锐、杨深秀、康广仁六人被捕遇害,史称戊戌六君子。变法最终失败。
5.主要内容:
6.影响:在思想文化方面产生了广泛而持久的影响。
7.变法失败的原因:
⑴客观原因:顽固派势力强大,维新派力量薄弱。
⑵主观原因:资产阶级具有软弱性和妥协性;没有充分发动群众,只依靠没有实权的光绪帝;变法触动了顽固派的利益。
8.教训:资产阶级改良的道路在中国行不通。
第7课  义和团运动与八国联军侵华
一.义和团运动
1.兴起:19世纪末,由山东、直隶一带的义和拳、民间秘密结社和练拳习武的组织发展而来。
2.背景:19世纪末,随着帝国主义侵略的加剧和外国传教士活动的猖獗,这些组织逐渐由反清的秘密结社或单纯的习武团体,转变为具有广泛群众性的反帝斗争组织。
3.清政府对义和团的态度:“招抚”▬ “剿灭”▬ “镇压”
⑴前期:为了利用义和团,以“招抚”代替“剿灭”,并承认其合法地位。
⑵后期:镇压
4.口号:“扶清灭洋”
“灭洋”:鲜明表达了中国人民反对帝国主义的斗争意志,但义和团对洋人、洋教以及轮船、铁路等统统排斥,又具有盲目排外的落后性。
“扶清”:则反映出义和团对清政府的本质认识不清,对它抱有幻想,义和团还带有迷信色彩,相信降神附体、刀枪不人等这些落后因素为清政府控制、利用粉镇压义和团提供了条件。
5.义和团的斗争:通过捣毁教堂,拆毁铁道、砍断电线等方式,表达对外国侵略者的愤怒。
6.结果:在中外反动势力的镇压下失败。
7.影响:沉重打击帝国主义瓜分中国的野心,使侵略者不得不承认中国“尚含有无限蓬勃生气。”但义和团的蒙昧迷信及笼统排外倾向,也留下了深刻教训。
二.抗击八国联军(1900-1901年)
1.直接原因:为了镇压义和团运动。  根本原因:维护和扩大帝国主义在华利益
2.爆发:1900年6月,英、美、俄、日、法、德、意、奥八国组织联军,在英国海军司令西摩尔的率领下,从天津向北京进犯。
3.经过:
廊坊阻击战中,八国联军惨败,退回天津。
②大沽炮台失陷,慈禧太后对外宣战。
③义和团在北京战斗:围攻西什库教堂和东交民巷使馆区
④天津保卫战,与侵略军争夺老龙头火车站,并炮轰紫竹林租界。清军直隶提督聂士成殉国。
4.结果:攻陷北京,慈禧太后携光绪帝西逃,下令绞杀义和团。联军在北京屠杀、劫掠。(外国侵略者第二次侵入北京)
三.《辛丑条约》的签订
1.时间与签订国:1901年;清政府与英、美、俄、日、法、德、意、奥、比、荷、西11国
2.内容:
3.影响:《辛丑条约》是中国近代史上赔款数目最庞大、主权丧失最严重的不平等条约。清政府沦为帝国主义列强统治中国的工具,中国完全陷入半殖民地半封建社会的深渊。
小结:列强侵华
第三单元资产阶级民主革命与中华民国的建立
第8课 革命先行者孙中山
一.孙中山早年的革命活动
1.1894年,孙中山上书李鸿章,提出变法自强等多项改革建议,遭到拒绝。
2.1894年11月,孙中山在檀香山成立兴中会,提出“振兴中华”的宗旨,号召“驱逐鞑虏,恢复中国,创立合众政府”。兴中会是中国近代第一个资产阶级革命团体。
3.1895年,孙中山发动广州起义失败后,逃亡海外。
二.同盟会与三民主义
1.同盟会
⑴成立条件:
A.思想基础:资产阶级革命思想得到迅速传播,代表作有章炳麟的《驳康有为革命书》、邹容的《革命军》、陈天华的《猛回头》和《警世钟》等。
B﹒组织基础:华兴会和光复会的成立。
C.群众基础:《辛丑条约》签订后,清政府沦为帝国主义统治中国的工具,国内革命情绪日趋高涨。
⑵成立时间、地点:1905年日本东京
⑶政治纲领:“驱逐鞑虏,恢复中华,创立民国,平均地权”。
⑷机关刊物:《民报》
⑸领导人:孙中山为总理
⑹性质或地位:中国同盟会是第一个全国规模的、统一的资产阶级革命政党。
⑺作用:它使全国资产阶级革命派有了一个统一的领导和明确的奋斗目标,推动了全国革命运动的发展。
2.三民主义
⑴内容:“民族主义”、“民权主义”、“民生主义”三大主义合称“三民主义”
“民族”是指“驱逐鞑虏,恢复中华”(前提)
“民权”是指“创立民国”(核心)
“民生”是指“平均地权”(发展)
⑵作用:成为孙中山领导资产阶级革命的指导思想。
中生家长(ID:czsjz100)整理编辑
第9课 辛亥革命
一.革命志士的奋斗
1.萍浏澧起义
⑴时间:1906年;
⑵地点:萍乡、浏阳、醴陵;
⑶领导人:刘道一.蔡绍南;
⑷影响:是同盟会成立后领导的第一次武装起义。
2.安庆起义
⑴时间:1907年;
⑵地点:安庆;
⑶领导人:徐锡麟,秋瑾 
⑷结果:失败
3.广西起义
⑴时间:1907年;
⑵领导人:孙中山、黄兴;
⑶结果:奋战七昼夜,最终失败。
4.广州起义(又叫黄花岗起义)
⑴时间:1910-1911;
⑵领导人:孙中山、黄兴、赵声;
⑶结果:起义失败,将收殓的七十二具烈士遗骸,合葬与广州黄花岗,称“黄花岗七十二烈士”,历史上将起义又叫黄花岗起义。
⑷黄花岗起义的意义:革命党人不屈不挠的精神和视死如归的英雄气概,极大地鼓舞了全国人民的斗志。
二.武昌起义
1.时间:1911年10月10日,又称“辛亥革命”
2.地点:湖北武昌
3.主要力量:倾向革命的湖北新军
4.经过:夺取军械库,武汉三镇光复,10月11日,起义军成立湖北军政府。
5.起义的直接影响:全国一半以上省份纷纷独立,清政府陷入土崩瓦解的局面。
6.辛亥革命的意义:
⑴推翻了清王朝的反动统治,宣告了中国两千多年君主专制的终结;
⑵开创了完全意义上的近代民族民主革命;
⑶极大地推动了中华民族的思想解放,打开了进步潮流的闸门。
7.辛亥革命结果(局限性):
辛亥革命的果实被北洋军阀袁世凯窃取,没变中国半殖民地半封建社会性质,没能完成反帝反封建的革命任务。
三.为什么说孙中山领导的辛亥革命是20世纪中国的一次历史性巨变?
⑴终结了君主专制;
⑵创建资产阶级共和制;
⑶引发社会生活巨变。
第10课 中华民国的创建
一.中华民国的建立
1.概况:
⑴时间:1912年1月1日
⑵总统:孙中山,副总统:黎元洪
⑶国旗:五色旗 
⑷国都:南京
⑸纪元:以1912年为民国元年,改用公历
2.改革措施:见课本P49
3.意义:南京临时政府的成立是孙中山领导的资产阶级民主革命的重要成果。
二.《中华民国临时约法》
1.颁布:1912年3月11日,孙中山以临时大总统名义颁布了由参议院制定的《中华民国临时约法》。
2.内容:
⑴中华民国的主权属于全体国民。
⑵国民不分种族、阶级、宗教信仰,一律平等。
⑶国民有人身、居住、言论、宗教信仰及请愿、考试、参政等自由和权利。
⑷参议院行使立法权,国务员辅佐临时大总统行使行政权并负其责任,司法独立。
3.性质:《中华民国临时约法》是中国历史上第一部具有资产阶级共和国宪法性质的重要文件。
4.影响:它肯定了资产阶级民主共和制度和民主自由原则,是辛亥革命的重要成果。
三.袁世凯窃取革命果实
1.1912年2月12日,在袁世凯软硬兼施的逼迫下,宣统帝溥仪下诏退位。清朝统治结束。
2.2月13日,孙中山向临时参议院提出辞职,并推荐袁世凯继任临时大总统。2月15日,临时参议院选举袁世凯为临时大总统。3月,袁世凯在北京就任中华民国临时大总统。
3.4月,孙中山正式解除临时大总统职务。临时政府迁往北京。辛亥革命的胜利果实被袁世凯窃取。

第11课  北洋政府的黑暗统治
一.二次革命
1.背景:袁世凯为了建立独裁统治,一再破坏责任内阁制。1913年春,宋教仁遇刺身亡;袁世凯武力镇压国民党。
2.经过:孙中山和黄兴等号召南方各省起来反袁,发动“二次革命。
3.结果:二次革命被袁世凯镇压下去,孙中山、黄兴等被迫流亡日本。
二.袁世凯复辟帝制
1.袁世凯复辟帝制的准备
(1)对内政策
①强迫国会选举他为正式大总统
②下令解散国民党
③废除《中华民国临时约法》,颁布《中华民国约法》,改责任内阁制为总统制。
④修改总统选举法,规定总统可无限期连任,可指定继承人。
(2)对外政策:接受日本旨在灭亡中国的“二十一条”的大部分内容。
①承认日本继承德国在山东的一切特权;
②进一步扩大日本在“南满”和蒙古的权益;
③规定中国沿海港湾、岛屿不得租借或割让他国;
④用日本人为顾问等
2.袁世凯称帝:1915年12月12日,袁世凯建立了中华帝国,袁世凯下令以1916年为“中华帝国洪宪元年”,准备1916年1月1日举行登基大典。
三.护国战争
1.准备:孙中山发表《讨袁宣言》;梁启超、蔡锷离京,前往南方筹划讨伐袁世凯事宜。
2.爆发:1915年底,蔡锷、李烈钧、唐继尧在云南宣告独立,组织护国军北上讨袁,护国战争爆发。
3.经过:北洋军队人心涣散,节节败退,不少省份宣布独立,脱离袁世凯政府。
4.结果:1916年3月,袁世凯被迫宣布取消帝制,6月在绝望中死去。护国战争结束。
四.军阀割据
第四单元  新时代的曙光
第12课  新文化运动
一.新文化运动的兴起
1.背景:新生的中华民国陷入政治混乱,仅依靠政治制度的革新不能救中国,必须启发国民新的伦理道德意识,进行思想文化领域的革新运动。
2.开始标志:1915年,陈独秀在上海创办《青年杂志》,正式吹响了新文化运动的号角。
2.代表人物:陈独秀、李大钊、胡适、鲁迅
3.主要阵地:《新青年》和北京大学
二.新文化运动的内容与意义
1.内容:
(1)抨击旧道德和旧文化
(2)提倡民主与科学(新文化运动口号(两面旗帜))
(3)提倡文学革命,主张用白话文代替文言文
2.意义: 新文化运动动摇了封建道德礼教的统治地位,使中国人民接受了一次民主和科学的洗礼,为五四运动起到了思想宣传和铺垫的作用。新文化运动对于中国传统文化的看法带有有一定的片面性,但仍是一次伟大的思想解放运动。
中生家长(ID:czsjz100)整理编辑
第13课  五四运动
一.五四运动的爆发
1.导火线:1919年,巴黎和会中国外交失败。
2.爆发:1919年5月4日,北京3000多名学生汇集在天安门前,发表宣言,揭露帝国主义列强的侵略行径,并举行示威游行。
3.口号:“外争主权,内除国贼”,“誓死力争,还我青岛”,“废除二十一条”,“拒绝在和约上签字”等。
4.用表格总结五四运动
5.结果:取得初步胜利,北洋政府释放被捕学生,罢免曹汝霖等人的职务,中国代表也没有在“巴黎和约”上签字。
4.影响:五四运动的直接目标得到了实现,这是中国人民反帝斗争的一次重大胜利。
三.五四运动的历史意义
1.性质:五四运动是一次彻底地反对帝国主义和封建主义的爱国运动。
2.意义:五四运动是一次彻底地反对帝国主义和封建主义的爱国运动。在这次运动中,中国工人阶级开始登上历史舞台,展现了伟大的力量。一些初步接受了马克思主义的知识分子和青年学生,在运动中起到了重要的作用。五四运动是中国新民主主义革命的开端。
3.五四精神:爱国主义、民主和科学,勇于探索,敢于创新,追求真理,振兴中华,反帝反封建 
第14课   中国共产党的诞生
一.马克思主义的传播
1.背景:1917年,俄国十月社会主义革命的胜利。
2.传播:1919年,《新青年》刊载了李大钊的文章《我的马克思主义观》,对马克思主义作了比较系统的介绍。
3.发展:五四运动后,马克思主义开始与中国工人运动结合起来。
二.中国共产党的成立
1.成立的条件
①思想基础:马克思主义在中国的广泛传播
②阶级基础:无产阶级队伍壮大
③组织基础:共产党早期组织的成立
2.成立时间及标志:1921年7月,中国共产党第一次全国代表大会的召开。
3.地点:上海 → 浙江嘉兴南湖
4.会议内容:
①大会通过了中国共产党历史上第一个党纲。党纲规定党的名称为中国共产党。
②奋斗目标:推翻资产阶级政权,建立无产阶级专政,实现共产主义。
③中心任务:领导和组织工人运动。
④领导机构:成立党的中央领导机构中央局,选举陈独秀为中央局书记。
5.成立意义:中国共产党的诞生,是中国历史上开天辟地的大事。自从有了中国共产党,中国革命的面貌就焕然一新了。
(中国革命面貌焕然一新,“新”在哪里?)
A.新的领导核心:中国共产党。
B.新的指导思想:马克思主义。
C.新的奋斗目标:大提出实现共产主义
6.中共二大:1922年7月,中国共产党第二次全国代表大会在上海召开,制定了党的最低纲领。纲领规定,在民主革命阶段,党的主要任务是打倒军阀,推翻帝国主义,将中国统一为真正的民主共和国。中国共产党在中国历史上第一次提出了彻底的反帝反封建的民主革命纲领。
三.全国工人运动的高涨
1.概况:中国共产党成立之后,设立了中国劳动组合书记部,集中领导工人运动。1923年2月,京汉铁路工人举行大罢工,将第一次全国工人运动高潮推向了顶峰。罢工遭到帝国主义和直系军阀吴佩孚的镇压,此后,全国工人运动转入低潮。
2.京汉铁路工人大罢工
A.时间:1923年2月
B.口号:为自由而战,为人权而战
C.结果:被帝国主义和军阀吴佩孚镇压
D.意义:将第一次工人运动推向高潮
3.第一次工人运动失败的教训:京汉铁路工人罢工失败后,中国共产党认识到,单枪匹马不能取得革命的胜利,必须团结一切可能的同盟者,才能战胜强大的敌人。
中生家长(ID:czsjz100)整理编辑
第五单元  从国共合作到国共对峙
第15课 北伐战争
一.国共合作的实现
1.中共三大:1923年6月,中国共产党召开第三次全国代表大会,正式决定同孙中山领导的国民党合作,建立革命统一战线。
2.国民党一大:1924年1月,中国国民党第一次全国代表大会在广州召开。大会对三民主义作出了新的解释,把旧三民主义发展为新三民主义,确定联俄、联共、扶助农工三大政策。它的召开标志着国共两党合作的正式建立。
3.黄埔军校:1924年5月,孙中山在广州黄埔创办中国国民党陆军军官学校,简称“黄埔军校”。孙中山兼任军校总理,蒋介石任校长,周恩来任政治部主任。培养出大批军事和政治人才,为国民革命军的建立和北伐战争作了准备。
二.北伐胜利进军
1.目标:推翻吴佩孚、孙传芳、张作霖等北洋军阀的统治,统一全国。
2.主要战场:湖南、湖北。
3.战役:汀泗桥、贺胜桥、武昌。(叶挺为第四军赢得了“铁军”的称号)
4.战果:消灭了吴佩孚、孙传芳主力,从珠江流域打到长江流域,震动全国。
5.工农革命运动:上海工人在中国共产党领导下,先后发动三次武装起义,最终取得胜利。
6.北伐军能够胜利的原因是什么?
(1)作战方针正确
(2)国共两党齐心协力
(3)官兵英勇奋战、共产党员先锋作用
(4)共产党领导下的工农群众的配合和支持
三.国民党右派叛变革命与南京国民政府的建立
1.叛变革命:1927年4月,蒋介石在上海发动了“四一二反革命政变”,并在南京建立“国民政府”。7月,汪精卫在武汉召开“分共会议”。
2.统一全国:1928年底,张学良宣布“服从国民政府,改易旗帜”,南京政府在名义上统一了全国。
第16课 毛泽东开辟井冈山道路
一.南昌起义
1.时间:1927年8月1日。
2.领导人:周恩来、贺龙、叶挺、朱德、刘伯承等。
3.意义:南昌起义打响了武装反抗国民党反动统治的第一枪。
二.秋收起义与井冈山会师
1.八七会议:1927年8月7日,中共中央在汉口召开紧急会议,通过了土地革命和武装反抗国民党反动统治的总方针,决定在秋收时节发动武装起义。
2.秋收起义:1927年9月,毛泽东在湘赣边界举行秋收起义。为保存革命力量,毛泽东决定放弃攻打中心城市长沙的计划,改向敌人统治力量薄弱的山区进军。
3.建立根据地:1927年10月,毛泽东在井冈山地区创建了第一个农村革命根据地。
4.1927年毛泽东将马克思主义与中国革命相结合,为中国找到的一条正确的革命道路是:农村包围城市,武装夺取政权。
5.胜利会师:1928年4月,朱德、陈毅率部队与毛泽东率领的工农革命军在井冈山会师,合编为中国工农革命军第四军后改称为中国工农红军第四军。朱德任军长,毛泽东任党代表。
6.意义:南昌起义、秋收起义等是中国共产党独立领导武装斗争、创建革命军队的开始,拉开了中国革命从城市转入农村,建立农村革命根据地的序幕。
7.南昌起义、秋收起义的启示:照搬苏俄革命的经验,通过城市武装起义,以城市包围农村的革命道路在中国走不通。
三.工农武装割据
1.概况:毛泽东率领工农革命军在井冈山打土豪,分田地,建立革命政权,开展游击战争,创造了“工农武装割据”的局面。
2.典型:在全国各地十几块革命根据地中,以红四军为主在赣南、闽西建立的中央革命根据地面积最大。
3.1931年,中华苏维埃共和国临时中央政府成立,定都瑞金,毛泽东当选为临时中央政府主席。
第17课 中国工农红军长征
一.战略转移与遵义会议
1.长征原因:红军第五次反“围剿”失败
2.长征概况:
(1)起止时间:1934年10月-1936年10月
(2)长征路径:中央革命根据地(江西瑞金)→突破四道防线→突破湘江→渡过乌江→解放遵义→四渡赤水→巧渡金沙江→强渡大渡河→飞夺泸定桥→爬雪山→过草地→吴起镇会师→甘肃会宁会师
3.历史转折:遵义会议。
(1))时间:1935年1月
(2)地点:贵州遵义
(3)内容:
①结束了博古等人在军事上和组织上的错误领导
②肯定了毛泽东的正确主张
③确立了以毛泽东为核心的党中央的正确领导
(4)意义:确立以毛泽东为代表的马克思主义的正确路线在中共中央的领导地位,在极其危急的时刻,挽救了党,挽救了红军,挽救了革命,成为中国共产党历史上一个生死攸关的转折点。这次会议是中国共产党从幼年走向成熟的标志。
4.长征历史意义:粉碎了国民党反动派消灭红军的企图,保存了党和红军的基干力量,使中国革命转危为安。打开了中国革命的新局面。
5.长征精神:大无谓的革命精神,革命乐观主义精神,艰苦奋斗的精神,团队精神,学习红军战胜艰难困苦,勇往直前的革命英雄主义精神。
中生家长(ID:czsjz100)整理编辑
第六单元 中华民族的抗日战争
第18课  从九一八事变到西安事变
一.九一八事变
1.爆发:1931年9月18日,日军制造柳条湖事件,炮轰沈阳城。
2.日本发动九一八事变的原因:
①日本侵略中国蓄谋已久
②日本将中国东北视为生命线
③日本为摆脱经济危机加快了侵略中国的步伐。
④蒋介石积极内战,日本有机可乘。
3.结果:由于蒋介石的不抵抗政策,东北三省沦陷。中国人民的局部抗战开始了。
二、一二·九运动
1.原因:国民政府对日采取不抵抗的妥协政策,中华民族面临着亡国灭种的危机
2.时间:1935年12月9日
3.过程:在中国共产党领导下,北平数千名学生聚集在新华门前,向国民党当局请愿。反动军警用大刀、水龙、木棍镇压手无寸过程铁的青年学生
4.口号:“打倒日本帝国主义”“反对华北自治”“停止内战,一致抗日”
5.意义:揭露了日本侵略者企图吞并华北的阴谋,打击了国民政府对日妥协的政策,促进了全国抗日救亡运动新高潮的到来
三.西安事变
1.时间:1936年12月12日
2.发动者:张学良、杨虎城
3.经过:在西安扣押蒋介石,实行“兵谏”并通电全国,要求停止内战,联共抗日
4.结果:西安事变得到和平解决,蒋介石被迫停止内战、接受联共抗日等条件。
5.和平解决的意义:揭开了国共两党由内战到联合抗日的序幕,成为扭转时局的关键。从此,十年内战基本结束,抗日民族统一战线初步形成

第19课 七七事变与全民族抗战
一.七七事变(又称卢沟桥事变)
1.时间:1937年7月7日
2.过程:日军以军事演习中士兵失踪为借口要求进入宛平城搜查,遭拒绝后向中国驻军发动突然进攻,中国军队奋起反击,七七事变爆发,这一事变又称卢沟桥事变
3.影响:七七事变标志着中国全民族抗战的开始
4.结果:1937年7月底,北平、天津相继失陷
5.爱国将领:赵登禹、佟麟阁将军壮烈殉国
二.第二次国共合作
1.共产党部队改编:中国工农红军主力改编为八路军,南方八省的游击队改编为新四军
2.形成标志:国民党发表国共合作宣言
三.淞沪会战
1.时间:1937年8 -11月
2.爆发:日军借口一名军官在上海虹桥机场被中国守军击毙,在上海挑起事端。中国军队奋起反击,淞沪会战爆发
3.抵抗事迹:姚子青率军守卫宝山、谢晋元率部坚守苏州河北岸四行仓库阵地
4.结果:上海失陷,毙伤日军4万多人
5.影响:淞沪会战打破了日本3个月灭亡中国的迷梦,激发了全国人民的斗志
四.南京大屠杀
1.时间:1937年12月13日
2.罪行:日本侵略者所到之处,烧杀淫掠,无恶不作,屠杀手无寸铁的中国居民和放下武器的士兵达30万人以上

第20课 正面战场的抗战
一.台儿庄战役:
1.时间:1938年春;地点:山东台儿庄;               
2.指挥者或部队:李宗仁(国民党);
3.意义:台儿庄战役是抗战以来中国正面战场取得的最大的一场胜仗,振奋了中国军民的精神,坚定了抗战意志和信念。
二.保卫大武汉(武汉会战)
1.时间:1938年6月,日军进攻武汉。武汉会战历时4个多月。
2.意义:日本企图迅速灭亡中国的既定战略彻底破灭。广州、武汉失陷后,抗日战争进入相持阶段。
三.第三次长沙会战
1.时间:1941年12月,日军对长沙发动第三次进攻。
2.意义:中国军队获得会战胜利,这次会战的胜利,在国内外产生了积极影响。
3.抗日战争后期,国民政府消极抗日、积极反共。
4.1944年初,日军向国民党正面战场发动了大规模的豫湘桂战役。国民党军队一溃千里,丢失了豫、湘、桂等省的大部分和贵州省的一部分。豫湘桂战役:抗战中最大的一次失败。
中生家长(ID:czsjz100)整理编辑
第21课.敌后战场的抗战
一. 平型关大捷
1.时间:1937年9月;地点:山西平型关;
2.指挥者或部队:八路军一一五师  林彪;
3.意义:平型关大捷是全国抗战以来中国军队取得的第一个胜利,粉碎了日军“不可战胜”的神话。
二.抗日根据地
全面抗战爆发后,八路军、新四军挺进敌后,建立抗日根据地。延安成为敌后战场的战略总后方和指挥中枢。
敌后战场的作用:敌后战场与正面战场相互配合,构成了中国抗日战争的整体。
三.百团大战:
1.背景:
①中国共产党领导八路军、新四军到敌人后方去,广泛发动群众,开展游击战,建立敌后抗日根据地,威胁敌后。
②中共中央所在地延安是敌后战场的战略总后方。
2.目的:为了粉碎敌人的“囚笼”政策。
3.概况:1940年8月,八路军在彭德怀的指挥下,组织一百多个团,在华北向日军发动大规模的攻击。
4.目标:破坏敌人的交通线,摧毁日伪军的据点(正太铁路)
5.意义:这次战役有力打击了日军的侵略气焰,提高了共产党和八路军的威望,振奋了全国军民争取抗战胜利的信心。

第22课  抗日战争的胜利
一.全民坚持抗战
1.日本对华政策:
(1)对国民党:进行政治诱降,辅之以军事打击;
(2)对中共:加紧进攻敌后抗日根据地;
(3)对占领区:加强对占领区的军事统治和经济掠夺。
2.各方抗战态度:
(1)国民党:汪精卫在南京建立伪国民政府;国民党顽固派制造“皖南事变”。
(2)中共:共产党进行针锋相对的斗争,坚持抗战
3.全民族坚持抗战
(1)国民党:张自忠上将在枣宜会战中壮烈殉国
(2)八路军副参谋长左权在反“扫荡”作战中血洒疆场
(3)各地青年学生、广大妇女、随工厂内迁的工人、海外华侨和港澳同胞、文艺界等通过不同形式参与抗战
二.中共七大
1.召开时间及地点:1945年4月   延安
2.内容:毛泽东在七届一中全会上当选为中共中央主席。大会确立毛泽东思想为中国共产党的指导思想并写入党章。
3.意义:中共七大为争取抗日战争的最后胜利准备了条件,并为中国共产党和中国人民指明了战后的奋斗方向。
三.战略反攻和日本投降
1.抗战胜利前的国际国内形势
(1)国际:美国在日本广岛和长崎投下原子弹;苏联出兵中国东北,对日宣战。
(2)国内:中国军队对日本发动全面反攻。
2.日本投降:1945年8月15日,日本天皇宣布无条件投降。中国抗日战争取得了最后的胜利,台湾也回到祖国怀抱。
四.抗日战争胜利的原因与伟大意义
1.胜利的原因:
① 中国人民巨大的民族觉醒、空前的民族团结和英勇的民族抗争,是决定性因素;
② 中国共产党在全民族抗战中起了中流砥柱作用;
③ 世界上一切爱好和平与正义的国家和人民的支持。
2.抗日战争胜利的意义:
①国内意义:抗日战争是中国近代以来反抗外敌入第一次取得完全胜利的民族解放战争。它促进了中华民族的觉醒为中国共产党带领中国人民实现彻底的民族独立和人民解放奠定了重要基础。
②国际意义:中国开辟了世界反法西斯战争的东方主战场,对世界反法西斯战争的胜利、维护世界和平作出了重大的贡献。中国的国际地位得到提高。

第七单元 解放战争
第23课 内战爆发
一.重庆谈判:
1.目的:
(1)国民党:一方面是为发动内战争取时间,另一方面是想在政治舆论上获得主动,把不愿和平的罪名强加到中国共产党身上。
(2)共产党:为了尽一切可能争取和平,毛泽东亲赴重庆与国民党进行和平谈判。
2.时间:1945年8月—10月。
3.结果:国共双方签署了《政府与中共代表会谈纪要》即“双十协定”。
4.政治协商会议:1946年1月10日,在重庆举行。再次确定了避免内战、和平建国的方针。
5.重庆谈判和政治协商会议的召开,为中国实现民主统一.和平建国带来了一线曙光。
二.国民党发动内战
1.全面爆发标志:1945年6月,国民党进攻中原解放区。
2.全面进攻:国民党发动全面进攻,到1946年10月,占领张家口,全面进攻达到最高峰。1947年3月,国民党全面进攻被粉碎。
3.重点进攻:1947年3月,国民党开始发动对陕北解放区与山东解放区的重点进攻。
三.解放区军民的自卫反击
1.粉碎全面进攻
(1)思想上:毛泽东提出“一切反动派都是纸老虎”的著名论断。
(2)作战方式:自卫战争;运动战
(3)目标:歼灭敌人有生力量
(4)作战原则和方针:集中优势兵力各个歼灭敌人
2.粉碎重点进攻
(1)粉碎国民党对陕北的重点进攻:
①毛泽东、周恩来等率领中共中央和解放军总部主动撤离延安,转战陕北。
②彭德怀率领西北野战军先后取得青化砭、沙家店等战役的胜利。
(2)粉碎国民党对山东的重点进攻:华北野战军在山东孟良崮消灭国民党王牌主力整编第七十四师,打退了敌人对山东解放区的重点进攻。
中生家长(ID:czsjz100)整理编辑
第24课 人民解放战争的胜利
一.解放区的土地改革
1. 时间:1947年
2.依据:《中国土地法大纲》、土地改革总路线
3.结果:历时一年多顺利完成,广大农民分得了土地、房屋、粮食和衣物。
4.土地改革的意义:解放区的土地改革,使农村的阶级关系和土地占有状况发生了根本性变化,激发了农民革命和生产的积极性。翻身农民踊跃参军参战,为人民解放战争的胜利提供了重要的人力、物力保障。
二.三大战役和南京解放
1.刘、邓大军千里挺进大别山,揭开了战略进攻的序幕。
2.辽沈战役时间及结果:1948年9月 – 11月, 解放东北全境
3.淮海战役时间及结果:1948年11月 – 1949年1月, 解放了长江中下游以北的广大地区
4.平津战役时间及结果:1948年11月 – 1949年1月,华北全境基本解放(1949年初,北平和平解放)
5.渡江战役
(1)时间:1949年4月
(2)结果:人民解放军占领南京
3)意义:结束了国民党在大陆的统治。国民党残余势力退往台湾。

第八单元 近代经济、社会生活与教育文化事业的发展
第25课 经济和社会生活的变化
一、民族资本主义的发展
1.产生:19世纪六七十年代
2.初步发展:甲午中日战争后
(1)原因:外国人纷纷在华开办工厂、开采矿山,刺激了中国民族工业的发展
(2)代表:张謇“实业救国”,创办大生纱厂代表
3.“短暂的春天”:第一次世界大战期间
原因:辛亥革命后,中华民国临时政府颁布了一系列奖励发展实业的法令(内因);第一次世界大战期间,西方列强忙于欧洲战事,暂时放松了对中国的经济侵略(外因)
4.萎缩:第一次世界大战后
原因:第一次世界大战后帝国主义经济势力卷土重来;民族工业除了受帝国主义和封建主义的双重压迫外,还遭到官僚资本主义的摧残
5.特点:总体落后、主要集中在轻工业部门、地区分布极不平衡
二.社会生活的变化
1.新式交通工具的传入:
(1)交通工具:火车、轮船、电车、汽车、飞机等新式交通工具相继传入中国。
(2)意义:方便了人民的出行,促进了商品的流通,逐渐改变了人们的生产方式和生活方式。
2.辛亥革命后,国民政府颁布了剪辫、易服和劝禁缠足等革除社会陋俗的法令强令男子剪掉辫子,又力禁女子缠足;废除有损人格的跪拜礼,代之以简单的鞠躬、握手礼;取消“老爷”“大人”的称谓,代之以“先生”的称呼,体现出自由平等的新风尚。
3.人们的饮食、服饰、婚丧以及休闲娱乐方式日益开放,出现了崇洋逐新的趋向。
4.特征:不平衡、新旧并呈、多元发展

第26课 教育文化事业的发展
一.教育的发展
1.洋务运动期间:洋务派创办同文馆、福州船政学堂等新式学校
2.甲午战争后:清政府创办北洋西学堂、南洋公学
3.百日维新期间:清政府创办京师大学堂
4.1902年,废除八股文
5.1905年,停止科举考试
6.清政府通令兴办学堂,颁布各级学堂章程,统一全国学制
二.文学艺术的成就
1.文学:鲁迅的《狂人日记》《阿Q正传》、郭沫若的《女神》、茅盾的《子夜》、曹禺的《雷雨》、赵树理的《小二黑结婚》等
2.绘画:齐白石擅绘花鸟草虫;徐悲鸿熟悉中西画法,代表作品有《田横五百士》《愚公移山》
3.音乐:聂耳创作了<义勇军进行曲>《毕业歌》等名曲,田汉给《义勇军进行曲》作词,冼星海创作《黄河大合唱》
三.新闻出版业的发展
1.报纸:在上海创办的《申报》是近代中国存在时间最长的中文报纸;《大公报》《新闻报》《解放日报》是民国时期的著名报纸
2.刊物:《东方杂志》、《新青年》、《生活》周刊是民国时期影响较大的刊物
3.出版机构:商务印书馆、中华书局、开明书店、生活书店、新华书店
四.照相、电影
1.照相:20世纪初,照相传人中国
2.电影拍摄:中国自已拍摄的第-部无声电影是《定军山》,第一部有声电影是《歌女红牡丹》
3.著名音影:赵丹、周璇等电影明星,为人们留下了《十字街头》《马路天使》《渔光曲>等经典影片

03
九年级历史上册期中知识总结
第一单元 古代亚非文明
第1课  古代埃及
一.尼罗河与古埃及文明
1.地理位置:古埃及位于非洲东北角。
2.自然环境:世界上最长的河流尼罗河贯穿埃及南北。每年尼罗河定期泛滥,当洪水退去后,两岸留下肥沃的黑色淤泥,非常有利于农业生产。因此,古埃及文明被认为是“尼罗河的赠礼”。
3.国家出现:约从公元前3500年开始,在尼罗河下游陆续出现了若干个小国家。
4.初步统一:公元前3100年左右,古埃及初步实现了统一
5.经历的时代:古王国时代、中王国时代和新王国时代三个时代。
6.强盛:新王国时代法老图特摩斯三世统治时期,埃及成为强大的军事帝国,版图向北延伸至叙利亚和小亚细亚交界处和幼发拉底河上游,向南扩展到尼罗河“第四瀑布”。
7.被侵略灭亡:公元前525年,波斯帝国吞并古埃及;后来,亚历山大帝国和罗马帝国先后占领古埃及,古埃及近3000年的文明没有延续下去。
8.科学文化成就:其中天文学、数学和医学最为突出。太阳历是古埃及天文学的突出成就之一。古埃及的象形文字是世界上最早的文字之一。
二.金字塔
1.用途:国王法老的陵墓
2.地位:金字塔是古埃及文明的象征,反映了古埃及社会经济发展的较高水平,是古埃及人智慧的结晶。
三.法老的统治
1.金字塔的修建,反映了什么问题? 体现了古埃及国王的无限权力。
2.法老的权力:
(1)政治:法老作为全国最高的统治者,集军、政、财、神等大权于一身。
(2)宗教:在宗教上,法老被认为是“神之子”,具有无上的权威。大臣见国王时,要匍匐在地上,吻国王脚下的土地。国王发起怒来,还经常亲自用王仗责打大臣。
3.王权的衰落:
随着社会矛盾的激化,王权受到多方面的挑战。胡夫金字塔之后,古王国时代的金字塔越修越小,反映了王权的逐渐衰落。
※古埃及文明象征①狮身人面像;②太阳历;③象形文字;④金字塔——王权的象征
中生家长(ID:czsjz100)整理编辑
第2课 古代两河流域
一.古代两河流域文明
1.地理范围:
“两河”,是指西亚的幼发拉底河与底格里斯河;两河流域,又称“美索不达米亚”,意即“两河之间的地方”,大体上是以今天伊拉克首都巴格达为中心的狭长地带。
2.奴隶制国家出现:大约在公元前3500
3.初步统一:大约在公元前2400年,两河流域实现了初步统一。
4.陷入分裂混乱:此后两河流域屡遭外族入侵和内部战乱。
二.古巴比伦王国
1.统一:公元前18世纪 汉谟拉比完成两河流域中下游的统一。建立了统一、强大的奴隶制国家。
2.强盛:汉谟拉比实行君主专制制度,加强中央集权,还制定了一部较为系统和完整的法典。他在位时是古巴比伦王国最强盛的时期。
三.《汉谟拉比法典》
1.地位:《汉谟拉比法典》是迄今已知世界上第一部较为完整的成文法典。
2.内容:法典刻在一块黑色石柱上,除前言外,正文共有282条,内容十分广泛,从中可以清晰地了解古巴比伦社会。
(1)从法典中可知,古巴比伦分为拥有公民权的自由民、无公民权的自由民和奴隶三个严格的社会等级。
(2)奴隶制度在古巴比伦相当发达。战俘是奴隶的主要来源,也有买卖奴隶的现象。法典明显保留了一些原始时代的观念。
(3)法典中有许多关于租赁、雇佣、交换、借贷等方面的规定,说明商品经济在古巴比伦比较活跃。
3.意义或价值:
是古巴比伦王国留给人类宝贵的文化遗产,表明人类社会的法制传统源远流长。
※古巴比伦文明象征①楔形文字;②《汉谟拉比法典》

第3课 古代印度
一.古代印度河流域文明
1.地理位置:古代印度在地理上是指今天的南亚次大陆。
2.文明的发源地:印度河流域(最早的古印度文明出现)。
3.早期文明遗址:哈拉帕和摩亨佐·达罗等,年代大约为公元前23世纪—前18世纪。
4.外族入侵:公元前1500年左右,来自中亚的一支游牧部落侵入印度。他们自称雅利安人,陆续在印度河流域和恒河流域定居下来,从事农业生产,印度北部逐渐出现了许多小国家。
3.强盛:孔雀王朝统治时期是古代印度文明的鼎盛时期。除半岛最南端外,印度基本上实现了统一。农业和工商业都比较繁荣,出现了许多工商业中心城市,首都华氏城是当时世界上最繁华、人口最多的大城市之一。
二.森严的种姓制度
1.产生:雅利安人进入印度后,逐渐建立了严格的社会等级制度,史称“种姓制度”。
2.内容:第一等级是婆罗门,掌管祭祀;
第二等级是刹帝利,掌管军事和行政权力;
第三等级是吠舍,从事农业、畜牧业和商业;
第四等级是首陀罗,主要由被征服居民构成,从事农业、畜牧业、捕鱼业和手工   业,要为前三个等级服务
在这四个等级之外,还有最卑贱的“不可接触者”—贱民,他们在社会上遭到歧视和凌辱。
2.特点:种姓制度各等级之间贵贱分明,世代相袭。低等级的人不得从事高等级的职业,不同等级的人不得通婚。
三.释迦牟尼创立佛教
1.时间:公元前6世纪
2.创始人:乔达摩·悉达多,后来被称为“释迦牟尼”
3.教义:
(1)早期佛教反对第一等级婆罗门的特权,提出“众生平等”,不拒绝低种姓的人入教;
(2)宣扬“忍耐顺从”,得到国王和一些富人的支持。信仰的民众日益增多,一度成为印度最重要的宗教之一。
4.佛教的传播:
(1) 公元前3世纪后,佛教开始向外传播。公元前1世纪,佛教经中亚传到中国新疆,再传入内地。后又传到朝鲜、日本和越南等国。
(2)佛教往南经锡兰,传到东南亚的缅甸、泰国、柬埔寨等国。
※古印度文明象征①阿拉伯数字;②种姓制度——严格的等级制度;③佛教

第二单元  古代欧洲文明
第4课  希腊城邦和亚历山大帝国
一.希腊城邦
1.地理范围及自然状况:
古代希腊大致包括希腊半岛、爱琴海诸岛、小亚细亚半岛西岸、黑海沿岸、意大利南部以及西西里岛等地区。
希腊半岛是古代希腊的主体,其地理环境呈现环海、多山、多岛屿的特点,平原面积很小,耕地十分有限。一方面,多山不便于各地区间的联系,影响了希腊的统一;而另一方面,希腊海岸线曲折,港湾众多,岛屿密布,适宜航海业和海外贸易的发展。
2.希腊文明的发展历程
(1)希腊最早的文明产生于爱琴海地区。爱琴文明包括克里特文明和迈锡尼文明。
(2)迈锡尼文明中断,希腊进入相对落后的荷马时代。
(3)希腊城邦:公元前8世纪,希腊出现了几百个城邦。
3.希腊城邦的发展概况
(1)出现时间:公元前8世纪
(2)城邦的概念:以一个城市或市镇为中心,把周围的农村联合起来,组成一个小国。
(3)希腊城邦的突出特点:“小国寡民”。小的城邦公民甚至不过几千人。
(4)最大的城邦:斯巴达,领土只有8400平方千米。
(5)城邦的居民:公民和非公民。
(6)公民的权利及义务:
成年男性公民有参与统治的权力,只有公民才能占有土地,占有一定数量的土地也是公民权的必要保障。参军打仗是公民的义务。城邦的宗教活动、节庆演出、文体竞赛都以公民为主体。
(7)非公民包括哪些人?生活状况如何?
外邦人和奴隶。
外邦人虽然是自由人,但没有政治权力,不能占有土地。
奴隶几乎没有任何权力和自由。
(8)公民与非公民的关系:
是统治与被统治的关系。二者界限分明,非公民转化为公民,极为困难。
二.雅典的民主政治
1.雅典民主政治的高峰:
公元前5世纪中后期,伯里克利主政时期,雅典达到全盛,民主政治也随之发展到高峰。
2.民主政治的内容:
【声明】内容源于网络
0
0
长春漖育帮
致力于服务长春本地中学生,主要服务群体是初三学生及家长,重点发布学习方法指导类文章,中学生家长教育孩子类文章,中考政策信息发布,中考成绩查询,中考报考1对1免费指导等
内容 5050
粉丝 0
长春漖育帮 致力于服务长春本地中学生,主要服务群体是初三学生及家长,重点发布学习方法指导类文章,中学生家长教育孩子类文章,中考政策信息发布,中考成绩查询,中考报考1对1免费指导等
总阅读4.4k
粉丝0
内容5.0k