
南 京
随着全国疫情形势总体趋于平稳,为进一步优化来(返)宁人员健康服务政策,高效统筹疫情防控和经济社会发展,科学精准做好防控,保障市民安全有序生活,现就相关地区来(返)宁人员健康管理措施提醒如下:
一、对14日内有上海市中高风险地区所在乡镇(街道)旅居史人员,或14日内有其他报告本土阳性感染者所在乡镇(街道)旅居史人员,实行“7天集中隔离医学观察+7天居家健康监测”。居家健康监测期间,在第2、7天各进行1次上门核酸采样。居家健康监测的条件为单人单间,单独卫生间。居家健康监测期间减少与家人接触,原则上不外出,在结束居家健康监测前不离开所在县(市、区)。
二、对14日内有上海市其他地区旅居史的人员,实行“7天跟踪健康监测”。跟踪健康监测期间,在第1、2、3、7天各进行1次核酸检测,并在追踪到的当天进行1次核酸检测。
在跟踪健康监测期间,应控制活动范围,不乘坐公共交通工具,不参加会议、会展、旅游、聚餐等聚集性活动,不进入学校、托育机构、养老院、福利院等特定机构,不进入影剧院、歌舞厅、棋牌室、浴室、网吧等室内密闭场所,不开展线下教学、培训等活动,外出时须全程规范佩戴口罩,切实保持安全社交距离,原则上在结束健康监测前不离开所在县(市、区)。
三、上海市来(返)宁人员,须提前2天通过“来宁返宁人员网上报备系统”等途径主动登记个人疫情防控信息,向目的地单位、社区(村)或酒店报备,并建议持48小时内核酸检测阴性证明来(返)宁,抵达后积极配合落实相关健康管理措施。
四、除上海市以外,14日内有其他中高风险地区旅居史人员须提前通过“来宁返宁人员网上报备系统”主动登记个人疫情防控信息,积极落实相关健康管理措施。其他低风险地区旅居史人员可自愿登记。如有需要,工作人员将主动联系,提供防疫咨询等相关服务。
来(返)宁相关政策可通过“国务院客户端”微信小程序查询,也可向各区疫情防控指挥部咨询,由于疫情动态变化,具体以所在社区执行为准。
五、来(返)宁人员应严格遵守防疫规定,主动配合落实防疫要求。对因执行防控措施不到位、落实防控要求不严格,瞒报、谎报行程轨迹等并造成疫情传播的,将依法依规追究法律责任。
无锡市疫情防控第123号通告
无锡市新冠肺炎疫情
联防联控指挥部
2022年6月19日

(点击查看大图)
苏 州
为高效统筹疫情防控和经济社会发展,科学精准做好上海来(返)苏州人员健康管理,根据当前疫情形势,现就上海来(返)苏州人员健康管理措施通告如下:
一、对 14 日内有上海市中高风险地区所在乡镇(街道)旅居史人员,或 14 日内有其他报告本土阳性感染者所在乡镇(街道)旅居史人员,实行“7 天集中隔离医学观察+7 天居家健康监测”。居家健康监测期间,在第 2、7 天各进行 1 次上门核酸采样。居家健康监测的条件为单人单间,单独卫生间。居家健康监测期间减少与家人接触,原则上不外出,在结束居家健康监测前不离开所在县(市、区)。
二、对 14 日内有上海市其他地区旅居史的人员,实行“7天跟踪健康监测”。跟踪健康监测期间,在第 1、2、3、7 天各进行 1 次核酸检测,并在追踪到的当天进行 1 次核酸检测。
在跟踪健康监测期间,应控制活动范围,不乘坐公共交通工具,不参加会议、会展、旅游、聚餐等聚集性活动,不进入学校、托育机构、养老院、福利院等特定机构,不进入影剧院、歌舞厅、棋牌室、浴室、网吧等室内密闭场所,不开展线下教学、培训等活动,外出时须全程规范佩戴口罩,切实保持安全社交距离,原则上在结束健康监测前不离开所在县(市、区)。
三、上海来(返)苏州人员,须提前2天通过“来(返)苏州人员信息登记平台”等途径主动登记个人疫情防控信息,向目的地单位、社区(村)或酒店报备,并建议持48小时内核酸检测阴性证明来(返)苏州,抵达后积极配合落实相关健康管理措施。
四、上海来(返)苏州人员应严格遵守防疫规定,主动配合落实防疫要求。对因执行防控措施不到位、落实防控要求不严格,瞒报、谎报行程轨迹等并造成疫情传播的,将依法依规追究法律责任。
苏州市新冠肺炎疫情联防联控指挥部
2022年6月18日
淮 安
省内外低风险地区来(返)淮安
省内外低风险地区来淮返淮人员,在到达后的居住地社区、单位、宾馆饭店等测温验码无异常后,可自由流动。
北京低风险地区来淮返淮人员,在抵淮后48小时内进行1次核酸检测。
国内中高风险地区
(含上海本土阳性感染者的乡镇或街道)
(6月18日21时)
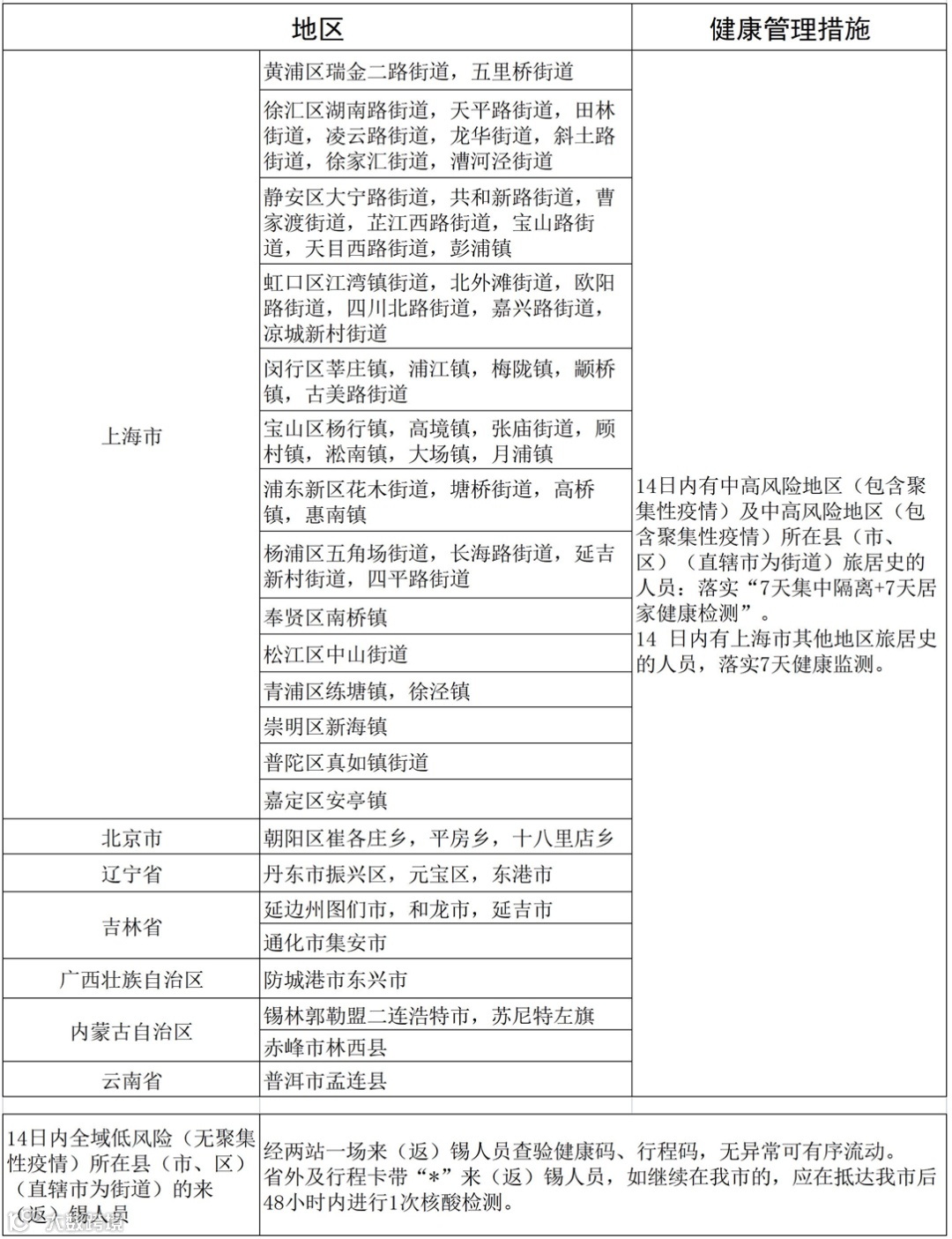
地区 |
中风险地区或有本土阳性感染者所在县区 (直辖市为街道) |
管控政策 |
||
北京市 |
朝阳区 |
崔各庄(地区)乡、平房乡、十八里店(地区)乡 |
1、14天内有中高风险地区或有报告本土阳性感染者所在县区(直辖市为乡镇或街道)旅居史人员:7天集中隔离+7天居家健康监测。 2、来自或进出中高风险地区所在设区市的货运车辆及内贸船舶:相关人员持48小时内核酸阴性证明可自由流动,无48小时核酸阴性证明的,则采取“即采即走即追”制度。 3、上海其他区域来(返)淮人员,实行“7天跟踪健康监测”。 |
|
内蒙古 |
锡林郭勒盟 |
二连浩特市 |
||
赤峰市 |
林西县 |
|||
辽宁省 |
丹东市 |
振兴区、元宝区 |
||
上海市 |
闵行区 |
莘庄镇、浦江镇、梅陇镇 |
||
古美路街道*、颛桥镇* |
||||
普陀区 |
真如镇街道 |
|||
青浦区 |
练塘镇 |
|||
徐泾镇* |
||||
浦东新区 |
花木街道、塘桥街道 |
|||
惠南镇*、高桥镇* |
||||
静安区 |
大宁路街道、共和新路街道、曹家渡街道、宝山路街道、芷江西路街道 |
|||
彭浦镇*、天目西路街道* |
||||
徐汇区 |
湖南路街道、天平路街道、田林街道、凌云路街道 |
|||
徐家汇街道*、漕河泾街道*、斜土路街道*、龙华街道* |
||||
宝山区 |
高境镇、张庙街道、顾村镇、淞南镇 |
|||
月浦镇*、杨行镇*、大场镇* |
||||
虹口区 |
欧阳路街道、四川北路街道 |
|||
江湾镇街道*、北外滩街道*、嘉兴路街道*、凉城新村街道* |
||||
黄浦区 |
瑞金二路街道*、五里桥街道* |
|||
杨浦区 |
五角场街道 |
|||
长海路街道*、延吉新村街道*、四平路街道* |
||||
奉贤区 |
南桥镇 |
|||
崇明区 |
新海镇 |
|||
松江区 |
中山街道 |
|||
嘉定区 |
安亭镇* |
|||
省内来(返)盐城
(6月19日)
|
|
国内疫情中高风险地区
(6月18日21时)
| 地区 | 中风险 | 高风险 | 健康管理措施 | |
北京市 |
朝阳区 |
4 | 7天集中隔离+7天居家健康监测 |
|
| 辽宁省 |
丹东市 |
2 |
||
| 内蒙古 |
锡林郭勒盟 (二连浩特市) |
9 | ||
| 赤峰市 (林西县) |
3 |
|||
| 上海市 |
35 |
1、中高风险地区所在乡镇(街道)或其他报告本土阳性感染者所在乡镇(街道),实行“7天集中隔离+7天居家健康监测”。 2、其他地区实行“7天跟踪健康监测”。 |
||
省外(除中高风险地区外)有本土病例
和无症状感染者的城市
(6月18日0-24时)| 地区 |
健康管理措施 |
|
| 北京市 |
房山区(1例) |
1、有本土聚集性疫情的县(市、区):7天集中隔离+7天居家健康监测。 2、其他地区:在抵盐后48小时内须做一次核酸。 |
吉林省 |
通化市(3例) |
|
广东省 |
深圳市(2例) |
|
广西壮族自治区 |
防城港市(1例) |
|
新疆生产建设兵团 |
第十一师(1例) |
|
14日内国内中高风险地区所在县(市、区)(街道)名单
(6月5日-6月18日21时)
| 北京市 | 朝阳区 | 十八里店乡 |
| 崔各庄乡 | ||
| 平房乡 | ||
| 房山区 | 石楼镇 | |
| 阎村镇 | ||
| 韩村河镇 | ||
| 青龙湖镇 | ||
| 通州区 | 台湖镇 | |
| 丰台区 | 五里店街道 | |
| 河北省 | 廊坊市 | 永清县 |
| 辽宁省 | 丹东市 | 元宝区 |
| 振兴区 | ||
| 内蒙古自治区 | 锡林郭勒盟 | 二连浩特市 |
| 赤峰市 | 林西县 | |
| 山东省 | 威海市 | 荣成市 |
| 上海市 | 闵行区 | 吴泾镇 |
| 莘庄镇 | ||
| 浦江镇 | ||
| 梅陇镇 | ||
| 松江区 | 方松街道 |
|
| 中山街道 | ||
| 浦东新区 | 惠南镇 | |
| 花木街道 | ||
| 塘桥街道 | ||
| 静安区 | 曹家渡街道 | |
| 天目西路街道 | ||
| 大宁路街道 | ||
| 共和新路街道 | ||
| 宝山路街道 | ||
| 芷江西路街道 | ||
| 黄浦区 | 瑞金二路街道 | |
| 普陀区 | 真如镇街道 | |
| 徐汇区 | 湖南路街道 | |
| 天平路街道 | ||
| 田林街道 | ||
| 凌云路街道 | ||
| 宝山区 | 大场镇 |
|
| 杨行镇 | ||
| 高境镇 | ||
| 张庙街道 | ||
| 顾村镇 | ||
| 淞南镇 | ||
| 虹口区 | 江湾镇 | |
| 北外滩街道 | ||
| 欧阳路街道 | ||
| 四川北路街道 | ||
杨浦区 |
五角场街道 |
|
| 奉贤区 | 南桥镇 | |
| 嘉定区 | 菊园新区 |
|
| 青浦区 | 练塘镇 | |
| 崇明区 | 新海镇 |
1、7天集中隔离+7天居家健康监测:第1、4、7、9、14天各进行1次核酸检测,居家健康监测期间核酸上门采样。
2、居家健康监测:条件为单人单间、单独卫生间,每日2次健康监测。居家健康监测期间减少与家人接触,在相对独立的区域放置桌凳,作为非接触式传递物品的交接处。原则上不外出,确需外出时须全程规范佩戴口罩,切实保持安全社交距离,不乘坐公共交通工具,不参加会议、会展、旅游、聚餐等聚集性活动,不进入学校、托育机构、养老院、福利院等特定机构,不进入影剧院、歌舞厅、棋牌室、浴室、网吧等室内密闭场所,不开展线下教学、培训等活动;原则上在结束居家健康监测前不离开所在县(市、区)。
3、7天跟踪健康监测:第1、2、3、7天各进行1次核酸检测,并在追踪到的当天进行1次核酸检测。原则上单人单间,非必要不出门,外出期间做好个人防护,规范佩戴口罩,不乘坐公共交通工具、不进入公共场所、不参加聚集性活动、不参加线下会议,每日开展2次健康监测。
4、上海来(返)盐人员请提前2天向所在社区(村、酒店、单位等)报备。
5、近期如您去过上海等中高风险地区和有本土聚集性疫情地区(14天内在学校、居民小区、工厂、自然村、医疗机构等范围内发现5例及以上病例和无症状感染者),请第一时间通过微信、支付宝搜索“出行申报之盐之无疫”小程序进行报备或在“我的盐城”APP“出行申报”模块进行报备或向居住地、目的地所在社区报备,按要求配合核酸检测、集中隔离、居家健康监测等疫情防控措施,具体可拨打12345政府热线咨询。
故意隐瞒行程或未及时报备,导致疫情传播扩散的,将承担法律责任。感谢您的大力支持配合,城市的安宁有您贡献的一份力量,让我们风雨同舟、齐心抗疫!
盐城市新冠肺炎疫情联防联控指挥部
扬 州
为贯彻落实“疫情要防住、经济要稳住、发展要安全”重大要求,高效统筹疫情防控和经济社会发展,科学精准做好常态化疫情防控工作,推动以“防得住”保障“放得开”,努力用最小代价实现最大防控成果,现就有关事项通告如下:
一、14天内有中高风险地区(行程卡带*地区)或本土聚集性疫情所在设区市旅居史的来扬返扬人员须凭健康码绿码、持48小时内核酸检测阴性证明,来扬返扬前向目的地所在社区(村)和单位(或所住宾馆)报备,并及时通过“扬城E健行”小程序自主申报个人信息,积极配合落实健康管理措施。

二、各类公共场所须严格执行扫扬城扫码通、测体温、查健康码和行程卡等措施,督促进入场所人员规范佩戴口罩;如发现健康码、行程卡异常人员,应立即向属地疫情防控工作指挥部报告,按规定落实健康管理措施。对未按规定落实扫码、查验等防控要求的场所、行业,由主管部门责令改正,拒不改正、造成严重后果的依法依规追究法律责任。
三、坚持“人、物、环境”同防,落实入境人员和直接接触入境人员、物品和相关环境等高风险岗位人员闭环管理要求。高风险岗位人员和服务行业从业人员等重点监测人群按照行业规定做到核酸检测“应检尽检”。行业主管部门和经营主体要督促组织本行业、本单位人员定期开展核酸检测,对未在规定时间和未按规定频次落实核酸检测的人员将赋黄码,及时补检后恢复正常。
四、药店要严格执行退烧、止咳、抗病毒、抗菌素等“四类药品”实名登记销售和信息上报制度,确保信息可追溯;加强网络销售“四类药品”管理,线上售药要求参照线下制度执行。
五、压实重大活动疫情防控主体责任,重大会议、重大活动按照“谁举办、谁负责”原则,50人以上活动要制定疫情防控应急预案和工作方案,并向属地疫情防控工作指挥部报备;100人以上活动由属地疫情防控工作指挥部初审有关材料后,提前一周向市疫情防控工作指挥部报备。正在健康管理期的人员不得参加聚集性活动。
六、新冠病毒疫苗是疫情防控的重要手段,能有效降低重症和死亡的发生率,请符合接种条件的人群,尤其是学生和60岁以上老年人,尽早完成全程接种和加强针接种。
七、持续压紧压实疫情防控“四方责任”,各级党委、政府要落实属地责任,行业部门要负起监管责任,各企事业单位要夯实主体责任,个人和家庭要自觉做好自我防护,认真落实各项常态化防疫要求。依法打击各种干扰疫情防控行为,对执行防控措施不到位、落实防控要求不严格,造成疫情传播的单位和个人,将依法依规追究法律责任。
疫情防控成果来之不易,请各位市民继续支持、配合扬州市各项疫情防控措施,共同构筑疫情防控安全线,守护美好扬城!
感谢您的支持和配合!
扬州市新冠肺炎疫情防控
工作指挥部
2022年6月18日
来源:江苏新闻、综合各地发布
封图:新华社
编辑:芊芊

