
3月18日
江苏省教育厅网站公布了
独立院校与职业院校
合并转设为省属公办本科
学校名单
▼

公示
按照教育部关于独立学院转设的有关要求,现将江苏大学京江学院与江苏农林职业技术学院合并转设为省属公办本科学校、南京师范大学泰州学院与江苏农牧科技职业学院合并转设为省属公办本科学校、南京师范大学中北学院与江苏经贸职业技术学院合并转设为省属公办本科学校、南通大学杏林学院与江苏工程职业技术学院合并转设为省属公办本科学校、南京中医药大学翰林学院与江苏医药职业学院合并转设为省属公办本科学校向社会公示。公示时间为2021年3月18日至2021年3月24日。
公示期内,如有不同意见,请通过邮寄或传真等方式反映,反映内容应实事求是。单位须加盖单位公章,个人须提供本人真实姓名、身份证号和联系方式。
通信地址:江苏省教育厅发展规划处(南京市鼓楼区北京西路15号)
邮编:210024
传真号:025-83335706
江苏省教育厅
2021年3月18日
近期,江苏多所独立学院转设工作也有了新进展,或将转设为公办院校,或与省内高职院校合并组建新的大学。
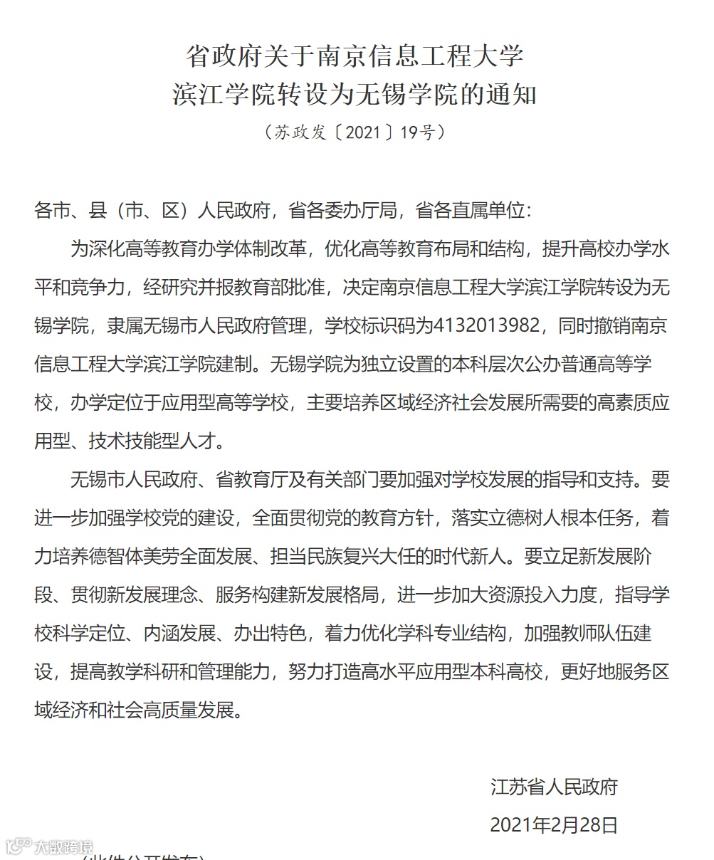
3月16日,江苏省政府关于南京信息工程大学滨江学院转设为无锡学院的通知明确,经研究并报教育部批准,决定南京信息工程大学滨江学院转设为无锡学院,隶属无锡市人民政府管理。同时撤销南京信息工程大学滨江学院建制。无锡学院为独立设置的本科层次公办普通高等学校,办学定位于应用型高等学校。

除南京信息工程大学滨江学院之外,2020年7月,南京大学召开了“依托苏州校区建设完成金陵学院转设”工作推进会。会议学习传达了教育部《关于加快推进独立学院转设工作的实施方案》和关于同意依托南京大学苏州校区建设完成金陵学院转设的函件精神。
2020年7月22日,学校官网发布了一则公告,确认了金陵学院在2020年9月停止普通本科招生,转型后将于2022年全面融入南京大学苏州校区。校友总会将为金陵学院校友发放“南京大学校友卡”。

今年2月6日,东南大学、扬州市人民政府就东南大学成贤学院转设扬州办学举行了签约仪式,经东南大学、扬州市人民政府和东南大学成贤学院三方商定,将东南大学成贤学院转为扬州市属公办普通本科院校作为转设工作方向。

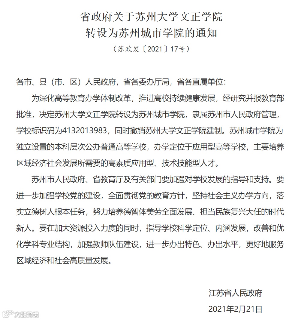
日前,江苏省政府网站也发布了《省政府关于苏州大学文正学院转设为苏州城市学院的通知》,苏州城市学院为独立设置的本科层次公办普通高等学校,办学定位于应用型高等学校。

整合高职院校资源合并转设这条路径,也成为很多独立学院的选择。除了以上公示的部分高校外,江苏建筑职业技术学院官网近日发布的一则公告主要内容也提到了江苏建筑职业技术学院与江苏师范大学科文学院合并转设本科事项。

除转设公办院校、“联姻”省内高职院校之外,南京工业大学浦江学院等部分独立学院也表示,将转设为民办普通本科院校。

声明:
▍来源:升学团子、招考部落、南京教育头条
▍图:本文中除标明来源的图片,其余均来自网络公开渠道,不能识别其来源,如有版权争议,请联系公号方
以上图文,贵在分享,版权归原作者及原出处所有,如涉及版权等问题,请及时与我们联系删除

