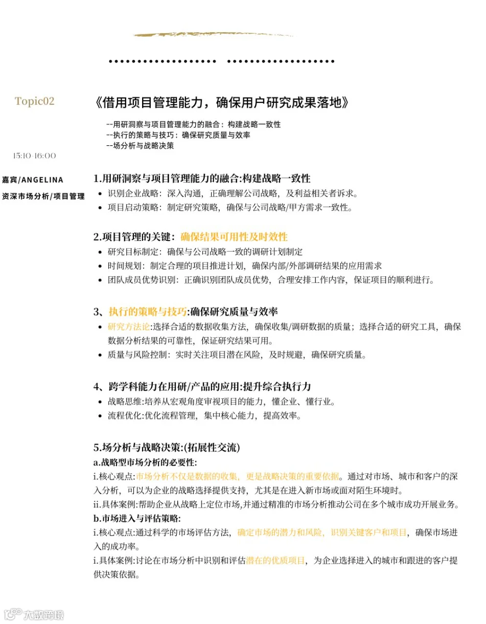
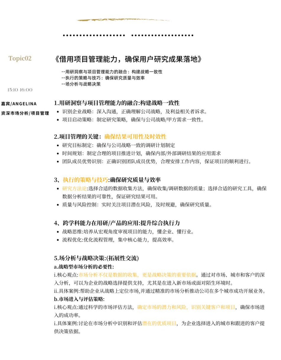
用户洞察:AI赋能新能源车企设计-降本增效与体验洞察实践;借用项目管理能力 确保用户研究成果落
该活动不支持退款
时间: 2024-09-08 14:00 ~ 16:30
地点: 线上直播
主办:
聚聚用研圈
票种:
数量:
分享:
聚聚用研圈
免费票 - 说明:免费票权益: 仅包括线上领取资料两份,以及免费活动咨询,不包括活动参与。参与请报名付费票,或联系小助手报名。 1:《2024年汽车行业用户洞察与趋势皮书》PDF 2:《【家长画像】2024家庭教育需习势洞察》PDF 如需加入“用户洞察职场群”或咨询解更多信息,请联系主办方。


声明:本页面所有信息均由商家提供,大数跨境仅提供技术支持