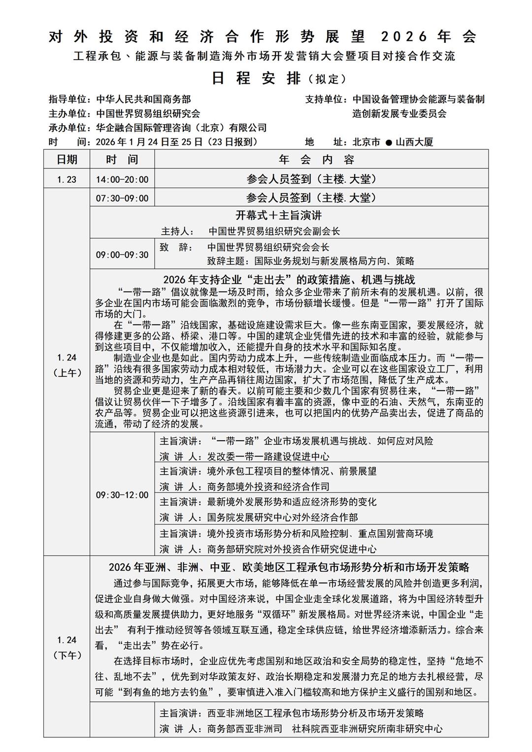
对外投资和经济合作形势展望2026年会暨工程承包、能源与装备制造海外市场交流会
该活动不支持退款
时间: 2026-01-24 07:30 ~ 2026-01-25 20:00
地点:
北京市
主办:
TOP Mr王
票种:
数量:
分享:
TOP Mr王
中国世界贸易组织研究会定于2026年1月24日~25 日在北京举办“对外投资和经济合作形势展望 2026年会”。这是针对境外投资,承包工程和能源装备制造贸易出口企业举办的新一期年会,特诚挚邀请您及相关同事出席参加。年会将围绕:支持企业“走出去”的政策措施、机遇与挑战;亚洲非洲、中亚、欧美地区工程承包市场形势分析和市场开发策略;能源开发与装备制造国际产能合作机遇;基础设施“业财税融合”应对策略进行讨论。
年会将以“预判形势、前景展望”为主题,邀请国务院相关部门的负责同志、知名专家、项目业主、金融机构、投资商、承包商、设计商、咨询机构负责人到会演讲并与企业共同探讨精准把握“走出去”的机遇和挑战,助力企业坚定“走出去”的信心,优化调整海外市场战略布局,全面强化风险防控意识和能力,以实际行动落实工程承包和境外投资合作的高质量发展要求。
望各企业积极参加同期项目对接合作交流,充分利用本届年会活动平台,面向国际业界专业观众宣传推广企业品牌、专业优势、服务产品和成功案例,辅以精准高效的配套活动,扎实推进市场开拓和业务发展。


声明:本页面所有信息均由商家提供,大数跨境仅提供技术支持