智慧物流新纪元-新质生产力与智慧物流行业融合发展沙龙
晨晖创业空间
晨晖创业空间
智慧物流新纪元
新质生产力与智慧物流行业融合发展沙龙
一、活动背景与主题:
在全球化进程的推进与大数据、人工智能、物联网等新一代信息技术蓬勃发展的背景下,传统物流行业面临着转型升级的新挑战,新质生产力成为了物流行业转型升级的关键因素,推动供应链的重构与升级。城配物流作为供应链的关键环节,需要提供更高质量的服务,以适应产业带集群化发展的需求,实现供应链的优化和升级。
本次沙龙活动邀请到海通恒信国际融资租赁股份有限公司-恒运子公司副总经理徐艳和上海德禾翰通律师事务所管理合伙人郭显浩,分别从行业角度和法律视角下分享新质生产力与智慧物流之间的关系,探讨智慧物流的创新发展及机遇,搭建智慧物流上下游产业交流合作平台,赋能大零号湾科技企业的高质量发展。
二、活动目标:
1.搭建物流行业上下游产业交流合作平台。
2.分享数智化在物流行业的应用并探讨物流行业转型升级的新趋势和新机遇。
三、活动对象:
物流企业高管、智慧物流技术提供商、行业机构及相关人员,涵盖大数据、人工智能、物联网等领域。
四、活动详情:
l活动时间:2024年8月9日(星期五) 13:30-16:00
l活动地址:报名审核通过后告知
l活动流程:
1. 13:30 -13:50 活动签到
2. 13:50-14:00 活动开场
3. 14:00-14:30 主题分享
Ø新质生产力如何助力物流运营商的卷赢
分享嘉宾:徐艳 海通恒信国际融资租赁股份有限公司-恒运子公司 副总经理
4. 14:30-15:00 案例分享
Ø物流行业最新监管要求及并购重组展望
分享嘉宾:郭显浩 上海德禾翰通律师事务所 管理合伙人
5. 15:00-15:30 企业介绍
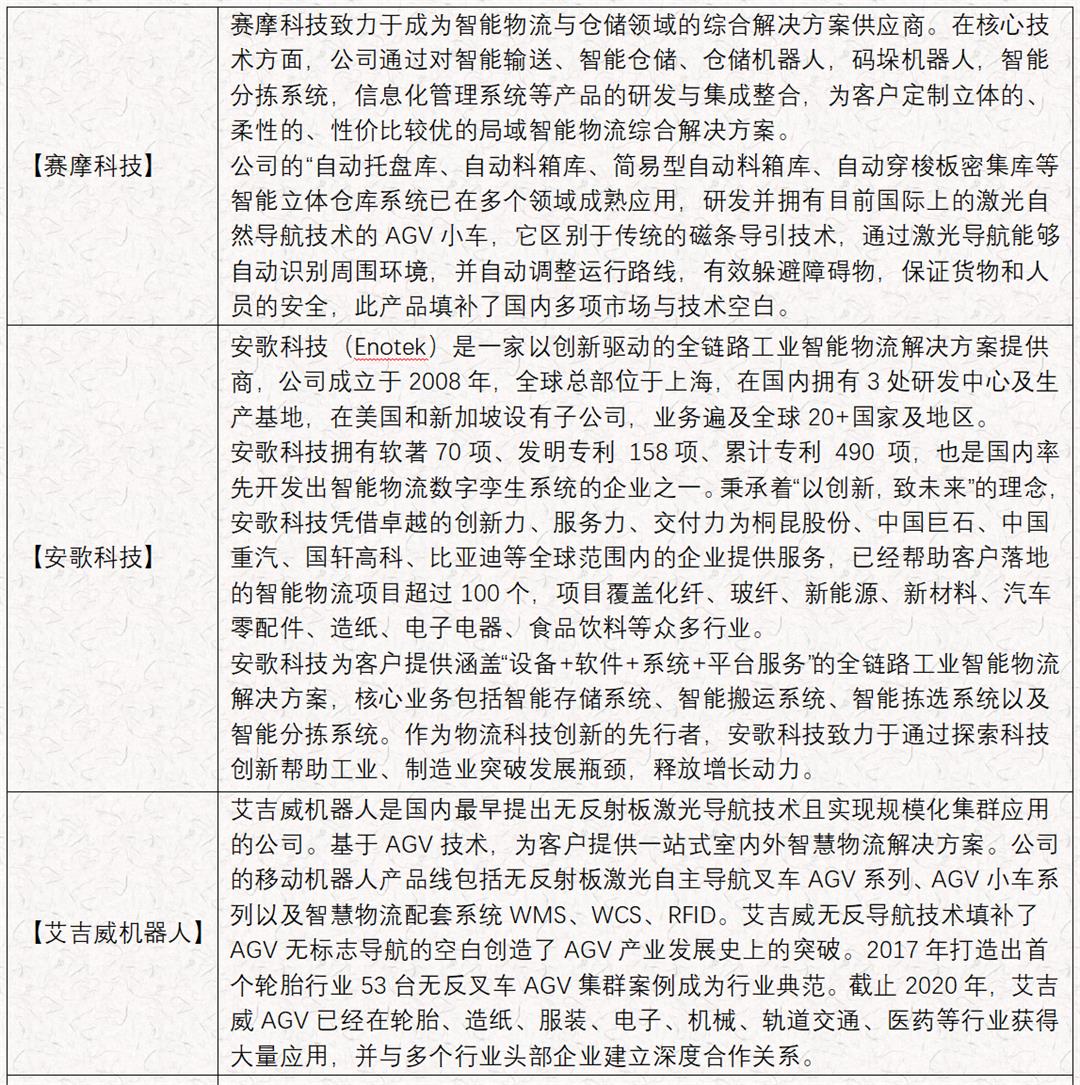
重点企业名单持续更新中......
欢迎智慧物流行业的上下游优质企业报名参与~

6. 15:30-16:00 茶歇 |自由交流
五、组织架构
指导单位:
上海市闵行区科学技术委员会
主办单位:
上海晨闵投资管理有限公司
海通证券股份有限公司上海闵行区沪闵路营业部
上海德禾翰通律师事务所
上海地产闵虹(集团)有限公司
协办单位:
上海南滨江商务发展有限公司
南科创实训基地
中兴智宇国际科创中心
上海紫竹创业投资有限公司
上海零号湾创业投资有限公司
赛舍空间
飞马旅交大科创园
支持单位:
上海农商银行闵行支行
声明:本页面所有信息均由商家提供,大数跨境仅提供技术支持