''海纳百创-春季促就业 ''人人学院-创学咖啡Lean Coffee第3期
马克沪文创平台
马克沪文创平台
海纳百创 | 创业在长宁
马克沪众创空间 X 麟朗创兴创业工作室
创业者专属的社交与成长平台
周二创学咖啡Lean Coffee创业生态活动

还在迷茫未来?每周二下午给你和创业导师、志同道合伙伴畅聊机会,点燃你的创业梦想,快来开启校园内外的成长新篇章!
01
活动介绍
各位创业朋友们,您是否在创业路上感到迷茫?是否渴望与志同道合的伙伴交流心得?是否需要专业的指导来助力项目腾飞?
这是创业者专属的补给站,创业者专属的社交与成长平台。
如果你正在创业或正想了解创业,千万不要错过由马克沪众创空间与麟朗创兴创业工作室合作的“周二创学咖啡Lean Coffee”创业生态活动!
02
活动亮点
专业主持,精准指导:每周活动都将由经验丰富的上海市创业指导专家麟朗创兴黄家麟与其他专家导师深度陪伴和主持,凭借深厚的行业知识和丰富的实战经验,为您的创业之路提供精准的指导和建议,帮助您拨开迷雾,找准方向。
灵活议程,聚焦创业:采用与国际级创业社群接轨的Lean Coffee模式,议程由参与者共同决定,确保活动内容始终围绕创业者们最关心的问题展开,让每一次讨论都有的放矢,高效解决您的实际需求。
资源对接,助力发展:活动不仅是一个交流的平台,更是一个资源对接的窗口(专属创业者微信群)。在这里,您有机会与创业导师、投资人、合作商、潜在合伙人等建立联系,为您的创业项目争取更多的资源与机会,加速项目落地与成长。
轻松氛围,激发创意:尽管活动名为“Lean Coffee”,但重点是公益性的创业交流,欢迎自带饮料并备有茶水。我们营造了一个轻松、开放的氛围,让您在舒适的状态下与共同参加活动的创业者分组讨论并畅所欲言,激发创意灵感,碰撞出更多有价值的商业想法。
03
活动概要
在每周二的创学咖啡LEAN COFFEE活动中,我们都会通过2小时的时间为创业者提供:
相互介绍与人脉拓展:在这里,您将遇见来自不同领域、怀揣创业梦想的伙伴们。通过自我介绍,快速打破陌生感,拓展您的人脉圈,结识潜在的合作伙伴、投资人和客户,为您的创业之路铺就坚实的社交基石。
创业想法与项目路演:无论是初创的想法,还是成熟的项目,都值得被看见。Lean Coffee创业活动为您提供了一个展示的舞台,您可以在这里进行路演,接受来自同行和创业指导专家的点评与建议,进一步完善您的创业计划,提升项目的竞争力。
创业问题深度剖析:创业之路充满挑战,您在运营、管理、融资等方面遇到的难题,都将在这里找到答案。我们提供一个开放的讨论空间,让创业者们畅所欲言,分享经验与教训,共同探讨解决方案,让您的创业少走弯路。
04
时间地点
活动时间:每周二下午14:00~16:00,2小时的深度交流与成长之旅,为您的创业之路加油充电。
活动地点:上海长宁区延安西路2299号3A01马克沪众创空间,一个交通便利、环境舒适的创业交流空间,等待您的到来。
05
主持专家

黄家麟 麟朗创兴 创始人
上海市科技创业中心创业导师、上海市创业指导专家、上海市企业发展专家、上海市大学生科技创业基金会双创导师。天使投资人及创业教练。
具有法律、连续创业、天使投资、风险投资与创业孵化等丰富经验。现在长三角地区多个国家级以上科创孵化载体及重点高校担任孵化教练及实战创业导师,帮助各阶段精进型创业者达成发展里程碑。
06
关于主办方

上海马克沪众创空间除了提供优质的办公环境外,还为入驻企业提供多项增值服务。为入驻人员创造自由交流平台,通过品牌公司,协助入驻企业进行品牌推广,更有交流会、对接会、分享会、论坛沙龙等主题活动。创立商学院,结合商业教育和创业教育,帮助初创型公司更好进行商业孵化。

麟朗创兴(上海)企业管理有限公司是创新创业生态圈赋能服务企业,自2018年以来我们已经通过创业里程碑体系、孵化流程标准化、体系化创业训练及与周期性创业问诊教练咨询等多项孵化服务,帮助众多长三角地区的众创空间、创业孵化器、加速器等创业孵化载体与重点高校提升创新创业孵化与加速服务,以可持续的方式释放创新创业能量,持续帮助精进型创业者达成发展里程碑。
07
风采回顾


08
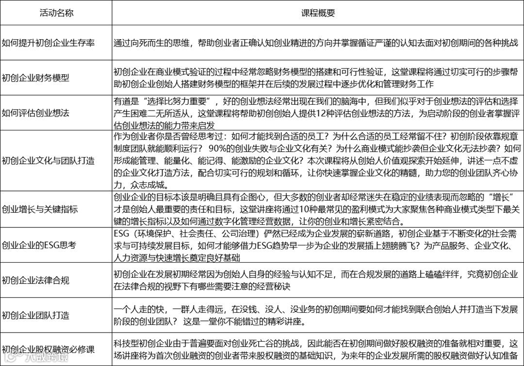
其它活动预告

声明:本页面所有信息均由商家提供,大数跨境仅提供技术支持