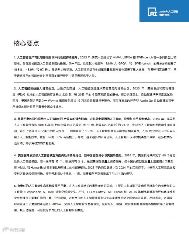
深度解读《斯坦福大学:2025人工智能指数报告》,拥抱AI时代
该活动不支持退款
时间: 2025-12-03 19:00 ~ 20:00
地点: 线上直播
主办:
智九人工智能梦想社区
票种:
数量:
分享:
智九人工智能梦想社区




活动主题: 解码AI未来图景——《斯坦福2025AI指数报告》深度解读与战略启示会
活动时间: 2025年12月3日(周五)19:00 - 20:00
活动形式: 线上闭门会(报名审核制)
活动亮点:
顶尖报告,权威解读:本次深度解读会聚焦于全球AI领域的风向标——《斯坦福大学2025年人工智能指数报告》。我们特邀前德勤/毕马威资深咨询顾问,从领先咨询公司的分析视野和咨询方法论,带您穿透数据,洞见报告背后真正的产业逻辑与战略启示。
咨询顾问视角,不止于“解读”
这不仅仅是一场报告导读,更是一次顶尖咨询顾问的“私享课”。讲师将运用其丰富的项目经验,为您:
提炼核心:过滤冗余信息,直击影响未来决策的关键数据与趋势。
剖析逻辑:解读行业动向背后的驱动因素与潜在影响,回答“所以然后?”。
链接应用:将宏观趋势与企业发展、个人职业规划相结合,提供可落地的策略思考。
深度互动,解答战略级疑问
在互动问答环节,您将有机会与资深顾问进行高质量对话。
活动内容提纲:
全局速览: 高效梳理报告核心框架与本年度的最大变局,建立系统性认知。
精读深解: 聚焦于研发投入、模型能力边界、行业渗透率、全球政策等关键章节,解读影响未来3-5年格局的核心数据。
趋势前瞻与策略建议: 基于咨询方法论,分析趋势背后的商业机遇与挑战,为您提供前瞻性的战略思考框架。
互动问答: 与前顶级咨询公司顾问实时交流,解答您的独家疑问。
报名即享专属资料礼包:成功报名后,您将免费获得《斯坦福大学2025年人工智能指数报告》原文PDF,帮助您提前预习和会后复盘研究。活动咨询微信:zhijiugx
声明:本页面所有信息均由商家提供,大数跨境仅提供技术支持

2个月前