2025年"工赋砺网"芯片安全主题培训
该活动不支持退款
时间: 2025-06-24 13:00 ~ 17:00
地点:
上海市
主办:
FreeBuf
票种:
数量:
分享:
FreeBuf
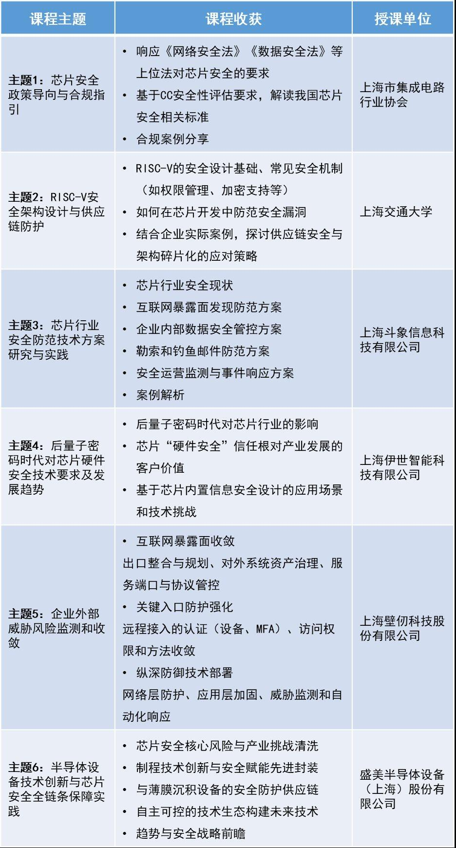
培训议程

基本信息
指导单位:上海市经济和信息化委员会
主办单位:上海市工业互联网协会
承办单位:上海斗象信息科技有限公司、工业互联网创新中心(上海)有限公司
培训时间:6月24日(周二)13:00-17:00
培训地点:浦东新区国际人才港5号楼201室(环科路999弄)
参会福利:定制打火机+魔方,参与抽奖得100元京东卡/大象靠枕。(具体礼品以现场实发为准)
注意事项
1. 您参加本次现场活动须向主办方FreeBuf提供真实注册信息,注册信息包括您的姓名、手机号码、公司名称、职位、公司邮箱,我们不收集您其他任何个人信息,当您注册以上信息即表示愿意将以上注册信息提供给FreeBuf。
2. 这些信息将仅限于本次会议主办方或赞助商基于参会事项或其他商务合作联系。FreeBuf及本次会议赞助商不向其它任何第三方组织和个人提供、转移或分享您的注册信息,除非依照法律、法规、法院命令、政府监管机构命令的要求,或根据政府行为、监管要求或请求,在没有取得您同意的情况下,提供您向本次会议主办方登记的注册信息。
3. 本次活动最终解释权归FreeBuf所有
声明:本页面所有信息均由商家提供,大数跨境仅提供技术支持