全国高科技就业源头项目推介会
🔥大梁教育集团
🔥大梁教育集团

全国高科技就业源头项目推介会
临港产业大学高科技就业项目发布
Shanghai Source Education and Employment Project Promotion Conference
邀请函
会议主题:
选择大于努力,趋势即是未来!
选对项目收入丰厚,选对平台不走弯路!
高端就业误区探讨与高科技就业项目分享!
上海临港产业大学高科技就业项目发布!
新政策、新项目、新商业模式引领新航向!
目标:共享共赢共创、诚招事业合伙人!
活动亮点:上海临港产业大学提供源头高科技就业项目,聚焦临港产业大学的创新生态与项目说明。为上海临港产业园企业委培人才,设置定向就业班。临港产业园约有19000家高科技企业(上市公司约200家),未来五年芯片人才缺口30万人,目前学员供不应求,就业月薪约为7-15K,目前成功就业案例逾千例。

上海临港产业大学简介:上海临港产业大学是由临港集团联合上海电力学院、上海电机学院、上海海事大学、上海海洋大学、上海建桥学院五所高校于2020年12月18日共同发起成立的产教融合公共服务平台,采用虚拟校区、实体运营、产教融合、创新引领的运作模式,旨在整合高校、行业协会及企业资源培养高技能人才。 该校以“实训基地+运营团队+共建单位”模式建设二级学院,下设智能制造学院、能工巧匠学院、智能物流学院等16家二级学院,目前已开发138项培训项目,目前我们已为产业园各大企业培训并提供了数千名人才进行就业。 2023年4月,上海市发展和改革委员会明确要求依托该平台加强重点领域产业工人培养。
上海临港产业大学的性质是一个由国企主导、产业界共建的产教融合实体和职业教育培训平台,其运营服从于国家及区域产业战略。它的主导者是上海临港经济发展(集团)有限公司。临港集团是上海市国资委下属的大型国有企业集团,负责上海临港新片区的开发建设。该大学是在**(包括上海市教委、临港新片区管委会等)支持下,采用“事业单位+企业化运作”或“民办非企业单位”模式组建的。这是一种创新的组织形式,旨在突破传统体制限制,更灵活地对接产业需求。其核心性质与功能包括:产教融合核心平台(作为连接临港新片区前沿产业(如芯片制造、人工智能、集成电路、生物医药、智能新能源汽车等)与职业教育、高校资源的桥梁);公共实训与创新基地(建设共享的实训实验室和设施,为园区内企业员工及高校学生提供实操训练);产业人才评价与标准制定(参与或主导制定重点产业领域的职业技能标准)。
四大类就业项目的经验分享:
1、高端就业,风险极大,如何防止踩坑?
2、大学生高端实习,为简历增添筹码。
3、应届大学生就业陪跑,80%上岸率!
4、芯片培训100%就业,否则全额退费!
四大流量获客秘诀经验分享:
1、电话销售体系,通过求职者数据库,精准营销!
2、短视频和直播赋能,专业团队让你少走弯路!
3、进大学路演招生,提供进校的工具与指导!
4、渠道招生,会销、微信营销、截流,无私分享!

优质项目名单概述
1. 学历提升——打通终身学习通道
多元化升学:中外合作办学国际本科(3+1):源头项目院校包括北京理工大学、电子科技大学、浙江大学、西工大等顶尖高校国际本科;QS前30名校保录、美国公费留学、华侨生联考、来华留学。
硕博学历提升:国内本硕博保录、国际硕士博士(含2+0、美国及港澳新硕士/博士班);北大EMBA保录、管理类联考MBA、农业硕士。
2. 高科技实习就业——优质岗位直通车
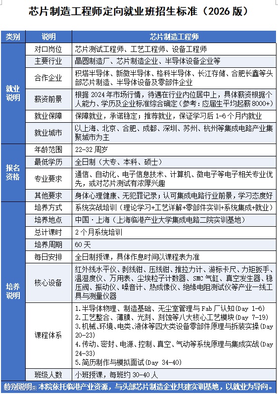
上海临港产业大学集成电路学院为你铺就芯片就业路,依托临港集团,走入头部芯片半导体企业学习,通过企业一线项目实践、企业工程师带教、企业真实产线实操培养后,大专学历即可进入半导体行业高薪工作。
3. 背景提升——竞争力赋能引擎
学生群体:白名单竞赛保奖、名企实习、国际科研、论文发表。
职场人士:硕博学位、职业资格证书、央视访谈、央媒报道、百度百科等。
讲师简介






近期活动剪影
















声明:本页面所有信息均由商家提供,大数跨境仅提供技术支持