
- 苹果推出竞价广告产品,ASM概念诞生
- 苹果竞价广告有望于2017年第二或第三季度进入中国,或将重塑移动广告格局
- 围绕ASM涌现多类创业公司,传统移动服务商加速转型
- 评估ASM服务商需重点关注其投放效果与技术水平
- 风险提示:Apple Search Ads在中国落地可能不及预期
文 | 司徒靖 徐宁
ASM介绍
1.1 ASM基本机制
2016年6月,苹果在WWDC大会上宣布推出竞价搜索广告(App Store Search Marketing,简称ASM)。该服务于同年9月29日上线,并于10月初在美国正式开放。数据显示,超过65%的App下载来自App Store搜索,ASM由此成为应用推广的重要渠道。
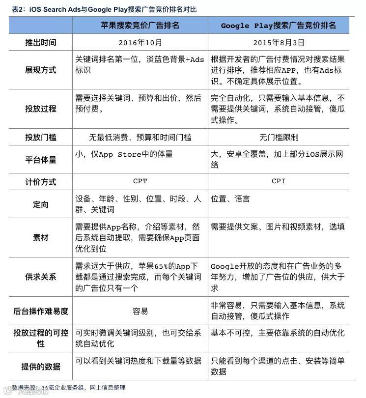
苹果ASM广告排名由相关性和出价共同决定,优先考虑相关性。即使出价较高,若相关性不足也无法展示;相关性达标后,出价高者获得优先曝光。广告按点击收费(CPT),采用预付费模式,无最低消费、预算或时间限制。广告标识为淡蓝色背景加“Ads”标签,位于关键词搜索结果首位,展示形式包括带截图和不带截图两种。
1.2 发展背景与进程
ASM的推出源于苹果此前广告业务iAd的失败。iAd曾被乔布斯寄予厚望,但由于门槛高、分成低、审核慢且缺乏优质媒体资源,市场份额持续萎缩,最终于2016年终止。随后,苹果转向更精准的App Store内搜索广告,推出ASM。
2016年10月,Search Ads率先在美国上线;2017年4月扩展至澳大利亚、新西兰和英国。目前ASM仍处于发展初期,尚无法与成熟的Google AdWords相比。后者通过多年数据积累已实现全自动投放,而iOS Search Ads仍处于手动探索阶段。
关于是否可实现智能投放,业内存在分歧。部分观点认为,当前苹果算法尚不成熟,API文档不完善,数据支持有限,人工智能应用条件尚未具备。另一些技术导向型公司则认为,借助机器学习可在选词拓词、出价预测、竞品分析等方面提升效率,尤其对具备大数据和算法能力的企业更具可行性。
目前ASM仅覆盖英语区市场,但业界普遍预期其将于2017年第二或第三季度进入中国。中国市场具备三大优势:iPhone用户基数庞大、开发者对排名推广需求强烈、主要竞争对手Google和Facebook未涉足本地市场。ASM入华可能性极高,但具体进展取决于苹果对中文搜索的理解能力及现有市场的运营表现。
1.3 市场影响与规模预测
自2016年6月公布以来,Apple Search Ads关注度迅速上升,并在美国上线后达到峰值,此后维持在较高热度区间。两个月后,AppsFlyer报告显示,苹果首次进入移动广告影响力榜单前三,在北美地区获最高留存评分,广告主投放意愿显著增强。
随着App Store应用数量从200万向2020年预计500万增长,推广难度加大。相较其他渠道,Apple Search Ads在用户留存率方面表现突出,首日与七日留存均优于行业平均水平,展现出高效获客能力。
据艾瑞咨询预测,2018年中国移动广告市场规模将达2200亿元。若Search Ads进入中国,其潜在市场规模预计可达200–300亿元,有望深刻改变现有移动广告生态。
ASM服务商分析
2.1 服务商兴起原因与评估标准
苹果提供Search Match自动投放功能,操作简便但试错成本高,优化周期长。为此,苹果开放Search Ads API,允许第三方通过程序化方式管理广告、获取实时数据并实现自动化投放。
基于API接口,一批初创企业切入ASM服务领域,帮助广告主降低投放成本、提升曝光与下载量。服务内容涵盖广告创建、优化策略、竞品监控、价格预测及数据分析等。
衡量ASM服务商的核心指标为CPA(单次激活成本)与Conversions(激活用户数)。由于苹果对相关性判定机制未公开,服务商需通过大量案例反向推演算法逻辑。精准选词是提升ROI的关键,也成为评判服务能力的重要依据。
2.2 服务商分类
按服务内容划分
代理商:以营销为导向,为广告主提供全案代理服务,包括投放执行、策略优化与数据追踪,目标是降低CPA。国内代表企业包括得词、TOPASM等。盈利模式以收取服务费为主,不同于海外常见的平台返点模式。面临大型广告集团如4A公司入场竞争的风险。
工具商:聚焦技术工具开发,协助广告主完成关键词筛选、竞争度评估、广告组搭建等环节,实现精准匹配与成本优化。代表企业有量江湖、APPBK、蝉大师、应用雷达等。通过建模辅助决策,提升投放效率。
按原有业务划分
(1)由ASO转型而来:ASO公司长期从事关键词优化,具备标题、描述、评论等维度的数据积累,在选词方面具有优势。但过去存在刷榜、积分墙等行为,部分数据真实性存疑。随着苹果加强监管,ASO公司正逐步转向ASM等合规推广方式。
(2)由SEM延伸进入:原从事PC端搜索引擎营销的企业,具备成熟的竞价投放经验与算法模型,可迁移至移动端ASM场景,形成技术协同效应。
(3)新兴技术型企业:直接切入ASM赛道,如量江湖凭借反作弊技术积累,能更准确判断真实搜索与下载行为,进而优化出价策略与竞品监测。
总结
ASM并非开辟新市场,而是原有推广方式(如刷榜、积分墙)受限后的合规替代方案,本质上属于推广手段的迁移。与ASO类似,ASM市场呈现分散化特征。广告主选择服务商的核心标准在于能否有效降低投放成本或提升转化效果,客户口碑与成功案例成为关键获客因素。
用户在App Store中搜索行为目的性强,转化率高,推荐流量主要集中于游戏类应用。目前约70%-80%的ASM广告主为游戏公司,但工具类、社交类App的投放占比正在上升。

