春回大地,马跃新“城”!
登城墙、赏花灯、逛市集……这个春节,城墙君准备了超多精彩活动![]()
跟着这份春节全指南,陪你热热闹闹过大年,解锁马年满满的福气!
开放时间
(2月15日—2月23日)
城墙北线景区(神策门-太平门段)
登城口:神策门、玄武门、大树根、解放门、临湖厅、太平门
日间开放:08:30—17:00(17:00停止售票)
晚间开放:17:00—21:00(20:30停止售票)
门票价格:日间票30元/人;晚间票30元/人
注:日间开放神策门-太平门段。晚间开放解放门-临湖厅段,游客可从解放门登城口登城。2月16日(除夕)晚间不开放。
城墙南线景区(东水关-集庆门段)
城墙东线景区(富贵山-蓝旗街段)
登城口:富贵山、中山门、标营门、蓝旗街
开放时间:08:30—17:00(17:00停止售票)
门票价格:日间票5元/人
南京城墙博物馆
开放时间:09:00—20:00(19:30停止入场);其中,2月16日为09:00—17:00(16:00停止入场)
入馆地址:南京城墙博物馆北门
门票价格:免费
➡️《钢铁与荣耀:欧洲骑士盔甲与文化展》于2025年11月28日—2026年4月15日开放参观,具体参观时间与馆内开放时间保持一致。
春节期间特惠票:成人票29.9元/人,优待票19.9元/人,学生票19.9元/人,双人票55元。线上抖音/携程/美团可购,线下可在博物馆内售票处购买。(春节特惠票仅限2月15日-2月23日使用)
南京明故宫遗址公园
开放时间:06:00—21:00(20:30停止入园)
午朝门遗址公园
开放时间:06:00—21:00(20:30停止入园)
明故宫历史展陈馆
开放时间:09:00—18:00(17:45停止入馆);其中,2月16日为09:00—17:00(16:45停止入馆)
南京清凉山—国防园景区
开放时间:06:00—18:00
六朝石头城考古遗迹展示馆、南京双拥文化馆、李剑晨艺术馆、武侯祠、崇正书院
开放时间:09:00—17:00(16:30停止入内)
魏紫熙艺术馆
开放时间:10:00—16:30
活动演出
“一马当先十一载 万联共筑城墙春”
南京城墙文化地铁体验活动

春节期间,南京城墙选择南京热门地铁线路(夫子庙景区),将六百余年历史的城墙文化融入日均客流超百万的地铁网络,游客驻足扫码即可AR赏联接福,还可以与极具代表性的“中华门”“玄武门”立体装置打卡,欢迎大家花样打卡互动哦。
⏰时间 | 2月4日—3月3日(元宵节)
📍地点 | 南京地铁3号线(5号线)夫子庙站6号出口通道
《心印·中华门》
大型沉浸式光雕艺术演出
《心印·中华门》以中华门的历史为轴线,通过真人实景演绎、3D投影秀、光影互动等相融合,将其建筑价值、精神价值与文化价值一一传递给观众,引出众心之愿、国魂之尊、德才和众三大主题。初一至初七,增设开城仪式(17:30)和快闪表演。
⏰时间 | 2月15日 18:30 19:30;2月17日—2月23日 18:00 19:00 20:00 21:00
📍地点 | 中华门景区
好运台城 舞贺新春
——台城古风舞蹈巡游
在南京城墙台城景区晚间开放时间段内,增加古风舞蹈巡游,营造节日氛围。每日17:30、18:20、19:10、20:00举办四轮舞蹈巡游活动,每轮35分钟。巡游路线从解放门登城口至鸡鸣寺至临湖厅,在解放门登城处、鸡鸣寺处、游客驿站三处点位进行舞蹈表演。巡游曲目为《爆竹声声响》,舞蹈曲目为《元夕之夜》《诗情画意》《风起金陵》。
⏰时间 | 2月17日—2月21日 17:00—21:00
📍地点 | 台城景区
瑞马纳福 台城吉市

新春假期,台城景区精心策划春节主题活动,打造年味城墙主题市集,将新年打卡、场景氛围与南京城墙的历史元素结合,通过设置与城墙相关的文创摊位、传统手工艺展示区等,以文化浸润空间、以趣味连接大众,让古老的城墙在辞旧迎新之际焕发时代生机,也让每一位游客,感受城市的温度,共赴一场有底蕴、有活力、有归属感的新春城墙之约。
⏰时间 | 2月14日—2月23日
📍地点 | 台城景区
萌马聚宝 瓮城吉市

中华门聚宝小蓝马跃上城墙,不仅跃成了新晋热门打卡点,也萌翻一众网友。中华门景区将在春节至元宵期间,举办“萌马聚宝 瓮城吉市”,文化为引、趣味焕新,以丰富的互动内容,让市民、游客在打卡、游览之余,纵享“玩、游、乐”丝滑之旅,解锁最新、最萌的城墙新春仪式感。
⏰时间 | 2月15日—3月3日
📍地点 | 中华门景区
“抓马过大年”
亲子互动活动

春节期间国防园景区推出“抓马过大年”互动活动,设红底祥云主题背景板,饰卡通马元素。小朋友操控吊夹从高处抓“马”玩偶,成功可获纪念贴纸及文创礼,在锻炼手眼协调的同时,传递龙马精神的新年寓意,让亲子乐享年味。
⏰时间 | 2月14日—2月22日
📍地点 | 国防园导弹广场
“国防侦探·萌娃躲猫猫”
情景游戏

打造“少年侦察兵·战地教官追踪记”游戏,以“找隐藏哨”为线,在国防展区设隐蔽点。小朋友凭任务卡,按装备特征找“国防观察员”,说出1个国防知识内容即算完成任务,可获荣誉勋章,趣味科普国防知识。
⏰时间 | 2月14日—2月22日
📍地点 | 国防园导弹广场
“渡江破晓”情景CS
以渡江战役为创作背景,复刻“突破江防、奔袭核心”的关键场景,结合清凉山-国防园景区石头城遗址、重兵器场、模拟演练场等现有场地及装备,打造“任务递进式”红蓝对抗情景CS。红方以渗透、破防、夺取核心目标为核心任务,蓝方以布防、狙击、固守核心为防御任务,最终通过正面对抗决胜,兼具历史教育意义与战术体验感。
⏰时间 | 2月14日—2月22日
📍地点 | 国防园
2026年“一石一世界”
雨花石展销活动
为了传承和弘扬南京雨花石文化,普及雨花石知识,让广大市民游客零距离地接触与欣赏雨花石的美丽与独特,于2026年“春节”假期在清凉山景区举办“一石一世界”——南京雨花石展销活动。
⏰时间 | 2月14日—2月22日
📍地点 | 清凉山公园雨花石市集广场
文博展览
《钢铁与荣耀:
欧洲骑士盔甲与文化展》

《钢铁与荣耀:欧洲骑士盔甲与文化展》旨在全方位展示欧洲骑士制度的发展脉络与文化魅力,依托意大利都灵王宫博物馆及国内相关文博单位共计145件/套的精美展品,向观众呈现骑士制度的物质文化、历史沿革以及其对欧洲和现代文化产生的深远影响。
⏰时间 | 2025年11月28日—2026年4月15日
📍地点 | 南京城墙博物馆
社教活动
“以梦为马”——
钢铁与荣耀特展社教活动

为配套《钢铁与荣耀:欧洲骑士盔甲与文化展》展出文物,本次活动以“宋锦摇摇马吊坠”为载体,融合特展文物探索与非遗宋锦工艺,让青少年在寻迹、手作中读懂马的奋进精神,以“以梦为马”的信念激励自我,在探索历史与非遗中追逐梦想、向阳而行。
⏰时间 | 2月18日 14:30
📍地点 | 南京城墙博物馆
小小守城人——申遗小使者双语讲解员
南京城墙,这座历经660年岁月沉淀的古代城垣,每一块城砖都镌刻着时光的印记,每一处垛口都诉说着古老文明的故事。在文化传承与交流日益重要的当下,为激发青少年对历史文化的热爱,同时让城墙故事“活”起来、“走”出去,南京城墙博物馆精心打造“小小守城人——南京城墙博物馆讲解员培训营”,邀请青少年化身文化使者,用生动的语言向世界传递城墙魅力。
⏰时间 | 2月13日—2月14日、2月24日—2月25日
📍地点 | 南京城墙博物馆
骑士课堂

南京城墙博物馆特推出骑士剑术体验课,为公众打造一场兼具趣味性与知识性的沉浸式文化活动。活动现场将邀请专业教练指导,无论大朋友还是小朋友,都能在完善的安全防护措施下,从零起步学习骑士剑术的基础动作。在剑术实操之外,教练还将结合《钢铁与荣耀:欧洲骑士盔甲与文化展》的展览内容,穿插讲解骑士剑术背后的历史文化知识。
⏰时间 | 2月17日—2月23日
📍地点 | 南京城墙博物馆
盔甲试穿

为进一步增强展览的互动性与沉浸式体验感,特别规划设置盔甲试穿体验区。游客可亲手体验骑士盔甲的穿戴过程,直观感受战甲的形制与厚重质感,沉浸式领略欧洲骑士文化的磅礴气势。我们也诚挚欢迎每位观众在此打卡拍照,用镜头留存这份独属于骑士的荣耀与浪漫,收获独一无二的沉浸式观展记忆。
⏰时间 | 2月17日—2月23日
📍地点 | 南京城墙博物馆
与骑士合影
演绎人员将身着骑士装备,进行场馆巡演与定点展示。活动通过仪态呈现、器械持握及场景解说,生动展现铠甲的历史功能与文化内涵,观众可在工作人员引导下参与合影及礼仪互动。活动旨在以沉浸式演绎提升观展体验,拉近观众与钢铁文物的历史距离。
⏰时间 | 2月17日—2月23日
📍地点 | 南京城墙博物馆
互动问答

活动期间,工作人员将在馆内不定时巡游,结合展厅内的盔甲展品与文化背景,向观展游客发起趣味知识提问,问题涵盖骑士阶层礼仪、盔甲构造特点、中世纪比武规则等内容。凡回答正确的观众,均可获得骑士主题定制小奖品一份。游客在与骑士的趣味互动中,既能收获惊喜好礼,更能加深对骑士文化的理解,让逛展之旅充满知识性与趣味性。
⏰时间 | 2月17日—2月23日
📍地点 | 南京城墙博物馆
购票方式
1.现场窗口人工购票。
优待政策
一、优待票(半价)人群
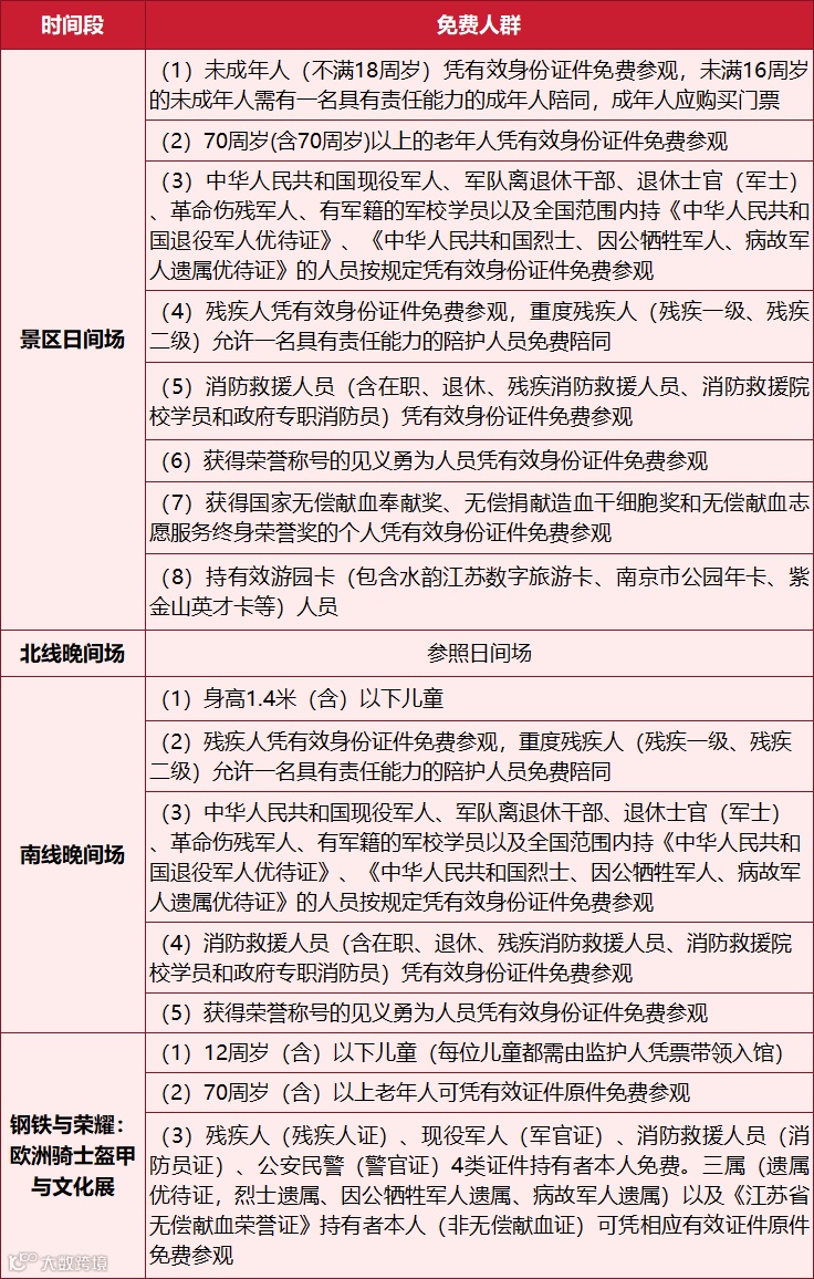
二、免费人群

三、团队优惠
团队人数满20人享受门市价8折优惠(晚间开放不参与)
1.神策门-太平门段团队价:24元/人次
2.东水关-集庆门段团队价:40元/人次
3.富贵山-蓝旗街段团队价:4元/人次
注:旅游团需将计划单(游客信息、联系方式)提交给售票窗口
咨询热线
节假日旅游咨询
025-83217956
解放门晚间
18061786900
中华门晚间
025-85775181
南京城墙博物馆服务台
025-83217710
明故宫游客服务中心
025-84807135
国防园游客服务中心
025-83728950
清凉山游客服务中心
025-83726592
惊喜礼品随机掉落啦~
在评论区写下你对新年的期待
城墙君将随机抽10名幸运粉丝
每人赠送2张景区门票哦!

登城墙,过大年~
在热气腾腾的烟火气里
体验趣味十足的文旅活动
过一个“马”上有福气的金陵年!
来源:文旅事业处、南京城墙博物馆、南京明故宫遗址公园、南京清凉山-国防园景区
编辑:杜清越、巩佳琳
校对:刘心悦

