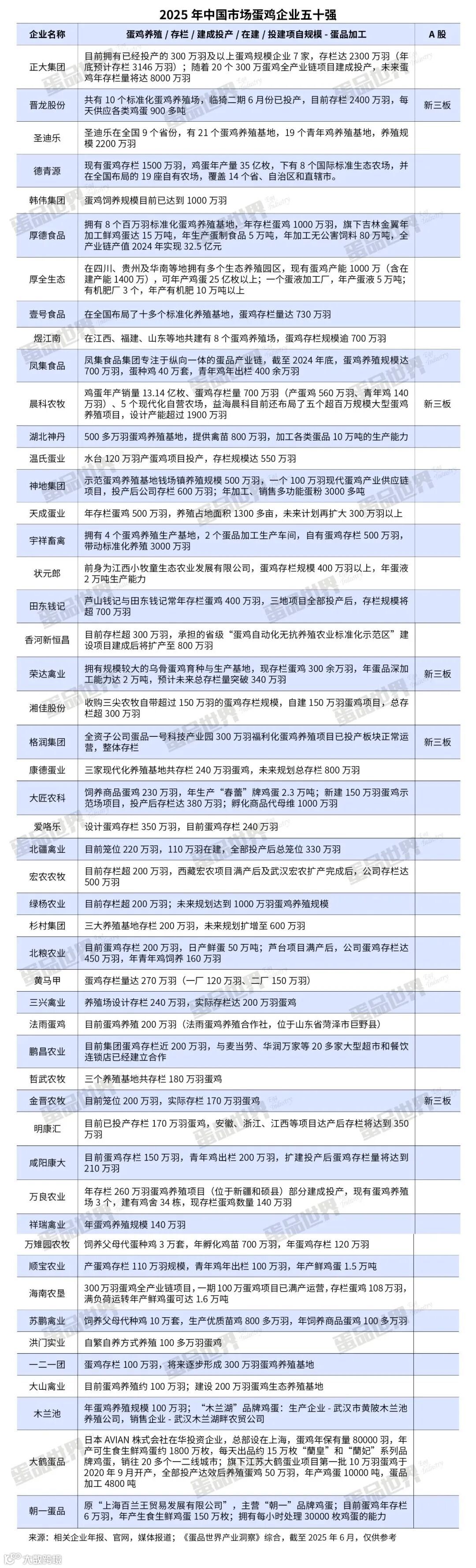
最新消息:《蛋品世界产业洞察》公布2025年中国蛋鸡企业五十强,其中正大集团、晋龙股份、圣迪乐位列前三。
- 图片来源于:蛋品世界WECD -
2025年中国市场蛋鸡企业规模继续扩张,规模化、智能化、品牌化正成为蛋鸡行业发展的主旋律,中国蛋鸡养殖规模化进程持续加速,行业已经进入巨头竞争时代。
据小编调研,目前国内百万羽规模以上企业已超百家,排名前十的企业总存栏量超1.4亿羽。蛋鸡行业的集中度将进一步提升,更多蛋鸡企业将持续扩大规模、释放产能。随着产能的逐步释放,市场竞争将更加激烈,推动蛋鸡行业整体向标准化、集约化、高效化方向加速转型。

