自2022年11月ChatGPT发布以来,生成式AI在全球掀起热潮,深刻影响科技格局。美国六大科技巨头——英伟达、微软、苹果、亚马逊、Meta和谷歌母公司Alphabet,市值合计增长达10.9万亿美元。
其中,英伟达作为AI芯片领军企业,表现尤为突出。2022年11月30日至2025年7月31日,其市值飙升3.9万亿美元,涨幅超950%。AI大模型企业估值亦快速攀升:OpenAI估值从2023年4月的约290亿美元升至2025年3月的3000亿美元,两年增长逾十倍;Anthropic、xAI等海外企业估值也显著提升,推动资本持续涌入AI赛道。
AI基础设施企业崛起
CoreWeave:GPU算力租赁新星
CoreWeave成立于2017年,初期涉足加密货币挖矿,2019年转型提供图形渲染服务,2020年后聚焦AI算力需求,依托英伟达GPU提供云端算力租赁服务,主要面向机器学习与深度学习场景。2025年3月,公司在纳斯达克上市,最高市值接近900亿美元。 其商业模式专注GPU算力出租,不提供CPU、存储或安全服务,客户主要包括需紧急扩容的科技巨头(如微软、OpenAI)及无力自建集群的中小AI公司。该模式下,“拿卡能力”成为核心竞争力。凭借与英伟达深度绑定,CoreWeave在AI训练高度依赖英伟达GPU的背景下占据优势。 2024年11月英伟达Blackwell芯片量产,CoreWeave随即与OpenAI签订为期五年、价值119亿美元的长期协议,锁定客户迁移路径。英伟达战略伙伴:技术、供应与资本三重协同
CoreWeave与英伟达关系紧密。早在挖矿阶段即为英伟达忠实用户;2019年通过批量采购承诺换取技术支持,成为英伟达首家精英云计算合作伙伴;2025年2月,成为全球首家全面推出英伟达Blackwell平台的云服务商。 英伟达在CoreWeave发展中扮演多重角色:股东、供应商与客户。在IPO中额外认购2.5亿美元股份,持股超5%;同时为CoreWeave主要GPU供应商,并通过采购其云服务贡献2024年约15%营收。 目前,CoreWeave在全球32个数据中心部署超25万块英伟达GPU,通过自研软件栈优化集群性能,将GPU算力利用率提升至极致,较大型厂商高出20%。Nebius:Yandex非俄资产重组新生力量
Nebius由Yandex非俄资产重组而来,2024年10月恢复上市后市值增长。公司积极布局AI基础设施,获得英伟达等投资支持,持续扩展算力基础。尽管公开数据有限,但其在AI基础设施领域的布局已初显成效,未来有望进一步扩大市场份额。数据服务与AI应用发展迅猛
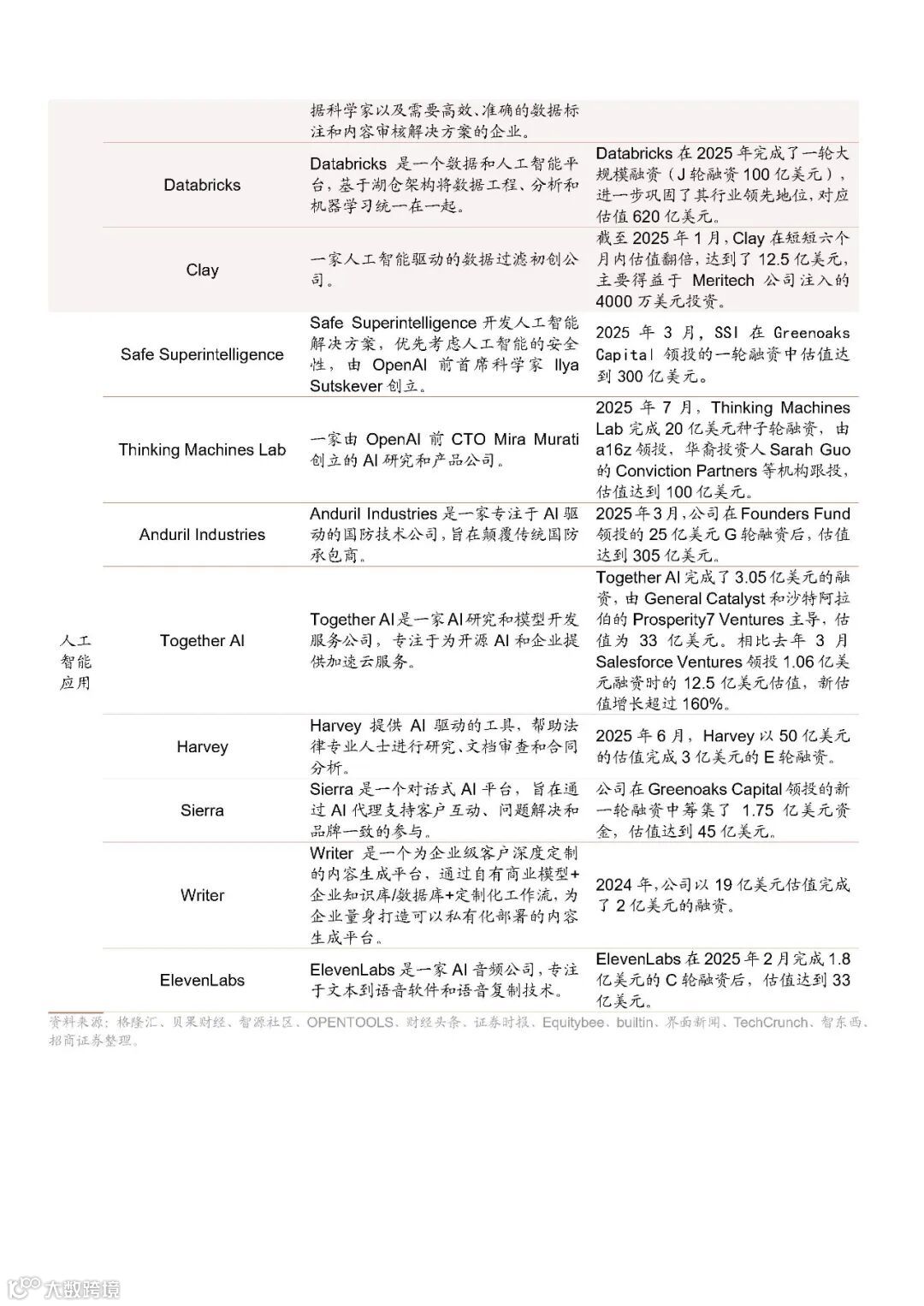
Scale AI:AI数据标注领导者
Scale AI专注于AI数据标注与治理,2025年6月获Meta收购49%股份,估值突破290亿美元。客户涵盖多家科技巨头及政府机构。采用RLHF(基于人类反馈的强化学习)训练方式,与领先AI模型合作,提升数据服务质量。2024年营收达8.9亿美元,预计2025年将实现翻倍增长,在AI数据服务领域确立领先地位。Figma:AI驱动设计革新
Figma是领先的云端协作设计平台,2025年7月IPO,收盘市值达563亿美元,服务覆盖95%《财富》500强企业。顺应AI趋势,推出Figma Make等AI工具,支持自动生成设计元素、智能排版等功能,显著提升设计效率与质量。通过深度融合AI技术,巩固行业地位并拓展增长空间。Perplexity AI:智能搜索新势力
Perplexity AI聚焦智能搜索引擎,2025年5月估值达140亿美元。构建“订阅+合作+广告”收入体系,2024年营收超5100万美元。利用AI理解用户意图,精准筛选并呈现高价值信息,相较传统搜索引擎更具准确性与效率,已在竞争激烈的市场中占据一席之地。Tempus AI:精准医疗AI解决方案商
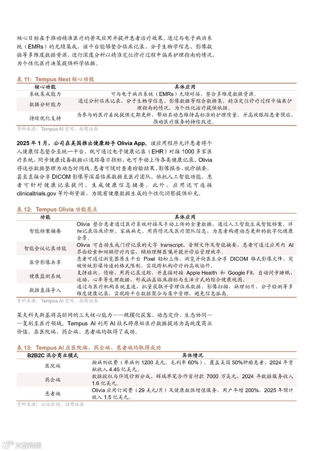
Tempus AI致力于精准医疗,市值达98亿美元。针对疾病诊断不准、药物研发周期长、个性化治疗难等痛点,提供AI解决方案:医院端辅助医生诊断,提升准确率与效率;药企端加速药物研发,降低研发成本;患者端制定个性化治疗方案。已在三大应用场景实现商业化落地,推动医疗服务升级。Wiz:云安全领域标杆企业
Wiz专注云安全,2025年3月被谷歌以320亿美元高价收购。服务覆盖超50%《财富》100强企业。面对日益复杂的云安全威胁,利用AI实时监测异常行为、识别潜在风险,并进行漏洞扫描与评估,保障企业云环境安全稳定运行,树立行业口碑。Anysphere与Windsurf:AI编程双雄
Anysphere估值超90亿美元,提供代码自动生成、错误检测修复等智能编程辅助工具,显著提升开发效率。Windsurf被谷歌以24亿美元收购相关权益,拥有独特AI编程技术和产品,探索新型开发模式。两者共同推动AI与编程融合,引领软件开发变革方向。Lovable AI:AI建站工具黑马
Lovable AI是一款AI建站工具,运营仅8个月即实现1亿美元ARR(年度经常性收入),2025年7月估值达18亿美元。用户无需编程或设计技能,通过AI模板即可快速搭建功能完整、视觉美观的网站,极大降低建站门槛,满足中小企业和个人建站需求,迅速占领市场。Glean:企业级Work AI平台
Glean打造企业Work AI平台,2025年6月估值达72亿美元,客户覆盖多个行业头部企业。整合企业内部数据与流程,实现知识管理智能化、工作流程自动化,帮助员工高效查找文档、处理重复任务,全面提升企业运营与员工工作效率,助力企业数字化转型。



