【印章使用管理制度及风险汇总】
印章在企业运营中具有重要法律效力,但管理不当可能引发重大法律与财务风险。建立完善的印章使用管理制度,是保障企业合规运行、防范法律纠纷的关键环节。本文系统梳理企业常用印章的管理要点,汇总财务专用章、公章、合同专用章、发票专用章等各类印章的使用风险,并提供可落地的防控措施。同时附上标准化的公司印章使用审批表,确保每一次用印行为均经过授权与记录,切实降低企业运营风险。
印章相关知识
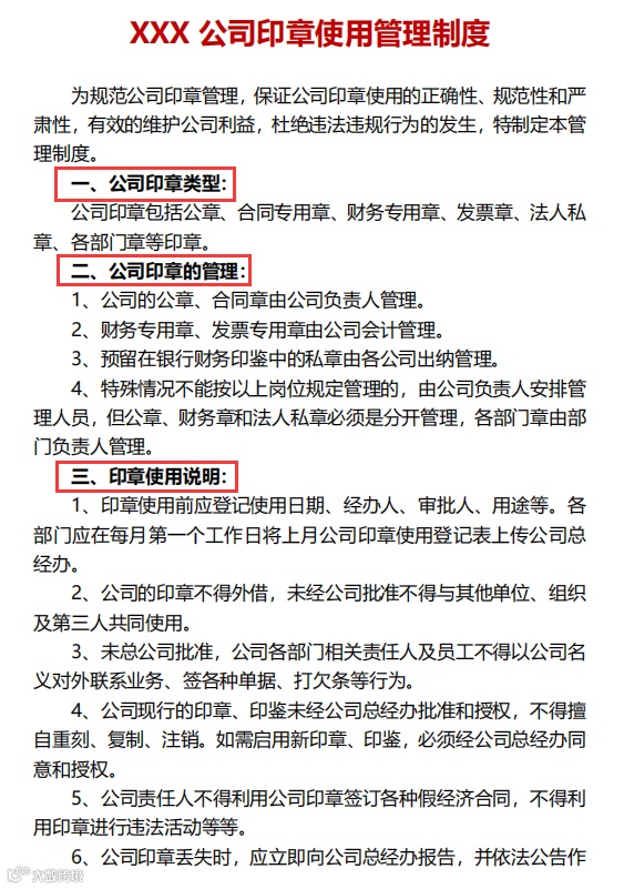
公司印章使用管理制度
各类印章使用风险汇总
财务专用章、公章、合同专用章、发票专用章风险解析
公司印章使用审批表

