Part 1
学校背景
上海星河湾双语学校成立于2012年,是一所专注于提供1-12年级高品质教育的民办双语学校,也是上海21所国际课程试点学校之一。
学校1-9年级教授国家义务制教育课程,在数学、科学、物理、化学、生物等学科实施双语教学,高中的发展课程面向10-12年级学生,基于国家新课程主体框架,以国家标准为核心,整合国际先进教育元素。所有学生在高中阶段均参加并通过四门会考学科的学业水平考试,可以拿到国内学籍。
星校的双语教学质量过关,“出得去、回得来”的办学理念,确保学生进可攻,退可守,体制内外都可走。
Part 2
师资配置
中外教深度协作,既有体制内名校背景的资深教师,也有海外顶尖学府毕业的外籍专家,为课程落地与学生升学提供强力支撑。
中方教师:90% 以上拥有硕士及以上学位,近半数有海外留学经历,毕业于北大、清华、复旦、交大及哈佛、剑桥、哥大、帝国理工等国内外顶尖高校,双语授课能力扎实;
外籍教师:均毕业于哥大、宾大、南加州大学、多伦多大学等世界名校,半数以上教龄超 7 年,持有国际教师资格证与外国专家证,熟悉 AP 课程教学;
核心资质:拥有30 名以上 College Board 认证 AP 全球考官,各学科骨干教师均具备教授高水平国际课程的资质,能精准把握 AP 考试方向与评分标准。
Part 3
课程设置
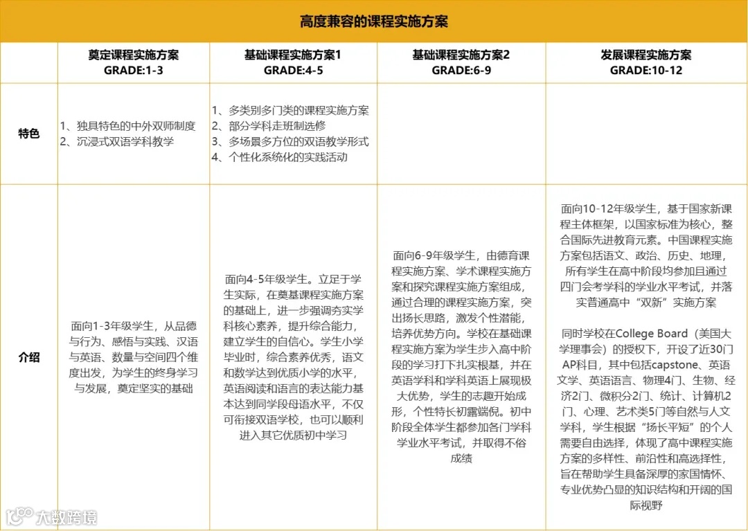
小学至初中(1-9年级)
1、义务教育+双语课程
星校小学初中阶段,在完成国家义务教育课程基础上,添加了数学、科学、物理、化学、生物等多种双语课程。英文教材占比超70%。其中部分教材和上中国际共享。
2、班型设置
星校在小学低年级的阶段推行包班制,中外教师联合管理;每个班级还配有专科教师,负责学生在音乐、体育、美术等科目的专项教学。4年级以上,星校各年级实行分层和走班制,根据MAP测试成绩分设S班(基础)、S+班(提高)、H班(高阶),英语水平要求尤为严格。
高中阶段(10-12年级)
星校的高中阶段,学生的课程全面转向“美高+AP”模式。教材均采用美国主流高中的同款教材。同时,星校还开设了超过20门AP课程供学生选择。学生可以根据自己升学的需求进行选择和规划。
高中部还开设了AP Capstone课程,这是College Board(美国大学理事会)开发的研究性项目,是为了满足更多学生有更广泛的学术兴趣的需求,同时让学生也能学到必要的研究技能,属于AP学科的最高阶段。
参与此课程的学生要在老师带领下完成相当于大学水平的科研论文写作。目前能够开设AP Capstone课程的学校,在全球范围内屈指可数。
扫码咨询
-更多升学规划-
扫码添加Andy老师
Part 4
升学成果
星校申请美国综合大学的132位学生中有78位收获来自US News美国综合大学排名前三十大学的156份录取。总计超过98%的学生录取了美国排名前三十或同等学校。
US News美综前十+藤校+芝加哥大学总共向15位星校学子发放了23枚录取。
美综前三十录取数/美本申请总人数=1.2,也就是人均获得超过1份US News美综前三十的录取。
美综前三十录取人数/美本申请总人数=0.6,也就是有60%的美本申请者获得了至少一枚US News美综前三十的录取。
在英国方向的申请上,除六枚牛剑为无条件录取以外,英本申请的82名学生中有51名同学共收获了78枚G5院校的录取,其中包括16枚帝国理工学院录取,51枚伦敦大学学院的录取和5枚伦敦政治经济学院的录取,而这些录取绝大多数也是无条件录取。
G5录取数/英本申请总人数=0.95
G5录取人数/英本申请总人数=0.65
Part 5
校园环境
Part 6
办学优势
1
学校以“上中系”管理模式著称,学习强度大,被称为“魔都鸡血名校”,注重学生的自律性和学习习惯培养,通过严格的教学管理和考核制度,确保学生在学术上取得优异成绩。
2
学校拥有超过30名College Board认证的AP全球考官,确保国际课程的教学质量和考试指导精准度。
3
学校配备电视台、艺术画廊、室内游泳池、体育馆、各类实验室、钢琴房、形体房等现代化设施,满足学生学术研究、艺术创作、体育锻炼等多样化需求。
Part 7
招生计划和要求
招生对象:
小学、初中、高中
招生要求:
小学阶段英语需适应双语教学环境;初中阶段需通过上海市义务制教育学业水平考试;高中阶段需通过学校组织的入学考试(含英语、数学笔试及面试)。
学费参考:
小学、初中:每学期约60,000元,全年约120,000元。
高中:每学期约75,000元,全年约150,000元。
注:具体招生要求以学校官方发布为准
联 系 人:Andy老师
联系方式:18018585330
END
更多学校信息以及升学规划,添加下方Andy老师微信咨询喔!
想要了解更多,
欢迎添加Andy老师微信

