实体门店私域流量执行全案
本文分享一份实操性强的《实体门店私域流量执行全案》,内容系统全面,适用于餐饮、零售等线下门店经营者参考与落地应用。
内容框架
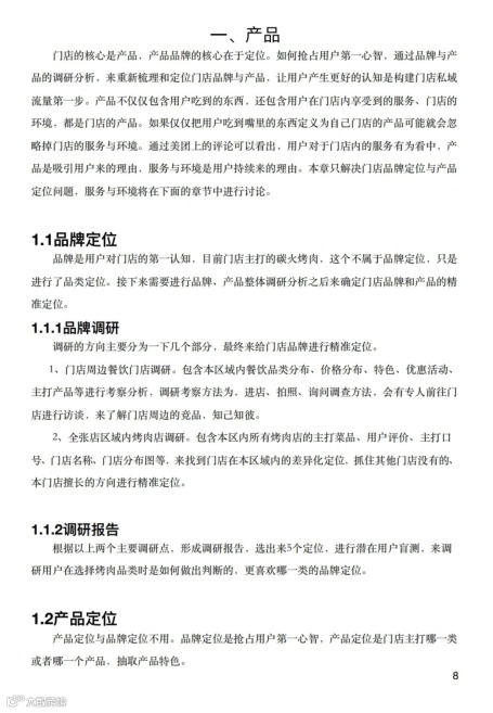
1.1 品牌定位
1.1.1 品牌调研
1.1.2 调研报告
1.2 产品定位
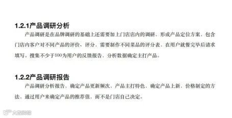
1.2.1 产品调研分析
1.2.2 产品调研报告
2.1 个人号四件套
2.1.1 头像
2.1.2 昵称
2.1.3 个性签名
2.1.4 主页背景墙
2.2 个人号人设定位
2.2.1 创始人访谈
2.2.2 个人故事提炼
2.2.3 人设定位策略
2.3 朋友圈内容落地
2.3.1 发布纲要
2.3.2 一周文案模板
3.1 门店外展示
3.1.1 门脸设计
3.1.2 橱窗陈列
3.1.3 美团页面优化
3.2 用户进店环节
3.2.1 店员着装规范
3.2.2 引导话术标准
3.2.3 店内物料布置
3.2.4 背景音乐选择
3.2.5 环境气味管理
3.2.6 卫生维护要求
3.2.7 门店广告片制作
3.3 用户落座流程
3.3.1 加粉诱饵设计
3.3.2 裂变加粉策略
3.3.3 添加海报设计
3.3.4 店员引导话术
3.3.5 裂变转发话术
3.3.6 裂变海报设计
3.3.7 自动回复设置(WeTool)
3.3.8 微信群欢迎语设计
3.4 用户就餐服务
3.4.1 极致服务标准
3.4.2 食材烤制指导
3.4.3 手把手教学流程
3.5 结账环节运营
3.5.1 会员充值激励
3.5.2 充值引导话术
3.5.3 专属会员活动
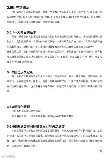
3.6 结账后跟进
3.6.1 24小时内回访话术
3.6.2 反馈记录机制
3.6.3 客户标签化管理
3.6.4 到店时间提醒复购
3.6.5 朋友圈互动策略
3.6.6 社群互动管理
3.6.7 私聊互动机制
3.7 预约与超级用户管理
3.7.1 用户预约表单
3.7.2 超级用户运营手册
4.1 地推运营
4.1.1 活动策划
4.1.2 宣传单页设计
4.2 微信群引流
4.2.1 高质量群筛选
4.2.2 精准引流方法
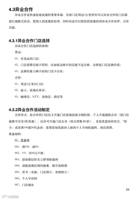
4.3 异业合作
4.3.1 合作门店筛选
4.3.2 联合活动方案
5.1 社群规则制定
5.2 日常活动规划
5.3 管理工具配置
6.1 活动规则设计
6.2 活动执行流程
6.2.1 种子用户测试
6.2.2 裂变海报设计
6.2.3 群机器人设置
6.2.4 抽奖机制配置
6.3 用户沉淀路径
7.1 产品内测流程
7.1.1 内测群搭建
7.1.2 用户反馈收集
7.1.3 最小可行性验证
7.2 营销转化策略
7.2.1 引发好奇
7.2.2 价值塑造
7.2.3 制造期待
7.2.4 用户见证
7.2.5 限时限量
7.2.6 超值福利设计
7.2.7 促成购买
8.1 线上营销活动
8.1.1 拼团
8.1.2 秒杀
8.1.3 砍价
8.1.4 助力
8.2 线下活动策划
8.2.1 农场农家乐
8.2.2 新品内测会

