抖音电商客服话术大全(精简实用版)
近期有用户反馈急需一份系统全面的抖音电商客服话术资料。为此,我们整理出涵盖24个常见服务场景的客服话术要点,适用于抖音及其他主流电商平台,助力提升客户体验与运营效率。
客服通用话术分类汇总
- 首尾话术
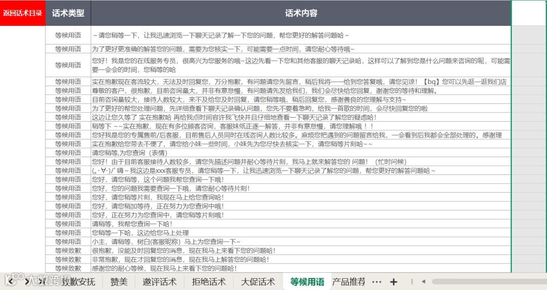
- 等候用语
- 服务意识表达
- 投诉受理流程
- 客户安抚技巧
- 产品推荐话术
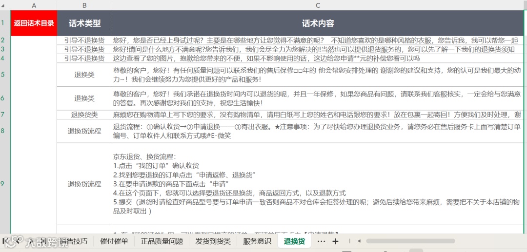
- 退换货处理
- 差评回复策略
- 赞美回应方式
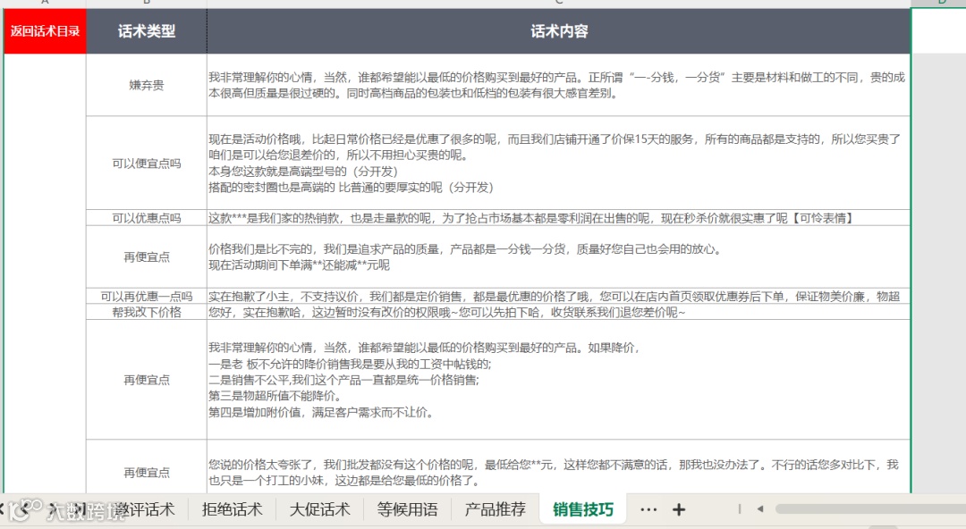
- 销售促成技巧
- 重点问题解决
- 差评解释说明
- 邀评引导话术
- 催单催付提醒
- 顾客信息询问
- 非购买用户应对
- 拒绝请求话术
- 正品与质保答疑
- 节假日值班通知
- 大促期间服务
- 促销专项话术
- 物流发货及地址变更
- 无法提供服务时的回应
- 转接售后或同事沟通用语

