最近,欧莱雅安瓶面膜事件闹得沸沸扬扬。在双11期间,部分购买了多件产品的消费者“巴黎欧莱雅安瓶面膜”的到手价格有差,引发消费者体验不佳,并被质疑“虚假宣传”。之后,薇娅、李佳琦两大主播暂停合作,中消协也点名批评。
11月18日晚,欧莱雅再次向大众道歉,并给出了相关解决方案,但争议依然不休。
01
再次道歉后,有人理解,有人不接受
作为一个在中国市场深耕多年的国际品牌,欧莱雅在国内消费者当中的品牌影响力是很大的,而这次之所以能引起这么大的轰动与争议,主要还是其作为太不厚道。
首先是双11促销期间直播带货说好的“最大折扣力度”,反手就在自家旗舰店推出了更优惠的政策,还修改广告词,令第一时间支付定金的用户感到不满,要求退差价也遭到拒绝。
其次,在被集体投诉之后,欧莱雅迅速删除了广告词,回应态度傲慢,而在遭到薇娅、李佳琦暂停合作之后,还将问题归咎于促销机制繁琐。

这一回应明显没能安抚到消费者,中消协指出欧莱雅虚假虚传,连人民日报也称“不能道歉了之”。
该说欧莱雅的公关是好还是不好呢?18日晚上它再次回应给出的解决方案,终于有点要解决问题的样子了。
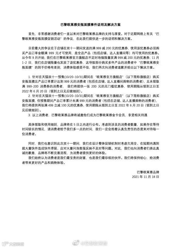
提出的两种补偿方案,一是针对双11期间购买了安瓶面膜且累计消费达999元但没领999减200消费券的消费者,可以领取一张零门槛200元优惠券;二是针对在这期间购买面膜但未满999元的消费者,提供两张满499立减100元的优惠券。此外,这两种方案补偿的消费者,都将受邀成为欧莱雅的金卡会员。

这一纸回应发布,不仅安抚了消费者,给出了一个交代,同时补偿优惠券的方式,也促进了再消费。
但是,有很多网友却不答应了,在这群不答应的消费者当中又分成三派,一派是只想退差价,不想要优惠券;另一派则是在双11期间累计消费没达到要求的,他们认为如果早知道这个活动,那么双11一定会买到999,而且只用优惠券作为补偿,就意味着需要享受优惠还要继续消费;还有一派只是单纯对延长发货时间不满,而道歉声明却丝毫未提。

也有一部分网友表示愿意接受这个解决方案,主要还是因为这个优惠券的补偿力度还是挺大的,尤其是无门槛200元优惠,确实很显诚意。
说到这个优惠,就不得不提到欧莱雅和大主播之间的猫腻了。宣称直播间“最低价”,旗舰店反手打脸,欧莱雅又称“李佳琦说是低价就是低价的吗”,而李佳琦和薇娅在被“背刺”之后也及时暂停合作,将差价的问题抛回给了欧莱雅。
品牌与主播之间火药味十足,消费者也意识到了两者关于“议价权”的争夺。
2
被点名、被大主播“封杀”,但欧莱雅不一定输了
面对欧莱雅的店大欺客,网友们自然是一番口诛笔伐,不过冷静之后也会疑惑:怎么这么大的牌子还把握不住自己产品的最低价?
口口声声说李佳琦直播间是最低价,自己却给出了更低的优惠,欧莱雅为什么不直接用最低价为自营门店揽客?

众所周知,现在大主播都是稀缺资源,对于新品牌、小品牌而言,就是声量与销量攀升的捷径,与大主播合作,除了天价坑位费之外,此外还要支付带货的佣金。主播则还想要掌握更低的价格,为自己赢得“全网最低价”的核心优势,高成本、低单价,即使带货销量不错,但品牌最终赚的也不多。
从长远来看,品牌想通过大主播的引流为自身增加更多客户,提高复购率,但实际情况则是大主播粉丝粘度高,转化率并没有理想中的高。为了拿回议价权,很多品牌都开始自播,或者转而合作中小主播。
但欧莱雅这样的大品牌又有所不同,在直播时代之前,欧莱雅在中国美妆护肤消费市场中就有较大的知名度,受众也非常广,它的产品并不需要大主播为自己背书,很多消费者即使不看直播也会选择欧莱雅。
那么欧莱雅不惜拿出议价权,图的是什么?是新的渠道,也是想在新的竞争形势中获得更多优势。
直播兴起之后,直播间成为新的获客渠道,而大主播更是掌握着平台庞大的流量,要从他们手中挖来新客,只能在价格上让利,因为来直播间购物的消费者,大多都是看中了“最低价”;同时,直播拉动了新品牌的崛起,近几年因为直播走红的新国货品牌来势汹汹,即使是国际大牌,也难免需要做出应对。
随着大主播的话语权越来越强势,大品牌也不得不妥协,但议价权被外人拿捏在手里,品牌怎么可能安生?一方面,欧莱雅本就拥有相对稳定的客群,另一方面,随着自播的兴起,欧莱雅完全可以自己用低价来吸引客户。
所以,欧莱雅才迫不及待想要与大主播切割,虽然吃相实在难看,对消费者的权益造成了损害,但在很多吃瓜群众看来,这一场声势浩大的“撕逼”也彻底给双11和直播间祛魅:所谓的双11最大优惠力度、直播间最低价,都不可信;最低价也会出现在平时的促销活动,以及品牌自家的专柜和旗舰店,之后欧莱雅也可以不用和大主播合作。

欧莱雅“虚假宣传”引发的轩然大波,让不少信任它的消费者寒了心,这波阳奉阴违、态度傲慢的操作,也难免自砸招牌。但长远来看,欧莱雅以及一众同类型的大品牌,也可以摆脱头部主播价格上的掣肘。
夺回议价权之后,以欧莱雅的产品力和品牌影响力,还有机会慢慢挽回消费者,毕竟并不是所有消费者都看直播,而面对低价和好货,网友们也总是健忘的……
03
直播时代新局面:大主播与大集团角力
一直以来,直播间的低价都让大部分消费者形成了这样一个观念:直播间比旗舰店更便宜。这只是一种表象。
和很多传统的线下门店相比,电商之所以快速发展,本就是省去了门店租金、管理,以及没有了“中间商赚差价”,但直播的出现,消费者需要通过主播购买品牌产品,主播和直播间又何尝不是变成了“中间商”呢?
与普通中间商不同的是,大主播更像是一个大型超市,掌握着销售渠道,能够用低价、方便取悦消费者,但代价却是损害品牌的利益。中小品牌可以用议价权暂时获得GMV,但对于欧莱雅这种大品牌而言却是得不偿失。
欧莱雅向薇娅李佳琦“宣战”,将大品牌与大主播的博弈搬到了台面上,这一事件中,两大主播能“封杀”欧莱雅,而欧莱雅竟如此狼狈,足以反映大品牌在大主播面前的压力。
似乎谁掌握了直播间,谁就掌握渠道和议价权,两大主播能直接与大品牌抗衡,确实是直播时代的奇观,这也意味着,品牌的市场格局正被直播撼动。
不过,在大品牌与大主播的博弈中,能够让各自放下身段争取流量,对消费者来说或许是好事。

