
十年前的红利在站内,未来十年的红利在站外。
不知道大家有没有去细心研究下站外推广这套体系,如果研究了,那么对于你来说,做亚马逊会轻松很多。
文章可能有点长,耐心看完肯定有收获,因为内容非常干!
文章脉络:
一、Facebook放量的底层逻辑
二、做站外的目的
三、站外放量的渠道
四、什么产品FB站外效果好?
五、什么产品FB站外效果不好?
六、影响出单效果的因素
七、如何做站外放量?
八、站外实操案例
九、关于雪球站外
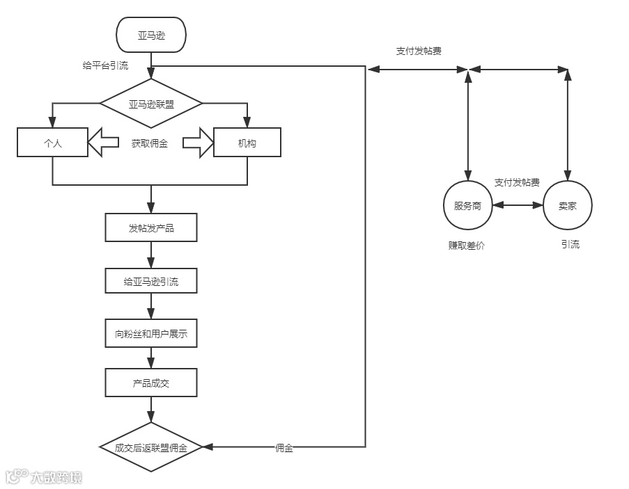
一、Facebook放量的底层逻辑:
红人为什么愿意发帖?因为他们能靠这个挣钱啊,但是难道他们只是赚我们这几美金的佣金费吗?NO,这些佣金只是一个门槛而已,他们其实靠的时候亚马逊联盟赚的佣金。
因为只要发的产品绑定了那位管理员的亚马逊联盟,那么亚马逊会按销售出去的销售额抽一定百分比的佣金返回给这些管理员。本质是亚马逊花钱买流量。
下面是最新的亚马逊联盟的佣金,不同类目的佣金是不同的:
我们先来看看这些红人怎么靠亚马逊联盟赚钱的。比如一个7万人左右的美国群组,每天的收入大概在一千美元左右,差不多3万美元一个月,都这么有钱吗?有更有钱的,某个大博主从不收发帖费,佣金每个月超过10万,只赚联盟佣金。
这是一个站外同行梳理出来的Facebook放量底层逻辑图:

二、做站外的目的
1)大促前拉动排名
销量带动排名,比如在即将到来的会员日前做站外,那么到了活动当天站内的效果会高一些,但是,一定要配合好站外广告,不然停止站外后,排名就咔一声掉下来了。
2)清理库存
当库存滞销的情况下,这时候最紧要的事情就是快速清货,不及时清理要收长期仓储费和影响库存绩效指标,而且清完货产生现金流可以去做下一个产品,最快速出单的当然就是站外了。
3)秒杀预热
秒杀前开一波站外,等秒杀前5个小时结束站外,有利于平稳秒杀带来的流量和转化率的变化。但是需要注意的是,如果忘记关掉站外折扣码,会导致站外折扣跟秒杀折扣叠加,这种损失有时候是蛮大的,很多做过站外的人基本都吃过这个亏。
4)稀释留评率 、退货率和投诉率
测评,退货,投诉避免不了,为了账号的安全,提高订单稀释他们很有必要。
5)提高资金周转
但是,据我了解,这些只是站外的冰山一角,并没有囊括亚马逊卖家们对站外的所有需求,因为亚马逊卖家要的不只是想要靠站外爆单这么简单,还有提高关键词排名,品牌推广,让红人带货,等等需求。
三、站外放量的渠道
按我服务商的角度来看,大多数站外服务商推得无非两种渠道:FB群组发帖和deal网站。其它还有一些小众的渠道:telegram,vk,论坛折扣板块或者返利网站。
FB群组:性价比比较高,用于清库存和推新品还是比较划算的,但是折扣需要大。
deal网站:成本高,动不动就上百美金,而且效果也不一定好。但是如果对自己的产品要有信心,折扣不需要很大可以出很多单。我比较推荐的是dealnews。
美国站的deal网站:
Dealnews:这是一个对任何类目都适合的deals网站,对折扣没什么要求,基本上给钱就能上贴,竞争比较激烈,服务商报价一般在170-200左右,自己联系需要批量买,价格150/个。
Techbargain:一个比较适合3C类目和居家类目的网站,3C类目的产品在这个网站会更吃香,受众对口,同类目的竞争也会比较大一些,服务商报价在100-110左右。我写过一次案例分析:https://mp.weixin.qq.com/s/en3ke_FaGC8OEO1XILOxGA
1sale:这也算是个综合性商业型的deals网站,跟Dealnews差不多,但是效果没有Dealnews好,不太建议,服务商报价在130-150左右
Bradsdeal:更适合家居类目,这个网站,质量还不错,比较麻烦,上贴慢,审核严,一般服务商不愿意做。
slickdeals:这个网站门槛高,FB需要1000,但是一上帖必爆单,之前服务商们可以操作到pop deals,甚至更高,效果很棒,不过现在只能尽量找高等级的红人来发了。
Bensbargain:男性用户居多,能占到9成以上,产品对口的话,效果还是不错的,服务商报价在130-140美金左右
kinja:一个灰常牛逼的网站,基本算是deal站之王。(前段时间3个月以来,我提交了几十个产品,只侥幸上了一个,库存直接清空)从其他朋友那了解到,这个网站上贴即爆单,基本上不了
cnet:同上
Woot:这个是亚马逊官方的一个deal网站,只要上帖,亚马逊会把你的购物车拿走,像下面这样,有点类似站内的BD。

欧洲站的deal网站:
大家如果是欧洲站的话,欧洲站的deal网站相对比较便宜,而且容易联系都,不要花冤枉钱去找中介,当然有时候为了省时间可以。
如何联系网站编辑?大家可以看下这个博客(www.dealshuo.com),这个博客主要讲的就是deal站,而且大部分还是欧洲站的。
四、什么产品FB站外效果好?
FB群组的粉丝大多由年龄在22-55岁的家庭女性构成 他们感兴趣的产品就是我们最容易出单 爆单的单品 看看有没有在下面的列表里面就知道了?
以下都是根据我的经验得出:
家里常用物品:含厨具、家庭装饰、智能家居、床上用品、家具等等
女性用品:含女装、鞋帽、美妆类、饰品类等等
儿童类:含玩具、母婴用品等等
家庭工具类:清洁类工具、常用工具等等
简单来说,刚需的日常消耗品是效果最好的,不过这种产品基本是红海中的红海了,做的人也不多。
五、什么产品FB站外效果不好?
1)配件类产品
2)FBM和成人用品
3)防疫和政治用品
4)过季的产品
5)站外泛滥的产品,比如筋膜枪,网络摄像头
六、影响出单效果的因素:
1)关键还是看产品需求,是不是刚需,受众当然是经常泡Facebook的家庭女性啦,当然她们也会买给儿子或者老公。
2)折扣力度,Facebook大部分的折扣都是50%,别人都是这样,自己搞特殊的话,别人可能连点击的欲望都没有。还有,既然做站外,那么一定要舍得亏点本,不然效果不好一回事,拉低转化率这事可就不小了。
3)价格是否虚高,这个明显是在侮辱红人和消费者的智商,比价网了解一下,他们会直接骂Ridiculous。
4)首页差评是不是多,这种情况建议先做个首页无差评再说。
5)FBM口碑差,成人用品红人发的少,FeedBack非常差,收运费,这些经常林丹!
七、如何做站外放量?
这里提供一些找群组的思路:(极少成多,量变产生质变)
1)搜索关键词deal、coupon等关键词+站点,可以获得大量的群组,虽然这部分有很多都是被用烂的了。注意着是不需要点选“小组”选项的,直接在“全部”里面查看模糊匹配的结果即可(模糊搜索)

2)系统推荐,只要你加足够多,系统就自动会给你推荐更多群组,但是这些群组离真正的优质群组还有很远的距离。

3)折扣码搜索,你可以用别人的折扣码一个个去搜索,从而裂变出更多的群组。(精确搜索)
比如你在某群组看到这个帖子,热度还可以。

那么你可以复制它的折扣码搜索一下。马上可以把这个中介/卖家发的其它群组,这个方法离找到优质资源不远了。

4)可以去跨境网站论坛找,比如雨果,跨境知道,论坛,这些地方都能找到一些,不到公开的资源意味着可能被用烂了。

5)交换资源,等你有了一定的资源之后,你就可以跟同行交换了,但是最好是能线下交换,一方面可以辨别真假,另一方面可以更高效率联系上管理员,因为你会慢慢发现,你大部分联系管理员不回的messenger,都进了管理员的垃圾箱了,这时候最好的解决方法是什么?推荐。

八、站外实操案例
1、推新品
如何用站外来推新品进行冷启动?
新品前两个星期不开广告,只需要高质量的测评,站外,QA,点赞
推新品第一个月最重要的是什么呢?答案是快速出单和积累评价。
首页评论最好有三个视频(TOP更佳)、三个图片、四个长文字。
这个不用多说,大家都知道,但是大家有一个误区就是一上来就是一顿刷,这会导致两个结果:1、留评率很高,被撸的几率很大
2、排名不稳定,大起大落。
而我的做法是:
1、先利用快速稳定持续的出单,每天站外控制一定单量,一来稀释留评率 二来保持排名和转化率的稳步上升,比如下面这个KEEPA曲线,是我运营第一个月的成果。

这个时候我一般给我的卖家三种模式参考:
第一种:市面上绝大部分站外服务商常规的操作方法,一次性收费一次性发大量的群组或者deal网站,这样的优点是出单效果很多,但同时也是缺点,一开始新品出单过多容易引起竞争对手的攻击(刷差评等)。
第二种:较好推新产品的方法,前期一个月间断做站外,隔两三天做一次站外,单量不需要那么多,大概每次出10单到20单左右,这样子不会冲的那么快,也能够持续配合刷单来走。
第三种:更好推新产品的方法,持续每天做站外,每天出单量大概控制在1-10单左右,这样能够保证产品每天都有单都有排名,也有权重,关键词也得到提升,特别是配合权威链接来推会提升关键词排名。
2、解决评论的问题。0评论去跑广告相信大家深有体会,转化率很差,而且越来越差,
1)做高质量的评论,尽可能保持你首页的评论有三个视频,三个图片,四个长文字。
找TOP Reviewer,因为他们的评论100%不会掉,权重高,图片视频长文字点赞到首页,一来转化率高,二来只要TOP评论卡死在首页,你的listing来差评也不会上来首页,不过缺点就是上评周期长,容易耽误新品期。

2)快速增加Rating,只要前面站外出单多了,利用催评助手的插件,比如卖家精灵、数模、JS都可以快速一键索评,快速获得评论,不需要到后台一个个去点,可以极大提高效率,不过缺点就是评论都是不带VP。

不过一定要保证对你产品质量有信心的前提下才可以这样做。
要记住,站外只是一种辅助!
1、辅助留评
2、辅助出单
两个星期等评论出来之后,站外马上停止,转到站内广告,因为利润主要靠站内出单。
你连站内都没搞明白就想着做站外,这句话虽然听着不舒服但确实很真实。
2、清库存
这个比较简单,如果遇上节日大促,可以先做一波站外,把排名全部拉上来,几天后关掉站外,站内开会员折扣,通过这个我们确实在忘记清掉几千个库存。
这时候记得关掉站外折扣码!记得关掉站外折扣码!记得关掉站外折扣码!
不然会亏死你的,因为好多亚马逊运营在我这里做站外推广都有过这样的经历,每次都是亏几万几十万,真的感到可惜。
九、关于雪球站外团队
一家注重长期主义口碑的站外推广公司
一家集大数据和自动化的跨境电商周边服务公司
被顾小北推荐过的唯一一家站外推广团队
超过10000字,权威阐述如何进行站外推广,来一个不同的视角 | 推荐
团队价值观:
雪球的含义就是相信积累的力量,小小雪花堆积成雪球,找到更多同频的球友,就会有更大的势能,或许就能在一条足够长的雪道上持续走下去。

团队的三大一手业务:
1、站外红人推广(全站点)

2、TOP reviewer(全站点)

3、亚马逊related video定制(全站点)

我们的优势:
1、自动化提高效率

2、规模效用提高性价比
因为合作的红人和卖家已经是处于头部地位,通过规模效应,我们将压缩下来的成本拿来给客户发更多的帖子,覆盖更多的站外粉丝量,提高爆单的概率,所以导致我们的效果比同行高出很多,目前我们的298的效果相当于别人的350套餐发的量。

3、专业化和服务体验最好
绝对优质的服务体验,欢迎监督,欢迎到公众号后台截图举报

查竞品ASIN站外痕迹

查一个有优势的站外价格

分析产品的站外效果等等

及时截图反馈和效果反馈


