
淮海首家”
24年“民营老院”创三级成功
社会办医再添一家三甲医院!
近日,江苏省卫健委发布了《关于确认2023年三级医院评审结果的通知(苏卫医政〔2024〕22号)》,其中,徐州仁慈医院被评为了“三级甲等”骨科医院,标志着其正式成为了淮海地区“首家民营三级甲等医院”。
据了解,徐州仁慈医院成立于2000年,是一家集医疗、科研、教学、急救、康养为一体的民营现代化医院,医院建筑面积约10万㎡,现有床位数1000张,在创伤骨科、脊柱外科、关节外科等专科领域颇有影响力。其手外科、创伤骨科、烧伤科、足踝外科、创面修复科也被认定成为了市级临床重点专科。
相关资料显示,徐州仁慈医院有计划在未来5-10年内扩建三期和四期工程,最终目标是建设出一个总面积达50万平方米、总床位3500张的大型三甲综合医院。
而本次获评“三甲”,也算是该院踏出了实现梦想的一大步。

5大方面
打造有特色的民营医院
据“徐州日报”报道(点击查看原报道),徐州仁慈医院的“创三甲”工作,是从2019年启动的。为此,医院主要做了如下5大方面的努力:
自2019年被评定为三级骨科医院后,徐州仁慈医院就先后开展了“质量提升年”“制度提升年”“服务提升年”“创建提升年”“运营管理年”主题活动,通过“三甲”创建达标过程,实现医院管理制度化、规范化、标准化、科学化。
同时加强精细化管理、重点学科、特色医疗、人才、服务等方面建设,实现了整体形象、服务能力、运营效率的提升,特色与综合救治能力不断优化,让辖区群众切实感受“家门口”的健康。
党建引领:医院自2010年起逐步建立党支部、党委、纪委,紧密围绕医院中心任务,通过“双培养”机制,发挥党员在关键岗位的引领作用,推动医院驶入高质量发展快车道。
劳模创新工作室:以“石荣剑劳模创新工作室”为中心,汇聚全院智慧和力量,进行技术研究和培训,培养优秀年轻骨干,取得丰硕科研成果和技术创新,连续5年在淮海经济区显微外科技能大赛中夺冠。
医疗质量管理体系:医院建立了一套完善的医疗质量管理体系,形成三级质控网络,严格落实核心制度,加强各环节质量管理,确保医疗服务高标准。
“4+4”管理体系:医院探索建立了“4+4”管理体系,将医院管理要素与患者需求相结合,形成了一套有标准、可量化、能比较、便考核、易复制的管理模式。
重视人才引进与培养:徐州仁慈医院将人才引进和培养作为创建三级甲等医院的重中之重,通过制定高层次人才引进方案、加强业务骨干培养和完善人才评价考核机制等措施,成功吸引了一批国内外知名专家和青年才俊的加入。
完善人才梯队建设:医院制定了《高层次人员引进方案》,加大高层次人才的引进力度,有计划地招聘和培养初中级医务人员,近3年共引进硕士45人,博士1人,高级职称医师34人,人才梯队得以进一步完善。
传帮带培养模式:仁慈医院实行“老中青”传帮带的培养模式,使得每位年轻医生快速成长,并和全国各个专业领域内的一流医院建立长期联系,邀请知名专家来院亲诊、手术、分享经验,提升整体队伍素质和服务能力。
推动学科专业化、精细化发展:仁慈医院多年来致力于把一个个亚专科“做专”“做精”,从而实现“科室有特色、医生有专长”,以满足患者多样化就诊需求。
智慧医院建设:通过建设智慧医院、升级信息系统和强化信息安全,提升管理服务效能和患者就医体验。
技术纵深发展:紧跟国内外医疗科技前沿,引入骨科手术机器人、人工智能+医疗、3D影像导航手术等先进技术。
智慧骨科建设:从亚专科化到多学科诊疗,提供个性化、优质的诊疗服务,急危重症治愈率提升。
高科技临床应用:骨科手术机器人、Mako关节置换机器人、3D智能显微镜等高科技投入应用,实现高难度手术安全化、微创手术常规化、关键操作智能化,提升手术效果和患者满意度。
提升患者就医体验:通过改善医疗服务行动计划、拓展护理服务内涵、加强医德医风建设,成功提升了患者的就医体验和满意度。
服务延伸与创新:推出“家访”、病房送餐、邮寄病历资料复印件、法律援助等创新举措,持续优化服务流程,降低医疗费用,提升诊疗服务效率。
优质护理服务:形成“门诊-住院-出院-院外延续”护理服务模式,设立护理专科门诊、病区健康管家,启动医疗护理员服务自营模式。
无陪护病房:推出“无陪护”病房服务模式,减轻家属负担,提升患者就医体验和满意度。
“无论被评为几级几等,仁慈医院的公益属性不能变,必须一切以患者为中心。”徐州仁慈医院的理事长宗亚力如此表示。
未来,该院还将以“品牌建设”为中心,以“智慧医院建设”为抓手,深化内涵建设、加速学科建设、强化平台建设、创新机制建设,打造国内一流民营医院和区域性医疗中心。
多家社会办医院晋升三级
随着社会对医疗服务需求的增加和医疗体制改革的推进,民营资本开始广泛进入医疗卫生领域。在此背景下,一些优秀的民营医院逐渐崭露头角,以其卓越的医疗技术和服务水平,成为三级综合医院中的佼佼者。
据《中国卫生健康统计年鉴2022》统计,截止2021年底,我国民营医院总数已达到24766家,其中民营三级医院已有486家。很显然,这个数字时至今日,还在继续增长。
除了徐州仁慈医院外,近3年来,确实有不少社会办医院均迎来了“获评三级”的好消息。
比如今年1月19日,四川省卫生健康委员会发布《关于对2023年度评审结果合格医院的公示》,新晋等次评审医院16家,其中包含11家三甲、5家三乙,攀钢集团总医院便是其一,评审结果为“三级甲等合格”。
医院官网信息显示,攀钢集团总医院,2019年4月被纳入央企通用技术集团旗下环球医疗管理。医院下辖两个院区,建筑面积10万平方米,编制床位1073张,年门诊量近50万人次,住院量约4万余人次。
2023年7月,经云南省卫健委发文公布,昆明同仁医院正式通过三级医院评审,确定为“三级甲等医院”。公开资料显示,昆明同仁医院是由同仁医疗产业集团投资成立的大型综合医院,总建筑面积9万平方米,总投资11亿元。医院占地约286亩,设计床位1000张,首期开放500张。
更早些时候,2022年11月,江苏省卫健委公布的2021年三级医院评审结果中,也有南京明基医院通过三甲医院评审,这家医院总投资额已达20亿元,设置床位1500床,年度门、急诊总量逾百万人次,出院总量逾4万人次。
2021年,四川省卫健委公开的2020年医院等级评审结果中,也有四川现代医院、四川友谊医院、成都西区医院、成都上锦南府医院、四川锦欣妇女儿童医院、成都爱迪眼科医院、绵阳万江眼科医院7家民营医院成为三甲医院。
值得一提的事事,四川友谊医院在“2021年四川社会办医发展论坛”上表示,自家医院能成功晋级三甲,主要归功于三方面的努力:
一是“规范”,积极响应国家“民营医院管理年活动”,完善规章制度,提高管理能力,严格规范落实疫情防控措施;
二是“创新”,聚焦肿瘤综合治疗,打造肿瘤治疗物联网平台,提供多学科会诊和优质护理服务,加强智慧医院建设。具体工作包括:
利用现有医生资源为患者提供更多的高质量服务,医院坚持为患者制定规范化、个体化的治疗方案;
每周星期一下午,组织专家会合肿瘤科放疗医生团队组成多学科会诊(MDT),给疑难危重患者提供正规、系统、有效和经济的治疗方案;
以患者新需求为导向,医院延伸提供VIP等优质护理服务;
建设新的信息系统。将打造基于物联网设备、大数据、云计算等技术手段,打通人(医护人员、患者、家属)、物(设备、药品、耗材)和流程(业务、管理),实现医务人员、药品、医疗器械互联互通,推进医院信息化、智慧化升级。
三是“服务”,奉行“医患合一”理念,完善住院设施,加强护理质量安全管理,开展医患互动活动,积极履行急救职责,提供高效急诊服务。
强调服务与智慧医院建设,可以说与徐州仁慈医院创三甲做出的努力,有着异曲同工之妙。
民营医院“升等”
或将迎来更多机遇
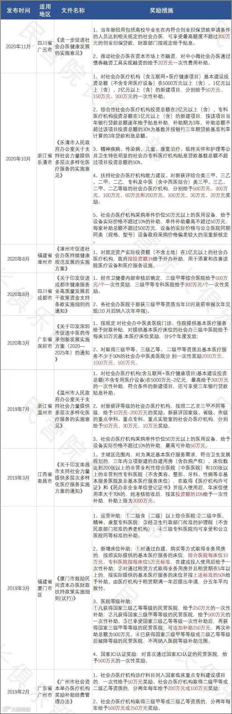
“民营院长俱乐部”注意到,近几年不少省市地区也发布了“民营医院升等给予一次性奖励”的相关政策,
滑动查看相关激励政策:
2022年印发的《四川省“十四五”医疗卫生服务体系规划》中,明确计划每100万—200万人口设置1—2个市办三级综合性医院,还对2023年度新获三级甲等资质的民营综合医院、民营专科医院,给予300万至500万元的一次性奖励。

更早些时候,也有广西、广东、浙江、福建等地发布过相关奖励政策:


由于起步晚,而今在我国医院等级评审的赛道上,民营医院一直被公立医院远远甩在身后,不少处于“未定级”状态。
民营医院会追求“等级”,一方面是因为等级评审是医院自身发展、强化医院内涵建设的重要抓手,它为医院学科建设、项目开设提供了比较明确的指标;另一方面,等级评审是也对医院运营质量的一种认可,获得三甲资格的医院,相对而言也能吸引到更多患者。
而上述三级民营医院的成功其实也能证明,在适当的政策环境和市场条件下,民营医院完全有可能通过自身的努力和发展成为高水平的医疗机构。他们通过引进先进的医疗设备和技术、培养高素质的医疗人才、优化服务流程等方式不断提高医疗技术和服务水平,满足了群众日益增长的医疗服务需求。
虽然民营医院高质量发展,评级不是唯一路径,但评审和相关政策激励,也确实在一定程度上为民营医院提升质量起到了促进作用。
相信未来,社会办医还会承担更加重要的医疗任务,面临更加激烈的市场竞争。无论是提升技术、服务还是经营水平,实现质量化转型,最好的时机或许就是现在。
附全国部分社会办医三甲医院名单(含国企办医)
佛山复星禅诚医院
山西盈康一生总医院
西安长安医院
四川友谊医院
四川现代医院
南京明基医院
徐州仁慈医院
成都西区医院
成都上锦南府医院
四川锦欣妇女儿童医院
成都爱迪眼科医院
绵阳万江眼科医院
河北燕达医院
苏州九龙医院
树兰(杭州)医院
湘雅博爱康复医院
广东祈福医院
东莞康华医院
武汉亚洲心脏病医院
东莞东华医院
西安高新医院
齐齐哈尔建华医院
攀钢集团总医院
鞍钢集团总医院
深圳龙城医院
武汉普仁医院
重庆医科大学附属第三医院
贵州医科大学附属肿瘤医院
温州康宁医院
新疆佳音医院
南阳南石医院
厦门大学附属厦门眼科中心
南京医科大学附属眼科医院
通用医疗三二0一医院
哈尔滨二四二医院
三六三医院
贵航安顺医院
贵航贵阳医院
通用医疗成飞医院
国药同煤总医院
国药葛洲坝中心医院
新乡市中心医院
国药东风总医院
抚矿总医院
本钢总医院
阜新矿总医院
铁煤总医院
淮北矿工总医院
华润武钢总医院
萍矿总医院
晋城市大医院
包钢集团第三职工医院
兖矿新里程总医院
延安大学咸阳医院
阳光融合医院
徐州矿务集团总医院
盘锦辽油宝石花医院
西安大兴医院
成都上锦南府医院
昆明市儿童医院
石家庄平安医院
昆明同仁医院
河北以岭医院
厦门长庚医院
皖北煤电集团总医院
更多精彩内容
欢迎点击下方关注我们


点赞
在看

