行业概况与发展历程
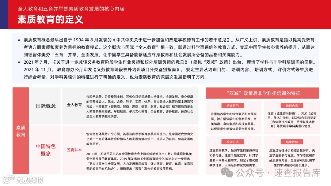
素质教育以提升受教育者综合素质为目标,契合国际“全人教育”理念,强调德智体美劳“五育”并举,注重人的自由与和谐发展。
行业发展历经萌芽期、摸索期和快速成长期,自2021年起进入转型上升阶段。“双减”政策推动教培机构转向素质教育,新课标改革促进育人模式升级,进校业务持续拓展。
行业发展趋势与驱动因素
政策护航
政策重心由顶层设计转向落地执行,“1+N”制度体系逐步完善,监管趋于常态化。非学科类培训获得支持,多地明确分类清单,助力素质教育普及。
需求迭代
家庭教育观念持续升级,素质教育覆盖更多普通家庭。用户需求从单一课程向综合素养转变,投资意愿增强,个性化、多层次需求加速细分。
供给多元
“双减”推动原K12机构转型,素质教育赛道专业化程度提升。课程内容与教学模式不断创新,细分领域深耕成为主流。
技术变革
AI技术加速OMO(线上线下融合)发展,大模型赋能实现多场景应用。XR软硬件结合拓展沉浸式教学场景,提升学习体验。
品类创新
细分市场全面扩展,体育教育走向精细化,小众运动兴起。少儿编程潜力巨大,科技素养类课程增长显著。
教育出海
全球素质教育需求旺盛,中国企业通过资本、技术和服务三种路径布局海外市场。合规运营、本土化适配及团队建设是关键挑战。
行业市场格局与竞争态势
市场格局
市场需求呈现大众与小众并存特征,竞争结构呈“杠铃型”。垂直赛道企业与原大型教培集团各具优势,未来行业集中度将提升,课后服务等细分领域发展迅速。
核心竞争力
行业正从营销驱动转向内容驱动,未来将聚焦品牌驱动。企业需打造独特品牌形象,强化文化认同,提供高质量教学内容与服务体系。
行业规模与优秀案例
素质教育市场规模稳步扩大,预计2025年将突破六千亿元。课后服务、科技素养、体育教育等六大细分赛道均呈现良好发展态势。
代表性企业包括:盛通教育(青少年机器人AI培训龙头)、小码王(践行OMO战略)、斯坦星球(专注STEM教育)、西瓜创客(科技素养教育引领者)、叫叫(儿童内容深耕者)、校管家(提供数字化解决方案)。
在政策支持与市场需求双重推动下,素质教育前景广阔,企业需持续提升核心竞争力以应对变革挑战。
免责声明:我们尊重知识产权与数据隐私,仅进行内容整理与分享。报告来源于公开合法渠道,版权归原机构所有。如涉及侵权,请及时联系我们删除;对内容有疑问,请与原始发布方联系。

