一、案例背景:绿色并购正从“规模扩张”转向“价值创造”
绿色并购是指企业为获取绿色资源、技术或管理经验,实现节能减排与环境保护目标的战略行为。此类并购多见于纺织、印染、造纸、医药等高污染行业,这些企业普遍面临环保审查压力和发展瓶颈,亟需通过外部资源整合实现绿色转型。
并购目标主要包括三类:具备绿色技术优势的创新型中小企业;财务困难但资源基础良好的大中型企业;以及绿色环保领域的行业领先者。绿色并购通常为双方战略协同的善意交易,不仅涉及资产与技术的整合,还需长期推进绿色文化、绿色管理与绿色营销等软性融合。
在政策层面,国家已将绿色发展纳入考核体系,并通过专项资金、税收优惠及国际标准互认等方式引导企业参与绿色并购。地方如江苏、上海等地也出台增值税减免、土地竞标加分等激励措施,提升市场主体积极性。
行业层面,绿色并购正形成“技术+产业+资本”的立体化格局。传统重污染企业通过并购获取低碳技术实现转型;新能源与环保龙头企业则借并购完善产业链;跨界并购趋势显现,建筑企业切入光伏幕墙、数字企业布局绿色建材数据库,推动产业智能化升级。
资本层面呈现“专业化+国际化”特征,绿色债券、专项并购基金广泛应用,降低融资成本。同时,中国企业通过跨境并购输出绿色技术,参与全球产业链重构。尽管面临原材料波动与标准滞后挑战,但随着技术突破和产业集群效应增强,绿色并购正由规模扩张转向价值创造,成为企业抢占绿色经济高地的关键路径。
二、案例引入:某银行青岛分行落地首单绿色科技并购贷款
2025年8月15日,某银行青岛分行成功发放首笔绿色科技企业并购贷款,向青岛一家重型机械设备公司提供近8000万元资金支持,占并购总金额的80%,标志着该行在科技金融与绿色金融融合领域迈出实质性一步。
三、案例解析:某银行青岛分行首单绿色科技并购贷款分析
(一)产品要素与导向

本次并购贷款聚焦战略性绿色新能源产业发展,助力企业整合资源、扩大核电板块产能。该业务是该行践行“商行+投行”模式的重要实践,体现了对科技金融与绿色金融创新路径的积极探索。
(二)业务趋势展望
该分行表示将持续深化“商行+投行”双轮驱动战略,围绕青岛市特色产业与战略性新兴产业方向,不断创新金融产品与服务模式,强化对实体经济高质量发展的金融支撑。
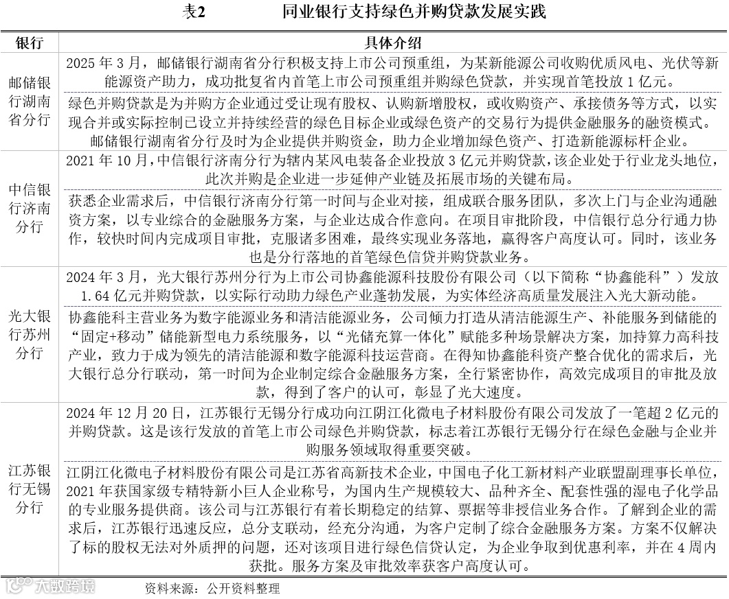
(三)同业银行支持绿色并购贷款发展实践

四、案例拓展:绿色并购的路径分析
(一)绿色并购对提升企业创新绩效的重要意义
1、获取绿色管理理念
被并购企业往往拥有成熟的绿色管理体系与创新策略。主并方通过吸收其绿色管理理念,可有效推动自身绿色战略执行,提升专利产出与创新效率,进而增强整体创新绩效。
2、优化资源配置
绿色并购帮助企业获取高端绿色资源,提升绿色产品生产效率。尤其对“三高”制造企业而言,可通过并购淘汰落后产能,实现生态保护、盈利增长与结构优化的多重目标,从而释放更多创新空间。
3、提高经济绩效
绿色并购在信贷审批、税收优惠等方面享有政策倾斜,有助于降低显性与隐性成本。同时,该行为向市场传递积极信号,契合机构投资者偏好,有利于获得资本青睐,提升企业估值与经济效益。
(二)绿色并购的实施路径
1、经营层面
相较环保投资,绿色并购更具速度优势与示范效应。企业可通过引入绿色技术、升级工艺、开发绿色产品快速获取资源,突破融资约束,增强经营活力。技术协同还能促进知识融合,推动关键技术创新,构筑市场竞争壁垒。
2、环境层面
并购行为吸引投资者关注,倒逼管理层强化环保责任意识。企业更倾向于加大环保投入,建设绿色项目,完善环境管理体系,实现资源高效利用,产生显著环境正向效应。
3、社会层面
在利益相关方监督下,重污染企业难以进行表面化整改。并购后需持续投入环保与研发,履行社会责任,提升消费者认可度,带动销售增长与盈利能力改善,最终提升综合企业绩效。
五、案例指引:商业银行支持绿色并购业务发展建议
(一)创新绿色并购金融产品体系
应围绕绿色并购全周期需求,设计专项贷款产品,灵活设置还款期限,匹配绿色产业回报周期。推动绿色信贷与资本市场工具结合,开展并购债券承销、资产证券化等业务。针对不同场景推出技术升级贷、绿色供应链融资等特色产品,构建覆盖尽调、交易执行与整合阶段的全链条金融服务体系。
(二)构建专业化风险管控机制
建立适配绿色并购的风险评估框架,将环境合规作为核心指标。贷前重点核查目标企业环保资质、历史记录及潜在环境负债;贷中实施资金用途与环保绩效动态监控,运用预警模型识别风险。引入第三方环保评估机构,提升专业性,并设立绿色并购风险准备金,应对技术整合与环境合规等不确定性。
(三)打造多方协同服务生态
加强与环保部门、产业园区合作,建立项目信息共享机制,精准对接优质标的。联合绿色基金、券商组建服务联盟,提供“融资+顾问”一体化解决方案。携手行业协会与科研机构搭建技术评估平台,保障技术可行性。推动银保协作,引入环境责任保险,构建“银行+产业+专业机构”协同服务体系。
(四)深化政策导向与战略衔接
将绿色并购纳入银行绿色金融发展战略,明确发展目标与资源配置。积极争取再贷款、财政贴息等政策支持,降低融资成本。聚焦节能降碳、清洁能源、生态保护等领域,优先支持传统产业绿色升级与新兴产业发展。建立专项考核激励机制,引导分支机构加大支持力度,确保政策落地见效。


