
▲中国企业在海外矿业投资道路上,还要跨过多少障碍?
作者 | 陈之水
特别协助 | 赵舒婷
2021年9月,一个远在西非的国家几内亚发生政变。可能大多数人都未曾想到,这样一个发生在远离地缘政治中心国家身上的变更,同样也能够对世界的产业格局产生影响。
而这个产业,就是铁矿开采。
几内亚坐拥全球储量最大、品质最高的未开发铁矿——西芒杜铁矿。西芒杜铁矿已探明铁矿石储量达24亿吨,满负荷状态下铁矿石的年产量预计可达1.5亿吨。
与此同时,几内亚自己并不具备开发与融资能力,最终还是要把目光投向域外。中国企业,可能是这个世界上有意愿,能满足几内亚政府苛刻投资要求为数不多的选手了。
因为对于中国而言,如果合作成行,自然也对自身摆脱对澳洲铁矿依赖、突破铁矿定价权桎梏意义深远。2019年10月,当中国主导的赢联盟击败澳大利亚FMG公司,获得西芒杜北区区块1和区块2的矿业权时,人们一度将其视为是中国在海外矿业投资的一大胜利。
然而,伴随着政治环境的变化,在今年7月,西芒杜铁矿开发再次被迫叫停,而这距离上次复工不过两月有余。理由是负责开发的力拓与赢联盟,二者没有达成合作协议。面对西芒杜铁矿的频繁复工停工,舆论普遍关心项目的前景还好吗?
其实,虽然西芒杜铁矿天赋异禀,但是作为国际矿业投资的后来者,留给中国企业的选项,往往都是硬骨头。
在反反复复的争夺过程中,从2000年持续至至2010年左右的铁矿石上涨的超级周期被完美错过。同时,几内亚政府在几经换届之后,对于铁矿开发提出的要求也越来越高。几内亚政府不仅要入干股,还要求修建一条跨几内亚的铁路和出海港口,开发成本被不断抬高。
而铁矿石的超级周期恐怕也难以复现,毕竟随着中国大规模基础设施建设走向尾声,世界上尚未出现另一个基础设施建设大国。在铁矿石价格日趋平稳的时期,开发西芒杜铁矿就成为一个控制成本的艺术。稍有不慎,迎来的不是投产的曙光,而是财务的黑洞。
项目进程的反复,也为我们观察非洲资源民族主义背景下的投资风险,提供了研究案例。下文内容是一份较为详尽的报告,将从以下三部分展开:
1. 西杜芒铁矿为什么这么重要?
2. 西杜芒铁矿开采为什么难?
3. 中国企业参与开发的风险评估
这篇报告写于西芒杜铁矿上一次复工之际,尽管情况有了新变化,但是基本的逻辑仍然不变。让我们跟随报告的脚步,一起了解中国企业在海外矿业投资的波诡云谲中,究竟要跨过多少障碍?
01 | 西杜芒铁矿为什么这么重要?
能否成功开发几内亚的西芒杜铁矿,是中国企业打破国际铁矿石四巨头垄断格局,掌握铁矿石定价权的胜负手。
自2000年进入新世纪以来,中国产业结构从轻加工制造业向重化工业转换,城镇化进程大幅度推进,致使我国对于有着“工业食粮”之称钢铁的需求,长期呈井喷态势。
从2003年起,我国一举超过日本,成为世界上第一大铁矿石进口国。2009年,中国进口的铁矿石超过世界铁矿石贸易量一半,对进口铁矿石的依存度超过80%。
尽管中国需求带动了国际铁矿石市场的繁荣,作为第一大买主的中国却长期在铁矿石定价方面不具有话语权。
这是由于国际铁矿石供应长期被巴西淡水河谷、澳大利亚的必和必拓、力拓,以及后起之秀FMG四大矿商垄断。前三大巨头在多年间占到全球供应的70%,2019年四大矿商的铁矿石产量合计接近全球产量的一半。
缺乏包括铁矿石在内的大宗商品定价权,使得中国陷入“买啥啥涨价,卖啥啥便宜”的怪圈,即中国需求激增,推高了原材料和大宗商品价格,增加了中国工业制造的成本。而中国庞大的产能,导致工业制成品价格处于低位,一进一出致使中国在国际贸易中面临巨大的损失。
在2009年至2016年间,国际铁矿石长期协议价格翻了三倍,国际矿业巨头赚得盆满钵满。但在同期的2009年至2014年间,中国平均每年铁矿石进口成本都增加了1000亿人民币,规模以上钢铁企业在盈亏平衡线上挣扎,利润无法超过百分之三。

▲2020年中国铁矿石进口来源国分布,数据来源:整理中华人民共和国海关总署网站,以贸易额计算
一个更加不利的因素是,四大矿商中有三家均来自澳大利亚。铁矿石供应高度集中于一个国家,则意味着供应安全风险较高。而且受项目规模、基础设施配套等因素影响,就连第二大铁矿石进口国巴西,在相当长时间内都无法实现对澳大利亚铁矿石的有效替代。
近年来,澳大利亚政客鼓吹“中国威胁论”,澳洲追随美国对华遏制战略,加入美日印澳四边机制和美英澳军事联盟(AUKUS)围堵中国。从经济和政治两个维度,中国都需要摆脱对澳大利亚铁矿石的依赖。
为了改变这种劣势,中国选择三路出击:
-
-
1. 钢企在全球范围收购铁矿资源;
2. 建立大连铁矿石期货定价机制,增加定价发言权;
-
3. 开展钢铁行业供给侧改革。
-
中国钢铁厂商试图在上游增加供给,在下游去产能减少需求,在价格机制上增加中国话语权的方式,让中国的钢铁行业享有较为稳定的价格环境。
三条路径设想虽美,行进过程却步履蹒跚。
第一条路,大多数企业以失败告终。
关于中国企业矿业投资失败率,最极端的统计显示,在“十一五”期间,中国企业海外矿业收购的失败率高达95%,即使是较为温和的失败率统计值42%,也远高于全球矿业投资32%失败率的平均水平。
由于后发劣势,以及“中国威胁论”等政治因素影响,中企在海外难以收购优质矿山,再加上缺乏海外并购及运营经验,项目开发过程常常反复超支,造成财务黑洞。
第二条路,非一日之功。
由于三大矿山铁矿石交易都以美元为定价货币,国际主流铁矿交易商不愿直接使用大连商品交易所铁矿石期货作为风险对冲和定价交易的工具。虽然近年来,大连商品交易所正式引入境外交易者业务,但由于人民币国际化仍在发展之中,大连铁矿石期货定价机制发挥作用仍需时日。
正如国家发改委对外经济研究所所长张燕生所言,大宗商品的国际定价权是时间和综合实力的函数,即参与国际交换和投资的经验积累越多,才能越能提高自身参与国际规则运作和对高端市场的影响力。
第三条路,虽然中国钢铁行业以“壮士断腕”的勇气,在2015年开展供给侧改革,但供给侧改革的成果,仍旧被国际铁矿石巨头靠涨价掠夺。
2015年至2017年,中国规模以上黑色金属冶炼及压延加工业企业(主要为钢铁企业)数量锐减了1500家,行业就业人数减少了超过60万人。供给侧改革让自2012年以来陷入全行业亏损的钢铁行业,在2017年至2018年迎来利润爆发。
但随着国际铁矿石巨头新一轮涨价,2019年中国各大钢企利润再一次下滑。同期,国际矿业巨头达到2013年以来的最佳盈利水平。这一事例再度说明,不掌握铁矿石定价权,中国钢铁行业发展仍将受制于人。

▲主要上市钢企净利润变化,数据来源:东方财富
在三路出击,三路受阻的背景下,几内亚西芒杜铁矿就成为了摆在中国面前的一个重要机遇。
西芒杜铁矿不仅储量巨大,而且资源品质超过了澳大利亚和巴西的同类矿床。根据统计,它的总资源储量累计超过100亿吨,铁矿石平均品位高达65%。
相比之下,澳大利亚哈默斯利320亿吨铁矿石资源量,平均品位为57%;巴西铁四角300亿吨铁矿石资源量,平均品位在35-69%之间;巴西卡拉加斯180亿吨铁矿石资源量,平均品位为60-67%;印度98亿吨铁矿石资源量,平均品位为64%。
铁矿品位越高,意味着铁矿生产成本越低。目前,2019年全球成本最低的前十位矿山均隶属于四大矿商。这十座铁矿山的矿石生产成本均低于20美元/吨,仅相当于2019年全球平均铁矿石生产成本的三分之二。
低成本生产是四大矿山垄断市场的重要凭借。具备高储量高品位两大特征的西芒杜铁矿,一旦成功开采入市,就有极大的潜力打破国际矿业巨头的价格垄断,把三路受阻的局面变成一盘活棋。
这一招既能让中国钢企在上游供应端打破国际矿业巨头的垄断格局,又能在下游需求端发挥自己第一大买家的买方优势,上下联动促进定价权向中国转移。
虽然市场上一度浮现一种悲观看法,随着中国大规模基础设施建设进入中后期,作为需求大户的中国对铁矿石需求走低,全球铁矿石市场将呈现疲态。
但是,新能源转型背景下,对铁矿石需求仍将持续,如风力发电机就需要大量的铁矿石。
手有余粮,心里不慌。中国企业参与西芒杜铁矿开发,能让我国从顺周期的购买者转变为逆周期的调节者,对于确保我国铁矿石供应安全,增强我国在铁矿石定价机制话语权,维护我国钢企发展权利方面有着重要意义。
02 | 西杜芒铁矿开采为什么难?
西芒杜铁矿具有如此出众的资源条件,一定会是实力雄厚、嗅觉灵敏的国际矿业巨头抢夺热点,那中国企业又是如何从强敌环伺中突围的呢?
原因在于,对于国际矿业巨头来说,西芒杜铁矿也是一块难啃的骨头。
早在1997年,四巨头之一的力拓就进入西芒杜探矿,并拿下全部四个区块。但此后却徘徊二十余年,项目难有实质性进展。这与矿业开发的特点息息相关。
矿业是高风险高投资的长线行业,所谓船大难掉头,从取得探矿权、到开展初级勘查,再到进入开采阶段,通常需要15年左右,大型矿山通常可开采几十年甚至上百年。一旦决策失误,难以改变投资方向及降低投资损失。

▲矿山开发流程图
矿业项目成功取决于三个因素:
-
-
-
1. 矿山所处国政治环境稳定;
-
-
铁矿所在国政策稳定、法律可靠、产权有保障,是顺利开矿的先决条件,也直接影响矿山开发效率;
-
-
-
2. 开发成本低;
-
-
出产的铁矿石具有价格优势,是矿山参与国际竞争的基础;
-
-
-
3. 项目开发处于有利周期;
-
-
由于矿产品供给受经济周期影响,矿业自身也呈现出周期性。一般而言,一个矿业周期通常持续十余年。生产阶段所处的矿业周期对于新矿山的存活至关重要。
矿业开发所需资金量巨大,仰赖各类融资来启动项目,所以开矿后前三到五年需偿还融资。由于比成熟矿山多出了一项还本压力,在其它费用等同情况下,还本期的铁矿石价格将高于成熟矿山,价格竞争压力较大。
如果矿山出品恰逢市场低迷期,国际铁矿石巨头就会趁机开展恶意价格竞争。待新矿山因资金链断裂被迫退出国际市场之后,国际矿业巨头则重新垄断市场,再通过涨价来弥补降价出售的损失。
这三个因素之间彼此影响,彼此转化,稍有不慎就会引发系统性风险。
例如,政治不稳定,法律不健全会延长开发周期和增加开发成本,削弱矿山国际竞争优势,导致项目开发失败。或者,原计划在市场上行期出产的矿山,因开发进度拖延,产出时间被拖到市场下行期,就极易导致资金链断裂。
不能成功组合上述三因素,开发就会面临失败。最先拿下西芒杜铁矿全部区块采矿权的力拓,二十年一直未能实施实质性开发,甚至不得不返还并出售一部分矿业权的原因,就是在以上三个方面皆面临挑战。
力拓在开发之始就遇上了拦路虎,几内亚频繁的政变,叠加其它矿业巨头加入竞争,导致矿业权反复陷入纠纷之中。
1990年,几内亚政府将西芒杜铁矿划分为四个区块,进行国际招标。其中,北段是区块1和区块2,南段是区块3和区块4。
2003年力拓正式与几内亚政府签署合作协议,获得了西芒杜铁矿的开采权。这一时期几内亚总统是兰萨纳·孔戴,他依靠政变上台,2007年为超期连任着手修改宪法,引发大规模军事叛乱。
2008年12月,孔戴总统死后,军政府上台,卡马拉担任军政府主席。2009年12月至2010年12月之间,科纳特担任代总统。2010年12月,前孔戴政府的长期反对派阿尔法·孔戴赢得大选,出任总统。
新孔戴政府执政十余年,直到2021年9月5日,被八零后军人敦布亚推翻。在力拓取得矿业权之后,几内亚政府政变频繁,缺乏稳定的开发环境。
与之同时,由于2001年至2010年期间是铁矿石超级上涨周期,其它国际矿业巨头纷纷入局,矿业权争夺白热化 。
先是必和必拓虚晃一枪,声称准备收购力拓制造障碍。再是以色列富翁控制的贝尼·施泰因梅茨集团(BSGR)说服几内亚政府,从力拓手上剥夺了西芒杜铁矿北段区块1和区块2的矿业权。
由此,在2008年至2019年,力拓与BSGR集团围绕西芒杜铁矿北区的矿业权,进行了长达十余年诉讼战,最终在法国总统萨科齐的调停下,BSGR将区块1和区块2采矿权归还几内亚政府,后者重新开展国际招标。

▲国际矿业巨头围绕西芒杜铁矿矿业权争夺历程
力拓遇到的第二大难题是西芒杜铁矿隐形成本较高。
单从铁矿品位来看,西芒杜铁矿开采成本低于澳大利亚和巴西的矿山。但由于西芒杜铁矿位于几内亚内陆地区,缺乏基础设施将铁矿运输至海港港口。
修建港口造价最低经济最优方案是,通过一山之隔的邻国利比里亚出海,修建里程400公里左右的铁路。但是为了促进本国基础设施建设和港口发展,几内亚政府要求,西芒杜铁矿的铁矿石必须通过在几内亚境内的铁路,运输到几内亚境内的港口出口。
在这一要求下,按照西芒杜北区方案,开发单位需修建一座年产50万吨的炼钢厂,一条矿区至科纳克里港(Conakry)铁路,里程679公里;一座容纳40万吨散装船停泊的科纳克里港,总投资额为140亿美金。因此,矿山基础设施建设成本大幅上升。
另外,在非洲资源民族主义上升趋势下,2011年几内亚修改了《矿业法》,在铁矿石开发项目中,几内亚政府占15%的干股,再一次增加开矿成本。而西芒杜铁矿的矿产资源税金,也达到了155亿美元。
再来看第三个因素。由于连绵多年的矿业权纠纷,以及开矿隐形成本逐渐增加,力拓错过了2001年至2010年期间的铁矿石超级上涨周期。随后,全球经济出现衰退,铁矿石进入下行周期,再加上几内亚政府矿业开发政策大幅增加了开发成本,力拓对开发一事更为谨慎。
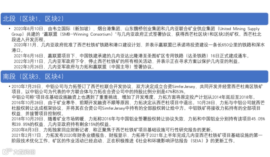
为了分担开发压力,力拓决定与拥有雄厚的融资能力及协调基础设施建设能力的中铝合作,共同开发西芒杜南段区块3及区块4,双方于2010年7月29日签署协议。
不过,虽然西芒杜南段区块3区块4矿业权一直未产生争议,但是逐渐趋冷的市场,使得力拓与中铝的开发节奏逐渐进入停滞。
如图3所示,除了2017年有短暂上升以外,2012年以来全球矿业融资水平一直呈下降趋势,平均每年下降11%。

▲2012年以来世界矿业融资变化图,数据来源:S&P Global Market Intelligence and PDAC analysis
小结一下,西芒杜铁矿是全球范围内少见的高品位铁矿,其储量之大足以撬动全球铁矿石供应格局。
但是由于开发国长期政局不稳,叠加国际矿业巨头围绕矿业权展开的激烈争夺,造成开发停滞,错过市场机遇期。当矿业权归属稳定以后,全球铁矿石市场遇冷,矿业融资难度加大,再加上几内亚政府修建基础设施及占15%干股的严苛要求,增加了矿企开发成本。
据一项业内估算,将投资建设费用、海运费、运营费折算后,西芒杜铁矿前五年还本期的到岸成本价是70美元/吨。也就是说,只有国际铁矿石价格连续五年高于70美元/吨,西芒杜铁矿才能成功度过还本期。
西芒杜铁矿开发,机遇与风险并存。
03 | 中国企业参与西芒杜铁矿开发风险评估
(一)中国企业参与西芒杜铁矿开发的机遇
正是由于国际矿业巨头过去20年折戟几内亚,中国企业作为全球矿业市场后来者,才能取得机会作为逆周期调节者参与西芒杜铁矿开发。历史的经验证明,只有具有强大融资能力和协调基础设施建设能力的大型企业,才具备开发西芒杜铁矿的实力。
中国企业参与西芒杜铁矿开发兵分两路。
一是2010年7月29日,以中铝公司为代表的中方联合体与力拓成立合资公司Simfer Jersey,开发西芒杜铁矿南段区块3和区块4。
二是2020年6月10日,由韦立国际(新加坡)、烟台港集团、山东魏桥创业集团和几内亚联合矿业供应集团共建的 “赢联盟”取得招标胜利,开发西芒杜铁矿北段区块1和区块2。
中国企业主导的赢联盟虽然比力拓主导的联合体进入西芒杜更晚,但是开发进度比后者更快。赢联盟项目中达比隆港至圣图矿区125公里专用铁路已建成通车。而力拓负责的西芒杜南段开发仍处于更新可行性报告阶段。
近年来,力拓集团多次表示,西芒杜铁矿基础设施建设难度极大,希望加强与中方企业合作,商议西芒杜南北两段共用基础设施事宜。停滞20余年的西芒杜铁矿,有了加快开发进程的迹象。

▲中国企业参与西芒杜铁矿开发历程
(二)矿业公司与几内亚政府核心争议点:基础设施和开发进度
2021年9月5日,几内亚军方发动政变,解散阿尔法·孔戴政府,并拘禁后者。孔戴在西芒杜铁矿开发中曾给予中国企业较大支持,军政府上台给西芒杜项目带来了新变数。
2022年3月11日,几内亚军政府以未看到进展为由,下令停止西芒杜铁矿的所有相关活动。经过一段时间重新谈判,3月26日,内亚军政府与力拓及赢联盟签署协议,恢复西芒杜铁矿开发。此轮风波,军政府关注焦点是基础设施建设和开发进度问题。
在基础设施建设方面,矿业公司立场与几内亚政府一直有着较大分歧。如前文所言,矿业公司从生产经营角度考虑,青睐的方案是修建从西芒杜南区穿越邻国利比里亚到达入海港口的铁路,距离更短,造价更低。

▲西芒杜铁矿铁路规划示意图
但为了提升几内亚基础设施建设,几内亚政府一直强硬要求,开发商必须在几内亚境内修建一条长约650公里长跨几内亚铁路和一个深水港,供铁矿石出口。
此次谈判之后,几内亚军政府再一次明确了基础设施修建要求,另外几内亚政府还要求获得铁路及港口15%股权。
此外,原有基础协议中,投资公司建成铁路和港口等基础设施后,享有30年的使用权。而根据新协议要求,基础设施一旦建成,几内亚政府将组建一个国家机构来管理铁路和港口设施,而且铁路及港口设施不仅只用于铁矿石运输,还需运送矿工、乘客、农产品和货物以及其他采矿公司的产品。
几内亚政府另一大关切,是开发进度。力拓过去20年走走停停式的开发给其造成了心理阴影。
在此轮谈判中,几内亚政府设定了最后时间线,必须在2024年完成铁路和港口基础设施建设,必须在2025年3月31日之前开始铁矿石商业生产。如果违背协议,几内亚政府可取消开发企业所享有的矿业权。
此次协议中,几内亚政府还增大了本地化要求,基础设施建设需让几内亚公司参与其中。
(三)风险评估
既有研究通过风险识别和专家风险评价的方法,认定西芒杜铁矿总体风险较大,其中主要风险来自于政治风险、法律风险和经营风险。以下将逐一进行分析。
1、政治风险
亲华总统阿尔法·孔戴被军政府推翻后,国际普遍舆论认为中国在几内亚投资头号阻碍是政治风险。本研究认为,来自几内亚政府政治风险总体可控,但需注意国际矿业巨头及国际社会关注引发的风险。
国际矿业巨头在几内亚多年竞争,充分暴露了西芒杜铁矿开发难度。
世界第四大矿业公司,澳大利亚FMG在与赢联盟的竞争中之所以落败,就在于不愿意修建几内亚政府要求的铁路。纵观全球,有强烈意愿且能够满足几内亚政府开发要求国际企业寥寥无几。
在目前参与西芒杜铁矿开发的三方势力中,几内亚政府不具备融资和建设能力,力拓20余年一直未推进实质性开发,直到赢联盟入场才逐渐表达出更为积极的开发意愿。
对于力拓而言,在铁矿石供求日趋平衡的背景下,西芒杜铁矿入市将起到降低铁矿石价格作用,将削弱自己的盈利空间。而且,力拓自身矿山储备较为丰富,对西芒杜铁矿需求并不强烈。西芒杜铁矿高昂的开发成本,反而有可能增加力拓的财务风险。
因此,从力拓利益出发,参与西芒杜项目最佳方式是占据矿业权不开发,作为与其它矿业竞争者的博弈手段,以控制产量的方式控制铁矿石价格。次优方案通过搭便车的方式进行开采,降低开发风险及运营成本。
对于中国企业而言,开发西芒杜铁矿开发是确保自身大宗商品供应安全,掌握铁矿石定价权的关键一役。
因此,相比其它矿业巨头,中国企业的开发意愿最为坚定。几内亚政府不断加码矿山开发要求,目的是将本国的矿产资源最大化地转化为国家现代化建设资源,只要几内亚政府的目标不是彻底阻碍西芒杜矿山开发,无论政府换届与否,中国企业与几内亚政府的利益是一致的。
而且,赢联盟在几内亚过往项目经历,积攒了良好声誉和民心,树立了可靠合作者的形象。
2014年,几内亚受埃博拉疫情肆虐,外国投资者暂停项目、撤离外籍员工,赢联盟成员中国宏桥集团、烟台港集团、新加坡韦立国际集团逆势而行,冒着生命风险进入几内亚开发铝土矿,既助力几内亚经济发展,又带给几内亚人民抗击埃博拉疫情信心。
几内亚政府缺乏其它可靠合作者,所以在基础设施建设和铁矿开采阶段将依赖与中国企业的合作。这是来自几内亚政府政治风险总体可控的原因。
不过,由于西芒杜铁矿一旦入市,将引起国际铁矿石供应格局的变化,并且从国际巨头争夺矿业权的历史来看,为了扰乱竞争对手优势,它们极有可能借助各种手段介入项目开发之中。
在全球地缘政治博弈不断加剧,西方国家炒作中国公司在非洲“新殖民主义”,以及非洲反建制主义兴起的背景下,域外力量极有可能通过催动本国民粹主义的方式,阻碍项目正常开发。
由此,在基础设施临近建成阶段,西芒杜铁矿项目的政治风险将会升高,其它矿业巨头或将搭便车或者采取一些手段,引诱和劝说几内亚政府将矿业权转移。
(二)法律风险
非洲资源民族主义上升,非洲各国近年来已纷纷出台新矿业法规,实行了提高矿业税率,健全劳工保护机制,强制规定政府或本国人在矿业项目中的股权占比,限制原矿加工和出口等系列不利于投资的措施。
几内亚政府追随了这一趋势,2011年出台新矿业法,提出政府在铁矿石开采中占15%的干股,2013年对矿业法再一次做出修订。几内亚国家法律频繁变动,尤其是越发强调本土化诉求的趋势下,将增大中国企业的开发成本。
除几内亚本国法律外,中国企业还需考虑国际组织所制定的社会、环境及治理规则。
2014年,几内亚政府加入英国政府发起的《采掘业透明度行动计划》,该计划目标是鼓励以石油、天然气和采矿业为收入的国家,更大限度地提高透明度和加强责任追究,以减轻因理财不善而引起的潜在负面影响,使这些收入成为经济长期发展的重要动力。
该计划鼓励东道国寻求国际金融机构的协助,对矿业公司收入进行核查。
历史上,国际矿业公司争夺西芒杜铁矿矿业权时,曾经在美国、法国等地开展法律诉讼或国际仲裁,国际组织和国际倡议中所涉及的矿业开发规则,有几率成为西芒杜项目的法律风险点。
中国企业需高度关注《联合国全球契约》、《全球报告倡议》、《经济合作与发展组织跨国企业准则》、《经济合作与发展组织关于来自受冲突影响和高风险区域的矿石的负责任供应链尽职调查指南》、《联合国环境规划署金融行动》和《赤道原则》等一系列国际规范的内容。
(三)经营风险
西芒杜项目经营风险主要来自三个层次:第一是全球供需格局,第二是基础设施建设及管理,第三是公司管理、生产运营能力。
首先,需要研判按当前计划,西芒杜铁矿2025年入市所面临的全球供需格局。
巴西淡水河谷CEO爱德华多•巴尔托洛梅奥(Eduardo Bartolomeo)认为,随着中国快速工业化进程走向尾声,铁矿石超级周期不会重演,2025年到2030年全球铁矿石需求将逐渐减少。
中国地质调查局的研究认为,后疫情时代铁矿价格将缓慢震荡回落, 铁矿价格平台将下移至 60~80美元/吨。
在全球供应日趋宽松背景下,西芒杜铁矿面临较大的竞争压力。对于淡水河谷等大型铁矿生产商来说,铁矿石价格超过50美元/吨,就能够实现盈亏平衡。
前面分析已经提及,由于需要还本,据预测西芒杜铁矿入市前五年,铁矿石价格超过70美元/吨时才能实现盈亏平衡。若矿业巨头掀起价格战,西芒杜项目或难以招架。
不过,由于我国环保政策日趋严格,钢厂更加偏向采购高品位铁矿石以获得更高的得铁率,也为西芒杜铁矿留的一线空间。
2018年65%品位的铁矿石价格,几乎是58%品位铁矿石价格的一倍。即使经过2019年的价格修复,58%品位的铁矿石价格,也只是65%高品位铁矿石价格的70%左右。
第二,就基础设施建设及管理而言,一方面需保证在协定最后期限之前完成基础设施建设,另一方面又涉及到工程安全、环保等一些问题,直接影响项目能否按期及顺利运营。
赢联盟项目中的125公里长达圣铁路工程用时仅三个月,卡徒古玛港口(Koutougouma)经过100天的建设便能运营投产,证明赢联盟有较强的协调基础设施建设的能力。
不利因素是,协议规定的完工时间较为短暂,按期完工压力较大,几内亚本身电力设施较为落后影响作业效率,以及几内亚政府要求几内亚公司参与建设,增加了组织基础设施建设的难度。
第三,公司管理及生产运营能力,是西芒图项目能否如期投产的关键。
前述分析已经证明,当前全球供需格局下,叠加政府占股和高昂的矿产资源税金,留给中国企业的盈利空间较小,必须通过精细化管理,尽可能降低各个环节的成本,才能实现盈亏平衡。
作为全球矿业市场的后来者,中国企业面临较为不利的市场地位,更为严苛的开发环境。但在巨大风险面临,中国企业只有先上桌,才有与国际矿业巨头博弈,乃至改变自己缺乏铁矿石定价权的机会。
留给中国企业的,常常不是最佳选择,但却又是中国不得不做的选择。
参考文献:
[1] 《大宗商品国际定价权是时间和综合实力的函数》、张燕生 中国经贸导刊2010年第16期
[2] 《中国矿业大买家降温》,财新网,2013年06月18日
[3] 《中国民营企业海外矿业投资浅析》,孔德友、刘海涛,《中国矿业》,2013年12月
[4] 《中国矿业投资:国内和海外的发展、影响与监管》,创绿研究院,2014年
[5] 《跨国公司和非洲国家的利益博弈:冲突与合作》,《西亚非洲》,2014年第5期
[6] 《国际铁矿石市场变动对中国铁矿石进口量影响研究》,鄢红兵,2017年11月
[7] 《几内亚政变或影响铝土矿供应安全,对铁矿影响较小》,西部证券,2021年9月7日
[8] 《后疫情时期全球铁矿资源格局分析》,《地球学报》,2021年3月
[9] 《中企承建的几内亚达圣铁路建成通车》,新华网,2021年6月17日
如果您想与我们进一步交流
请扫描以下二维码

