VP3475是一款同步四开关H型全桥升降压DC/DC控制器,能够将输出电压稳定在输入电压、高于输入电压或者低于输入电压的某一电压值上。可在4.2V至42V的宽输入范围内工作,并且能够将输出电压调节至高达45V,支持各类应用。
VP3475在降压和升压工作模式下均采用电流模式控制并具有宽带宽和良好的瞬态响应。其工作频率可透过外部电阻器或100kHz至600kHz之间的任何外部频率源同步调整,其内部栅极驱动器提供2A峰值电流驱动能力。
VP3475还提供输入/输出平均电流检测和限制功能并提供固定连续导通模式(CCM)、可降低峰值电磁干扰(EMI)的扩展频谱功能选择。此装置具有多种保护功能,例如逐周期电流限制、输入欠压锁定(UVLO)、输出过压保护(OVP)、短路保护、过热保护(OTP)以及持续超载情况下可选断续模式(Hiccup)保护及可程序软启动功能以降低启动时的突波电流。
产品特点
单电感4 开关升压/降压DC-DC转换控制器
4.2V 至42V 宽输入电压
可调式输出电压范围为0.8V至45V
可调100kHz~600kHz频率频率
可选频率同步/抖动
内建MOSFET 栅极驱动器提供2A峰值电流驱动能力
电流模式操作
外部RC 补偿
可程序软启动和输入欠压闭锁(UVLO)
轻负载时的高效率
固定连续导通模式(CCM)
电源良好指示
输出过压保护
输出短路保护
电流限制和过温保护
TSSOP28EP 裸露焊盘和QFN28 4x5 绿色封装,符合RoHS 标准
应用领域
汽车起停系统
备用电池和超级电容充电
工业PC 用电源
USB 供电
DVR
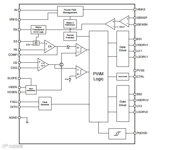
功能框图
深圳市德瑞泰电子有限公司
深圳市德瑞泰电子有限公司成立于2000年,公司总部位于深圳市福田区,在香港、苏州、上海、西安、厦门等地设有办事处。
是一家专注于电子元器件分销与技术支持的授权代理商。授权代理的原厂品牌有:纳芯微、TT电子、清纯半导体、BOURNS、捷捷微、润石、ECE、成都芯进、致能半导体、巨风半导体、友顺(UTC)、至盛、智多星、芯洲、锴威特、矩阵、晶导微、紫光同芯、万裕、信昌、观岩、科或电子、星通时频等品牌,覆盖模拟芯片、功率器件、主芯片、被动器件等产品线,服务涵盖新能源、汽车电子、医疗及工业控制等核心领域。
仓储式经营,为客户提供灵活的库存管理,协助客户优化库存成本,保障生产的连续性。专业的FAE团队,为客户进行选型指导、方案设计、调试以及故障分析等服务。
以“专业、专注、持续创造价值”为核心价值观,致力于成为客户最值得信赖的电子元器件合作伙伴,通过优质的产品与服务,助力客户创新与成功。
0755-83762108/19007563886

