CSV6054是一款应用于连续传导模式升压式功率因数校正(PFC)控制器。它以固定的频率模式控制电源开关导通时间(PWM)并依赖于瞬时电感电流。
电路采用SOP8封装结构,实现了外部元件数量的最小化并极大简化了PFC的电路实现。它还具有高安全性保护特性,使得CSV6054成为一个适用于耐用、紧凑型PFC控制电路的驱动器,就像一个高效的输入电源失控箱位电路。
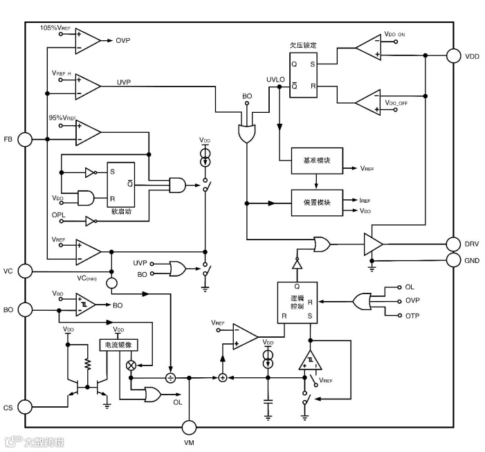
拥有持续监测输出电压、电感电流和结点温度,以保护系统可能的过应力。并且提供全面的保护功能,包括VDD欠压保护(UVLO)、软启动、过压保护、电感电流限制、掉电检测、过功率限制、过热关机。
产品特点
平均电流传导模式(CCM)
快速瞬态响应
极少的外部元件
低的启动电流和关断电流
±1.5A图腾柱门极驱动能力
低工作功耗
65KHz工作频率
用于平稳启动运行的软启动
欠压检测
过压检测
掉电检测
过温保护
精确的过电流限制
应用领域
交流适配器
平板电视、台式机等
白色家电,其它离线式开关电源
功能框图
深圳市德瑞泰电子有限公司
深圳市德瑞泰电子有限公司成立于2000年,公司总部位于深圳市福田区,在香港、苏州、上海、西安、厦门等地设有办事处。
是一家专注于电子元器件分销与技术支持的授权代理商。授权代理的原厂品牌有:纳芯微、TT电子、清纯半导体、BOURNS、捷捷微、润石、ECE、成都芯进、致能半导体、巨风半导体、友顺(UTC)、至盛、智多星、芯洲、锴威特、矩阵、晶导微、紫光同芯、万裕、信昌、观岩、科或电子、星通时频等品牌,覆盖模拟芯片、功率器件、主芯片、被动器件等产品线,服务涵盖新能源、汽车电子、医疗及工业控制等核心领域。
仓储式经营,为客户提供灵活的库存管理,协助客户优化库存成本,保障生产的连续性。专业的FAE团队,为客户进行选型指导、方案设计、调试以及故障分析等服务。
以“专业、专注、持续创造价值”为核心价值观,致力于成为客户最值得信赖的电子元器件合作伙伴,通过优质的产品与服务,助力客户创新与成功。
0755-83762108/19007563886

