2025年起,国内信用证市场呈现爆发式增长,“银转证”——即商业银行将业务重心从银行承兑汇票(下称“银票”)转向信用证——已成为银行业转型的重要方向。中国人民银行清算总中心数据显示,2025年一季度信用证开证金额达8876亿元,同比增长38%。多家银行信用证业务规模已超越银票。
股份制银行中,渤海银行信用证开证余额首次超过银票;光大银行福费廷业务余额达1553亿元,同比增长38.6%,而票据贴现余额为930亿元,同比下降39.6%。十年来“一升一降”的趋势,凸显“银转证”进程加速。
一、“银转证”加速的三大核心动因
商业银行集体转向信用证,是政策引导、市场需求与基础设施完善共同作用的结果,主要体现在期限、成本和基建三方面优势。
1. 期限更契合实体经济需求
根据《商业汇票承兑、贴现与再贴现管理办法》(2022版),商业汇票最长付款期不超过6个月,难以匹配大宗商品、长周期生产等场景的资金周转需求。而国内信用证(尤其是福费廷)最长可达1年,有效延长账期,缓解买方资金压力,更符合产业链真实交易节奏。
2. 资本占用成本更低
自2024年1月起实施的金融监管总局资本新规明确:贸易相关的短期或有项目信用转换系数为20%,服务贸易类国内信用证为50%。相较之下,信用证在资本占用效率上优于银票,有助于银行控制风险加权资产,提升资本使用效率,契合监管“资本节约”导向。
3. 电子化基础设施持续完善
2019年12月,人民银行清算中心上线电子信用证信息交换系统,奠定电子化基础;2021年3月推出福费廷信息交换子系统,打通二级市场流转瓶颈。随着流程线上化、操作标准化推进,信用证发行效率与流通性显著提升,技术障碍基本消除。
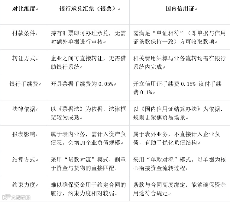
二、信用证与银票的九大核心差异
理解“银转证”的逻辑,需厘清信用证与银票在付款条件、法律依据、报表影响等九个维度的本质区别。这些差异使信用证更能满足当前企业融资与银行合规的双重需求。
三、多银行落地首单创新业务,深化实体经济服务
2024至2025年,多家银行结合实际场景推出“全国首单”信用证业务,覆盖铁路物流、多式联运、大宗商品等领域,切实解决企业融资痛点。
1. 浙商银行:全国首单“铁路运费证”
2025年9月,浙商银行与中国国家铁路集团合作,为淮南矿业落地首单铁路运费证,金额1亿元,全流程线上操作。该模式融合“国内信用证+铁路物流”,已在成都、北京、西安等地复制推广,缓解大宗商品运输资金压力。
2. 重庆银行:陆海新通道“一单制”信用证
2024年4月,在监管部门指导下,重庆银行为某进口企业落地全国首笔陆海新通道多式联运“一单制”数字提单信用证业务。以覆盖铁路、海运、仓储的“一单到底”提单作为押品,配套“陆海一单贷”产品,实现“进口信用证+进口押汇”融资,打通多式联运金融服务断点。
3. 建设银行:联动95306平台实现全线上结算
2024年4月,建设银行通过中国铁路95306物流金融平台,为武汉钢铁办理500万元国内信用证结算,实现“开证—交单”全流程线上化。以银行信用替代预付款,显著降低企业资金占用。
4. 兴业银行:依托TradeGo平台实现电子交单
2025年9月,兴业银行西安分行为某大宗商品企业落地首单基于TradeGo平台的进口信用证电子交单业务。该平台由中化能源、中国石油国际事业与万向区块链共建,支持全球商业单据电子传递,较传统邮寄大幅缩短时间,提升单据安全性与流转效率。
此外,中信银行于2024年4月为厦门GM集团落地“秒开证”业务,实现ERP系统自动秒级用信;浦发银行于2024年1月为大宗商品客户落地基于ICE CARGODOCS平台的进口信用证电子交单(金额超千万美元),均推动信用证在技术与效率层面升级。
四、“银转证”是金融服务的精准升级
“银转证”并非简单替代,而是金融工具对实体经济需求的深度回应。银票受限于6个月期限,难以匹配长周期贸易;而信用证具备表外属性和长期限优势,有助于企业优化负债结构、缓解现金流压力。
但转型关键在于平衡资本效率与监管合规,探索服务实体的最佳路径。未来,随着更多银行将政策导向转化为场景化能力,信用证有望进一步渗透供应链上下游,成为提升企业资金周转效率的核心工具。其最终价值,仍应以是否真正解决企业实际问题为衡量标准。

